
一、西北大学优势介绍
西北大学(Northwest University),简称“西大”,始建于1902年,坐落于古都西安,是中华人民共和国教育部与陕西省人民政府共建的综合性全国重点大学,位列首批国家“211工程”、国家“双一流”世界一流学科建设高校,入选“111计划”、“国家大学生创新性实验计划”、“国家建设高水平大学公派研究生项目”、”中国政府奖学金来华留学生接收院校“,是中西部高校基础能力建设工程大学、国家“一省一校”计划重点建设院校。
据西北大学官方就业报告数据,西北大学2017届毕业生平均薪酬为4363.37元,各类型毕业生工资水平如下表所示:


2017西北大学毕业生就业单位
二、西北大学重点学科有哪些?
国家一级重点学科:地质学
国家二级重点学科:政治经济学 、专门史 、植物学、矿产普查与勘探
国家重点(培育)学科:科学技术史
三、西北大学自招政策简介
因西北大学2019年自主招生政策暂未出台,本文以2018年自主招生简章为蓝本介绍。
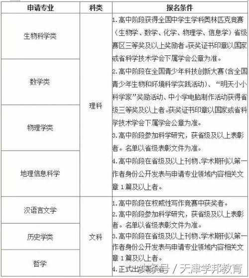
西北大学自主招生条件总结如下:


点击图片,了解自主招生面试要点~
注:以上证书、奖项、论文、作品、著作等材料均于2018年3月26日前已获得或已出版见刊。
以理科第4条,文科第3条作为报名条件的考生,须同时寄送社会团体或专家(教授或相当专业技术职务)的实名推荐材料,推荐内容要能够证明该考生的学科特长和专业培养潜质,推荐人或推荐单位须对其所推荐材料真实性负责。
由社会团体推荐的材料需负责人签字,并加盖推荐单位公章;由专家个人推荐的材料需专家本人签字,并附专家所在单位对其专家资格认定的证明材料。
四、西北大学自招优惠政策
1.取得我校自主招生资格的考生,须参加2018年普通高考,成绩须达到陕西省当年一批本科院校录取控制线,并在本科自主招生批次报考我校。西北大学只录取有志愿的合格考生,体检合格且达到西北大学2018年招生章程要求,即符合我校录取条件。
2.优惠等级为C者,学校将予以录取(录取专业按照文理科限定在公布的7个专业类内)。
3.优惠等级为B40、B20者,高考分别享受40分、20分的优惠。即高考投档成绩达到我校同科类模拟投档线下40分或20分以内,即予录取(录取专业按照文理科限定在公布的7个专业类内)。
说明:学校根据入选资格考生自主招生志愿、高考成绩总分、经公示的优惠分值、入选专业和学校模拟投档线决定录取与否。模拟投档线由生源地省级招办按照本科一批招生所有高校在该省(区、市)最终确定的投档比例测算生成。考生获得的具体录取优惠以阳光高考平台公示的分值为准。