一、如何理解数据库连接
数据库连接池是由客户端维护的存放数据库连接的池子,连接被维护在池子里面,谁用谁来取,目的是降低频繁的创建和关闭连接的开销。
关于如何理解数据库连接,大家可以借助这个TCP编程的Demo来理解。
为了便于理解,可以MySQL-Server的连接池想象成就是这个简单的Tcp-Server
func main() {
// 1. 监听端口 2.accept连接 3.开goroutine处理连接
listen, err := net.Listen("tcp", "0.0.0.0:9090")
if err != nil {
fmt.Printf("error : %v", err)
return
}
for{
conn, err := listen.Accept()
if err != nil {
fmt.Printf("Fail listen.Accept : %v", err)
continue
}
go ProcessConn(conn)
}
}
// 处理网络请求
func ProcessConn(conn net.Conn) {
// defer conn.Close()
for {
bt,err:= coder.Decode(conn)
if err != nil {
fmt.Printf("Fail to decode error [%v]", err)
return
}
s := string(bt)
fmt.Printf("Read from conn:[%v]\n",s)
}
}
对于我们现在看的sql包下的连接池,可以简化认为它就是如下的tcp-client
conn, err := net.Dial("tcp", ":9090")
defer conn.Close()
if err != nil {
fmt.Printf("error : %v", err)
return
}
// 将数据编码并发送出去
coder.Encode(conn,"hi server i am here");
time.Sleep(time.Second*10
总体的思路可以认为,程序启动的时候,根据我们的配置,sql包中的DB会为我们提前创建几条这样的conn,然后维护起来,不close()掉,我们想使用的时候问他拿即可。
至于为什么是这个tcp的demo呢?因为数据库连接的建立底层依赖的是tcp连接。基于tcp连接的基础上实现客户端和服务端数据的传输,再往上封装一层mysql的握手、鉴权、交互协议对数据包进行解析、反解析,进而跑通整个流程。
二、连接池的工作原理
- 连接池的建立后台系统初始化时,连接池会根据系统的配置建立。但是在接受客户端请求之前,并没有真正的创建连接。在go语言中,先注册驱动_ "github.com/go-sql-driver/mysql"初始化DB,调用Open函数,这时其实没有真正的去获取连接,而是去获取DB操作的数据结构。
- 连接池中连接的使用和管理
- 连接池的关闭释放连接关闭连接的请求队列connectionOpener(负责打开连接的协程)connectionResetter(重制连接状态的协程)connectionCleaner(定期清理过期连接的协程)
三、database/sql包结构

driver/driver.go :定义了实现数据库驱动所需要的接口,这些接口由sql包和具体的驱动包来实现
driver/types.go:定义了数据类型别名和转换
convert:rows的scan
sql.go: 关于SQL数据库的一些通用的接口、类型。包括:连接池、数据类型、连接、事物、statement
import "github.com/go-sql-driver/mysql” // 具体的驱动包
import "database/sql"
// 初始化连接
func initDB() (err error) {
db, err = sql.Open("mysql", "root:root@tcp(127.0.0.1:3306)/test")
if err != nil {
panic(err)
}
// todo 不要在这里关闭它, 函数一结束,defer就执行了
// defer db.Close()
err = db.Ping()
if err != nil {
return err
}
return nil
}
四、三个重要的结构体
4.1、DB
/**
DB是代表零个或多个基础连接池的数据库句柄。 对于多个goroutine并发使用是安全的。
sql包会自动创建并释放连接。 它还维护空闲连接的空闲池。
如果数据库具有每个连接状态的概念,则可以在事务(Tx)或连接(Conn)中可靠地观察到这种状态。
调用DB.Begin之后,返回的Tx将绑定到单个连接。
在事务上调用Commit或Rollback后,该事务的连接将返回到DB的空闲连接池。
池大小可以通过SetMaxIdleConns控制。
*/
type DB struct {
// Atomic access only. At top of struct to prevent mis-alignment
// on 32-bit platforms. Of type time.Duration.
// 统计使用:等待新的连接所需要的总时间
waitDuration int64 // Total time waited for new connections.
// 由具体的数据库驱动实现的 connector
connector driver.Connector
// numClosed is an atomic counter which represents a total number of
// closed connections. Stmt.openStmt checks it before cleaning closed
// connections in Stmt.css.
// 关闭的连接数
numClosed uint64
mu sync.Mutex // protects following fields
// 连接池,在go中,连接的封装结构体是:driverConn
freeConn []*driverConn
// 连接请求的map, key是自增的int64类型的数,用于唯一标示这个请求分配的
connRequests map[uint64]chan connRequest
// 类似于binlog中的next trx_ix ,下一个事物的id
nextRequest uint64 // Next key to use in connRequests.
// 已经打开,或者等待打开的连接数
numOpen int // number of opened and pending open connections
// Used to signal the need for new connections
// a goroutine running connectionOpener() reads on this chan and
// maybeOpenNewConnections sends on the chan (one send per needed connection)
// It is closed during db.Close(). The close tells the connectionOpener
// goroutine to exit.
// 他是个chan,用于通知connectionOpener()协程应该打开新的连接了。
openerCh chan struct{}
// 他是个chan,用于通知connectionResetter协程:重制连接的状态。
resetterCh chan *driverConn
closed bool
// 依赖,key是连接、statement
dep map[finalCloser]depSet
lastPut map[*driverConn]string // stacktrace of last conn's put; debug only
// 连接池的大小,0意味着使用默认的大小2, 小于0表示不使用连接池
maxIdle int // zero means defaultMaxIdleConns; negative means 0
// 最大打开的连接数,包含连接池中的连接和连接池之外的空闲连接, 0表示不做限制
maxOpen int // <= 0 means unlimited
// 连接被重用的时间,设置为0表示一直可以被重用。
maxLifetime time.Duration // maximum amount of time a connection may be reused
// 他是个chan,用于通知connectionCleaner协程去请求过期的连接
// 当有设置最大存活时间时才会生效
cleanerCh chan struct{}
// 等待的连接总数,当maxIdle为0时,waitCount也会一直为
// 因为maxIdle为0,每一个请求过来都会打开一条新的连接。
waitCount int64 // Total number of connections waited for.
// 释放连接时,因为连接池已满而关闭的连接总数
// 如果maxLifeTime没有被设置,maxIdleClosed为0
maxIdleClosed int64 // Total number of connections closed due to idle.
// 因为超过了最大连接时间,而被关闭的连接总数
maxLifetimeClosed int64 // Total number of connections closed due to max free limit.
// 当DB被关闭时,关闭connection opener和session resetter这两个协程
stop func() // stop cancels the connection opener and the session resetter.
}
4.2、driverConn
连接的封装结构体:driverConn
// driverConn wraps a driver.Conn with a mutex, to
// be held during all calls into the Conn. (including any calls onto
// interfaces returned via that Conn, such as calls on Tx, Stmt,
// Result, Rows)
/**
driverConn使用互斥锁包装Conn包装
*/
type driverConn struct {
// 持有对整个数据库的抽象结构体
db *DB
createdAt time.Time
sync.Mutex // guards following
// 对应于具体的连接,eg.mysqlConn
ci driver.Conn
// 标记当前连接的状态:当前连接是否已经关闭
closed bool
// 标记当前连接的状态:当前连接是否最终关闭,包装 ci.Close has been called
finalClosed bool // ci.Close has been called
// 在这些连接上打开的statement
openStmt map[*driverStmt]bool
// connectionResetter返回的结果
lastErr error // lastError captures the result of the session resetter.
// guarded by db.mu
// 连接是否被占用了
inUse bool
// 在归还连接时需要运行的代码。在noteUnusedDriverStatement中添加
onPut []func() // code (with db.mu held) run when conn is next returned
dbmuClosed bool // same as closed, but guarded by db.mu, for removeClosedStmtLocked
}
4.3、Conn
具体的连接: driver包下的Conn如下,是个接口,需要被具体的实现。
// Conn is assumed to be stateful.
type Conn interface {
// Prepare returns a prepared statement, bound to this connection.
Prepare(query string) (Stmt, error)
// Close invalidates and potentially stops any current
// prepared statements and transactions, marking this
// connection as no longer in use.
//
// Because the sql package maintains a free pool of
// connections and only calls Close when there's a surplus of
// idle connections, it shouldn't be necessary for drivers to
// do their own connection caching.
Close() error
// Begin starts and returns a new transaction.
//
// Deprecated: Drivers should implement ConnBeginTx instead (or additionally).
Begin() (Tx, error)
}
五、流程梳理
5.1、先获取DB实例
在golang中,要想获取连接,一般我们都得通过下面这段代码获取到DB的封装结构体实例。
通过上面的三个结构体可以看出 DB 、driverConn、Conn的关系如下:

所以我们的代码一般长成下面这样,先获取一个DB结构体的实例,DB结构体中有维护连接池、以及和创建连接,关闭连接协程通信的channel,已经各种配置参数。
上图中浅蓝色部分的 freeConn就是空闲连接池,里面的driver包下的Conn interface就是具体的连接。
/**
* MySQL连接相关的逻辑
*/
type Conenctor struct {
BaseInfo BaseInfo
DB *sql.DB
}
func (c *Conenctor) Open() {
// 读取配置
c.loadConfig()
dataSource := c.BaseInfo.RootUserName + ":" + c.BaseInfo.RootPassword + "@tcp(" + c.BaseInfo.Addr + ":" + c.BaseInfo.Port + ")/" + c.BaseInfo.DBName
db, Err := sql.Open("mysql", dataSource)
if Err != nil {
common.Error("Fail to opendb dataSource:[%v] Err:[%v]", dataSource, Err.Error())
return
}
db.SetMaxOpenConns(500)
db.SetMaxIdleConns(200)
c.DB = db
Err = db.Ping()
if Err != nil {
fmt.Printf("Fail to Ping DB Err :[%v]", Err.Error())
return
}
}
5.2、流程梳理入口:
比如我们自己写代码时,可能会搞这样一个方法做增删改
// 插入、更新、删除
func (c *Conenctor) Exec(ctx context.Context,
sqlText string,
params ...interface{}) (qr *QueryResults) {
qr = &QueryResults{}
result, err := c.DB.ExecContext(ctx, sqlText, params...)
defer HandleException()
if err != nil {
qr.EffectRow = 0
qr.Err = err
common.Error("Fail to exec qurey sqlText:[%v] params:[%v] err:[%v]", sqlText, params, err)
return
}
qr.EffectRow, _ = result.RowsAffected()
qr.LastInsertId, _ = result.LastInsertId()
return
}
主要是使用DB.ExecContext()执行SQL,获取返回值。
ctx是业务代码传入的上线文,通常是做超时限制使用。
其实这里并不是严格意义上的去执行sql,它其实是通过和MySQL-Server之间建立的连接将sql+params发往MySQL-Server去解析和执行。
进入DB.ExecContext()
主要逻辑如下:exec()方法的主要功能是:获取连接,发送sql和参数。
- 如果获取一次失败一次,当失败的次数达到sql包预定义的常量maxBadConnRetries的情况下,将会创建新的连接使用
- 未超过maxBadConnRetries,被打上cachedOrNewConn,优先从空闲池中获取连接
func (db *DB) ExecContext(ctx context.Context, query string, args ...interface{}) (Result, error) {
var res Result
var err error
for i := 0; i < maxBadConnRetries; i++ {
res, err = db*ex.e**c(ctx, query, args, cachedOrNewConn)
if err != driver.ErrBadConn {
break
}
}
if err == driver.ErrBadConn {
return db*ex.e**c(ctx, query, args, alwaysNewConn)
}
return res, err
}
跟进exec() --> db.conn(ctx, strategy)
func (db *DB) exec(ctx context.Context, query string, args []interface{}, strategy connReuseStrategy) (Result, error) {
// 这个strategy就是上一步我们告诉他是创建新连接,还是优先从缓存池中获取连接。
dc, err := db.conn(ctx, strategy)
..
}
5.3、获取连接
跟进conn()方法
conn方法的返回值是driverConn,也就是我们上面说的数据库连接,作用就是说,跟据传递进来的获取策略,获取数据库连接,如果正常就返回获取到的数据库连接,异常就返回错误err
这张图是conn获取连接的流程图,根据下面这段代码画出来的,注释有写在代码上

// conn returns a newly-opened or cached *driverConn.
func (db *DB) conn(ctx context.Context, strategy connReuseStrategy) (*driverConn, error) {
db.mu.Lock()
// 先监测db是否关闭了
if db.closed {
db.mu.Unlock()
// DB都关闭了,直接返回DBClosed错误,没必要再去获取连接。
return nil, errDBClosed
}
// 检查用户传递进来的Context是否过期了
select {
default:
// 如果用户那边使用了ctx.Done(),毫无疑问,会进入这个case中,返回Ctx错误
case <-ctx.Done():
db.mu.Unlock()
return nil, ctx.Err()
}
// 连接被重用的时间,如果为0,表示 理论上这个连接永不过期,一直可以被使用
lifetime := db.maxLifetime
// 看一下空闲连接池(他是个slice)是否是还有空闲的连接
numFree := len(db.freeConn)
// 如果获取策略是优先从连接池中获取,并且连接池中确实存在空闲的连接,就从freeConn中取连接使用。
if strategy == cachedOrNewConn && numFree > 0 {
// 假设空闲池还剩下五条连接:【1,2,3,4,5】
// 取出第一条 conn == 1
conn := db.freeConn[0]
// 切片的拷贝,实现remove掉第一个连接的目的。
copy(db.freeConn, db.freeConn[1:])
// 如果db.freeConn[1:]会导致freeConn变小,所以这里是 db.freeConn = db.freeConn[:numFree-1]
db.freeConn = db.freeConn[:numFree-1]
// 这里获取的连接是driverConn,它其实是对真实连接,driver.Conn的封装。
// 在driver.Conn的基础上多一层封装可以实现在driver.Conn的基础上,加持上状态信息,如下
conn.inUse = true
db.mu.Unlock()
// 检查是否过期
if conn.expired(lifetime) {
conn.Close()
return nil, driver.ErrBadConn
}
// Lock around reading lastErr to ensure the session resetter finished.
// 加锁处理,确保这个conn未曾被标记为 lastErr状态。
// 一旦被标记为这个状态说明 ConnectionRestter协程在重置conn的状态时发生了错误。也就是这个连接其实已经坏掉了,不可使用。
conn.Lock()
err := conn.lastErr
conn.Unlock()
// 如果检测到这种错误,driver.ErrBadConn 表示连接不可用,关闭连接,返回错误。
if err == driver.ErrBadConn {
conn.Close()
return nil, driver.ErrBadConn
}
return conn, nil
}
// Out of free connections or we were asked not to use one. If we're not
// allowed to open any more connections, make a request and wait.
// db.maxOpen > 0 表示当前DB实例允许打开连接
// db.numOpen >= db.maxOpen表示当前DB能打开的连接数,已经大于它能打开的最大连接数,就构建一个request,然后等待获取连接
if db.maxOpen > 0 && db.numOpen >= db.maxOpen {
// Make the connRequest channel. It's buffered so that the
// connectionOpener doesn't block while waiting for the req to be read.
// 构建connRequest这个channel,缓存大小是1
// 用于告诉connectionOpener协程,需要打开一个新的连接。
req := make(chan connRequest, 1)
/**
nextRequestKeyLocked函数如下:
func (db *DB) nextRequestKeyLocked() uint64 {
next := db.nextRequest
db.nextRequest++
return next
}
主要作用就是将nextRequest+1,
至于这个nextRequest的作用我们前面也说过了,它相当于binlog中的next_trx下一个事物的事物id。
言外之意是这个nextRequest递增的(因为这段代码被加了lock)。
看如下的代码中,将这个自增后的nextRequest当返回值返回出去。
然后紧接着将它作为map的key
至于这个map嘛:
在本文一开始的位置,我们介绍了DB结构体有这样一个属性,连接请求的map, key是自增的int64类型的数,
用于唯一标示这个请求分配的
connRequests map[uint64]chan connRequest
*/
reqKey := db.nextRequestKeyLocked()
// 将这个第n个请求对应channel缓存起来,开始等待有合适的机会分配给他连接
db.connRequests[reqKey] = req
// 等待数增加,解锁
db.waitCount++
db.mu.Unlock()
waitStart := time.Now()
// Timeout the connection request with the context.
// 进入下面的slice中
select {
// 如果客户端传入的上下文超时了,进入这个case
case <-ctx.Done():
// Remove the connection request and ensure no value has been sent
// on it after removing.
// 当上下文超时时,表示上层的客户端代码想断开,意味着在这个方法收到这个信号后需要退出了
// 这里将db的connRequests中的reqKey清除,防止还给他分配一个连接。
db.mu.Lock()
delete(db.connRequests, reqKey)
db.mu.Unlock()
atomic.AddInt64(&db.waitDuration, int64(time.Since(waitStart)))
// 这里也会尝试从req channel中获取一下有没有可用的连接
// 如果有的话执行 db.putConn(ret.conn, ret.err, false) ,目的是释放掉这个连接
select {
default:
case ret, ok := <-req:
if ok && ret.conn != nil {
// 看到这里只需要知道他是用来释放连接的就ok,继续往下看,稍后再杀回来
db.putConn(ret.conn, ret.err, false)
}
}
//返回ctx异常。
return nil, ctx.Err()
// 尝试从 reqchannel 中取出连接
case ret, ok := <-req:
atomic.AddInt64(&db.waitDuration, int64(time.Since(waitStart)))
// 处理错误
if !ok {
return nil, errDBClosed
}
// 检测连接是否过期了,前面也提到过,DB实例有维护一个参数,maxLifeTime,0表示永不过期
if ret.err == nil && ret.conn.expired(lifetime) {
ret.conn.Close()
return nil, driver.ErrBadConn
}
// 健壮性检查
if ret.conn == nil {
return nil, ret.err
}
// Lock around reading lastErr to ensure the session resetter finished.
// 检查连接是否可用
ret.conn.Lock()
err := ret.conn.lastErr
ret.conn.Unlock()
if err == driver.ErrBadConn {
ret.conn.Close()
return nil, driver.ErrBadConn
}
return ret.conn, ret.err
}
}
// 代码能运行到这里说明上面的if条件没有被命中。
// 换句话说,来到这里说明具备如下条件
// 1:当前DB实例的空闲连接池中已经没有空闲连接了,获取明确指定,不从空闲池中获取连接,就想新建连接。
// 2: 当前DB实例允许打开连接
// 3: DB实例目前打开的连接数还没有到达它能打开的最大连接数的上限。
// 记录当前DB已经打开的连接数+1
db.numOpen++ // optimistically
db.mu.Unlock()
ci, err := db.connector.Connect(ctx)
if err != nil {
db.mu.Lock()
db.numOpen-- // correct for earlier optimism
db.maybeOpenNewConnections()
db.mu.Unlock()
return nil, err
}
db.mu.Lock()
// 构建一个连接实例,并返回
dc := &driverConn{
db: db,
createdAt: nowFunc(),
ci: ci,
inUse: true,
}
db.addDepLocked(dc, dc)
db.mu.Unlock()
return dc, nil
}
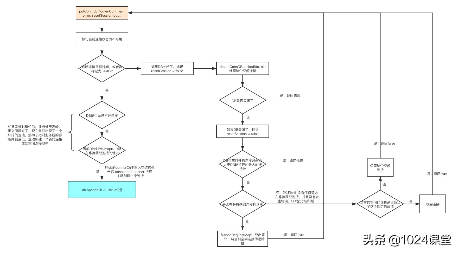
5.4、释放连接
连接被是过后是需要被释放的
释放连接的逻辑封装在DB实例中
db.putConn(ret.conn, ret.err, false)
释放连接的流程图如下:

流程图根据如下的代码画出。
方法详细信息如下:
func (db *DB) putConn(dc *driverConn, err error, resetSession bool) {
// 释放连接的操作加锁
db.mu.Lock()
// debug的信息
if !dc.inUse {
if debugGetPut {
fmt.Printf("putConn(%v) DUPLICATE was: %s\n\nPREVIOUS was: %s", dc, stack(), db.lastPut[dc])
}
panic("sql: connection returned that was never out")
}
if debugGetPut {
db.lastPut[dc] = stack()
}
// 标记driverConn处理不可用的状态
dc.inUse = false
for _, fn := range dc.onPut {
fn()
}
dc.onPut = nil
// 本方法的入参中有参数err
// 当会话获取出这个连接后,发现这个连接过期了、或者被标记上来lastErr时,再调用这个putConn方法时,同时会将这个错误传递进来,然后在这里判断,当出现坏掉的连接时就不直接把这个连接放回空闲连接池了。
if err == driver.ErrBadConn {
// Don't reuse bad connections.
// Since the conn is considered bad and is being discarded, treat it
// as closed. Don't decrement the open count here, finalClose will
// take care of that.
// 这个方法的作用如下:
// 他会去判断当前DB维护的map的容量,也就是前面提到的那种情况:当DB允许打开连接,但是现在的连接数已经达到当前DB允许打开的最大连接数上限了,那么针对接下来想要获取连接的请求的处理逻辑就是,构建一个req channel,放入connRequests这个map中,表示他们正在等待连接的建立。
// 换句话说,这时系统时繁忙的,业务处于高峰,那么问题来了,现在竟然出现了一个坏掉的连接,那为了把对业务线的影响降到最低,是不是得主动新建一个新的连接放到空闲连接池中呢?
// db.maybeOpenNewConnections() 函数主要干的就是这个事。
// 方法详情如下
/*
func (db *DB) maybeOpenNewConnections() {
numRequests := len(db.connRequests)
if db.maxOpen > 0 {
numCanOpen := db.maxOpen - db.numOpen
if numRequests > numCanOpen {
numRequests = numCanOpen
}
}
for numRequests > 0 {
db.numOpen++ // optimistically
numRequests--
if db.closed {
return
}
// 它只是往这个 openerCh channel中写入一个空的结构体,会有专门的协程负责创建连接
db.openerCh <- struct{}{}
}
}
*/
db.maybeOpenNewConnections()
// 解锁,关闭连接,返回
db.mu.Unlock()
dc.Close()
return
}
if putConnHook != nil {
putConnHook(db, dc)
}
// 如果DB已经关闭了,标记 resetSession为 false
if db.closed {
// Connections do not need to be reset if they will be closed.
// Prevents writing to resetterCh after the DB has closed.
// 当DB都已经关了,意味着DB里面的连接池都没有了,那当然不需要关闭连接池中的连接了~
resetSession = false
}
// 如果DB没有关闭的话,进入if代码块
if resetSession {
// 将dricerConn中的Conn验证转换为driver.SessionResetter
if _, resetSession = dc.ci.(driver.SessionResetter); resetSession {
// 在此处锁定driverConn,以便在连接重置之前不会释放。
// 必须在将连接放入池之前获取锁,以防止在重置之前将其取出
dc.Lock()
}
}
// 真正将连接放回空闲连接池中
// 满足connRequest或将driverConn放入空闲池并返回true或false
/*
func (db *DB) putConnDBLocked(dc *driverConn, err error) bool {
// 检测如果DB都关闭块,直接返回flase
if db.closed {
return false
}
// 如果DB当前打开的连接数大于DB能打开的最大的连接数,返回false
if db.maxOpen > 0 && db.numOpen > db.maxOpen {
return false
}
//如果等待获取连接的map中有存货
if c := len(db.connRequests); c > 0 {
var req chan connRequest
var reqKey uint64
// 取出map中的第一个key
for reqKey, req = range db.connRequests {
break
}
// 将这个key,value再map中删除
delete(db.connRequests, reqKey) // Remove from pending requests.
// 重新标记这个连接是可用的状态
if err == nil {
dc.inUse = true
}
// 将这个连接放入到 req channel中,给等待连接到会话使用
req <- connRequest{
conn: dc,
err: err,
}
return true
// 来到这个if,说明此时没有任何请求在等待获取连接,并且没有发生错误,DB也没有关闭
} else if err == nil && !db.closed {
// 比较当前空闲连接池的大小(默认是2) 和 freeConn空闲连接数的数量
// 意思是,如果空闲的连接超出了这个规定的阈值,空闲连接是需要被收回的。
if db.maxIdleConnsLocked() > len(db.freeConn) {
// 收回
db.freeConn = append(db.freeConn, dc)
db.startCleanerLocked()
return true
}
// 如果空闲连接还没到阈值,保留这个连接当作空闲连接
db.maxIdleClosed++
}
// 收回空闲连接返回false
return false
}
*/
// 如果将连接成功放入了空闲连接池,或者将连接成功给了等待连接到会话使用,此处返回true
// 收回空闲连接返回false
// 代码详情就是在上面的这段注释中
added := db.putConnDBLocked(dc, nil)
db.mu.Unlock()
// 如果
if !added {
// 如果DB没有关闭,进入if
if resetSession {
dc.Unlock()
}
dc.Close()
return
}
// 重新校验,如果连接关闭了,进入if
if !resetSession {
return
}
// 如果负责重置 conn状态的线程阻塞住了,那么标记这个driverConn为lastErr
select {
default:
// If the resetterCh is blocking then mark the connection
// as bad and continue on.
dc.lastErr = driver.ErrBadConn
dc.Unlock()
case db.resetterCh <- dc:
}
}
5.5、connectionOpener
5.5.1、是什么?
这个connectionOpener是一个工作协程,它会去尝试消费指定的channel,负责创建数据库连接,其实在前面阅读获取连接的逻辑时,有这样的两种情况会阻塞等待connectionOpener来新创建连接:
第一种:当获取连接的策略是优先从cache连接池中获取出来,但是空闲连接池已经没有空闲的连接了,首先这时DB允许打开连接,但是DB能打开的连接数已经达到了它能打开的连接数的上线,所以得等待有空闲连接出现,或者等有连接被释放后,DB能当前打开的连接数小于了它能打开的连接数的最大值,这时它会被阻塞等待去尝试创建连接。
第二种:获取连接的策略不再是优先从空闲缓冲池中获取连接,直接明了的想获取最一条新连接,同样的此时DB已经打开的连接数大于它能打开连接数的上线,它会被阻塞等待创建连接。

5.5.2、什么时候开启的?
func OpenDB(c driver.Connector) *DB {
ctx, cancel := context.WithCancel(context.Background())
db := &DB{
connector: c,
openerCh: make(chan struct{}, connectionRequestQueueSize),
resetterCh: make(chan *driverConn, 50),
lastPut: make(map[*driverConn]string),
connRequests: make(map[uint64]chan connRequest),
stop: cancel,
}
// 可以看到他是在DB被实例化时开启的。
go db.connectionOpener(ctx)
go db.connectionResetter(ctx)
return db
}
5.5.3、代码详情
可以看到它一直尝试从db的openerCh中获取内容,而且只要获取到了内容,就会调用方法打开连接。
// Runs in a separate goroutine, opens new connections when requested.
func (db *DB) connectionOpener(ctx context.Context) {
for {
select {
case <-ctx.Done():
return
// here
case <-db.openerCh:
db.openNewConnection(ctx)
}
}
}
5.5.4、谁往openerCh中投放消息?
往channl中投放消息的逻辑在db的mayBeOpenNewConnections中
func (db *DB) maybeOpenNewConnections() {
// 通过检查这个map的长度来决定是否往opennerCh中投放消息
numRequests := len(db.connRequests)
if db.maxOpen > 0 {
numCanOpen := db.maxOpen - db.numOpen
if numRequests > numCanOpen {
numRequests = numCanOpen
}
}
for numRequests > 0 {
db.numOpen++ // optimistically
numRequests--
if db.closed {
return
}
// 一旦执行了这一步,connectionOpener 就会监听到去创建连接。
db.openerCh <- struct{}{}
}
}
5.5.5、注意点:
在DB结构体中有这样一个属性
// 连接池的大小,0意味着使用默认的大小2, 小于0表示不使用连接池
maxIdle int // zero means defaultMaxIdleConns; negative means 0
表示空闲连接池默认的大小,如果它为0,表示都没有缓存池,也就意味着会为所有想获取连接的请求创建新的conn,这时也就不会有这个opnerCh,更不会有connectionOpener
5.6、connectionCleaner
5.6.1、是什么?有啥用?
它同样以一条协程的形式存在,用于定时清理数据库连接池中过期的连接
func (db *DB) startCleanerLocked() {
if db.maxLifetime > 0 && db.numOpen > 0 && db.cleanerCh == nil {
db.cleanerCh = make(chan struct{}, 1)
go db.connectionCleaner(db.maxLifetime)
}
}
5.6.2、注意点
同样的,DB中存在一个参数:maxLifetime
它表示数据库连接最大的生命时长,如果将它设置为0,表示这个连接永不过期,既然所有的连接永不过期,就不会存在connectionCleaner去定时根据maxLifetime来定时清理连接。
它的调用时机是:需要将连接放回到连接池时调用。
5.7、connectionRestter
5.7.1、作用
我们使用获取的连接的封装结构体是driverConn,其实它是会driver包下的Conn连接的又一层封装,目的是增强
driver包下的Conn的,多出来了一些状态。当将使用完毕的连接放入连接池时,就得将这些状态清除掉。
使用谁去清除呢?就是这个go 协程:connectionRestter
当connectionRestter碰到错误时,会将这个conn标记为lastErr,连接使用者在使用连接时会先校验conn的诸多状态,比如出现lastErr,会返回给客户端 badConnErr
六、MySQL连接池所受的限制
数据库连接池的大小到底设置为多少,得根据业务流量以及数据库所在机器的性能综合考虑。
mysql连接数到配置在 my.cnf中,具体的参数是max_connections。
当业务流量异常猛烈时,很可能会出现这个问题:to many connections
对于操纵系统内核来说,当他接受到一个tcp请求就会在本地创建一个由文件系统管理的socket文件。在linux中我们将它叫做文件句柄。
linux为防止单一进程将系统资源全部耗费掉,会限制进程最大能打开的连接数为1024,这意味着,哪怕通过改配置文件,将mysql能打开的连接池设置为9999,事实上它能打开的文件数最多不会超过1024。
这个问题也好解决:
命令:设置单个进程能打开的最大连接数为65535
ulimit -HSn 65535
通过命令: 查看进程被限制的使用各种资源的量
ulimit -a
core file size: 进程崩溃是转储文件大小限制
man loaded memort 最大锁定内存大小
open file 能打开的文件句柄数
这些变量定义在 /etc/security/limits.conf配置文件中。
七、关于失效的连接
情况1: 客户端主动断开
如果是客户端主动将连接close(), 那往这些连接中写数据时会得到ErrBadConn的错误,如果此时依然可以重试,将会获取新的连接。
代码如下:
func (db *DB) ExecContext(ctx context.Context, query string, args ...interface{}) (Result, error) {
var res Result
var err error
for i := 0; i < maxBadConnRetries; i++ {
res, err = db*ex.e**c(ctx, query, args, cachedOrNewConn)
if err != driver.ErrBadConn {
break
}
}
if err == driver.ErrBadConn {
return db*ex.e**c(ctx, query, args, alwaysNewConn)
}
return res, err
}
情况2: 服务端 挂啦
因为这种数据库连接底层使用的是tcp实现。(tcp本身是支持全双工的,客户端和服务端支持同时往对方发送数据)依赖诸如:校验和、确认应答和序列号机制、超时重传、连接管理(3次握手,4次挥手)、以及滑动窗口、流量控制、拥塞避免,去实现整个数据交互的可靠性,协调整体不拥挤。
这时客户端拿着一条自认为是正常的连接,往连接里面写数据。然鹅,另一端端服务端已经挂了~,但是不幸的是,客户端的tcp连接根本感知不到~~~。
但是当它去读取服务端的返回数据时会遇到错误:unexceptBadConn EOF
八、连接的有效性
- 思路1:
设置连接的属性: maxLifeTime
上面也说过了,当设置了这个属性后,DB会开启一条协程connectionCleaner,专门负责清理过期的连接。
这在一定程度上避免了服务端将连接断掉后,客户端无感知的情况。
maxLifeTime的值到底设置多大?参考值,比数据库的wait_timeout小一些就ok。
- 思路2:
主动检查连接的有效性。
比如在连接放回到空闲连接池前ping测试。在使用连接发送数据前进行连通性测试。
来源:博客园
作者:赐我白日梦
链接:https://www.cnblogs.com/ZhuChangwu/p/13412853.html