作者:屈工有话说
PoE指的是在现有的以太网Cat.5布线基础架构不作任何改动的情况下,在为一些基于IP的终端(如IP电话机、无线局域网接入点AP、网络摄像机等)传输数据信号的同时,还能为此类设备提供直流供电的技术(网线传输电力)。TT9930是一款应用于以太网供电系统(POE,power over Ethernet)的DC/DC 控制器。满足了运营商对PoE 摄像头低成本的要求。
客户在调试过程中TT9930样机出现了噪音,且连接摄像头时无法工作。究竟是什么原因呢造成的呢?本文我们将详细给大家介绍解决思路,希望对大家有所帮助。
以下为测试样机图片:

TT9930样机图片
【应用】视频监控/ IP电话/无线AP
【规格】12V2A
【控制IC】TT9930
关于TT9930:高性能DCDC控制器
产品描述
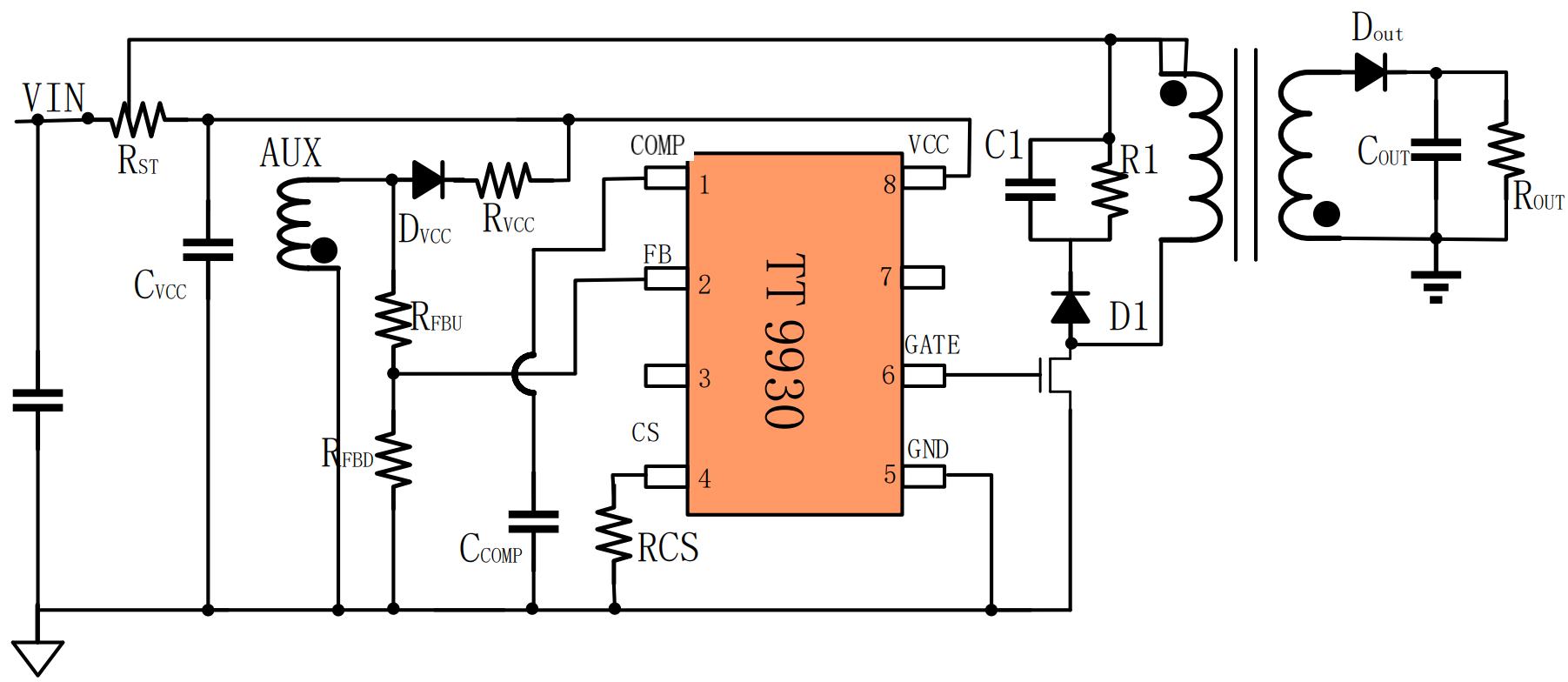
TT9930是一款应用于以太网供电系统(POE,power over Ethernet)的DC/DC 控制器。采用原边控制方式,外置MOS设计,适用于flyback拓扑,提供精确的恒压控制环路,具有较高的系统效率。TT9930提供SOP-8L的封装。
特性
● 较低的启动电流 (大约 7μA)
● 欠压锁定功能
● 原边控制模式
● 轻载降频,降低能耗
● VCC过压保护
● 输出过压保护功能
● 输出短路保护
● 内部过热保护
● 软启动功能
● 峰值电流控制模式
● 内置LEB电路
● 过载保护
基本应用
● 视频监控
● IP电话
● 无线AP
典型应用

管脚排列

管脚描述

【问题描述】
客户在调试过程中样机出现了噪音,且连接摄像头时无法工作。
【解决思路】
噪音可能有以下原因:
1、磁性元件震动:开关电源中的磁性元件,如变压器或电感器,可能会在工作时产生震动或共振。这可能是由于设计或制造过程中的松动、不当焊接或机械损坏等原因导致的,这些震动可导致噪音产生。
2、开关管开关噪声:在开关电源中,开关管(如MOSFET)在开关过程中会产生电流和电压快速切换的噪声。这种开关噪声可能通过电路传播并转化为可听到的噪音。
3、地线干扰:在开关电源中,地线的连接和布局起着重要作用。不正确的地线设计可能导致地线回路的干扰,进而引起噪音问题。
4、开关电源的环路问题可能导致输出电压或电流的波动或不稳定,环路问题可能引入噪音或干扰信号到开关电源的输出。
而连接摄像头就相当于带负载,可能有以下原因:
1、输入电源电压不足:开关电源需要一个足够的输入电压来正常工作。如果输入电压过低,可能无法提供足够的能量供给电路启动。请确保输入电源的电压符合开关电源设计要求。
2、控制信号异常:开关电源的原边控制电路可能受到异常的控制信号影响,导致无法启动。请检查控制信号的连线和逻辑,确保其正确传递给控制电路。
3、过流或短路保护触发:开关电源可能具有过流或短路保护功能,当输出负载异常时,开关电源会自动断开输出以保护电路和负载。如果在低压条件下无法带载启动,可能是因为保护电路检测到异常,导致输出被切断。请检查输出负载是否存在异常。
4、开关管故障:开关电源中的开关管(如MOSFET)可能遭受损坏或失效,导致无法正常开启电路。请检查开关管是否工作正常,并确保其正确驱动和控制。
【调通要点】
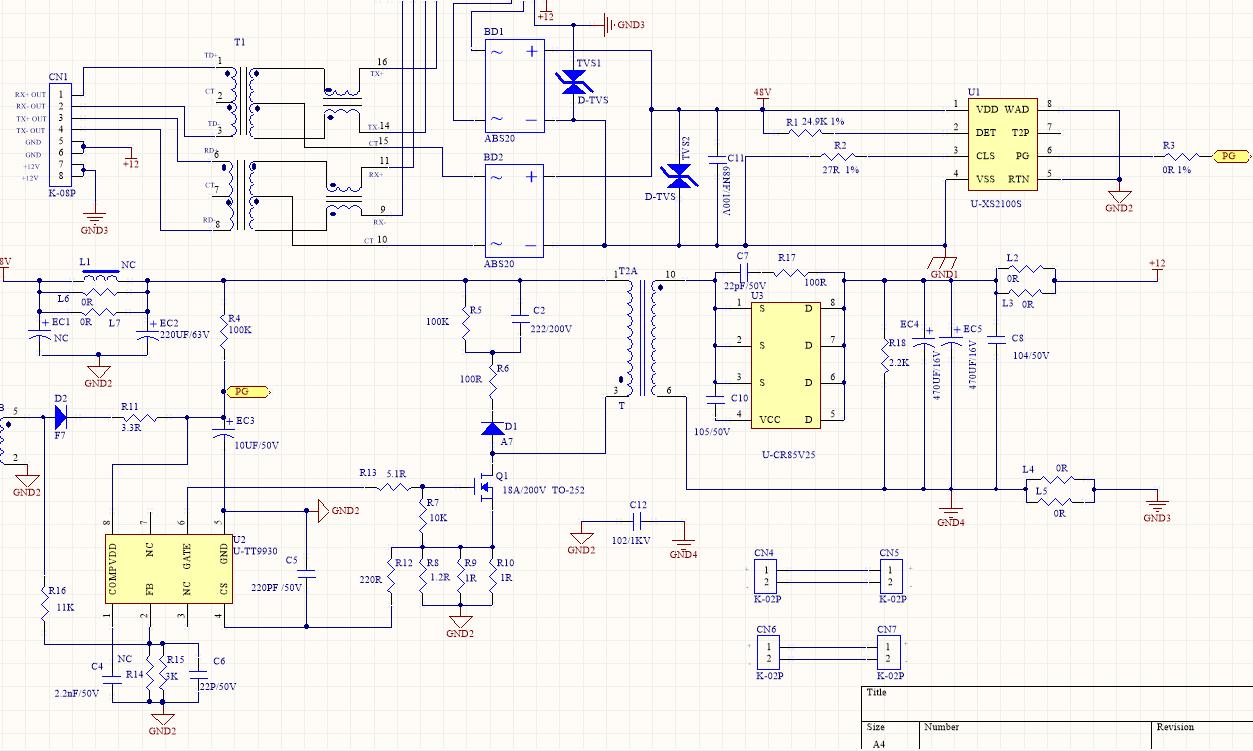
首先检查噪音问题,根据客户的描述,他是在调试过程中突然出现的噪音,说明原先的线路以及变压器这些是没有问题的,大概率是某器件损坏而导致的噪音出现,检查波形是否有问题。


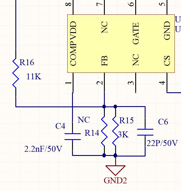
开关频率良好,在180KHz左右,并且波形也非常规整,说明环路是大致没有问题的。此样机是采用的原边控制,说明变压器问题不大,而TT9930有一个环路补偿脚COMP脚,检查是否因为COMP脚而导致的异音。

经排查发现是C4补偿电容损坏,更换后消除了样机异音问题。
接下来查看无法带载启机的问题,采用DC source模拟交换机输出后的电压给样机通电,发现48V以上摄像头可以正常工作,而38V时摄像头无法启动,怀疑是否因为输入电压不够而导致能量不足使得电路无法工作,以下是电路正常工作的波形图:


CH4绿线为整流桥后的电压,CH2天蓝色为经过协议芯片XS2100S后输入电容的电压,CH1深蓝色为输出电压。经排查,发现并不是输入电压不够而导致样机无法工作。38V输入时发现输入电容没有电流经过,而输入电容需要经过XS2100S后才能工作,检查发现XS2100S并未启动。
【最终结果】
最后尝试直接在输入电容处供电,不经过协议芯片XS2100S,发现电路可以正常工作,摄像头能正常启动,说明是XS2100S的电路出现问题。经查阅XS2100S规格书发现,是因为低压时输入功率太大而导致协议芯片自动保护,导致后方的电路无法启动。最后通过减小OCP使得摄像头得以正常工作。
欢迎各大公司前来咨询芯片定制业务。思睿达联系人:何工 18923426660,E-mail:manjie@threeda.com,欢迎来电咨询,申请样品。感谢!