来自南京医科大学附属第一医院的研究者们在J Exp Clin Cancer Res杂志上发表了题为“CircPAK1 promotes the progression of hepatocellular carcinoma via modulation of YAP nucleus localization by interacting with 14-3-3ζ”的文章,该研究揭示了CircPAK1通过与YAP竞争性结合14-3-3ζ发挥致癌作用,从而促进YAP核定位,导致河马信号通路失活。外泌体PAK1可能导致对乐伐替尼的耐药性,为肝细胞癌患者提供潜在的治疗靶点。
杂志简介
Journalof Experimental & Clinical Cancer Research(以下简称JECCR)是由位于意大利罗马的国际肿瘤促进与研究协会(APSIT)创办的刊物,于1982年创刊。
背景
近几十年来,HCC的发病率和死亡率持续上升。HCC的治疗是一种以根治性切除为基础的综合治疗模式,目前仍缺乏有效的分子治疗靶点。尽管已做出巨大努力来改善治疗选择,但HCC仍预后不良。因此,迫切需要研究HCC发病机制的分子机制。环状RNA(circRNA)是新发现的非编码RNA的成员,最初被认为是前mRNA剪接错误的无功能产物。然而,越来越多的circRNA已被鉴定和研究,它们在生物体中的作用已逐渐被发现并被认为是普遍的调节分子。
大量研究指出,circRNA与肿瘤(包括HCC)的发病机制密切相关。与circRNA相关的经典研究机制包括分子海绵、m6A修饰、RNA结合蛋白、翻译等。此外,circRNA还可以通过细胞外囊泡转运,这有可能影响肿瘤细胞的化学敏感性,并作为治疗恶性肿瘤的化疗药物的靶标。此外,基于circRNA的疫苗已经设计成功,无需核苷酸修饰即可通过体外转录快速生成疫苗,稳定性强。上述所有内容都表明circRNA具有广泛的研究价值。然而,大量的circRNA仍有待发现和研究。在本研究中,作者对HCC和邻近正常的肝组织进行了高通量测序,并鉴定出显著上调的circRNA--新发现的环状RNA--circPAK1,用于随后的分子机制探索。
CircPAK1在肝细胞癌中高表达
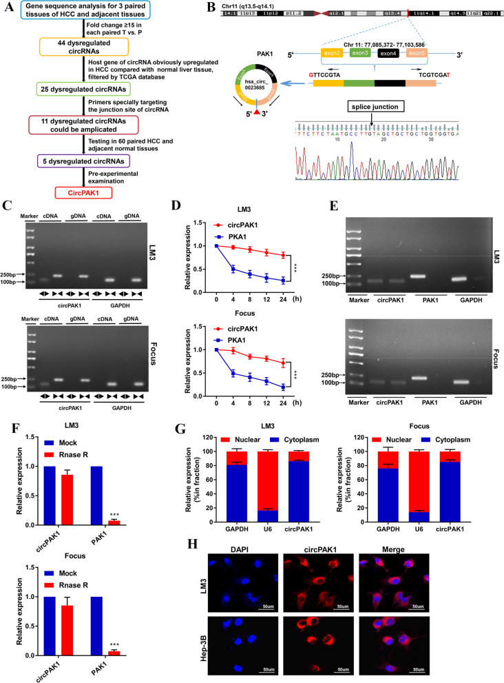
为了鉴定参与HCC进展的circRNA,对3对HCC组织和邻近组织进行了高通量测序。在351个差异表达的circRNA(倍数变化≥2和q值≤0.001)中,共有211个在HCC组织中上调,140个下调。从环状RNA测序结果中鉴定出44个倍数变化≥15的差异表达基因(DEGs),均在肿瘤组织中的表达量高于正常组织中的表达量。因此,使用TCGA数据库从这44个DEG中选择25个宿主基因在HCC组织中显着上调的DEG。分别针对这25个DEG的结位设计了特异性引物,只有11个circRNA可以通过qRT-PCR成功扩增。然后通过qRT-PCR验证这11个circRNA在20个HCC组织和匹配的相邻正常组织中的表达,只有5个DEG具有统计学意义。由于circPAK1的配对比较的P值最显著,因此最终选择circPAK1进行后续研究。
CircPAK1来源于11号染色体:77085372-77,103,586,由PAK1基因中的4个相邻外显子组成,sanger测序证实了circPAK1的连接位点(图 1B)。为进一步鉴定环结构,通过反向引物设计,采用琼脂糖凝胶电泳测定PCR产物(图 1C)。此外,RNase R消化和放线菌素D RNA稳定性测定证实了circPAK1与PAK1相比,生物稳定性更高。FISH和qRT-PCR结果表明,circPAK1的定位主要在细胞质中(图1A)。

图1
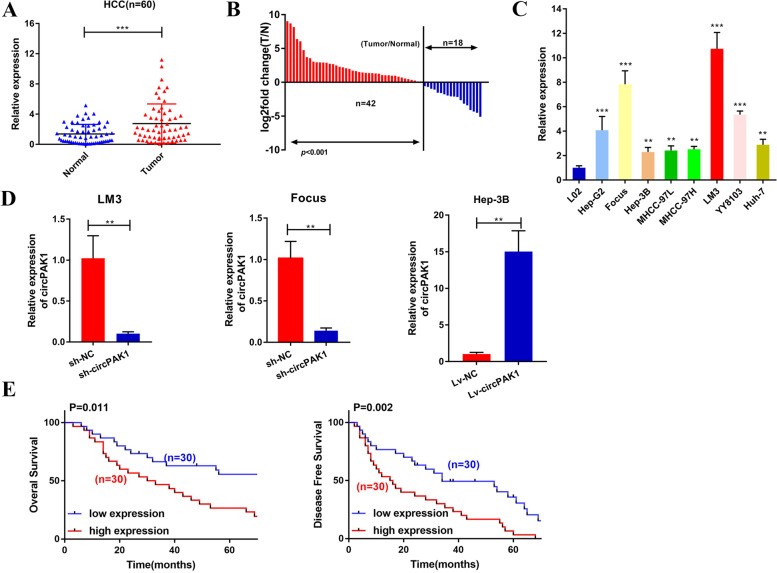
采用qRT-PCR测定60对HCC组织和邻近非肿瘤组织中circPAK1的水平。结果表明,circPAK1在肝细胞癌组织中的过表达显著高于正常肝组织(图2B)。此外,与正常肝细胞(L02)相比,circPAK1在HCC细胞系中也过表达(图 2C)。在随后的研究中,选择LM3和Focus细胞通过特异性靶向circPAK1连接位点的shRNA感染来建立circPAK1稳定的敲低细胞系,而Hep-3B感染慢病毒载体以建立circPAK1稳定的过表达细胞系(图2D)。
为评价circPAK1的临床价值,根据circPAK1的中位表达将60例肝癌患者分为两组,数据表明,circPAK1的表达越高,肿瘤体积越大,LN转移风险越高,TNM晚期分期和微血管浸润(MVI)的风险越高(均P值<0.05);然而,年龄、性别、AFP、PIVKA-II、HBsAg状态、肿瘤多重性、分化和血管浸润均无统计学意义。重要的是,高表达组患者的总生存期和无病生存期比低表达组患者差(图 2E)。综上所述,这些结果表明circPAK1在HCC组织和细胞系中含量丰富且上调,可作为HCC的有价值的分子生物标志物。

图2
CircPAK1促进HCC增殖,迁移和侵袭
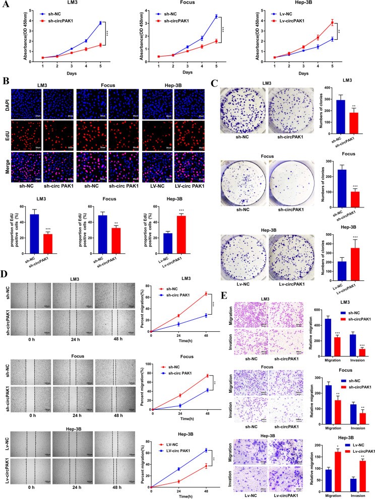
为了探究circPAK1对细胞增殖的影响,进行CCK-8、EdU和集落形成测定,结果表明circPAK1敲低显著减弱了LM3和Focus细胞的生长,而在circPAK1过表达细胞系中观察到相反的结果(图3A、B 和 C)。为了进一步研究circPAK1对HCC细胞迁移和侵袭的影响,进行了伤口愈合和跨孔测定。结果表明,circPAK1抑制可显著降低LM3和Focus细胞的迁移和侵袭能力,而circPAK1过表达显著增强这些能力(图3D,3D, E)。综上所述,这些结果表明circPAK1增强了HCC细胞的增殖,迁移和侵袭。

图3
CircPAK1抑制肝细胞凋亡
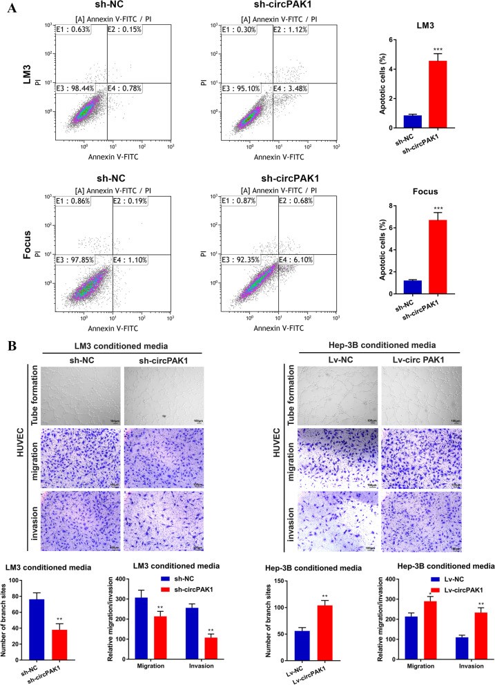
探究circPAK1是否可以调节细胞周期和细胞凋亡。结果发现circPAK1不影响细胞周期。然而circPAK1敲低促进了LM3和Focus细胞的细胞凋亡(图4)这些结果表明,circPAK1对HCC细胞生长的促进能力可能取决于抑制肿瘤凋亡。
CircPAK1在体外促进肝细胞癌的血管生成
肿瘤细胞可通过改变肿瘤微环境促进血管生成,促进HCC的早期进展、侵袭、术后复发和转移。因此,促进血管生成的能力也是衡量肿瘤侵袭性的重要指标之一。然后,作者进行了血管生成实验,以研究circPAK1是否对肿瘤血管生成具有促进作用。使用来自LM3(circPAK1敲低)和Hep-3B(circPAK1过表达)细胞的条件培养基(CM)评估HUVEC管的形成,迁移和侵袭。如图所示。图4B,来自circPAK1敲低细胞的B,CM显着抑制HUVEC细胞的迁移和侵袭。相反,在circPAK1过表达细胞中发现了相反的结果。正如设想的那样,管形成测定还显示,与对照细胞相比,用circPAK1敲低细胞的CM处理的HUVECs的分支位点数量减少。HUVECs的上述能力在与circPAK1过表达细胞的CM孵育后得到增强。综上所述,这些发现表明circPAK1可以在体外诱导HCC的血管生成。

图4
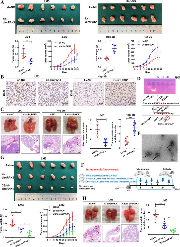
CircPAK1促进体内HCC肿瘤生长和转移,CS/si-circPAK1纳米复合物可抑制HCC肿瘤生长和转移
为了评估circPAK1对HCC生长和转移的体内影响,作者随后生成了肿瘤异种移植和肺转移模型。异种移植肿瘤模型显示,无论肿瘤大小还是肿瘤重量,sh-circPAK1组均显著降低,而Lv-circPAK1组增加(图5)。IHC染色结果显示,sh-circPAK1组的Ki-67水平较低,Lv-circPAK1组较高(图 5B)。此外,肺转移模型表现出与异种移植模型结果相似的趋势,因为sh-circPAK1组的转移灶较少,而Lv-circPAK1组的转移灶较多(图 5C)。这些结果表明,circPAK1可以促进肝细胞癌的肿瘤生长和转移。
壳聚糖(CS)基材料具有无毒、生物降解、高载药能力、高质膜通透性(包括跨膜转运)、治疗剂的pH依赖性释放、多功能性和合适的循环时间等特性,作为药物递送载体的历史悠久。基于CS和si-circPAK1的重量比,建立了3种不同比例的纳米配合物。在这三个比率下,壳聚糖对si-circPAK1的负载效率均在99%以上(图 5D)。因此,为了保证装载效率,作者选择最大的壳聚糖利用率——CS/si-circPAK1。透射电镜(图5E)显示, CS/si-circPAK1纳米配合物的粒径平均为101.9nm。
为研究CS/si-circPAK1纳米复合物对体内HCC增殖和转移的影响,作者建立了几组皮下异种移植肿瘤和肺转移模型。(图5F)显示了将盐水,si-circPAK1或CS / si-circPAK1纳米复合物注射到小鼠中的方案。发现无论肿瘤大小还是重量,CS/si-circPAK1纳米复合物治疗组都比生理盐水处理组小得多,重量轻得多,甚至优于si-circPAK1组(图 5G)。此外,CS/si-circPAK1纳米复合物处理组的肺转移模型对肺转移病变有更好的抑制作用(图 5H)。总之,这些发现表明circPAK1可以促进HCC的体内生长和转移,而CS/si-circPAK1纳米复合物可以有效抑制这些能力。

图5
CircPAK1通过促进YAP的细胞核转运,促进HCC的进展
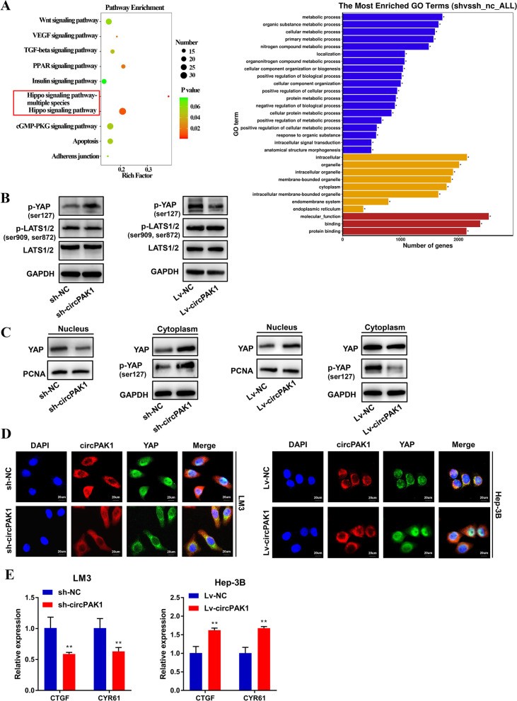
为了探究circPAK1参与HCC进展的分子机制,作者进行了RNA测序。通过列出通路富集的前10名,显示出Hippo信号通路与circPAK1下游之间的强相关性(图6)。河马信号通路在进化中高度保守,可以通过调节细胞增殖和凋亡来调节器官大小。Hippo信号通路的失调会导致细胞不受控制的增殖,从而导致组织和器官的过度生长。
一些研究指出,河马信号通路的失活与HCC的进展密切相关。因此,结合上述circPAK1的促瘤表型和RNA-seq的结果,探讨了circPAK1对河马信号通路的影响。作者首先进行了蛋白质印迹分析,以分析与Hippo信号通路相关的蛋白质的变化。结果发现,circPAK1的敲低和过表达都不会影响LATS1 / 2的水平或其磷酸化水平(图6B)。然而,p-YAP在circPAK1敲低组中增加,而在circPAK1过表达组中降低。YAP保留在细胞质对Hippo途径介导的细胞增殖和凋亡控制中起着至关重要的作用。众所周知,非磷酸化的YAP可以转运到细胞核中并与TEAD1-4相互作用以激活多个下游靶基因,这对于增强肿瘤增殖和细胞凋亡抑制非常重要。然而,p-LATS1/2的YAP(p-YAP)磷酸化将被隔离在细胞质中并最终降解。
基于上述认识,作者推测circPAK1可能促进YAP的细胞核转运,进而影响HCC的增殖、侵袭和转移。随后进行了细胞质和细胞核分离测定,以观察circPAK1对YAP定位的影响。(图6C)circPAK1的过表达促进了YAP的细胞核定位,同时降低了p-YAP(ser-127)水平。在circPAK1敲低条件下观察到相反的结果。同时,免疫荧光也证实了这一观察结果(图 6D)。这些发现表明circPAK1可介导YAP的细胞核运输。此外,YAP的主要下游靶基因CTGF和CYR61在circPAK1敲低时下调,在circPAK1过表达时上调(图6E)。作者通过用YAP siRNA处理circPAK1过表达Hep-3B细胞,进一步探讨了circPAK1的肿瘤促进作用是否依赖于YAP细胞。正如预期的那样,circPAK1对肝细胞癌的肿瘤促进作用显着减弱。综上所述,circPAK1通过调节YAP细胞核转运来促进HCC进展,从而导致Hippo信号通路失活。

图6
CircPAK1与YAP竞争性结合14–3-3ζ,从而促进YAP的细胞核易位
作为转录共激活因子,YAP的细胞核转运将直接决定其能否与TEAD1-4相互作用,激活多个下游靶基因。关于YAP进入细胞核后的下游信号已经有很多研究,但对YAP在运输到细胞核之前通过什么机制进行调节知之甚少。作为miRNA海绵是circRNA最常见的生物学功能之一,而与argonaute 2(AGO2)RNA结合是circRNA作为竞争性内源RNA(ceRNA)的重要基础。然而,RIP-qPCR测定表明,与抗IgG相比,circPAK1不能在AGO2抗体复合物中富集,因此排除了作为circPAK1的ceRNA的作用。
既往报道,circRNA可以通过直接结合YAP蛋白来促进YAP细胞核转运,从而促进结直肠癌的转移。为了验证circPAK1是否可以直接与YAP结合,作者还进行了RIP-qPCR,发现结果与我们的假设不一致(图7)。那么,circPAK1如何影响YAP的细胞空间定位呢?作者推测另一种介质蛋白介导circPAK1和YAP之间的关联。接下来,进行了RNA下拉测定和质谱分析,以鉴定LM3细胞中潜在的circPAK1相互作用蛋白。令人惊讶的是,使用银染将14-3-3ζ蛋白鉴定为主要蛋白质(图 7B)和液相色谱质谱。也进行了WB(图 7C)和RIP并确认了这种特异性结合(图 7D)。YAP的进/出细胞核受到14-3-3ζ的严格调控,14-3-3ζ与YAP组装,将其分离在细胞质中并阻止其进一步信号放大。因此,14–3-3ζ水平的直接或间接变化会影响YAP的空间定位。
已经证明,14–3-3ζ可以募集p-LATS和YAP形成复合物,可以诱导YAP的磷酸化并导致其细胞质保留,而14–3-3ζ是该复合物的关键调控因子(图7E)此外,在缺氧条件下,14–3-3ζ可以与非磷酸化的YAP解离,从而导致YAP的细胞核转运。这些研究表明,YAP上14-3-3ζ的细胞质固定是基于YAP的非磷酸化作者假设circPAK1通过与14-3-3ζ相互作用直接或间接影响14-3-3ζ的水平,从而影响P-LATs和YAP的募集,进而进一步抑制YAP的磷酸化,最后通过促进YAP的细胞核转运发挥肿瘤促进作用。有趣的是,作者发现circPAK1没有影响14-3-3ζ水平,这表明14-3-3ζ的水平可能间接受到影响(图 7F)。
为了解决这个问题,首先在circPAK1-敲低LM3细胞中进行免疫沉淀测定。确认了14–3-3ζ-p-LATS-YAP蛋白复合物的存在,与sh-NC组相比,circPAK1敲低组p-LATS与YAP的相互作用显著增加,而circPAK1过表达组的相互作用显著降低(图7G)。接下来,在circPAK1稳定敲低细胞系中沉默了14-3-3ζ,以探究p-LATS和YAP之间的相互作用是否仍会受到circPAK1水平变化的影响。发现p-LATS和YAP之间的相互作用增加在14-3-3ζ敲低后显著逆转(图 7H)。综上所述,circPAK1介导的YAP细胞核转运的促进是通过与14-3-3ζ结合,从而削弱p-LAT和YAP的募集,然后减少p-LATs对YAP的磷酸化。

图7
CircPAK1在乐伐替尼耐药的HCC细胞表达上调,也可通过外泌体介导乐伐替尼耐药性转移
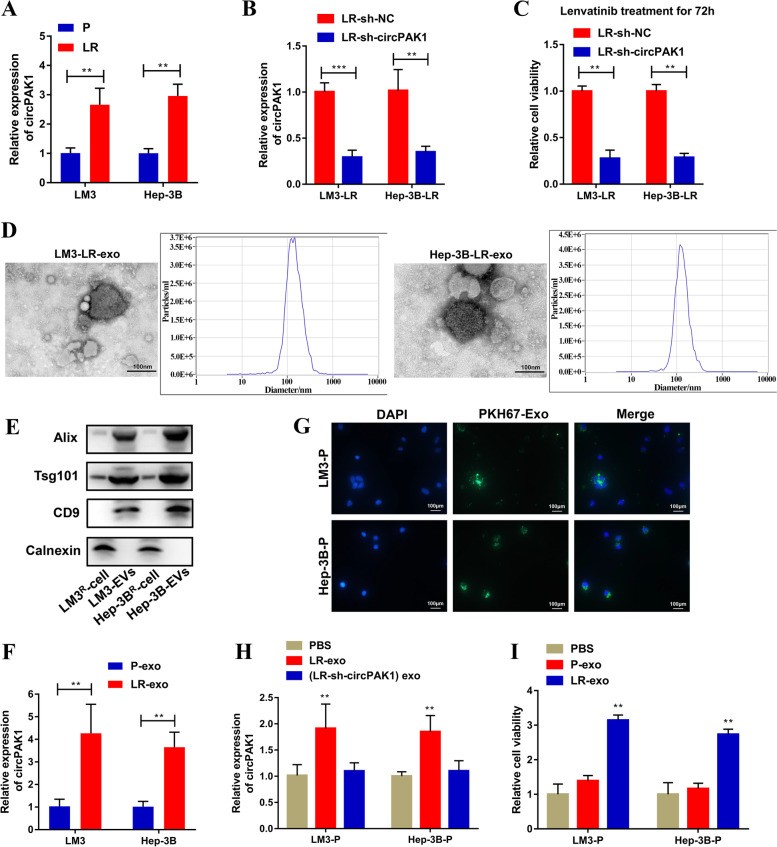
为了验证circPAK1是否参与介导HCC乐伐替尼耐药性,使用两种乐伐替尼耐药的HCC细胞系(LM3-LR和Hep-3B-LR)。接下来,作者进行了qRT-PCR分析,并确认两种仑伐替尼耐药细胞系中的circPAK1始终高于其亲本细胞系(LM3-P和Hep-3B-P)(图8)。为了探究HCC中circPAK1与乐伐替尼耐药性之间的潜在相关性,作者首先沉默了LM3-LR和Hep-3B-LR细胞中的circPAK1,并确认了敲低效率(图 8B)。结果发现,通过细胞活力测定确定ircPAK1减少可显著增加了两种乐伐替尼耐药HCC细胞系的敏感性(图 8C)。
总的来说,circPAK1对于维持乐伐替尼耐药至关重要。既往研究表明,circRNA在外泌体中含量丰富,可以通过外泌体在细胞之间转移。其他报告表明,外泌体可以通过外泌体介导耐药性。因此,随后的研究主要集中在circPAK1是否可以通过整合到外泌体中来导致乐伐替尼耐药。然后,作者从LM3-LR和Hep-3B-LR细胞的CM及其亲本细胞系中分离外泌体。从LM3-LR和Hep-3B-LR细胞的CM中分离的外泌体通过TEM,NTA和WB鉴定。代表性显微照片和视频由TEM拍摄;NTA分析显示,外泌体的平均直径为100 nm(图 8D)。
通过WB检测典型的阳性外泌体生物标志物(Calnexin)和阴性外泌体生物标志物(Alix,Tsg101和CD9)图 8E)。此外,qRT-PCR表明,从LM3-LR和Hep-3B-LR CM分离的外泌体比从其亲本细胞系分离的外泌体含有更多的circPAK1,这表明外泌体可能具有传递circPAK1的能力(图 8F)。作者用PKH67标记从LM3-LR和Hep-3B-LR细胞中分离的外泌体,然后分别与其亲本细胞孵育48小时。(图8G)。在LM3-P和Hep-3B-P细胞中观察到明显的绿色信号,表明外泌体被受体亲本细胞吸收。接下来,确定了受体亲本细胞中circPAK1的水平,发现在与从乐伐替尼耐药细胞中分离的外泌体孵育后,circPAK1表达水平更高,但来自circPAK1敲低乐伐替尼耐药细胞的外泌体未能提高受体细胞中circPAK1的水平(图 8H)。
结果表明,外泌体可以将circPAK1从乐伐替尼耐药细胞系转运到其亲本细胞系。最后,探讨了外泌体转移的circPAK1是否可以诱导受体细胞对乐伐替尼的耐药性。结果发现,用从仑伐替尼耐药细胞系中分离的外泌体处理亲本细胞时,它们对乐伐替尼的敏感性显著降低(图 8I)。综上所述,数据表明circPAK1可以通过外泌体从仑伐替尼耐药的HCC细胞转运到受体亲本细胞,并赋予受体细胞耐药表型。

图8
结论
综上所述,表明circPAK1通过与YAP竞争性结合14-3-3 ζ介导YAP的细胞核定位,通过关闭Hippo信号通路导致HCC的进展。CS/si-circPAK1纳米配合物的设计在抑制HCC体内生长和转移方面表现出较好的效果。作者还发现了一种新机制,通过这种机制,HCC衍生的外泌体可传递circPAK1并促进了乐伐替尼的耐药性在HCC细胞中的传递。综上所述,circPAK1可能是HCC患者的潜在治疗靶点,可逆转乐伐替尼耐药。