1,哈佛新文章揭示肠道痛觉神经参与主动免疫 刷新对神经系统认知
来源:生物通
通过直接干扰沙门氏菌感染肠道的能力,神经系统既可以检测到危险,也可以主动防御危险。新的发现表明神经系统的功能范围远不止于往返大脑的信号。神经系统和免疫系统之间有重要的相互作用:两个系统都发送消息并相互影响以调节感染期间的保护性反应。这项研究于12月5日发表在《Cell》杂志上,以一个崭新的视角刷新了对神经系统的经典认知。
阅读链接: 哈佛新文章揭示肠道痛觉神经参与主动免疫 刷新对神经系统认知
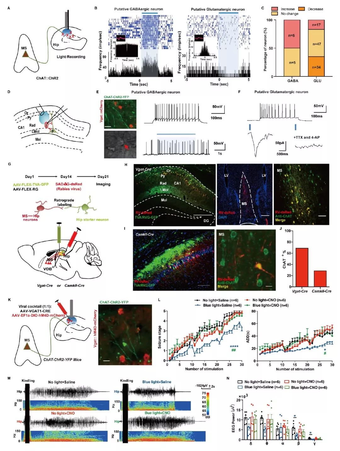
2,【Biol Psychiatry】浙大陈忠教授团队揭示胆碱能环路参与癫痫发作的神经机制
来源:和元上海

海马GABA能神经元介导MS胆碱能环路的抗癫痫作用
癫痫最常见的形式之一是颞叶癫痫(temporal lobe epilepsy,TLE),这种癫痫发作起源于边缘区域,尤其在海马中最为常见,颞叶是功能非常复杂的脑叶,有非常高级的记忆认知功能。TLE的长期后果可能是记忆功能、学习能力和情绪控制失调。此外,工作、出行和体育活动也受影响。有研究报道,中枢神经系统胆碱能活动参加癫痫的发作,也有文献报道,基底前脑胆碱能神经元的免疫激活也能促进海马癫痫发作。
11月26日,《Biological Psychiatry》杂志在线刊登了浙江大学陈忠教授课题组题为“Direct septum-hippocampal cholinergic circuit attenuates seizure through driving somatostatin inhibition”的最新研究工作,他们首次发现MS胆碱能神经元发挥抗癫痫作用的精准神经环路机制,为临床精准治疗癫痫发作提供了新思路。
阅读链接: 【Biol Psychiatry】浙大陈忠教授团队揭示胆碱能环路参与癫痫发作的神经机制
3,研究揭示脑血管维持乳酸稳态调节成体神经发生和认知的新机制
来源:中科院之声

脑血管内皮细胞PTEN-Akt-MCT1信号通路维持乳酸稳态并调节成体神经发生和认知功能
中国科学院遗传与发育生物学研究所郭伟翔研究组联合军事医学研究院生命组学研究所、蛋白质组学国家重点实验室杨晓团队和华大基因杨焕明团队的研究发现,哺乳动物脑中的乳酸水平影响成体神经发生,并揭示了脑血管通过维持乳酸稳态调节成体神经发生的新机制。该研究首次揭示了脑血管维持大脑乳酸稳态、调控成体神经发生和认知功能的重要生理功能和全新机制,提供了脑血管内皮细胞PTEN/Akt信号通路上调MCT1,调节脑中过量乳酸转运进入外周血的新模型。
该成果于11月21日在线发表于Cell Stem Cell上。文章标题为Brain endothelial cells maintain lactate homeostasis to control adult hippocampal neurogenesis。
阅读链接:
研究揭示脑血管维持乳酸稳态调节成体神经发生和认知的新机制
4,ACS AMI | 多臂聚合物纳米粒介导药物持续释放治疗帕金森病
来源:X-MOL资讯

纳米粒口服吸收过程及递药入脑的机制示意图。
近期,广州中医药大学陈桐楷课题组和澳门大学陈肖家课题组研发了一种能克服胃肠道屏障、将药物递送入脑治疗帕金森病的口服纳米粒。
研究人员首先合成了六臂星形聚合物,然后通过反溶剂沉淀法装载药物,同时利用D-α-生育酚聚乙二醇1000琥珀酸酯包被纳米粒。所制备的纳米粒具有较高的包封率和载药量,以及持续释放的性能,并显著提高细胞的摄取和转运。该研究采用耗散粒子动力学方法来揭示载药纳米粒的形成与药物释放过程。此外,该研究利用荧光共振能量转移技术,选用MDCK细胞和斑马鱼模型,评价纳米粒克服胃肠道屏障和血脑屏障的能力,从而揭示了纳米粒递送药物入脑的机制。研究成果发表于近期的ACS Applied Materials & Interfaces 期刊上。
阅读链接: 【纳米】ACS AMI | 多臂聚合物纳米粒介导药物持续释放治疗帕金森病
5,Brain Stimulation:实时EEG触发的TMS对抑郁症患者左背外侧前额叶皮层进行脑振荡同步刺激
来源:思影科技
左背外侧前额叶皮层(DLPFC)的反复经颅磁刺激(rTMS)是治疗重度抑郁症(MDD)的有效方法,但疗效一般。将TMS脉冲与瞬时脑震荡同步可以减少变异性并提高TMS诱导的可塑性的效果。德国图宾根大学的临床脑研究机构的Zrenner等研究人员探讨脑振荡同步经颅磁刺激治疗MDD患者DLPFC是否安全、可行、且具有神经调节作用。使用实时EEG触发的TMS,我们对17名抗抑郁药耐药的成年患者进行了左侧DLPFC的脑振荡同步rTMS的伪随机对照试验。
阅读链接: Brain Stimulation:实时EEG触发的TMS对抑郁症患者左背外侧前额叶皮层进行脑振荡同步刺激
6,你的语言影响你的眼
来源:中国科学报管网
心理语言学是心理学和语言学的交叉领域,最近的一项研究发现,人们所说的语言会影响其眼球活动。例如,说英语的人听到“蜡烛”(candle)一词后会经常看着“糖果”(candy),因为这两个单词的第一个音节相同。
据《科学美国人》报道,对说不同语言的人进行的研究表明,双语者不仅会看在一种语言中发音相同的单词,还会看在两种语言中发音相同的单词。当俄语—英语双语者听到英语单词“标记”(marker)时,他们也会看邮票,因为俄语中表示邮票的单词是“marka”。
这些发现说明,语言系统不仅在单词和概念之间具有高度的相互作用,而且还影响人们在视觉、注意力和认知控制等其他领域的处理。
阅读链接:
你的语言影响你的眼
7,美国FDA新授予了简单易操作的帕金森早期诊断方法
来源:阿尔兹海默和脑健康
美国食品和药物管理局(Food and Drug Administration FDA)刚刚为一项新的眼动追踪技术授予了突破性设备(Breakthrough Device Program)称号,该技术可提供帕金森氏病客观的早期诊断方法。希望FDA的授予行为可以加速该设备临床测试的批准过程,从而为临床医生提供一种为退行性疾病在最早期阶段诊断的可靠方法。这项新测试基于之前的研究表明,眼部小的震颤可以在其他症状出现之前就发生改变。
阅读链接:
美国FDA新授予了简单易操作的帕金森早期诊断方法
8,世界首例!以色列武装机器人“战士”,可扫荡“致命死角” 弹无虚发
来源:机器人大讲堂

资料图片:以色列”DOGO巷战机器人宣传图。
见识一下以色列研发的机器人杀手——DOGO,据称可以360度无死角监控战场,通过激光瞄准器能够做到300米内弹无虚发,这款机器人号称是世界上第一台轻型可操作的武装机器人,可用于支援特种部队和安全人员开展室内或室外作战。
阅读链接: 世界首例!以色列武装机器人“战士”,可扫荡“致命死角” 弹无虚发
前文阅读
1,脑科学日报|AD模型小鼠高精度全脑血管图谱;你的大脑血管健康吗
2,脑科学日报|瘫痪患者福音:科学家研制脑机接口控制的外骨骼装置