
随着现代医疗设备和医疗技术的不断发展和提高,放射防护重点人群发生了根本性的变化。在心血管疾病的介入诊疗中,无论是术者还是患者常常接受高剂量的电离辐射。并且,这种辐射剂量的增加会对他们的的健康造成重要影响。但是,心血管病介入工作人员大多数没有经过专门的放射防护方面的培训,工作中缺乏必要的防护意识, 其剂量水平是常规X线诊断工作人员的几倍甚至几十倍。随着我国心血管病介入事业的发展和从业人员的增加,心血管病介入诊疗中辐射防护问题逐渐引起了大家的关注。与经股动脉介入治疗相比,经桡动脉介入治疗因其操作简单,并发症少,术后不需要卧床,患者痛苦小,已经越来越被国内广大介入医生所采用。但是,经桡动脉介入治疗由于其操作路径的解剖变异可导致透视时间增加,以及更加靠近射线源等因素的影响,因此使用该入路具有导致术者放射剂量增加的潜在可能性。这也引起了国内外介入相关人员的广泛关注。
”一、心血管介入诊疗中术者的辐射风险
心血管介入诊疗中术者接受的辐射主要是散射辐射,多数是由放射线在患者皮肤入射处散射而来,小部分来源于X线球管和影像增强器或者平板探测器。其产生的辐射效应主要以随机效应为主(肿瘤风险),随机效应的产生与累积效应相关,不存在阈值剂量,分多次接受相同剂量的电离辐射可减少确定效应,但不能减少随机效应。介入操作中,术者的头部和四肢很少受到保护,因此常常接受高剂量的辐射。研究表明,如果不加防护,在每例介入操作中术者的眼睛、甲状腺和手部的平均入射剂量分别可达到120-400μSv,390μSv,240-510μSv。国际放射防护委员会(ICRP)第60号报告书对职业人员辐射剂量进行了严格的规定:在连续5年里,受职业辐射人员有效剂量的限度是100mSv,每年内最大有效剂量是50mSv;1年内双手、双足和皮肤的当量剂量是500mSv;1年内眼晶状体的当量剂量是150mSv。虽然在介入操作时,术者一般不会直接暴露在有用射线下,因此一般不会出现确定性损伤。然而,随着介入器械和技术的发展,手术的复杂程度大大增加,所需的辐射时间也大大增加。关于介入工作人员因严重辐射造成手部皮肤损伤和眼晶状体白内障发生的案例已有报道。近期研究提示,眼晶状体作为辐射敏感器官,导致其出现放射性损伤的吸收剂量阈值远低于既往报道(5Gy)。2011年,ICRP发表声明将眼晶状体的吸收剂量阈值由5Gy降低至0.5Gy,并将计划照射情况下职业照射的眼晶状体年当量剂量限值(150mSv),修订为连续5年的平均年当量剂量为20mSv,而且在任意单个年份的当量剂量不得超过50mSv。以上提示,眼晶状体可能会成为介入操作人员的限制性器官,对眼晶状体的放射防护更需引起大家的重视。
二、经桡动脉介入治疗对术者辐射剂量的影响
如前所述,经桡动脉介入治疗具有导致术者放射剂量增加的潜在可能性。关于经桡动脉和经股动脉介入途径对术者辐射剂量的影响目前国内外已经做了大量研究。有研究报道,当采用常规铅屏进行防护时,经桡动脉途径行冠脉造影较经股动脉途径术者辐射剂量增加100%,经皮冠状动脉介入治疗(PCI)时则增加50%。当采用优化的铅屏防护后,经桡动脉途径仍然增加术者辐射剂量,冠脉造影和PCI分别增加83%和38%。虽然既往研究提示经桡动脉途径增加术者剂量,但是这个观点仍然存在少许争议。这是由于在临床实践中存在许多影响术者辐射剂量的因素,例如造影机曝光参数、患者解剖变异、手术复杂程度以及术者经验等等。即使是经验丰富的术者,其接受的辐射剂量剂量在不同术者间也存在较大的变异性。这就提示不同术者间采取的辐射防护策略不同对术者间辐射剂量的比较具有十分重要的影响。另外,采取一些专门用于经桡动脉介入治疗辐射防护的专用防护器材对术者剂量也会产生重要影响,国外报道可减少大约30%的术者剂量。同时,近期报道发现正确使用铅屏进行防护可以减少至少80%的术者剂量。因此,如果采用优化的辐射防护措施后,经桡动脉途径较经股动脉途径是否仍然增加术者剂量成为大家所关心的一个问题。采用拟人模体对这个问题进行研究则可以避免上述对术者剂量的各种影响,从而得到更加准确的答案。由*警武**总医院心内科进行的一项关于经桡动脉途径与经股动脉途径冠脉造影时对术者放射剂量影响的模体研究发现,在经桡动脉冠脉造影时使用经桡动脉途径专用防护装置可显著减少术者放射剂量,尽管采用了优化的放射防护措施,经桡动脉冠脉造影较经股动脉仍然显著增加术者放射剂量,该研究还提示在临床实践中,术者应当根据具体的投射角度采取不同的放射防护策略以达到最佳的防护效果。
三、经桡动脉介入治疗术者辐射防护
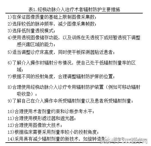
出于对职业照射放射防护问题的关注,ICRP要求所有介入相关人员必须进行放射防护培训,并提出了放射防护三项基本原则,即正当性、最优化和剂量限值的应用,其中最优化原则为放射防护体系的核心。正当性原则,即任何改变照射情况的决定都应当是利大于弊。最优化原则,即遭受照射的可能性、受照人员数量以及个人所受剂量的大小均需控制在可合理达到的尽量低水平。剂量限值的应用,即除患者的医疗照射外,任何个人受到照射的剂量总和不应超过放射防护委员会确定的相应限值。多数患者一生中只经历几次心血管介入诊断和治疗,而心血管介入工作人员每天都要接受辐射。患者所接受的辐射剂量与术者剂量密切相关,因此把患者辐射剂量减少到最小是减少术者剂量的根本。总的来说,减少术者剂量需从三个方面入手,一是尽量减少X线曝光时间,辐射剂量与个人和射线接触时间成正比。接触辐射源的时间越短,接受的总剂量就越少。在满足临床需要的情况下,把透视次数、透视时间和电影时间减到最少,这对于时间较长的介入操作具有重要意义。二是增加患者和术者与射线源的距离。距离防护是最简单有效的防护措施。距放射源的距离和剂量率的关系遵循平方反比定律。把到放射源的距离增加2倍能使剂量率减少4倍。一般要求患者皮肤与放射源之间的最小距离是38㎝,不直接参加手术的人员应站在距射线管至少2米以外。三是合理应用屏蔽措施。根据射线的类型和用途选择适当的屏蔽有重要意义。屏蔽措施主要包括铅屏、铅衣、铅围脖、铅眼镜、铅帽以及移动式铅屏等。导管室中必须配备必要的防护器具。此外,应熟悉这些防护器具的使用,正确使用这些防护器具以达到最佳防护效果。另外,有研究表明,介入人员的辐射剂量主要是由未防护器官(甲状腺,部分活跃的骨髓)的剂量决定的。因此,防护服的屏蔽系数和有效剂量之间无线性关系。增加甲状腺保护围脖可使有效剂量减少3倍。经桡动脉介入治疗术者辐射防护主要措施见表1。

四、小结
随着介入治疗医学的发展和介入从业人员队伍的壮大,介入工作人员应增强辐射风险及防护意识,时刻牢记辐射防护,保护患者就是保护自己,保护自己就是保护患者。即使采取优化的放射防护措施,经桡动脉冠脉介入治疗仍然较经股动脉显著增加术者放射剂量。因此,经桡动脉介入操作中术者应更需注意辐射防护,采用经桡动脉途径专用辐射防护装置可大大减少术者剂量,同时,术者应当根据具体的投射角度采取不同的放射防护策略以达到最佳的防护效果。