直流电路:
电流:
电流:电荷(电子或正负离子)有规则的定向移动。
直流电流:电流的大小和方向都不随时间的变化而变化这种电流称为直流电流。
交流电流:电流的大小和方向如果随时间按一定的规律反复交替的变化,这种电流称为交流电。

电路:
电路:电流流通的闭合回路。一般有四部分组成:
电源;负载;连接导线;控制和保护装置。

电阻:
电阻:自由电子在物体中作定向运动时,不可避免的会遇到阻力,这种阻力是由于电子和物体中的原子发生碰撞而产生的。物体中存在的这种阻碍电流通过的阻力就叫电阻。
电阻用符号R或r表示
单位:欧姆(Ω),千欧(KΩ),兆欧(MΩ)。
1兆欧(MΩ)=1000千欧(KΩ);
1千欧(KΩ)=1000欧(Ω)。
电阻与温度的关系:一般金属导体温度升高电阻增大(正温度系数),空调中的感温头电阻随温度升高而降低(负温度系数)。
电压及欧姆定律:
电压:在电路中,任意两点之间的电位差称为电压。
电压单位:伏特(V),千伏(KV),毫伏(mV);
单位换算:1KV=1000V,1V=1000mV。
欧姆定律:在一段电路中,流过导体的电流与电压成正比与电阻成反比。
I=U/R R=U/I U=IR
电功和电功率:
电功:电流流过电路时,电场力使电荷从一点移动到另一点所做的功称为电功。用A表示单位焦耳(J):
A=I2Rt
1度=1KWh=1000w×3600s=3600000j
电功率:单位时间内电流所做的功叫电功率;用P表示单位瓦特(W)。
单位:W,KW,MW,1MW=100OKW,1KW=1000W。
P=IU=U2/R。
电阻的串并联:
串联:几个电阻依次相连中间无分支的连接。

I=I1=I2=I3 U=U1+U2+U3 R=R1+R2+R3
并联:电阻的两端分别并接在一起。

U=U1=U2=U3;I=I1+I2+I3。
1/R=1/R1+1/R2+1/R3;几个相同的电阻R=R0/n。
电容器:
电容器和电容:
电容器:被绝缘介质隔开的两个导体的总体叫电容器。

电容:电容器任一极板上所带的电量与所加电压之比叫电容的容量。简称电容。用C表示单位法拉(F)。
1F=1000000μF 1μF=1000000pF
电容的参数和种类:
额定工作电压:电容器能够长时间稳定的工作的直流电压。也称耐压。
电容器接在交流电路中额定电压不能低于交流电的最大值,否则电容器将被击穿。
允许误差 0-0级 1%,0级 ±2%。
Ⅰ级±5%,Ⅱ级±10%,Ⅲ级±20%。
电容器的种类:电解电容、瓷片、涤纶、云母、玻璃、蜡纸、空气、金属氧化膜、钽。
电容器的串并联:
电容器的串联:

1/C=1/C1+1/C2+1/C3;
几个相同的电容,C=Co/n。
电容器的并联:

C=C1+C2+C3。
交流电路:
电容启动和电容运转电路:

当转速达到75%-80%离心开关断开。
继电器辅助电容启动:

压缩机强制启动:
当压缩机线圈阻值正常而不能启动时可采用一下方法强制启动。
1.增加一到两倍的启动电容,启动后取消。
2.短时间内(5秒钟内)两相电源强制拖动,具体做法是:压力达到平衡后,用三项电源的两相分别接在S,R上零线接在C上。

风速调整:

单相压缩机电路:
一般情况下启动绕阻的电阻比运行绕阻的电阻大
R SR= RSC+RCR
C-Common-公共的,共同的。
S-Start-启动器,开动,发动。
R-Revolve-旋转,运行。

变压器:
进行电压变换的元器件:
U1×I1=U2×I2;I1/I2=U2/U1=n2/n1。

空调常用电子元件:
电阻器:
(一)固定电阻:
固定电阻是最常用的电阻器,由碳膜电阻,碳质电阻,金属膜电阻,线绕电阻等。用符号 表示,现在一般用色环表示阻值。
第一道色环表示阻值的最大一位数值;
第二道色环表示第二位数值;

第三道色环表示阻止末尾应有几个零。
第四道色环表示阻值的误差级别。

(二)热敏电阻器
电阻随温度的变化而变化,是一种热电交换元件。
用途:温度测量控制和补偿。
按阻值随温度的变化情况分为:正温度系数和负温度系数两种。空调用的温度传感器是负温度系数。
如,美的空调阻温表:

(三)压敏电阻器:
阻值很大一般是兆欧级,只有微安电流流过,当电压升到击穿电压时其阻值突然减小。
用途:保护电器免遭反常高压和雷电感应。

电容器:
用途:调谐、耦合、滤波、隔直、单向电机分相。
测量:用机械表电阻档接两极,表针先向右偏转,然后慢慢回复,停止的位置可以判断电容漏电的大小。
符号:

晶体二极管:
1、普通二极管:
特点:单向导通,正极加上正电压,负极加上负电压导通,反之截止。作用:整流、检波。
检测:用万用表100或1k 测出正反向电阻。电阻小的一次黑笔是正极红笔是负极。

2.稳压二极管
作用:稳定电压;
特点:加反向电压;
符号:

3.发光二极管
加正向电压(1.7--2.5V)发光;电流5-10mA。
符号:

类型:激光型,红外型,可见光型,双色型。
检测:R10k档,正向电阻50k,反向200k。
4.光电二极管
特点:无光照时光电二极管的反向电阻很大有光照时反向电阻减小,是一种能把光的强弱变换成电信号的二极管。
检测:光电二极管的正向电阻不随光照的变化而变化,约为几千欧。反向电阻在无光照时约200k,有光照时,随光线越强阻值越小,仅几百欧。
符号:

晶体三极管:
基本特性:电流放大。
符号:

电流关系:iE=iB+ic

三极管输入特性。
三极管电流放大试验:

iB有0.01毫安升到0.02毫安,ic从1毫安升到2毫安。
检测:
1.判断基极和管型
用万用表的R100或R1K档,黑表笔接某一管脚,用红表笔分别接另外两只管脚,如果读数很小,则黑表笔接的管脚是基极同时可以判断三极管是NPN型。
若用红表笔接某一脚而黑表笔分别接另外两脚读数很小则与红表笔接的是基极,同时可以判断是PNP型。
2.判断发射极和集电极
以NPN为例,确定基极后,假定其余两只管脚的一只是集电极,将黑表笔接此管脚,红表笔接另一只假定的发射极上,用食指将假定的集电极和基极短接(不能相碰)。看表针指示,记下阻值。然后在做反假设,做同样纪录。比较两次阻值大小,阻值小的一次假设正确。
三端集成稳压器:
基本特性:当电网电压波动或负载变化时集成稳压器的输出电压仍较稳定。
电路符号:

1 U1脚输入;2 U0脚接地;3 GND脚输出。
W78XX输出正电压,W79XX输出负电压。

任意两脚正反向电阻数千欧,若零或无穷大表明已损坏。
7800系列三端稳压的电阻值用万用表R×1K档:

光电耦合器:
一.结构:
将一只红外发光二极管和一只红外光电二极管或一只光电三极管或一只光控双向可控硅封装在一起。
二.基本特性:
当在发光二极管的两端通过很小的工作电流(5-10mA)即可使得光电二极管或光电三极管或双向可控硅由截止转变为导通状态。从而实现电→光→电的隔离传输。
三.电路符号和常见外形
1.光电二极管型;2.光电三极管型;3.光控双向可控硅型。

例如:美的空调分体机上用的是光控双向可控硅型,型号 MOC3020;
美的空调柜机上用的时光电三极管型,型号 NJL5121DB。
外形:

检测:
1.正常时输入端应为一普通发光二极管的特性。
2.对于光电二极管型在入端无电流时,出端应为一普通二极管特性,当入端通过5mA电流时,出端的反向电阻明显减小。
3.光电极管型测出端c,e间的电阻,当入端无电流时正反向电阻都很大。当入端通过5mA的电流时,其电阻值(黑笔接c红笔接e)应明显减小。
4.光控可控硅型在入端无电流时出端正反向电阻都很大,入端通过5mA的电流,出端正反向电阻应明显减小。
双向可控硅:
基本特性:无论触发信号和主电极之间的电压极性如何,只要同时存在触发信号(可正可负)和主电极间电压(可正可负),双向可控硅即可导通。
电路符号:

用途:用小信号控制大功率输出,是一种理想的无触点开关,在调光、控温、调速等方面得到广泛的应用。
检测:用R1K档。测T1,T2正反向电阻应趋于无穷大。用R1档,黑笔接T1红笔接T2,将G与T2短接一下离开,万用表应保持几十欧读数。调换表笔情况同上。
电子电路基础:
整流电路:
现在的电子电路几乎都需要直流电源,整流电路是把交流电转变为直流电的基本电路。
1.半波整流:


2.全波整流:

3.桥式整流:


滤波电路:
1.电容滤波

2.π型滤波

稳压电路:
当电网电压波动或负载发生变化时会引起电压的变化,为了得到稳定的直流电压输出需要再加上稳压电路。
1.基本串联型稳压电路:

Vb=VD=Vbe+V0
假设v0升高(v1升高或RL增大)VD不变,调整管Vbe下降,Ib减小管压降Vce增大,使得输出电压稳定。
2.集成稳压电路
随着集成电路的发展,稳压电路的调整部分,取样部分,和其他保护环节的元件都制作在一块芯片内。如78xx系列等。

基本放大电路:

RB基极偏置电阻。RC集电极电阻,将集电极信号电流转变为信号电压。C1,C2是输入输出耦合电容。利用电容的隔直通交的特性,使电路直流量在本段保持独立。对前后段无影响。
在共发射基电路中,输入的信号和输出的信号相位相反。
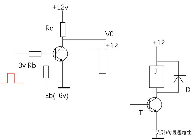
反向器:
1.三极管的开关特性
在数字电路中,二极管,三极管都工作在开关状态,通常称为开关电路。这里主要介绍一种基本的开关电路,即非门电路,又称反向器。

2.反向器
反向器是一种基本的开关电路,其中三极管作开关元件。-Eb是为保证三基管能可靠截止而设置的。

空调器基本知识:
一.空调器的主要技术参数
1.制冷量
空调器运行时单位时间内从密闭空间,房间或区域内除去的热量,称为制冷量,单位W。
名义制冷量-空调器铭牌标称的制冷量。
实测制冷量-按国标“GB/T7725-2004”标准规定的名义制冷工况下测得的制冷量。国家规定,实测制冷量不低于铭牌上标称制冷量的95%。
名义制冷工况为:
室内侧,干球温度 27℃,湿球温度 19 ℃;
室外侧,干球温度 35℃,湿球温度 24 ℃;
如果环境温度不符合上述条件制冷量必然低于名义制冷量。
2.制热量
空调器制热时单位时间内送入密闭空间、房间或区域内的热量,称为制热量,单位W。
名义工况:

3.空调的“匹”
习惯称呼与制冷量的关系,国外常用马力(匹)来分档。这里的“匹”不一定是空调器的消耗功率。

4.能效(耗)比
在规定工况和规定条件下,空调器制冷运行时,制冷量与有效输入功率之比。
如:一台空调制冷量是3300W,输入功率是1100W。那么能效比就是:3300/1100=3
是能量转移而不是能量增加,符合能量守恒定律。
为什么空调用热泵制热,而不用电加热?

5.制冷量单位
焦耳(J)-1瓦电功率在一秒钟内发出的热量。
千焦(KJ)-1千瓦电功率在一秒钟内发出的热量。
卡(Cal)-1克纯水升高或降低1℃所吸收或放出的热量。
千卡(Kcal)-1千克纯水升高或降低1℃吸收或放出的热量。
BTU-1磅纯水升高或降低1℉吸收或放出的热量。
1J=0.24Cal;1KJ=0.24Kcal;1BTU=0.252Kcal;
1Kcal=3.968BTU;1Kcal=0.859w.h
二.空调器上的英文含义
1.窗机换气开关-VENT,关-CLOSE,开-OPEN。
2.功能选择:
关闭空调 OFF;低风速 LOW FAN;
高风速 HIGH FAN;低制冷 LOWCOOL;
高制冷 HIGH COOL。
3.运行方式选择
AOTO→COOL→HEAT→DRY→FAN→SLEEP
自动→制冷→制热→除湿→送风→睡眠
4.风扇速度
AUTO→SUPER QUIE→MED→HI
自动→低风→中风→高风
三.空调器上的传感器
1.室内温度传感器TA. 检测室内温度的变化.
2.蒸发器温度传感器TC. 检测蒸发温度.
3.冷凝器温度传感器. 检测冷凝温度
4.压力控制传感器. 提供保护信号(3.3Mp-0.2Mp)
5.室内风速传感器. 检测风速是否正常.
6.红外线接收传感器. 接收遥控器指令.
7.空气质量传感器. 检测空气质量,决定是否换气.
8.压缩机过欠流传感器.压缩机电流是否在正常范围内.

四. 空调器上的保护
1.高低压保护;
2.压缩机温度保护;130℃断开,90 ℃闭合(3-5分钟)。
3.排气温度开关,排气温度过高断开。
4.温度保险;
5.室内风速检测;霍尔元件,1分钟内无风速信号保护。
6.过压保护;
7.压缩机电流保护;
8.相序,缺相保护;
9.欠压保护;
10.延时保护;
11.蒸发温度过低保护;{温差} {蒸发器回气管温度};
12.电源保护;电压太低,电压过高,过零不正确。
五.部分空调部件
1.电子膨胀阀
电子膨胀阀是根据室内热负荷状态与室内温度及室温设定温度进行电脑计算决定脉冲电流,驱动步进电机来控制制冷剂的流量。
步进电机使阀芯上下运动改变阀的开度。
0脉冲全关闭;500个脉冲全开;
控制精度:机械±1.4℃;电子膨胀阀±0.7℃。

2.电磁单向阀
管内有一活动的不锈钢或尼龙材料制成的球形或半球形活塞。单向阀与辅助毛细管并联再与主毛细管串联。单向阀只能让制冷剂沿箭头方向流动。
作用:因为冷凝器和蒸发器的大小不一样,为了使在制热时达到和制冷一样的压力而设置的。另外还可以起到卸压的作用。

3.四通阀

分体空调基本电路分析:
单片机芯片对空调的控制简述:
1.单片机芯片内有运算器,存储器,计数器及固化程序。
2.单片机上电复位后等待接收指令。
3.单片机一接收到开机信号,先检测热保护开关,蒸发器感温头,室温感温头回路是否正常,如不正常给出故障显示,如正常依据遥控器发出的指令确定出空调的运行方式。
4.确定运行模式后,则将室温感温头测得的室温信号与遥控器发来的设定信号作比较,确定是否开启压缩机。
5.通电第一次开启压缩机,单片机检测其电流是否小于设定的最小值,如小于则保护“死机”且给出显示。
6.压缩机运行过程中,电流检测电路检测其电流是否大于设定的最大值,如过流则停机,过3分钟在依据温度条件开机,如连续4次过流保护,则“死机”且给出故障显示。
7.压缩机运行后,单片机检测蒸发器感温头温度与室温感温头温度,如温差不足9度达15分钟以上,便保护停机,过3分钟再依据条件开机,如连续两次保护则“死机”且给出故障显示。
8.在离心风机运行过程中,单片机随时检测离心风机的转速反馈信号,室内风机每转一转,将有1个方波信号输入到检测口,如转速反馈信号不正常1分钟则保护“死机”且给出故障显示。
9.过零检测(低电平表示过零)如15个过零信号时间间隔不对,整机停机(所有灯全部以0.1Hz)闪烁。
10.芯片直接驱动指示灯,低电平发光。
单片机UPD75028引脚功能。

电源电路:
DC12V:启动继电器;蜂鸣器;步进电机;风机内霍尔元件。
DC5V:单片机;指示灯;温度检测;时钟电路;复位电路。

时钟电路:
振荡电路提供单片机的时钟基准信号,振荡电路的频率是4.19MHz,用示波器可以看到14脚4.19MHz的正弦波。时钟电路是由晶体NT及两个电容,DC5V组成的并联谐振电路,与单片机内部振荡电路相连,其内部电路以一定的频率自激震荡,为单片机提供时钟脉冲。如果NT或振荡电路的某一元件损坏,就不能给单片机提供时钟脉冲,CPU不能工作,整机处于保护状态。

复位电路:

CPU第13脚为复位电平检测脚,低电平使复位有效,正常工作时为高电平。当A电位低于3.9V时,ZD1截止B点为0V,T1截止T2导通,13脚为低电位,进行复位。当每次通电电源电压于0.7-3.9V时则13脚为低电平进行清零复位。当电源电压偏低13脚为低电平强行复位,单片机停止工作。正常工作状态:A电电位正常时为5V,ZD1导通,T1饱和导通,T2截止,CPU的13脚为高电平,机器正常工作。
遥控接收电路:

3PIN为红外接收器,内部是一个光敏三极管,接收遥控信号并通过光信号转变为电信号,经过R13输入到35脚。R13为限流电阻,如果开路或增大35脚将接收不到遥控脉冲。C19为抗干扰电容当出现短路时遥控信号对地短路,35脚也接收不到信号。
温度检测电路:
TA室温 TC蒸发器温度:
当温度变化时TA,TC阻值变化通过R32,R27分压后到25,24脚,25,24脚的电压变化。从而实现温度变化到电压变化。
元件作用:TA TC开路或短路会使输入到24,25脚的电压不正常R32,R27开路会使24,25脚变为高电平,R11,R12开路,C15。
C16短路会使2,25变为低电平保护停机。TA,TC不良会造成风速不可调,不停机。TA,TC相差不应超过8%,阻值详见前表(此图有误)。
更多内容,请关注暖通南社公众号。