流行病学研究显示50%以上慢性疼痛患者伴有抑郁情绪,60%以上抑郁症患者伴有躯体疼痛。疼痛和抑郁一旦共病,恶性循环,易发展成难治性病症(药物治疗不敏感)。面临的巨大挑战是其发病的神经机制尚不清楚,一直是临床治疗的难点。
2021年3月8日,张智课题组与中国科大附属第一医院(安徽省立医院)麻醉科李娟团队联合在 Nature Neuroscience 上发表了文章 “Distinct thalamocortical circuits underlie allodynia induced by tissue injury and by depression-like states” ,发现抑郁情绪产生的躯体疼痛与组织损伤产生的疼痛存在不一样的丘脑-皮层神经环路基础。

丘脑是痛觉信息传导的中继站,汇聚整合来自脊髓和脑干等核团的疼痛信号,最后通过丘脑-皮层连接对疼痛信息区分和精细加工。该研究以小鼠足底炎症和神经结扎作为组织损伤疼痛模型,综合运用病毒示踪、在体多通道/光纤记录和双光子钙成像等手段研究发现,丘脑后核(PO)投射至初级感觉皮层(S1)的神经环路(POGlu→S1Glu)参与组织损伤产生的痛敏。此外,慢性应激产生抑郁样行为的小鼠也表现出痛敏(作为抑郁症患者躯体疼痛的动物模型)。有意思的是,在该模型动物上,调控POGlu→S1Glu神经环路活性并不能影响痛敏行为,但却发现丘脑束旁核(PF)投射至前扣带回皮层(ACC)神经环路(PFGlu→ACCGABA→Glu)参与抑郁情绪产生的痛敏。
本研究不仅为不同病因产生的躯体疼痛(临床治疗方案和治疗效果也不尽相同)发病机理提出了深入的和新的理论见解,也可能为临床上利用rTMS等精准靶向特定神经环路开展物理干预治疗提供新策略。

组织损伤和抑郁情绪产生疼痛的丘脑-皮层神经环路模式图
中国科大生命科学与医学部研究生唐皓迪和董婉莹,及中国科大附属第一医院麻醉科博士后朱霞和康芳主任为共同第一作者,张智、李娟和晋艳为共同通讯作者。该研究的合作者包括中国科大的薛天、宋晓元和张艳 (附一院神经内科)课题组,以及合肥市第四人民医院张许来和谢雯主任。
2019年8月27日,,中国科学技术大学生命科学学院、中科院脑功能与脑疾病重点实验室张智课题组,与安徽医科大学第一附属医院汪凯和田仰华研究组及多家研究机构合作,在慢性痛导致抑郁样行为的神经环路基础方面取得研究进展。相关成果以“A neural circuit for comorbid depressive symptoms in chronic pain”为题,于在线发表于《Nature Neuroscience》。
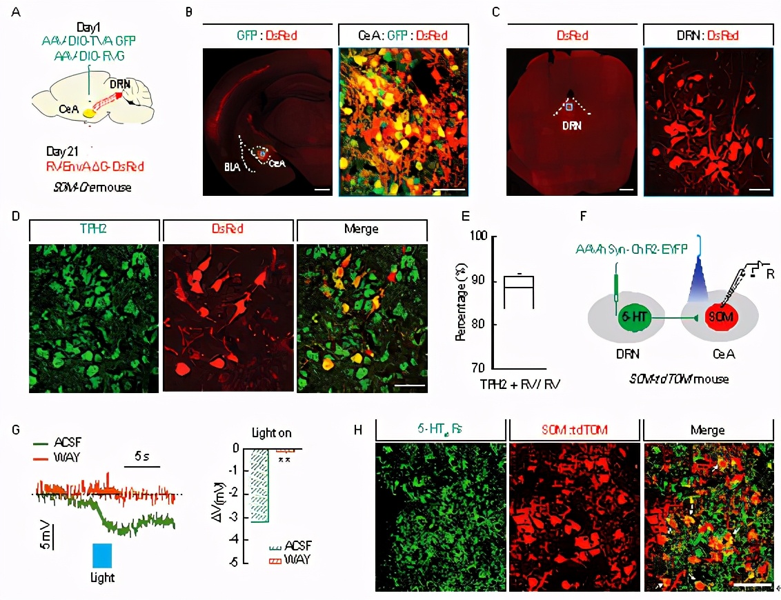
课题组发现,杏仁核的基地外侧杏仁核神经环路参与了强迫样焦虑行为的形成(PNAS,2019)。那么,作为杏仁核的功能输出子核团——杏仁中央核(CeA)是否在疼痛-抑郁共病中起到了桥梁作用呢?因此,课题组以CeA的GABA能神经元为靶点,进行逆向跨单级病毒示踪发现,中缝背核(DRN)中的5-HT(5-HTDRN)能神经元通过5-HT1A受体支配了CeA的生长抑素(SOM)能神经元(SOMCeA)。

5-HT系统失调是抑郁症发病的经典理论之一,目前临床上一线抗抑郁药物5-HT选择性重摄取*制剂抑**便是通过提高脑内5-HT含量发挥抗抑郁效果。DRN是脑内合成5-HT的主要核团,参与调节疼痛以及情感障碍等行为。进一步研究发现,在持续疼痛伴抑郁样行为小鼠中,DRN投射到CeA的5-HT能神经元活性降低,使得CeA中5-HT的含量降低,这种降低最终导致了SOMCeA神经元脱抑制而兴奋。光遗传或化学遗传调控5-HTDRN→SOMCeA神经环路活性,可显著改善疼痛及抑郁样行为。
那么,SOMCeA神经元的脱抑制激活,如何影响其下游抑郁相关的核团?课题组对SOMCeA神经元的长时程投射纤维进行了研究,发现,外侧缰核(LHb)存在大量SOMCeA神经纤维分布。近年来,LHb被发现在抑郁症发生和治疗中至关重要。课题组发现,SOMCeA神经元主要通过释放谷氨酸支配了LHb的活动,并在疼痛伴抑郁行为中发挥作用。

5-HTDRN→SOMCeA→GluLHb神经环路环路参与慢性痛伴抑郁的模式图
该发现对解析顽固性慢性疼痛和抑郁症共病的发病机制具有重要的基础和临床意义,可能为药物不敏感的患者提供非药物治疗的思路,如深部脑刺激和经颅磁刺激等。
张智研究组博士后周文杰、副研究员晋艳及博士生朱霞和孟浅等为共同第一作者,张智为通讯作者。该研究得到了基金委、科技部973、中科院B类先导的资助。
素材来源:中国科技大学生命科学院官网
