
提到*麻疹荨**,很多人可能都经历过,
身上突然出现这种风团一样的疹子,而且还特别痒,
是越抓越痒,越抓越大,
关键来的快去的也快,
来之前起了很多,到了医院又什么都没有了。
这其实就是典型*麻疹荨**的表现。

*麻疹荨**依据发病时间及特点分成了 急性*麻疹荨** 和 慢性*麻疹荨** ,
慢性*麻疹荨**是指每天发作或者间歇发作时间>6周。
好了自己给自己诊断一下,到底属不属于慢性。
[机智][机智][机智]
一、 为什么会有*麻疹荨**?
*麻疹荨**是一种过敏反应,
门诊最长听到的是“我也没吃什么东西,怎么就过敏了呢?”
其实能引起*麻疹荨**的病因非常多,食物只是其中一部分而已。
概括起来两大类因素:【内因】和【外因】
【外因】
这里面包括咱们常说的食物、物理刺激(摩擦、冷热刺激等)、药物、体内植入物、空气及环境中的物质等;
【内因】
慢性感染(比如幽门螺旋杆菌感染)、劳累、维生素D缺乏、精神紧张、内分泌疾病等疾病。

可见引起*麻疹荨**的因素实在太多了,每个人的情况又不尽相同。
其中对于急性*麻疹荨**往往可以找到过敏原,往往是在接触过敏原不久就会发病。
慢性*麻疹荨**的过敏原很多时候找不到,即使是过敏原检测很大几率依然找不到。
过敏原难以确定、或确定了难以避免也是*麻疹荨**反复发作的一个原因。
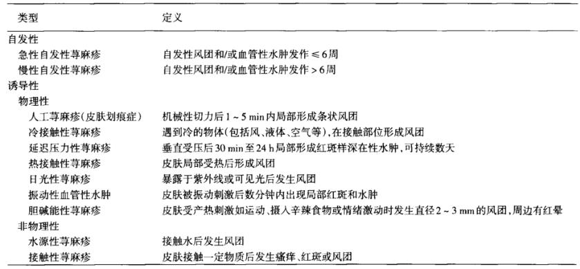
二、 原来*麻疹荨**有那么多种!

刚才我们说依据病程,*麻疹荨**分为急性和慢性,
依据发病的模式和临床表现*麻疹荨**被分成很多种类型。
概括起来这么一张表格:

*麻疹荨**分类
可以看到几个特殊类型的*麻疹荨**,比如:
人工性*麻疹荨**,只要轻轻一抓就会出现;
胆碱能性*麻疹荨**,一运动或一激动就会发作;
还有更夸张的水源性*麻疹荨**,接触水以后就会发作。
三、 *麻疹荨**到底该怎么办呢?
*麻疹荨**虽然顽固,但也是一种自限性疾病,就是可以自愈的疾病。药物治疗的目的主要是控制症状,提高生活质量。
1. 病因治疗
消除诱因或可疑诱因有助于*麻疹荨**的自然消退。
比如诱导性*麻疹荨**,避免诱导因素发生,比如人工性*麻疹荨**,避免摩擦和搔抓;怀疑是食物引起的过敏,可通过饮食日记来寻找过敏的食物;等等等。
2. 药物治疗
说到治疗,大家都会想到吃抗过敏药,那究竟怎么吃,该如何选择呢。
原则上选择效果肯定、副作用小的,要依据个人反应情况选择。因为会遇到对某种抗过敏药不敏感的现象。

【急性*麻疹荨**】
首选第二代抗组胺药,比如左西替利嗪(迪皿)、氯雷他定、地氯雷他定、奥洛他定、依巴斯汀等等。
对于抗过敏药控制不理想时,可短期加用糖皮质激素治疗。

【慢性*麻疹荨**】
首选依然是第二代抗组胺药,
但要注意疗程,一般需要一个月,甚至3~6月的疗程;
开始如症状控制不理想时,可以选择几种抗过敏药联合治疗,也可以将抗过敏药直接加倍服用。
症状控制以后,可慢慢逐渐减量,逐渐拉大用药间隔,
不可以起了就吃,不起就立马停掉,这样是很难达到治疗的目的。
对于一些特殊类型的诱导性*麻疹荨**,正常治疗效果不理想时,可根据表格所示,添加特殊药物联合。

四、 孕妇*麻疹荨**怎么办?

妊娠期原则上应避免使用抗过敏药,
但如果症状严重,影响正常生活,个人非常烦躁,
可选择西替利嗪或左西替利嗪、氯雷他定。
目前一些小样本的研究和荟萃分析,尚无妊娠期口服抗过敏药导致不良后果的报道。
最后总结一下:*麻疹荨**反复发作的原因是过敏原不好确定和完全避免;药物治疗依然是首选第二代抗组胺药;慢性*麻疹荨**疗程表较长,需要缓慢减量。