买保险,对很多家庭一直是个“老大难”的问题,
很多人研究了一两周都整不明白,
最后买到不合适的产品,该赔的时候赔不了。
但其实,买保险并不难,不用一两周,只要半小时就可以彻底搞定。
作为在知乎拥有20多W粉丝的保险行业从业者,公子这篇干货,浓缩了我接近10年对保险行业的认知和理解:
通过对行业的解读,让你在半小时内get到在中国买保险的核心技巧,
看完就能超过95%从业者对保险行业的认知,
看完就能实操,
看完你也可以教人买保险!
话不多说,先上干货框架镇楼:

正文开始:

文章一开始,我们先来了解一下大陆的保险行业现状。
怎么?现在“卖保险”的路子都这么野了吗?
开始从保险行业现状扯?
我去买海鲜,还得清楚这海鲜从哪捕捞的,产地水质怎么样,它爹它妈是谁不成?

这您这可说对了,保险行业不同其他产业,它本身就是一滩大浑水,
如果不想为它付智商税,还真得了解清楚保险行业现状。
关于如何买保险,就藏在保险行业的现状里:

下面这三个保险行业现状,将是我们买保险的逻辑起点,
我敢说,搞清楚了这些,就能解决掉80%的保险难题:
现状一:保险公司都是受到严格的金融监管。
中国大陆的保险公司都是一等一的安全,这背后完全得益于大陆采用的“偿二代”保险监管体系。
这套体系真不是吹,它的严格和先进程度在世界上来说都是数一数二的。
除了欧洲的solvency II架构能和我们比肩以外,采用RBC监管架构的美国,以及与美国类似架构的香港、新加坡等地已经落后我们好几代了。
这套“偿二代”核心在于对保险公司偿付能力的监管,目的是坚决杜绝保险公司“赔不起”的情况。
按照偿二代的要求,目前大陆的保险公司的安全级别可以做到在99.5%的概率下无论发生任何事情都赔不跨,
这相当于即便出现了两百年一遇的大灾难,保险公司也保障赔得起。而像是汶川地震,也只算是30年一遇的灾难。
保险公司能这么安全,主要得益于“偿二代”体系三支柱管理框架的设计:

第一个支柱是定量资本要求。
也就是具体规定保险公司在成立和运营过程中各种资产数据必须达到的标准,
如果达不到,就可能被强行接管。
银保监会对偿付能力做了两档规定:
第一档偿付能力比率不能低于150%,如果低于这一档保监会就会开始特别关注这家保险公式,时不时提醒、问询、“关切”一下。
第二档偿付能力比率不能低于100%。如果低于这一档保监会就会动用各种权利让保险公司卖核心资产、暂停接单、不准开分公司等,直到比率重新回到100%以上。

第二支柱是定性监管要求,
就是对第一支柱没法量化监管的领域(如操作风险、战略风险、声誉风险和流动性风险)进行具体规定、并评估打分,然后根据评估结果进行监管干预。
我们常在银保监会官网查到的保险公司服务评级排名就是这种监督的一个缩影:

第三支柱是引入市场约束机制。
主要是通过强制保险公司在其官网披露一些重要信息,保证信息公开透明,
让监管之外的市场力量可以参与进来进行监督,用市场的力量倒逼保险公司提高安全和服务水平。

这三大监管“杀手锏”组合起来,织成了一张铁网,保证每一份保单都能赔,赔得起。
这是中国保险监管极成功的地方,形成了一个长板,保证了保险公司的质量和实力,进而也保证了国内保单的安全性、稳定性。
保险市场毕竟是金融市场,作为金融体系的一部分,保险从来都是被重点照顾的对象,以防控金融风险。
这是关于保险行业的第一点认识:强金融监管。
现状二:保险销售监管上无能为力。
强金融监管的反面,则是在销售监管上的无能为力。
目前在职的保险从业人员接近800W人,监管的手是没办法伸向每一个人的钱包的。
银保监会虽然有心管理,但无奈“天高皇帝远”,法律法规很多,但现实执行一塌糊涂。

(银保监会针对销售环节又很多政策,但落地很难)
随便举一个例子,银保监会明令禁止“返佣”,而且要求“控佣”。
但现实怎么样呢?大家都买过车险吧,即便在上海这种市场比较规范的地区,你看有几家代理人是不返佣的?(人身险代理人一般不敢返佣。)
更要命的是,13年的时候,取消了代理人的考试。
导致的结果是,一个广场舞大妈去培训一周,只要记住PPT上的话术就可以开始卖保险了。
这样的人卖保险,自己都也没懂,就开始骚扰七大姑八大姨了,
更有心术不正的为了利益是能忽悠就忽悠,忽悠一单算一单。最后把行业名声搞臭。
取消代理人考试的初衷未必不好,当时想法可能是:监管管 保司 ,保司管代理人。
但是监管在此处确实有所缺位,惩戒较轻。
被发现了,也就是责令处理,最多罚保司几十万,赔几十万,上上小黑板。
相比于纵容代理人带来的收益,洒洒水而已。
中国的保险代理人,进入门槛极低,
导致从业人员鱼龙混杂,违规操作频发,
保险行业声名狼藉也正是从这里出来。
这是第二个现状:对销售的监管有心无力。
现状三:消费者对保险的认知严重不足。
说一个残酷的事实,
95%的家庭保险都买错了,他们以为买到的是保险,其实只是储蓄。
弘康人寿的总经理曾说,国内人身险保费中85%-90%来源于储蓄(含各种年金险、返还型),而非保障险;也就是说85%-90%的保险都是定期存款,并没有保障作用。
“两全”、“分红”、“年金”、“终身寿”,如果你买过保险,请自查你的保单名称里有没有这几个字。
如果有,很遗憾,你这份保单储蓄功能是大于保险功能的。
而且通过保险产品储蓄,很多产品夸张到收益比不过同期银行存款。
特别扎心。
说到底,是消费者对保险压根就没有基本认知。
一是消费者对保险作用理解失当,对条款理解失当。
很多家庭买了保险,但是保险保什么依然不清楚。
公子接触过很多家庭,都是这种情况:
保什么不清楚,多少保额不清楚,自己买得时候有没有做健康告知也不清楚。
一问三不知。
好像到了咱们老百姓这里,
好保险的第一标准变成了能返钱。
好亲戚的第一标准变成了我能在他哪买份保险。
醒醒啊,朋友们。
利用消费者不知情,很多无良销售人员真的是为非作歹,
说自家重疾险确诊即赔,定义宽松的;说自家保险什么都能保的。
大有人在。
万一需要理赔了,卖得人离职了,结果发现条款压根赔不了。
留保险公司和消费者,面面相觑,互相撕X。
赔也不是,不赔也不是。
二是保险公司并没做好市场教育,也没有对保险销售人员进行良好教育和约束。
消费者认知不足,这个锅不能只甩给消费者,保险公司也有着不可推卸的责任。
在过去,保险行业怎么做的?
今天这个名人死了,明天那个名人残了;今天这个大桥塌了,明天那地方有火灾。
相关人员写好素材,分发给业务员让他们发朋友圈。
感觉整个保险行业,就没个正常人。
就没有人想正经搞好保险科普,全都是以销售为目的。
保险公司也没有承担起启蒙大家保险意识,科普保险知识的作用。
由于以上两个原因,消费者成为了保险行业发展上最薄弱的一环,大家对保险的不理解无形中成立滋养销售误导恶果的土壤,恶果产生又反过来破坏大家对保险的信心。
如此循环往复,终于导致明明保险公司都是一等一的安全可控,但老百姓的口碑还是这么差的局面。
这就是第三点认识:消费者保险认知不足。
总结一下,刚刚我们提到了三点保险行业现状:
1. 强金融监管
2. 销售监管力不从心
3.消费者认知不足
请大家一定记住这三个观察,这将是我们挑选保险思考起点。


大家买空调,选格力美的;
买手机,选华为小米。
似乎买保险,就只能选择X安、X寿。
但看着X安、X寿高高得保费,心想到底有没有必要付出品牌溢价呢?别的保司会不会买了不赔呢?
说到这里,我们前面对保险行业的三点认识便起到了用场。
正因为保险公司受到了强金融监管,所以挑选保险公司的价值并不大。
因为我们保单的安全性,都能得到保障。
大家保险纠结公司主要在于三个点:
- 怕挑到一些不知名的小公司,买了保险过几年跑路了自己的保单没人赔;
- 怕挑到一些不讲理的公司,明明可以赔却故意不给你赔;
- 怕挑到一些服务态度不好的公司,你急它不急,保险理赔给你“推三阻四拖五慢六”。
但在中国这种监管环境下,这些问题一点也不用担心。
1、怕挑到小公司,倒了保单没人赔
在保险行业,没有小公司!

这是我统计的各家保司的注册资本,哪个不是几十亿?
它们背后的股东都是千亿万亿级别的国企大佬,世界500强,各国行业龙头,
这样的公司又怎么会跑了不赔?
而且就算保险公司真的倒闭了,也能赔!
国家专门成立了一个保险保障基金,用来给陷入经营困难的保司进行救助,同时帮助破产的保司赔付它仍然有效的保单。
保险保障基金自2008年成立至今,一共就出手过三次,
第一次是帮了新华保险,后来,新华保险上市,成为品牌公司之一,
第二次是帮了中华保险。
最近一次出手是前年,安邦保险被接管,保险保障基金又拉了一把,安邦保险转身变为大家保险,也顺利度过难关。
一家保险公司破产,人寿保单会全额赔偿,而非人寿合同保障基金会帮它赔付仍然有效的保单的90%左右,剩下的小部分则由接手这家公司的下家保险公司赔付。
所以,不管保险公司倒不倒,你的保单都会得到赔付,完全不用担心。
2、怕挑到不讲理的公司,可以赔却不赔
银保监会监管这么严,保险公司怎么敢不赔?
第一,保险公司卖的所有产品都要在保监会过审才能卖,每款产品赔什么不赔什么,赔多少怎么赔,交多少钱怎么交,发生纠纷怎么处理全都规定好了,全部按照合同来,没人能赖账。
第二,就算遇到有歧义的条款,上了法庭法官也是朝着对消费者有利的方向解释,国内司法环境是保护消费者的。
第三,正因为大家习惯性的认为消费者是弱势群体,保险公司财大气粗,一旦有该赔的不赔,媒体马上找上门,消费者马上就来闹。为了它自己的名声,保险公司也不敢不赔。

这是我统计的去年各家保险公司的理赔数据,普遍在98%、99%,最低的也在97%,
保险公司能赔的基本都赔了。
3、怕挑到一些服务不好的公司,故意拖着不赔
这一点我们大可放心,内地的法律是规定保险公司必须30日内作出赔或者不赔的结果,
一旦赔了,通常两三天就能到账。
这还是针对的大案子,如果是小案子,基本一两天两三天就能赔付。
下面统计了去年各大保司的平均理赔时长,
可以看出,对于这种“救命钱”,理赔普遍非常的快。

看见了吧?就因为国内保险监管足够强劲,
所以国内保险公司不管是安全上还是理赔上都很给力,
买保险,完全没必要纠结选哪家公司。
既然不用挑保险公司,可感觉人人都在卖保险,该找谁买呢?


买保险该找谁买?答案显然也在行业的现状中。
前面我们提到针对保险销售监管的无能无力,所以如果你想买保险不被坑,最好就是避开糟心的销售误导。
销售误导太多太多了.......
比如仗着老百姓不懂,就胡乱夸大收益。
前不久网上爆出的某代理人向一老太推销年金险,明明老太交的是6万保费,代理人却用15万保费去演示收益,老太信以为真,最后保险到期,老太交了六万却只拿到五万八!

比如是虚假宣传,避重就轻。
某音上面宣传的600万保额一元领的医疗险,让人以为真的这么便宜。但事实上买保险的健康告知,以及后续保费的变化等等只字不提,最后要是身体不好的消费者买了,不就等着拒赔闹纠纷吗?
再比如是利用信息不对称,胡乱忽悠。
大家经常看到的代理人发朋友圈,拿着重疾险跟别家的产品比,吹嘘自家的产品有多好多宽松。但比较的都是些罕见病,99.99%的人这辈子都不可能得的病,你比别人宽松再多又有什么用?
销售误导太多,我就不比如了,
当这些误导监管管不过来时,我们能做的就是试着自己避开。
第一是要多学习,及时辨别出随时可能出现的销售误导,
第二是绕开销售,自己学会在网上买保险,或者有条件的也可以买公司团险。
怎么绕开销售买保险?
第一个方式是,自己学会在互联网上买,就能避免销售误导,同时还有很多优势。
线上保险比线下的要便宜很多,通常能便宜40%左右。
互联网端销售的保险,通常是为了获客,或者扩宽保司的知名度,本身的利润很低。
对于品牌保司而言(平安/国寿/人保/泰康),互联网是他们的获客渠道,一般投放的都是单价较低的产品或者普遍的网红爆品(比如百万医疗险)。
他们想通过这些产品,以获得更多得用户信息,可以用来开发更多的客户,卖他们单价更高的产品。
对于中小保司而言,互联网渠道是打开知名度最好的方式,
像是2018年百年人寿的通过互联网上的几款产品,迅速为其赢得了大量的用户,
后来的保司有样学样,希望以极低的利润打开市场。
像是线上和线下同类产品的对比,线下通常要比线上贵一倍

第二个方式是,除了互联网渠道,其实还可以走公司团险。
很多时候团险渠道卖的保险性价比也非常高,
比如经常被diss的某宇宙人寿家的一款团险产品关爱X生18版、X光财险家的团体意外险等,
这些产品都是能够和很多互联网上的一等一的好产品打平手的。

但团险渠道不是所有人都能接触到的,要条件好的公司才行,公司组织员工集体购买,有一定购买门槛。
从第一点认识(强金融监管),我们得出了买哪家公司的(买保险不必挑保司),
从第二点认识(销售乱象多),我们得出了在哪买(自己买)
现在来到了最后一个问题:买保险具体怎么挑?


前面说了,绝大多数家庭,对保险的认知程度是远远不够的。
对自己家庭需要什么保险,也是模糊的。
那么能做的,肯定是多看多查多问。
但我这里也会放上个挑选保险的简单思路,非常简单,一看就会!
第一步:分析自己的需求。
众所周知,保险是用来转嫁风险的,
所以首先就得明白我们自己面临得潜在风险,
有什么风险就有什么需求:

一个普通家庭面临的潜在风险大概就这些。其中
P1级别的通常是几十上百万的损失,
P2 级别的损失,从几万到十几万不等,
P3级别损失,也就几千到两三万不等。
普通家庭,应该优先配置P1、P2级别的保险。
P3级别损失小,可以自担,也可以买保险。
第二步:根据需求挑产品。
有哪些风险,就挑选哪些产品。
公司的问题和销售渠道问题前面已经解决,这里不聊。
如果想要覆盖P1P2级别的风险,社保和部分商保就可以满足,
我们简称“1+4+X”。
1是指社保,
4是指商业四大险:重疾险、百万医疗险、定期寿险和意外险,
X是指一些比较合适的财产险,如车险或者家财险等等。
社保才是我们能买到的最好的保险,职场人叫“五险一金”,没工作的人叫“城乡居民XX保险”。
做个比喻的话,社保就像是*裤底**,商保就像是衣服,两者重要性和性价比可见一斑。
尤其是社保里面的医保:价格低廉、政府补贴、直接报销、可带病投保、无限期续保,无拒保。世界上还没有哪款商业保险比得上,所以无论你买什么商保,社保要先拿到。
商保作为衣服,走的是高要求高保障路线。
由于篇幅有限,商业四大险的详细解读和挑选攻略可以参考我这篇高赞文章:一文读懂四大险:解读+攻略。
重疾险专管大病,得病后达到理赔条件就能赔一大笔钱,用来治病或者补贴家用都可以。
具体挑选攻略参考这篇:
重疾险最全攻略+产品推荐。
百万医疗险专管住院医疗和特殊门诊等的医疗费用报销。但只报销费用,不能解决生病期间的家庭开支问题。
具体挑选攻略参考这篇:
百万医疗险最全攻略+产品推荐。
定期寿险是给家庭经济支柱准备的,一旦顶梁柱倒下了,可以赔一笔钱用来继续履行责任,还房贷车贷、教育子女、赡养老人等。
具体挑选攻略参考这篇:
定期寿险最全攻略+产品推荐。
意外险专管意外,只要是因为意外导致的伤残、身故都可以赔一笔抚恤金,意外受伤产生的医疗费用也可以得到报销,性价比很高。
具体挑选攻略参考这篇:
意外险最全攻略+产品推荐。
最后一个X所指的是车险和家财险。
车险最主要的是交强险和三责险,其他的车损险视情况而定,
家财险比较适合家庭房产价值较高的一线城市居民或者经常出现偷盗的小区居民,
一年几百块,可以买几百万,并不贵,随便一个公司的产品都不错。
第三步:保险产品配置
虽然买的报销种类基本不超过这“1+4+X”的范围,但是每个人情况不同,具体的保额与产品组合就不同,所以在这里没法一一穷举。
我在这篇:不同年龄、不同预算的家庭配置方案。
里面根据年龄和预算分别给出了具体的配置分析与产品推荐,大家可以点进去就能找到答案。
最后的形式大概如此这般,供大家参考:

说到这里,你已经解决了80%的保险难题,我们稍作总结:
买保险,不用挑选保险公司,因为它们在安全上,服务上,理赔上没什么差别。
买保险,最好的避坑方式是学会知识,绕开销售,自己在网上买保险。
买保险,如果自己不懂,可以按照三步法自己挑选。(我也为大家在链接里准备了答案)
剩下的20%的问题,其实还有一环,那就是理赔。
虽然大家都不想用到保险,但万一遇到不能赔的情况是非常致命的。
所以不得不说。


首先,保险理赔并不难,
这一点,我们已经提到过了,
保险监管这么严,保险公司根本不敢不赔,
而且无论是舆论环境,还是司法环境,能让保险公司不敢轻易拒赔。
但是为什么还会有人觉得理赔难呢?
之所以大家觉得难,无非是大家不懂,再加上被销售忽悠买错了保险,
自己不占理,肯定很难赔。
但是这一点很容易避免,只要做好下面几点,就能避免被拒赔。
其次,在拒赔的理由中,我们可以避免大半。
根据江苏保监会的一份资料显示,
52%的拒赔是因为被保险人未如实告知既往病史,27%属于条款约定的除外责任,12%属于不符合条款约定的保障范围。
所以在拿到一份保险条款之后,下面几部分要逐字逐句重点阅读,避免保险不赔的情况:
(1)保障责任:(不在保障范围拒赔12%)
买了份保险,咱起码得知道这保险保什么吧。
自己得了病,拿着份意外险去保险公司要赔钱,保险公司肯定不赔啊。
可事实上,不清楚保险保什么的人,大有人在。
我挂一份条款出来,

像这份条款责任很清楚,重疾怎么赔,中症怎么赔,轻症怎么赔。
不懂这些术语也不要紧,可以打保险公司电话问。
一般来说,保险公司客服起码对责任还是比较明晰的。
打电话时要录音,反复确定模糊的责任点。
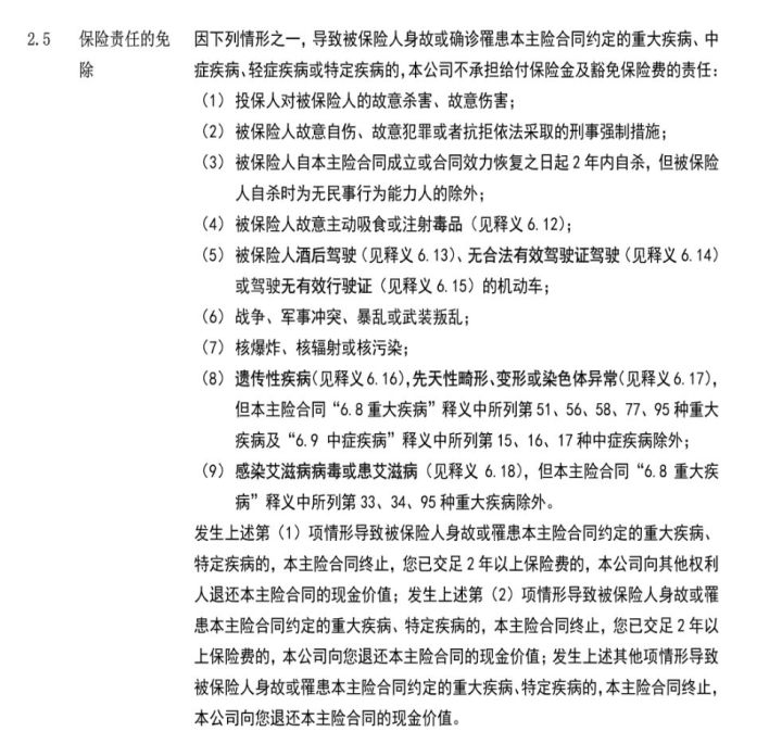
(2)免责条款:(除外责任27%)
搞清楚了保险保什么,下一步就要搞懂保险不保什么。
这部分会写在免责条款里。
这部分通常来说更容易读,也更容易懂。
我也挂一份出来:

如果看到有比较模糊的免责,也是可以打保险公司电话确认的。
同上面一样,不再多说。
(3)健康告知:(既往病史52%)
你见到的绝大多数理赔,都是因为没有进行合理的健康告知。
很多人健康条件根本没有达到保险公司承保的要求,就买了这份保险。
更有甚者,有人根本不知道健康告知这回事儿。
如果在投保时不符合健康告知,后面需要理赔时,保险公司有很大概率是不赔的。
所以在投保之前,一定要逐条逐字地看健康告知:

这东西没人能代劳,必须得每一点都要确认无误,才能购买。
如果身体状况有一点点不符合,可以申请核保。
线下保险有人工核保,线上保险有智能核保(也可申请人核),核保通过后也可正常购买。
一定不可免去健康告知的过程,切记!
第三,保险理赔流程并不难
正常情况下,理赔其实很简单,就是走个流程。
具体步走可以用这幅图来概括:

我已经把大家的难点都圈出来了,
但笔墨有限只能请大家移步到我这篇文章:保险理赔,看这篇就够了去看详细解释了。
好了,非常感谢你能看到这里。
这一篇文章是我用近10年的行业经验凝练而成的,
了解了行业,你就了解了保险,了解了保险,你就知道怎么买了。
但保险内容很多,我只能去粗取精,给大家一个完整得思考框架,
具体的产品细节、配置方案我就没办法照顾到了
如果大家还有问题,也欢迎底部留言,或者直接来问我。
以上。
如果还有什么疑问或者不明白的,也可以私信(点击我主页,左上角有个私信)或在下方留言。
就这样。
保险信息不对称非常严重,十买九坑,买保险前仔细阅读下面的攻略可以让你少花几万块冤枉钱。
- 保险购买攻略:
- 史上最全保险攻略:避开95%的坑,少花10几万元!
- 为什么业务员推荐的保险几万块,网上的保险才几千?
- 小保险公司的产品那么便宜,靠谱吗?
- 网上买保险理赔难吗?
- 全网高性价比保险产品测评+全网最全保险选购攻略:
- 「2020年夏季巨献」最低仅需一万二,配齐三口之家的保险
- 「2020年夏季巨献」老人配置最全攻略,避坑+省钱,全在这里了
- 「2020年夏季巨献」新手父母如何购买保险,知道这些,一家三口一年能省一万块
- 「2020年夏季巨献」一年仅需1300,配齐儿童保险
史上最全退保攻略!手把手教你如何退保,立省五万块
今天,我把保险坑人的底,一一揭露
写在最后:关注【肆大财子】,私信领取以下免费福利
1.如果看完上面的攻略还不懂,可以点我头像私信“学习”听我总结的3节保险课程,这是我集多年经验总结的保险精华,保证3节课能帮你彻底搞懂保险的主要问题。
2.想给家庭配置最便宜保险,可以私信我“配置”,或者下方留言,我会以自己多年的经验,帮你提供一些值得参考的建议。
3.如果想诊断自己的保单是不是买贵了还是买坑了?又或者还有核保、理赔等疑难问题,也可以私信我“保单”,我定知无不言言无不尽。