#水肿##淋巴肿大##浮肿##淋巴#
淋巴水肿 是由于淋巴系统的内在缺陷或外在损伤导致淋巴液回流受阻而产生的慢性组织水肿,主要表现为 患肢进行性肿胀、慢性组织炎症反应。

淋巴水肿分为 原发性 和 继发性 两大类。其中继发性淋巴水肿常发生于恶性肿瘤局部淋巴结清扫/切除治疗后,即肿瘤相关的淋巴水肿,表现为 患肢肿胀、过度纤维化增生、异常脂肪沉积 和 皮肤病变。

图片来源:马桂凯. 乳腺癌术后上肢淋巴水肿的发病机制及预防的研究进展[D].蚌埠医学院,2014.
随着乳腺癌、宫颈癌等肿瘤发病率的升高,继发性淋巴水肿也越来越多见,很多恶性肿瘤患者身心负担严重,生活质量受到极大影响。
目前,继发性淋巴水肿发病机制尚不完全明确,且临床缺乏有效的治疗手段,主要采用姑息性治疗方式。
值得一提的是,靶向药物有望用于防治这种并发症,但目前亦缺少深入探究,因此对淋巴水肿皮下脂肪组织的细胞和分子变化进行系统研究,有助于寻找该疾病的新型治疗靶点。

近日,北京协和医院整形外科 龙笑 教授团队与中国医学科学院阜外医院 周洲 教授团队合作在细胞生物学著名期刊 Cell Discovery 杂志 (影响因子:38.101) 发表题为“ Single-cell RNA sequencing of subcutaneous adipose tissues identifies therapeutic targets for cancer-associated lymphedema ”的研究论文。
该研究系统揭示了淋巴水肿皮下脂肪组织中与疾病相关的细胞亚群、细胞类型特异性的调控改变以及细胞间通讯改变,并提供了预防或治疗淋巴水肿的新靶点。

该研究对来自5例恶性肿瘤相关淋巴水肿患者和4例健康供体的皮下脂肪组织的共70209个血管基质组分细胞进行了单细胞转录组比较分析。
通过无偏聚类分析共得到21个细胞簇,涉及10个细胞类型。值得注意的是,脂肪来源的间充质干细胞(adipose-derived stromal cell, ASC)和巨噬细胞在淋巴水肿疾病状态下变化显著,这表明其与淋巴水肿的病理发生过程密切相关。

研究者基于基因表达差异将ASC分为4个亚群,并且利用免疫荧光染色证实了这4个亚群的存在。其中c3亚群细胞在淋巴水肿疾病状态下相对比例显著增加。研究者利用bigScale2软件对ASC进行了差异基因调控网络分析,最终锁定了基因 CLEC3B 。

为了探究 CLEC3B 基因在淋巴水肿发病中的作用,研究者利用siRNA对淋巴水肿患者来源的ASC进行了 CLEC3B 基因的敲低。
实验表明, CLEC3B 基因敲低后,纤维化相关基因如 COL1A1、CCN2、FN1 等显著下调,而western blot的结果也显示出Collagen-1、磷酸化SMAD2/3 (pSMAD2/3)、SMAD2/3的蛋白质水平显著降低。
这些结果表明, CLEC3B 在淋巴水肿来源的ASC中具有促进纤维化的作用,因此可被作为缓解或治疗淋巴水肿脂肪组织纤维化的潜在靶点。


另一方面,研究者发现皮下脂肪组织中的巨噬细胞可分为3个亚群。M2(抗炎)/M1(促炎)型巨噬细胞的比值在淋巴水肿中与健康对照相比明显降低(0.76比2.03),表明淋巴水肿脂肪组织中呈现出强烈促炎的免疫微环境,这提示通过抗炎治疗或许能够缓解淋巴水肿的进展。
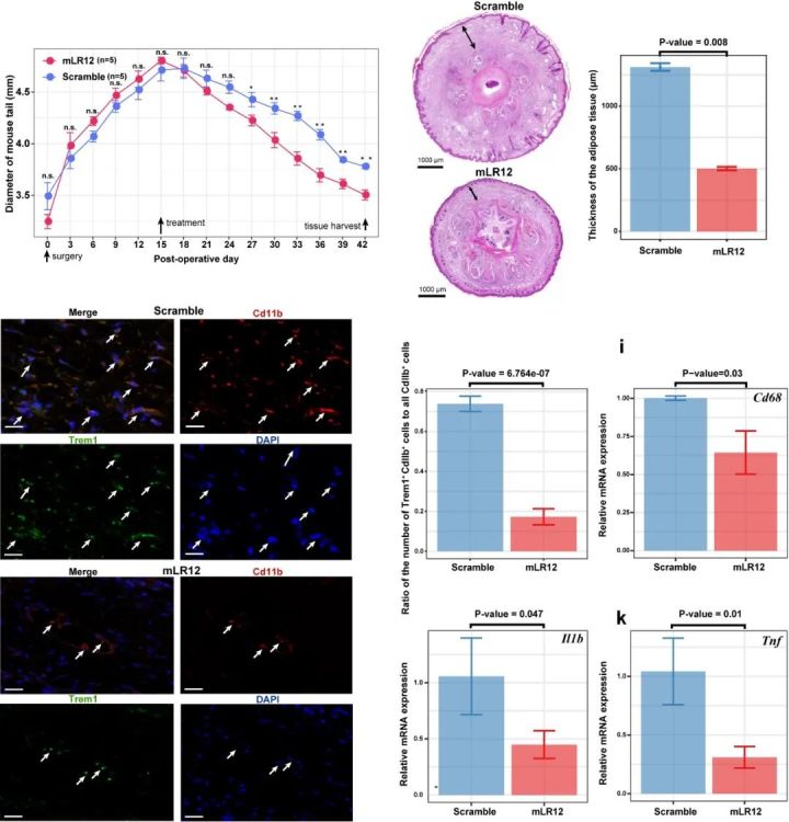
研究者发现促炎巨噬细胞亚群c8高表达编码免疫受体TREM1的基因。通过LR12短肽药物阻断TREM1受体在动脉硬化等炎症相关疾病的抗炎治疗中已被证明有效。因此研究者构建了淋巴水肿鼠尾模型,利用mLR12在体阻断TREM1受体。实验证实,mLR12处理后淋巴水肿状态下鼠尾的直径显著减小,促炎巨噬细胞显著减少,炎症相关因子如Il1b、Tnf显著下调。这些结果表明mLR12可作为淋巴水肿抗炎治疗的潜在药物。

该研究首次对淋巴水肿来源的脂肪组织进行了单细胞水平上的研究,为淋巴水肿的临床治疗提供了潜在的治疗靶点及药物。
▌相关文章→
给你的淋巴“消肿”——记淋巴水肿的手术疗法

▌作者贡献
中国医学科学院阜外医院心血管疾病国家重点实验室Co-PI、副研究员 刘宣雨 博士,博士研究生 袁梦为论文共同第一作者,阜外医院 周洲教授与北京协和医院 龙笑教授为论文共同通讯作者。
▌本期非常分享官

▌参考文献
Liu XY, Yuan M, Xiang Q, et al. Single-cell RNA sequencing of subcutaneous adipose tissues identifies therapeutic targets for cancer-associated lymphedema[J]. Cell Discov,2022,8:58. https://doi.org/10.1038/s41421-022-00402-5
编辑 丨刘洋 赵娜审校 丨李娜 李玉乐 董哲监制 丨吴文铭
版权声明:
协和医学杂志倡导尊重和保护知识产权。欢迎转载、引用,但需取得本平台授权。如您对文章内容版权存疑,请发送邮件medj@pumch.cn,我们会与您及时沟通处理。本站内容及图片仅供参考、学习使用,不为盈利且不作为诊断、医疗根据。