肺炎支原体肺炎(mycoplasma pneumoniae pneumonia,MPP)是我国5岁及以上儿童最主要的社区获得性肺炎(community acquired pneumonia,CAP)。如何早期发现重症和危重症病例、合理救治、避免死亡和后遗症的发生是MPP诊治的核心和关键问题。
01发病机制
发病机制尚未完全阐明,目前认为主要机制有两种:MP直接损伤和宿主异常的免疫应答反应。MP侵入呼吸道,利用黏附细胞器附着于细胞表面,通过释放氧自由基、社区获得性呼吸窘迫综合征毒素等机制造成呼吸道上皮的直接损伤;宿主对MP感染的异常免疫应答可通过自身免疫反应、过敏反应、免疫复合物形成等多种途径导致肺和肺外组织的免疫损伤。宿主异常免疫应答在SMPP、FMPP以及肺外并发症的发生中起了重要作用,也造成MPP临床和影像学的多样性。
02病理表现
轻症肺炎肺泡腔内有中性粒细胞浸润,重症患者肺泡腔和肺泡壁还伴有淋巴细胞、浆细胞、巨噬细胞浸润,肺泡壁增厚和水肿,后期肺泡壁可发生纤维化,肺泡腔渗出物包括纤维蛋白以及息肉样机化组织。可发生肺泡出血。支气管、细支气管受累表现为上皮细胞坏死和脱落,纤毛破坏,管壁水肿,管壁及黏膜下淋巴细胞和/或巨噬细胞浸润,呈“套袖样”改变,也可有中性粒细胞浸润,管腔内浸润细胞类似肺泡腔,此外含有黏液物质,上皮细胞破坏后被增殖的成纤维细胞替代,后期管腔和管壁存在纤维化,导致气道扭曲和闭塞。
03临床表现
MPP多见于5岁及以上儿童,但5岁以下儿童也可发病。以发热、咳嗽为主要临床表现,可伴有头痛、流涕、咽痛、耳痛等。发热以中高热为主,持续高热者预示病情重。咳嗽较为剧烈,可类似百日咳样咳嗽。部分患儿有喘息表现,以婴幼儿多见。肺部早期体征可不明显,随病情进展可出现呼吸音降低和干、湿性啰音。
SMPP多发生于病程1周左右,伴有肺内和肺外并发症,若出现塑形性支气管炎(plastic bronchitis,PB)、中等-大量胸腔积液、大面积肺实变和坏死、肺栓塞(pulmonary embolism,PE)等时,患儿可出现气促或呼吸困难;发生肺栓塞的患儿还可出现胸痛和咯血;发生肺外并发症时可出现相应脏器损伤的临床表现。肺外并发症可发生于皮肤粘膜、神经系统、血液系统、循环系统等,出现相应各系统受损的表现,常见肺外并发症见第十部分。
少数MPP可发展为危重症,常以呼吸困难和呼吸衰竭为突出表现,与急性呼吸窘迫综合征、大气道发生PB、弥漫性细支气管炎以及严重PE等有关。个别病例以严重肺外并发症为主要表现。
国内大环内酯类抗菌药物耐药的MP感染较普遍,可能是导致SMPP、MUMPP以及RMPP发生的主要原因之一。
04影像学表现
MPP早期胸片或胸部CT主要表现为支气管血管周围纹理增粗、增多、支气管壁增厚,可有磨玻璃影、“树芽征”、小叶间隔增厚、网格影等。肺泡炎性改变则依肺泡受累的范围而异,可有磨玻璃样阴影、斑片状、节段乃至大叶性实变,常见肺不张,可伴有肺门影增大,重者可合并胸腔积液。单侧病变较双侧多见,病灶内可伴或不伴支气管充气征,肺实变时呈现中-高密度阴影,实变面积越大、受累肺叶越多则密度越高。多种形态、大小不等和密度不均的病灶可混合出现。可伴有黏液嵌塞征。
部分MPP可表现为局限或弥漫性细支气管炎特征,胸部高分辨CT(HRCT)显示为小叶中心结节影、“树芽征”、分支样线条征、细支气管扩张以及马赛克征象,可同时伴有支气管炎症,出现支气管壁增厚和分泌物堵塞。
MPP出现肺内并发症时,如PE、坏死性肺炎(necrotizing pneumonia,NP),可出现相应的影像学改变(见并发症)。
05可弯曲支气管镜下表现
可弯曲支气管镜(简称“支气管镜”)下表现与病程以及病情严重程度有关。轻者支气管黏膜充血、水肿,有小结节突起,管腔可有分泌物。部分MUMPP、SMPP以及RMPP患儿支气管腔存在黏液栓塑形,可完全堵塞管腔,黏膜可坏死、脱落或溃疡形成,甚者软骨破坏和裸露,部分病例约在病程2周后出现管腔通气不良、增生、狭窄和闭塞。
06诊断
符合以上临床和影像学表现,结合以下任何一项或两项,即可诊断为MPP:
(1)单份血清MP抗体滴度≥1:160(PA法);病程中双份血清MP抗体滴度上升4倍及以上。
(2)MP-DNA或RNA阳性。
07鉴别诊断
(一)与病毒性肺炎鉴别
1.腺病毒(ADV)肺炎
多发于6月-2岁儿童,重症患儿中毒症状重,多有喘憋,早期听诊肺内呼吸音减低,主要鉴别依据为流行病学史和病原学检查。但需警惕,腺病毒可以与MP混合感染。
2.流感病毒肺炎
以流感流行季节多见,多有流感或疑似流感患者接触史,以发热、上呼吸道感染症状起病,随后出现咳嗽加重、呼吸困难和肺部体征,影像学与MPP有时类似。呼吸道标本病原学检查甲型或乙型流感病毒抗原或核酸阳性可确诊。
3.新型冠状病毒肺炎
流行病学史突出,胸部CT最常见的表现是磨玻璃影、以肺外带为主的多发小斑片影、间质改变,严重者可出现肺实变,主要依据流行病学和病原学检查鉴别。
(二)与细菌性肺炎鉴别
肺炎链球菌(SP)和金黄色葡萄球菌(SA)等细菌引起的重症肺炎常在病程初期尤其是3d内出现白细胞总数、中性粒细胞占比、CRP、PCT明显升高。细菌性肺炎引起的空洞常发生于病程1周左右,而MPP多在2周以后,鉴别主要依据病原学检查。MP可与细菌混合感染。
(三)与肺结核鉴别
肺结核病史相对较长,咳嗽相对不重。影像学表现为:原发性肺结核存在纵隔或肺门淋巴结肿大;继发性肺结核常在就诊时即有空洞形成;结核性胸膜炎出现中到大量胸腔积液时,常不伴肺实变。一般根据结核接触史,临床表现和影像学表现不难鉴别,必要时进行PPD试验和γ干扰素释放试验鉴别。
08常见肺内外并发症的早期识别和诊断
(一)肺内并发症
1.PB PB是引起SMPP和FMPP的重要原因之一,严重程度取决于塑形物的大小和位置,塑形物如发生在大气道,可威胁生命,是FMPP机械通气效果不佳的主要原因之一。PB也是SMPP和FMPP患儿遗留闭塞性支气管炎的重要原因之一。PB更多见于有个人/家族过敏体质者。当MPP患儿出现持续高热、喘息、气促或呼吸困难,查体存在三凹征,皮下气肿,肺部呼吸音减弱或消失,胸部影像学显示整叶高密度肺实变以及肺不张时,需考虑本病,支气管镜检查可确诊。
2.PE 可独立发生或并存其他部位栓塞,是发生NP的原因之一,也是遗留肺不张和机化性肺炎的重要原因,可伴有支气管腔内血栓。当MPP患儿出现持续发热、胸部影像学提示大叶均匀一致高密度实变或胸膜下楔形实变时,需警惕本病的可能;发生胸痛和/或咯血,D-二聚体≥5mg/L(正常参考范围0-0.55mg/L)有助于诊断,CT肺动脉造影(CTPA)显示肺动脉内充盈缺损,远端血管分支减少或消失不显影、肺楔形病变可确诊。
3.胸腔积液 积液量多少不等,多为单侧,一般不形成包裹性积液。当出现持续高热、胸痛、呼吸急促时,需考虑本病,进行胸部超声或X线检查可明确诊断。胸水检查白细胞总数轻度升高,以中性粒细胞或淋巴细胞为主,蛋白含量升高、糖含量正常。出现血性胸腔积液时,应警惕PE。
4.NP 主要表现为持续高热和咳嗽,严重时出现低氧血症及呼吸困难。MPP患儿出现持续高热、整叶均匀一致高密度肺实变,CRP明显升高者,高度提示有发生本病的可能,需动态观察影像学变化,当胸部X线或肺CT在肺实变区域出现无液气平的多发含气囊腔或薄壁空洞可诊断。强化CT可出现低密度坏死区域。空洞多发生于病程2周以后,支气管胸膜瘘及肺大疱等不多见。
5.支气管哮喘急性发作 MP是诱发哮喘发作的重要原因,尤其是有个人或家族过敏史的患儿。如MP感染过程中出现明显喘息、气促、呼吸困难时,应考虑本病,可根据对支气管舒张剂的治疗反应及支气管舒张试验等依据确诊。
6.混合感染 混合感染多见于SMPP、RMPP和病程后期,有报道病程10d内细菌检出率约在10%左右。MP可以与ADV、呼吸道合胞病毒、鼻病毒和流感病毒等混合感染;混合细菌以SP、流感嗜血杆菌、SA为主,混合耐药革兰阴性杆菌感染的报道不多。MP可与肺炎衣原体、嗜肺军团菌混合感染,合并真菌、结核杆菌感染较少见。
(二)肺外并发症
1.神经系统受累 包括脑炎、急性播散性脑脊髓炎、横贯性脊髓炎、吉兰-巴雷综合征、脑梗塞等,以脑炎最为常见,当MPP患儿出现抽搐、意识改变等症状时,应考虑这些疾病。
2.循环系统受累 包括心脏内血栓、脓毒性休克、心肌炎、心包炎、川崎病、动脉栓塞和静脉血栓形成等,对于SMPP和FMPP患儿,应注意这些并发症。
3.血液系统受累 包括免疫性血小板减少症、自身免疫性溶血性贫血、噬血细胞综合征、弥散性血管内凝血等,当外周血出现三系或某一系明显减少时,应注意这些并发症。
4.皮肤黏膜损害 包括*麻疹荨**、过敏性紫癜、多形红斑、史蒂文斯-约翰逊综合征(stevens-Johnson syndrome,SJS)、中毒性坏死性表皮松解症(toxic necrotic epidermolysis,TEN)以及MP诱发的皮疹黏膜炎(mycoplasma pneumoniae -induced rash and mucositis,MIRM)等。
5.其他表现 包括肾小球肾炎合并严重循环充血或高血压危象、急性肾损伤、肝功能衰竭、急性胰腺炎、关节炎、横纹肌溶解综合征等。
09重症和危重症的早期预警指标
以下指标提示有发展为重症和危重症的风险:
(1)治疗后72h持续高热不退;
(2)存在感染中毒症状;
(3)病情和影像学进展迅速,多肺叶浸润;
(4)CRP、LDH、D-二聚体、ALT明显升高,出现的时间越早,病情越重;
(5)治疗后低氧血症和呼吸困难难以缓解或进展;
(6)存在基础疾病,包括哮喘和原发性免疫缺陷病等疾病;
(7)大环内酯类抗菌药物治疗延迟。
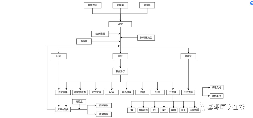
10MPP诊疗流程图

点击放大查看
排版:星星之火审核:小叶