2019济南天桥区小学报名 (济南市天桥区小学招生赋分标准)

天桥区2018年义务教育阶段学校

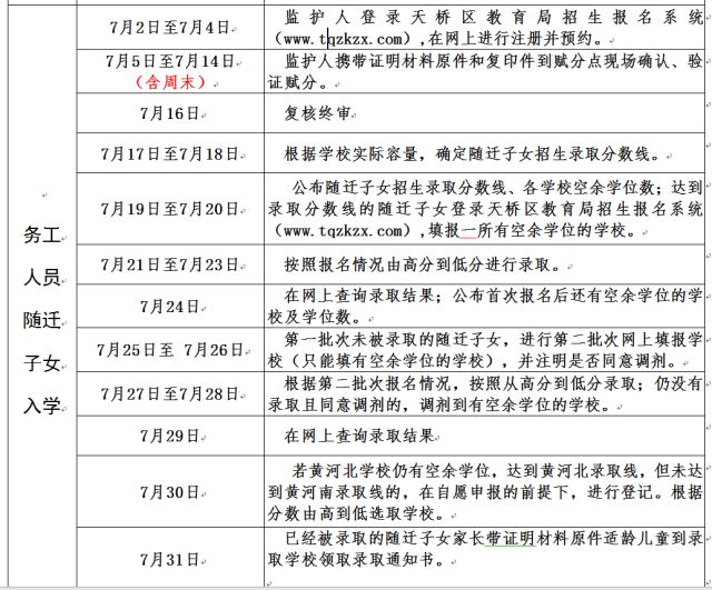
招生工作日程安排

济南市天桥区2023小学招生公示,济南天桥区小学招生电话

济南市天桥区2023小学招生公示,济南天桥区小学招生电话

特别提示:以上时间为招生工作的暂定时间安排,具体时间以官方微信(jntqjy)为准。

2018年天桥区小学市民子女

入学网上信息采集的通知

信息采集对象

年满6周岁(2012年8月31日〔含〕前出生)的天桥区户籍适龄儿童。

具体安排

2.采集办法:届时请在上午

8:30—下午17:00登录网站www.tqzkzx.com,通过“天桥区义务教育报名系统”入口,注册进入,按要求填写报名信息(建议使用谷歌或火狐浏览器)。

特别说明

1.开展信息采集工作,是为2018年招生工作提供更加准确的数据,与学校实际录取工作无关。监护人应本着实事求是的原则填写相关信息,若因弄虚作假影响了适龄儿童入学,后果自负。

2.网上登记确有实际困难的,请于6月22日至24日,家长携带入学所需材料原件到居住地所属学校,由学校工作人员帮您进行网上信息登记。

3.政策咨询电话:80998182

网报技术咨询电话:80998132

下午13:30-17:00

天桥区各中小学校地址

及招生咨询电话

小学

济南市天桥区2023小学招生公示,济南天桥区小学招生电话

济南市天桥区2023小学招生公示,济南天桥区小学招生电话

济南市天桥区2023小学招生公示,济南天桥区小学招生电话

济南市天桥区2023小学招生公示,济南天桥区小学招生电话

济南市天桥区2023小学招生公示,济南天桥区小学招生电话

中学

济南市天桥区2023小学招生公示,济南天桥区小学招生电话

关于市民子女小学入学的相关规定

一、市民子女应具备的基本条件

1.年满六周岁(2012年8月31日前出生)。

2.学区内常住户口、长有房产,长期实际居住,户口、房产、居住一致,且房产为法定监护人所有。

3.身体健康并具备基本的学习能力。

二、市民子女入学报名须准备的相关材料

1.学区内户口簿原件及复印件。

2.学区内房产证原件及复印件。

3.监护人身份证原件及复印件。

4.适龄儿童《出生医学证明》原件及复印件。

5.卫生防疫部门开具的《济南市儿童预防接种查验证明》或《济南市儿童预防接种补种通知单》(被录取后提供给录取学校)。

三、市民子女入学报名流程

网上注册——>网上信息登记——>网上申报学区内学校——>学校网上初审——>家长带证明材料原件、复印件及适龄儿童到申报学校现场确认——>教育局复审——>学校发放入学通知书。

四、市民子女入学学区查询方式

方式一:可通过校门口张贴的学区公示图了解。

方式二:可通过学校校园网站公告栏查询(仅限建有校园网的学校)。

方式三:在每年招生期间,法定监护人持房产证、户口本和个人身份证到学校或拨打学校招生咨询电话进行查询。

关于现役军人子女入学的相关规定

现役军人子女入学应具备的基本条件

1.年满六周岁(2012年8月31日前出生)。

2.身体健康并具备基本的学习能力。

3.现役军人工作单位地点在济南市,其子女随父(母)实际长期居住地点在天桥区。

现役军人子女入学须准备的相关材料

军官证、单位证明信、户口本、房产证(或居住证明)、父母身份证、适龄儿童《出生医学证明》等原件及复印件;卫生防疫部门开具的《济南市儿童预防接种查验证明》或《济南市儿童预防接种补种通知单》(被录取后提供给录取学校)。

现役军人子女入学报名流程

2018年招生政策30问

1.如何第一时间了解天桥区小学招生相关信息?家长注册报名信息的网址是什么?

登录济南天桥教育公众微信账号:jntqjy进行查阅或关注学校门口公告栏。家长注册报名信息的网址是www.tqzkzx.com。

2.我是市民子女,想知道我的房子属于哪个学区,怎么查询?

方式一:可通过校门口张贴的学区公示图了解。

方式三:每年招生期间,法定监护人持房产证、户口本和本人身份证到学校或拨打学校招生咨询电话进行查询。

3.我的户籍在历城区(或市中区、历下区、槐荫区、高新区、长清区),我的房产和实际居住都在天桥区,我该在哪报名?

根据济南市“严禁违规跨区域、跨学区招生”的相关规定,适龄儿童应在户籍所在地接受义务教育。建议您先迁户籍到天桥区,实现房产、户籍、长期居住三者一致,然后到房产所属学校进行报名登记。

4.我是*迁拆**的天桥区居民(如北湖片区),我的房子已经被*迁拆**了,我该如何报名?

*迁拆**分两种情况:一是选择回迁的,您可以选择*迁拆**房产所属学区进行网上登记报名。二是选择货币补偿的,您属于新购房并实际入住,可以到新购房产所属学校进行登记;如果您未购新房或虽已购房,但是属于期房,户籍在天桥,网上信息登记选择学校时,可先选户籍对应的学校,最终由天桥区教育局协调入学。

5. 市民子女申请入学时哪些材料需要复印?

(1)户口簿:户主页、索引页、子女本人页,复印至1张A4纸;

(2)房产证:编号页和盖章页复印至1张A4纸;

(3)父(母)身份证:正反面分别复印至2张A4纸;

(4)适龄儿童《出生医学证明》:复印至1张A4纸。

6.我的孩子是济阳户籍,可以算外来务工随迁子女吗?

可以。户籍在济阳、商河、平阴的适龄儿童可以按照随迁子女入学准备材料。

7.我在济南务工(或经商),随迁子女入学需要复印哪些材料?

(1)身份证明材料:

原籍户口簿:户主页、索引页、子女本人页,复印至1张A4纸;

父(母)身份证:正反面分别复印至2张A4纸;

在济居住证(暂住证):正反面复印至1张A4纸;

适龄儿童《出生医学证明》:复印至1张A4纸。

(2)从业证明材料:

务工者:劳动合同、单位缴纳“五险”或个人缴纳社保的缴费单据;复印劳动合同和社会保险个*权人**益单至A4纸。

经营者:营业执照正副本、税务登记证正副本(办理三证合一或二证合一的不需要)、完税证明(如果属于免税,可不提供完税证明)。以上材料均须提供原件和复印件。

(3)在天桥区合法稳定居住材料:租房证明或购房合同(含缴费单据)分别复印至A4纸;有房产证的,编号页和盖章页复印至1张A4纸;社区居委会开具的居住一年(及以上)证明复印至1张A4纸。

(4)其他证明材料: 卫生防疫部门开具的《济南市儿童预防接种查验证明》或《济南市儿童预防接种补种通知单》(录取后将原件交录取学校)。

8.我在天桥买房子已经居住多年,全家户口还在外地,我的孩子算市民子女入学还是随迁子女入学?

由于您孩子的户籍在外地,因此还是属于外来务工随迁子女入学,需按照外来务工人员随迁子女情况申请入学。

9.我是外来务工人员,在天桥买房子且实际入住了,今年我孩子能上我房子所在的学区吗?

外来务工随迁子女入学是不划定学区的,您需要准备齐全外来务工随迁子女入学材料,参加今年的外来务工随迁子女量化赋分,根据赋分情况进行入学登记和志愿填报。

10.如果在天桥区就读,外来务工人员随迁子女是否只能去定点学校?

否。近年来为了接纳更多的外来务工人员随迁子女上学,天桥区的所有义务教育阶段的小学在招收完市民子女后,在招生规模内的剩余学位都面向外来务工随迁子女开放,让更多的随迁子女有学上、上好学,与市民子女享受同等优质教育。

11.在准备的外来务工入学材料中,同一时间段,我既有劳动合同和社保,又有我名字的营业执照,可以给我重复加分吗?

不会重复加分。请您将相关材料都准备齐全,到赋分点进行赋分,我们的工作人员将会就相对高分的一项给您赋分,不会给您一人重复两项累加赋分。

12.我在天桥买了三套房子,可以给我多次加分吗?

不会。在量化赋分中,我们根据房产性质,小产权房和有房产证的房子给予不同分值的赋分,建议您带全房产资料,我们将会选择分值最高的情况给您赋分。

13.外来务工随迁子女入学所需的所有材料我基本上是齐全的,只是因为疏忽,我们夫妻双方都没有办理居住证,可以参加赋分吗?

很遗憾,您没法参加赋分。居住证是您在天桥区合法居住的证件。外来务工随迁子女入学量化赋分中,父母双方中必须至少有一方材料齐全,才可以参加量化赋分。

14.居住证(或暂住证)的地点必须和实际居住地点一致吗?

居住证(或暂住证)是在天桥辖区派出所办理的就可以,不要求一定和目前居住地点一致。但是要注意的是:居住证和居住地点不在天桥区的话,不属于天桥区的招生范围哦。

15.我的居住证今年5月份到期了,去派出所办理新证时了解到我的新证得180天后才能办理出来,不会影响我的孩子入学吧?

在进行量化赋分时,您可以出示办理新居住证时派出所给您出具的证明,同时携带原居住证(或暂住证)。温馨提示:最近六年内,在天桥区的居住证(或暂住证)时间越长,赋分越高。

16.我参加了天桥区随迁子女的量化赋分,是不是说我的孩子就一定能在天桥上学?

不是的。天桥区的随迁子女入学有三线。一是赋分资格线:主申请人材料齐全且最近连续满一年,可以参加外来务工人员随迁子女量化赋分;二是全区录取分数线:招收市民子女后,根据空余学位分别确定黄河南(北)学校录取线;三是一校一线:各小学根据本校招收市民子女后的空余学位以及随迁子女报名人数,确定本校录取线。但只要达到全区录取线并服从调剂的,一定能被天桥区小学录取。

根据天桥区地理位置,量化赋分及录取时均按黄河南、黄河北分别进行,共分4个批次录取,分别是2次志愿填报,2次调剂,具体流程如下:

(1)达到黄河南(或北)录取线者,在网上填报一所有空余学位的学校,学校按照赋分由高到低录取第一批次学生;

(2)第一批次未录取者,第二批次可再次网上填报一所有空余学位的学校(须注明是否同意调剂),学校按照赋分由高到低录取第二批次学生;

(3)第二批次未录取且同意调剂者,由区教育局根据空余学位情况予以调剂。

(4)若调剂结束后,黄河北部分学校仍有空余学位,区教育局在征求家长意见基础上,对达到黄河北录取线,但未达到黄河南录取线,且同意调剂到黄河北的学生,按照赋分由高分到低分选择学位。

(5)被录取学生的法定监护人带有关证件原件、复印件和适龄儿童到录取学校现场确认,并领取入学通知书。

※根据山东省教育厅“确因学位限制无法满足随迁子女入学要求的,要及早告知学生家长并说明原因。随迁子女要求回流出地入学的,流出地要妥善安排”的中小学招生工作精神,未达到天桥区录取分数线的,无法在我区就读的随迁子女家长请及时做好回户籍所在地上学的准备。

17.我是济南当兵的现役军人,我们一家居住在天桥区,请问我应该如何报名?

您可以凭军官证、单位证明信、户口本、房产证(或居住证明)、父母身份证、适龄儿童《出生医学证明》等原件及复印件;卫生防疫部门开具的《济南市儿童预防接种查验证明》或《济南市儿童预防接种补种通知单》这些材料在6月22日至24日与市民一起进行网上登记,报名居住地所在的学区即可。

18.我是香港居民,我的孩子能在天桥上学吗?

根据济南市教育局有关文件规定,“在教育部有关招收国际学生新的管理办法出台之前,外籍及港澳台学生在我市就学暂按与本市学生同等待遇执行。”家长可以根据实际居住地点,与市民报名时间一致,进行网上登记,如实填写相关信息,学校和教育局在对您所提供的材料进行审核后,根据实际情况协调安排子女入学。

19.我的孩子户籍在天桥区,孩子智力发育慢一些,能上学吗?

首先建议家长带孩子进行专业测查,根据测查结果结合自身实际,确定到济南市影壁后街学校入学或在普通学校随班就读。济南市影壁后街学校地址:济南市东立山街4号,电话:86120097。非天桥区户籍的智力残疾儿童,由户籍地提供入学保障。盲聋哑儿童可以到济南市特殊教育中心联系入学事宜。地址:土屋路12-1号,电话:67811307。

20.赋分时间集中,会不会出现人太多,过于拥挤?

赋分时间为7月5日至14日(含周末),一共10天。赋分地点设置了两处:天桥区体育馆(堤口路14号)、天桥区少年宫(堤口路24号)。

2018年继续施行网上预约功能,家长可以在7月2日至7月4日在天桥区教育局官方网站报名页面进行注册并进行赋分的网上预约,根据自己的情况,在赋分的10天中均可选择适合的时间和地点参加赋分,所以您不必着急。

温馨提示:

(1)适龄儿童法定监护人持证明材料原件和复印件,务必按时到预约的赋分点验证赋分,赋分工作时间为:上午8:30至12:00,下午1:00至5:00。

(2)因场地有限,不要驾车前往,请务必不要带适龄儿童,重复选点赋分无效。

21.如何进行网络登记?

市民子女家长可在6月22 -24日;随迁子女可在7月2日—7月4日,每天上午8:30—下午17:00,登录官方网站www.tqzkzx.com, 通过“天桥区义务教育报名系统”入口,点击进入,按要求填写报名信息。注意:网上注册、信息登记时家长须使用以下网页浏览器:谷歌浏览器、火狐浏览器。

22.我们一家三口跟着孩子的爷爷奶奶(或姥姥、姥爷)居住,户口与老人在一起,孩子能不能在爷爷奶奶(或姥姥、姥爷)家所属的小学上学?

如果孩子父母没有住房,能够提供无房证明,并且长期实际居住在老人家,可以根据老人房产的学区划分入学;如果孩子父母自己有住房,但是实际长期居住在老人家,那么学校将根据空余学位的情况确定是否接收孩子入学。

23.我把孩子户口落在朋友家户口上,孩子是不是就能上户口所属学校?

这属于空挂户口。不实际居住、假户口、户口与房产证不符、户口落在非直系亲属家等情况有选择学校入学的倾向,不但影响了正常的招生秩序,也挤占了片区内符合入学条件的适龄儿童的教育资源,所以不符合入学要求,请家长务必实事求是提供材料,以免影响自己孩子上学。

24.我购买的房子属于商铺,若是市民子女,能否按商铺所属学区申请入学?若是随迁子女,能否按房产证赋分或者加分?

学区房必须是住宅性质的居住用房。诸如:商铺、厂房、办公楼等都不属于住宅性质,因此也不能作为学区房用于申请入学或进行量化赋分。

25.我是新建小区已实际入住的业主,购房时开发商明确有配套学校建设,但是配套学校还未建成,如何报名上学?

若您的户口在天桥区,可从网上申请报名“其他学校”,协调入学;若您的户口在济南市其他主城区,则不在天桥区招生范围;若您的户口属于济南市周边县(济阳、商河、平阴)或者户口是济南市以外的,可按照有房的情况进行随迁子女量化赋分。

26.我是天桥区公租房(如清雅居)的实际入住居民,如何报名上学?

若您的户口在市内六区(含天桥区),可以迁移户口至公租房处,从网上申请报名“其他学校”,协调入学;若您的户口在济南市其他主城区,则不在天桥区招生范围;若您的户口属于济南市周边县(济阳、商河、平阴)或者户口是济南市以外的,可按照有房的情况进行随迁子女量化赋分。

27.随迁子女量化赋分“预约功能”具体怎么操作啊?

家长可在天桥区教育局官方网站www.tqzkzx.com报名页面注册后进行网上预约。请注意以下几个事项:

一是在网上注册预约后,才能到预约现场赋分;

二是只能用拟入学适龄儿童的身份证号进行预约;

三是在赋分现场按照预约时间(上午或下午)自动排队;

四是在赋分点门口出示预约信息(“网上预约”用手机拍照的界面),信息正确后进入赋分现场。

五是如因故未在预约时间完成赋分,可在赋分期间再次登录报名系统进行预约。

28.我和孩子是章丘的户籍,可否按照外来务工随迁子女进行赋分呢?

章丘为济南市的一个区,但按照政策一贯制的原则,若监护人能够提供随迁子女入学的所需材料,齐全且最近连续满一年,可按照随迁子女进行量化赋分,进行登记报名工作。若无法提供随迁子女入学相关材料,则按照市民子女入学政策,须落户天桥。

29.我不会网上注册,家里没法上网怎么办?

如果家长不会上网或者家里没法上网,您不必着急,我们安排了工作人员帮助您注册信息、网上登记。

(1)市民子女:6月22日至24日是市民子女在网上注册时间,家长可携带入学所需材料原件到居住地所属学校,由学校工作人员帮助您进行网上信息登记。6月27日-29日是家长带资料原件、复印件及适龄儿童到学校现场确认时间,若此时您仍未在网上注册,学校工作人员将先帮您注册、登记信息,然后再进行现场确认。

(2)随迁子女:7月2日—4日,是随迁子女家长在网上进行注册、登记信息、赋分预约时间。若您不会进行网上注册、信息登记,可在7月5-14日(含周末)持随迁子女入学所需证明材料原件及复印件到天桥区教育局一楼政务大厅),由工作人员先帮您注册、登记信息、预约赋分时间,然后再按照预约时间、地点进行验证赋分。

30.今年黄河实验学校的招生规模如何?

该校作为我区第一所民办义务教育阶段学校,小学设学规模为36个班,每班30人;中学设学规模为18个班,每班40人。学校按照设学规模招生,如一年级6个班,共计180人。

历下、槐荫、市中、历城等之前已公布

点下可看

↓↓

山东商报新媒体综合济南天桥教育

山东商报新媒体编辑 张蕾