《报名表》很重要,你打印了吗?
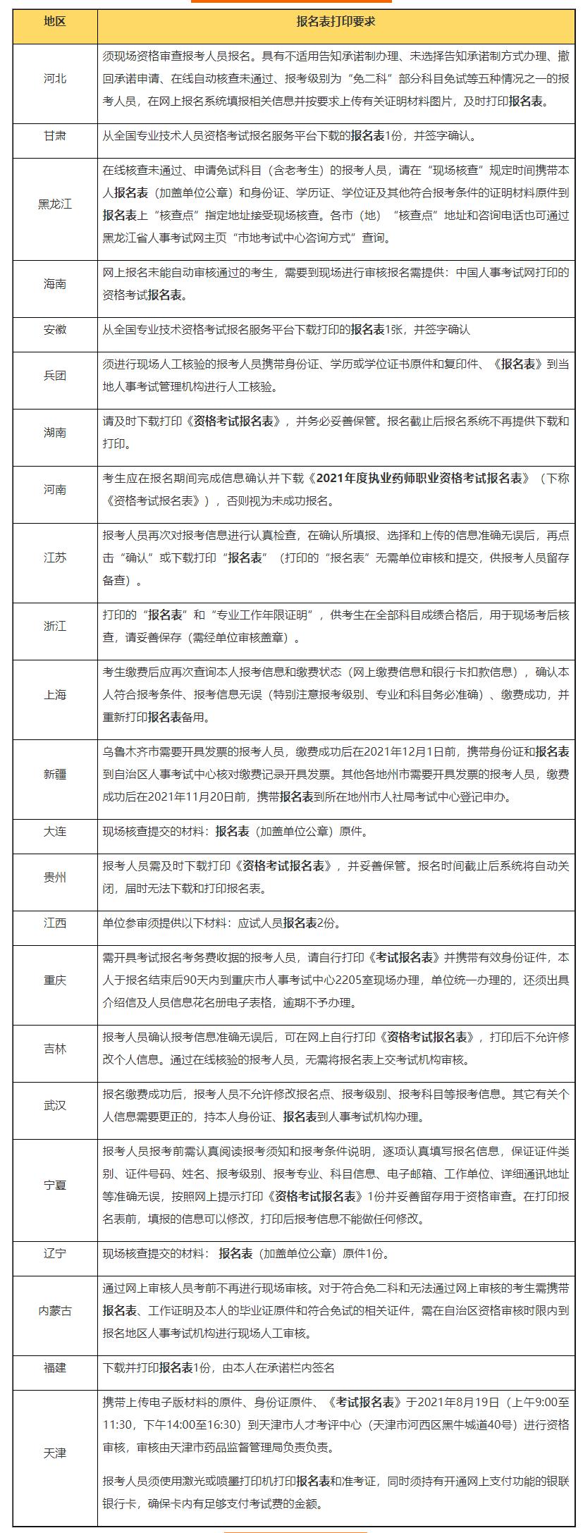
到目前为止,全国所有地区都已经发布了2021年执业药师报考通知,经查看通知我们发现,有24个地区要求打印《报名表》,并且不同地区的打印要求不同。
看到这,你是不是好奇 《报名表》到底有什么用?如何填写,如何保存,没保存怎么办?另外,这24个地区分别都有哪些地方?
别急,接下来都逐一给大家解析清楚:
24地《报名表》打印要求汇总

其实,各地区对报名表打印要求略有不同,大家可具体可参考当地通知。需要提醒的是: 报名表的保存打印,是有时间限制的,错过就*载下**不了啦。
那如何保存呢?其实保存执业药师报名表很简单,把这张报名表保存成电子版,放在你的网盘或邮箱里,需要时打印。
1.报名信息确定后点击 「打印报名表」 ,自动*载下**:

2.*载下**好的报名表,及时保存,需要时及时打印即可。
《报名表》的作用
1、 资格审核是必须要用到《报名表》的 ,保存下来后可以随时打印;
2、 领证时 可能会用到《报名表》,有电子版的话可以随时打印;
3、记录信息:报名表上要填写很多信息,保存下来下次再审查就知道对不对了;
报名表填写模板与填写细节
很多地区报考2021年执业药师会涉及到报名表,报名表长什么样?如何填写?下面给大家做一个参考:

40项填写细节

部分地区需要*载下**打印保存考试报名表,有些地区现场人工核查需要用到,且各地区对报名表打印要求略有不同。 建议各地区考生报名完成后*载下**打印报名表,以作备用。