当重大打击或是挫折来临时,我们的心脏就好像残破了一般,迫使心灵遭受重创,此时朋友的安慰或是一顿美味的大餐就可能会让心情恢复原样。可是当心脏受到疾病或是其他因素的困扰时,我们又该如何修复一颗残损的心呢?
其实在生活中成年人的心脏再生能力是比较差的,如果心肌梗死等心脏病发作,那么我们身体中受损的心肌就很难恢复到原本的样子,以至于给健康带来各种烦恼。
我们下面就结合《科学》杂志、大不列颠哥伦比亚大学联合哈弗大学的相关研究,来看一下心肌再生的关键到底是什么,以及该如何具体避免伤害心脏的行为。相信了解过这些以后,我们对怎样维护心脏健康会有更深刻的理解。

一、老在沙发上躺着,我们的心脏可能会变圆!
生活质量的提升使人们的生活习惯发生了很大的变化,比如以前人们喜欢在饭后乘凉或是到处走走,现如今随着手机的普及很多人饭后能想到的娱乐方式就是躺在沙发上玩手机。殊不知这样做会给我们的身体带来双重伤害,长时间玩手机可能会对视力造成影响,而躺在沙发上可能让心脏变得更圆。
首先我们需要明白心脏形状和心脏健康之间的关联。其实心脏是一个非常复杂的结构,既往的研究和医学的发展虽然历经了不断地发现和进步,可与之相关的治疗方式还是存在有限性。而Med上发表了一项针对心脏球形度的研究预测,心脏病在发生时心脏肯定会变圆。

具体表现在研究者以英国生物银行的数据为研究对象,使共有将近四万名参与者做了核磁共振成像,随后为了自动测量心脏的球形度又运用了心脏核磁共振成像。结果发现心脏球形度相对更高的人,未来得心肌病的可能性会提高24%,而发生室颤的可能性也会高31%。
由此可见心脏变圆并不是一件好事,我们在生活中应该通过规避生活习惯、疾病因素等方面来防止这一情况的出现。其中就包括长时间窝在沙发上的人。
大不列颠哥伦比亚大学发布了一项相关研究,他们以160多名成年男性为研究对象,并对这些参与者进行超声成像检查,以便于和43只成年雄性黑猩猩的心脏形成对比。

值得一提的是,这些参与者的职业很不相同,包括专业橄榄球运动员,塔拉乌马拉人以及长跑运动员等。但是他们有一个共同的特点,典型的城市社畜平时喜欢久坐不动的成年人。
实际上单从医学健康方面来说,塔拉乌马拉人是以农业为主,农作就是这类人群终身从事的低等到中等强度的耐力运动,这一特点也更加符合工业革命前人们的原始状态,而主要进行长期训练的长跑运动员也表现出相似的成果。
不过称作抗阻力运动的橄榄球巡边员的训练,则具有高强度、短时间等特点,相比较而言这类参与者的活动模式和每日都要攀爬或者打斗的黑猩猩更像。经过进一步调查研究,黑猩猩和不同职业人群的左心室形状都有了比较明显的差异,比如塔拉乌马拉人以及从事中低等强度耐力的长跑运动员左心室更大,而且形状更长且壁也更薄,对于长时间泵出大量血液是有帮助的。

另一方面巡边员的心壁相比较更厚且心室也更宽更短,而心室最短和最厚的就是黑猩猩。可为什么会出现这一情况呢?
对此研究者解释道,高强度的活动会让动脉血压在短时间内飙升,这时就需要相对小的腔室容积、更圆的形状以及更厚的心壁,只有这样才能保障有足够的血液会流动大脑,保持人体意识的清醒。
但我们同样需要意识到,研究者还发现就算没有以上的演化压力,有些不良的生活习惯还是会导致出现更圆的心脏形状以及更厚的心室壁。比如平时很少运动、喜欢长时间窝在沙发上不动,只是该研究的研究者并不确定这种倾向是什么导致的,后续还需要进行进一步的研究。

通过这篇研究我们可以看出,即便是维持中低等的运动强度,也会让我们的心脏看起来更有“人样”,而且平时要少做伤害心脏的行为,避免久坐或是一段时间后起来活动一下,防止心脏疾病找上门。
二、怎样才能修复残破的心?《科学》上的两篇研究或找到了问题的答案
关于如何修复一颗残破的心,其实不少学者都做了相关方面的研究,比如《科学》上发布的两篇研究分别找到了修复心肌的秘密开关、揭示心肌再生的关键机制,而且两篇研究之间还有紧密的关联。下面我们就来跟随研究者一起探索问题的答案。

●澳大利亚悉尼研究所:修复心肌的开关,或许藏在斑马鱼身上!
我们都知道成年人的心脏再生能力很差,可是自然界中有种动物却与之相反,比如科学家发现如果斑马鱼心脏受损,会表现出强大的自我修复心肌能力,即便在切除一部分的心脏这种损伤也能在短时间内重新恢复好。
为了揭开斑马鱼身上的秘密,澳大利亚悉尼心脏研究所的学者开展了一系列研究,他们把目标对准在水族箱里生活的斑马鱼,难以相信这些最长不超过4cm的鱼类,竟然跳动这比人类还强大的心脏。如果把其中秘密弄清,未来可能在开发心血管疾病这种影响人类健康的“杀手”方面的药物有着重要作用。

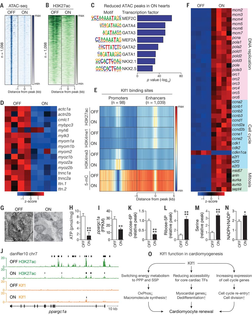
这项研究最关键的一环,就是该研究者发现了斑马鱼体内心肌再生的关键基因——Krüppel样因子1,它能在发生心脏病后启动心肌细胞的增殖、分裂,从而让受损的心肌彻底愈合或是完全再生。该研究中的其中一位研究者表示,这样也许能彻底改变心脏病相关的治疗。
其实Krüppel样因子1并不陌生,不过既往的研究只知道在红细胞发育的过程中该基因起着重要作用,即它作为一种转录因子,用以调控下游基因的表达。但是澳大利亚悉尼心脏研究所的这项研究却表示,斑马鱼心肌在心肌受损后,Krüppel样因子会在心肌细胞中发生特异表达。

具体表现在激活Krüppel样因子1能使其他没有受到损伤的心肌细胞,重新回归到不成熟的状态中,以此来让线粒体代谢发生改变。这样做会让细胞分裂产生新的心肌细胞,能够使心肌愈合的速度加快。这时一个问题不仅从研究者的脑中显现,如果删除掉这些关键基因又会发生什么呢?
为了进一步探究研究者删掉了斑马鱼体内的Krüppel样因子1基因,发现以前心脏自我修复的能力消失了,而且如果抑制心肌细胞中的Krüppel样因子1功能,还会对心脏的再生能力造成损伤,只不过并不会影响心脏的早期发育。由此可见,Krüppel样因子1对心肌修复是起着关键作用的。
这项研究是具有重大意义的,未来Krüppel样因子1基因是否也能在人类的心脏中起到关键作用,为心脏病患者找到革命性的治疗方法成了该研究者想要继续探索的目标。该研究者表示,以上对这些研究的进一步探索,无疑是为他们提供了线索,以便于帮助人类心脏的开启再生。

●荷兰Hubrecht研究所:强调心脏再生机制的重要调控因子,揭示了心肌再生的关键。
荷兰Hubrecht研究所意识到,斑马鱼的心脏可以通过用新的心肌细胞损伤的组织,最终起到使心脏再生的效果,而他们进行的这项发现了调控钙运动和兴奋-收缩偶联的结构这种斑马鱼心脏二分体,对于再分化过程的重要意义。
该研究也把目标对准了具有强大心肌修复功能的斑马鱼,研究者更确切地发现在心肌受损后,斑马鱼的心脏功能可以在90天内恢复,而且他们找到了心肌再生中的一种关键机制。简单来说研究者表示,斑马鱼的心脏修复过程能够应用于人类的再生细胞,以此在未来有希望在目前现状下开发心血管疾病的新疗法。

其实既往的研究我们已经知道,斑马鱼如果出现心肌损伤,那些生存下来的心肌细胞是何以进行再分裂的,以此产生更多的新细胞的。研究者正是想以此为方向来将其应用于人类的心脏,不过在此之前有几个问题要明白:斑马鱼是怎么一步步使幸存的细胞挺停止分裂、分化到成熟状态以及最终融入原本的心脏组织的?
研究者开发了一种新技术,以此更详细的研究新形成的组织到底是如何进行分化的,这样做能实现体外培养斑马鱼受损心脏组织,并针对心肌细胞的钙活动而进行活细胞成像,判断细胞目前的成熟状态。
随后研究者发现,如果心肌细胞发生分裂,钙离子的流动模式会伴随时间的推移而发生变化,比如在新分裂细胞里,胚胎期的心肌细胞和钙离子的活动是非常相似的,问题是经过一段时间后,成熟细胞的模式成了心肌细胞的钙离子活动所呈现出来的状态。

研究者还得出一个结论,判断心肌细胞是会进一步分裂亦或是成熟,心肌细胞中调节钙活动的兴奋-收缩耦联结构起着主要的决定作用,特别是富含亮氨酸重复蛋白10的组成部分。
因为其对防止心肌肥大、驱动心肌细胞成熟很重要,可以说富含亮氨酸重复蛋白10的缺失,会让心肌细胞继续分裂且处于未成熟的状态。当研究者发现斑马鱼上的经验能转化到人身上后非常激动,因为未来应用于患者开发新疗法,富含亮氨酸重复蛋白10或能起到作用。

参考文献:
【1】hong D. Nguyen, Iris Gooijers.Interplay between calcium and sarcomeres directs cardiomyocyte maturation during regeneration.2023.05.19.
【2】Masahito Ogawa , Fan-Suo Geng .Krüppel-like factor 1 is a core cardiomyogenic trigger in zebrafish.2021.04.09.
【3】Shave, Robert E., Lieberman.Selection of endurance capabilities and the trade-off between pressure and volume in the evolution of the human heart.2019.10.01.