在肿瘤细胞疯狂增殖的背后,是对葡萄糖的极度依赖。科学家已经发现,肿瘤有着独特的代谢特征,可通过有氧糖酵解的形式产生ATP、为细胞活动供能。为此,肿瘤细胞会从机体中摄取大量葡萄糖,为其生长、侵袭和转移提供能量。
葡萄糖是肿瘤细胞在体内肆虐的帮凶,但也可以成为人们探索抗癌策略的突破口。在一项发表于《自然》杂志的最新研究中,瑞典卡罗林斯卡医学院Yihai Cao院士课题组与复旦大学、山东大学、温州医科大学等高校的科研人员合作, 揭示了通过寒冷激活棕色脂肪、抑制实体瘤生长的全新策略。

这项最新研究源自这样的想法:既然肿瘤生长需要大量葡萄糖供能,那么如果我们能促进其他生理过程对葡萄糖的摄取,是不是就有机会“饿死”肿瘤细胞了?而棕色脂肪组织的代谢,恰好就是一类需要利用大量葡萄糖的过程。
与我们更熟悉的白色脂肪不同,棕色脂肪无法直接为机体供能,而是以产热的形式快速消耗能量。这是因为它们的线粒体中含有大量 解偶联蛋白1(UCP1) ,棕色脂肪可通过这种蛋白,将葡萄糖等代谢底物分解产生热量。
此前的研究已经指出,受到寒冷刺激或药物干预时,成年人体内的棕色脂肪组织能够被激活。因此,通过激活棕色脂肪来治疗肥胖、Ⅱ型糖尿病等代谢性疾病,已经成为近年的热门研究方向。不过,棕色脂肪与肿瘤生长的关系却很少受到关注。

图片来源:123RF
在最新研究中,为了探索寒冷对肿瘤发生发展的影响,研究团队首先利用小鼠构建了多种实体瘤模型,包括结直肠癌、胰腺癌、黑色素瘤等移植瘤模型、结直肠癌自发成瘤模型、乳腺癌自发成瘤模型等。
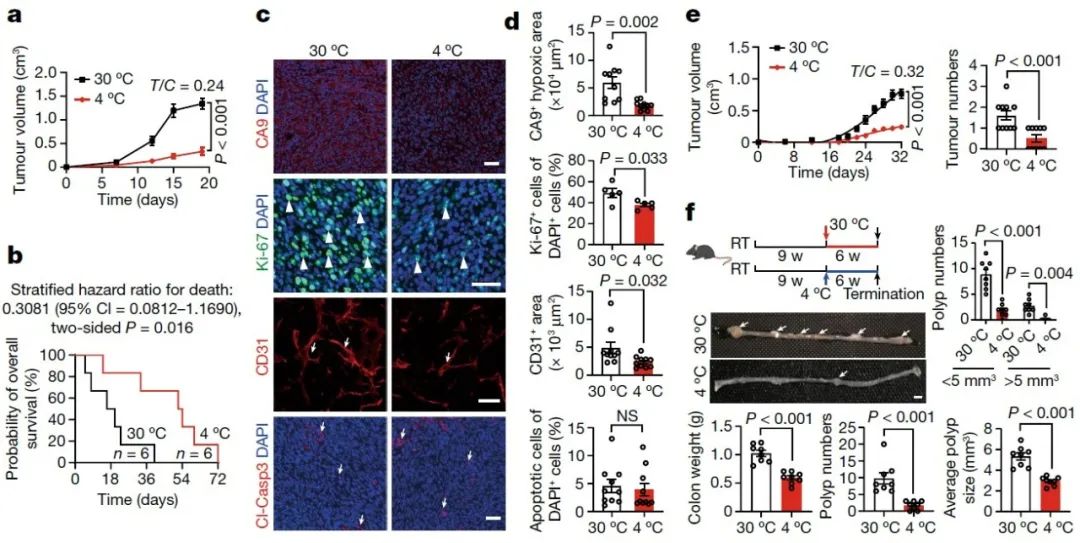
结果,相比于在30℃正常环境中的对照组小鼠,当实验组小鼠持续暴露在4℃的低温环境中时,它们的肿瘤生长明显受到了抑制,生存期也得到了延长。

▲寒冷暴露能抑制移植瘤、自发成瘤小鼠模型的肿瘤生长,并延长小鼠寿命。(图片来源:参考资料[1])
随后,研究团队通过进一步的实验排除了寒冷对体表肿瘤的直接影响。正如我们期望的那样, 寒冷暴露激活了小鼠的棕色脂肪,从而促进棕色脂肪对葡萄糖的摄取,同时肿瘤细胞的葡萄糖摄取受到明显抑制。
接下来的一系列实验进一步验证了棕色脂肪激活对肿瘤生长的影响:移除小鼠的棕色脂肪后,低温对肿瘤生长的抑制效应几乎不复存在;基因富集分析及代谢组分析均显示,寒冷暴露导致棕色脂肪组织葡萄糖代谢明显上调; Ucp1 基因被敲除后,低温也无法再抑制小鼠的肿瘤生长。
这些研究结果共同说明,寒冷激活棕色脂肪组织,通过血糖竞争机制,从限制葡萄糖的来源、削弱肿瘤摄取葡萄糖能力两方面有效抑制肿瘤生长。

▲该研究示意图(图片来源:参考资料[1])
这项在小鼠实验中大获成功的抗癌新策略能否应用于人类患者,显然还需要更多临床研究。而最新研究通过一项针对人类患者的小规模前瞻性临床观察,展现了应用寒冷干预治疗肿瘤的临床可行性:肿瘤患者接受一周温和的寒冷暴露治疗后,体内棕色脂肪组织显著激活、葡萄糖摄取增加,同时患者的肿瘤组织中葡萄糖摄取降低。
研究团队指出,这一发现巩固了糖代谢在肿瘤发展中的重要作用,揭示了寒冷暴露对于肿瘤组织的影响及其潜在机制,并提出了抗肿瘤的“寒冷疗法”。此外,由于特定的药物分子可以激活棕色脂肪,因此通过这些药物“饿死”肿瘤的可行性同样值得探究。这项研究发现,β3信号激动剂取得了与寒冷类似的效果,在小鼠中抑制了肿瘤生长与增殖。为此,研究团队也将开展相关药物的探索。
中国工程院外籍院士、瑞典卡罗林斯卡医学院Yihai Cao教授为该工作的通讯作者。瑞典卡罗林斯卡医学院的Takahiro Seki博士和复旦大学基础医学院细胞与遗传医学系杨云龙研究员为本文共同第一作者。
参考资料:
[1] T. Seki, YL. Yang, et al. (2022) Brown-fat-mediated tumour suppression by cold-altered global metabolism. Nature. DOI: 10.1038/s41586-022-05030-3
本文来自药明康德内容微信团队
知领,中国工程院中国工程科技知识中心官方订阅号。关注科技动态,普及科技知识,弘扬院士精神,传播科学思想。中国工程科技知识中心_学术社群已经组建,添加微信:xpcztym邀请您进群