iphone可以当公交卡使用这一功能相信大部分人都知道了,但如何使用,又有哪些城市可以使用呢?
条件限制:
(1) 必须是iphone SE或者iphone 6S以上的机型
(2) 更新了ios13.4.1系统
支持城市:
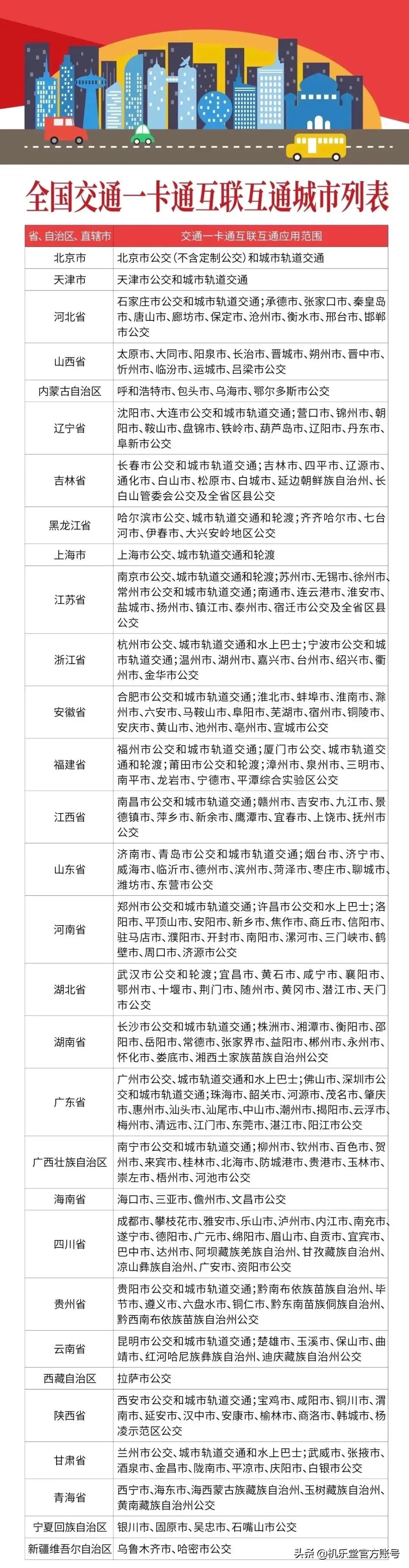
目前iPhone已经支持全国近300个城市和地区的公交或地铁。可以对照下表自行查看是否包含自己的城市。 如果表格中只写了城市,说明只支持公交;一般来说若写明xx市和城市轨道交通,不仅支持公交,还支持该城市的地铁。

如何添加电子卡使用?
(3) 打开手机「钱包」App
(4) 点击右上角+号
(5) 点击「扫描或添加卡」
(6) 根据所在的城市选择交通卡
(7) 绑定银行卡充值金额
iPhone刷公交的具体操作

无需解锁屏幕,无需网络 ,手机上方轻触刷卡区就可以正常刷卡,快速过闸机进站。解决了提前紧急输入密码的烦恼。虚拟卡和实体卡享有同等优惠。手机在没电自动关机的情况下也是可以使用的,注意不是主动关机喔~
麻烦转给身边还不知道的朋友喔,NFC这种便捷的科技值得每个人去使用。