导语:
2019年医改进一步深化,医保控费、分级诊疗、两票制、阳光采购、医联体等医疗行业发展的新政策连续出台,医保控费成为常态化,基层医疗服务能力亟待提升,独立医学实验室行业的竞争日益加剧。
迪安诊断作为龙头之一,致力于打造“医学诊断整体化服务提供商”的平台型企业战略目标,坚持“服务+产品”一体化发展模式,走出了与金域医学、艾迪康、华大不同的发展路径。
近期,迪安诊断2019年度财报发布,让我们一探究竟。
整体情况介绍
2019年,迪安诊断总资产107.5亿,实现营业收入84.53亿元,较上年增长21.33%,净利润5.76亿,较上年减少-2.04%,商誉减值部分1.77亿,剔除该项影响利润同比增长28.06%,2018年净利润同比增长26.72%,相比2018年盈利能力有所增强。
01 诊断外包服务领域
总体业绩方面:2019年营业收入28.1亿,占总营业收入的33%,毛利率42.3%,收入同比增长18.9%。
实验室数据:全国共43家子公司,2019年开展检测项目约2500项,检测样本数超过4200万,测试数约1.97亿,通过iso15189体系实验室19家、CAP1家。
合作共建数据:合作共建客户超过400家,2019年新增精准医学中心5家,其中业绩较上年增长2倍。
02 “服务+产品”一体化发展模式
迪安诊断的主要业务模式,除了跟ICL相关的诊断外包服务模式,还包括包含诊断产品代理经销模式和合作共建模式。
通过公司“服务+产品”一体化模式,在生物质谱技术、NGS平台和精准诊断中心等领域持续发力。
目前,迪安诊断旗下控股多个公司,涉及诊断产品、诊断服务、管理咨询、集中采购、冷链物流、遗传咨询师培训、远程病理等领域。同时,不断向特检领域和产业链上下游延伸,增强企业的抗风险能力,推动长期发展。

图表1、营业产品占比
根据2019年迪安诊断收入结构,与传统ICL行业更加贴切的诊断外包服务部分,占总营业收入比例33%。
与传统IVD行业更加贴切的诊断产品部分,占总营业收入比例超过60%,形成产品为主,服务为辅的收入结构。
03 营业产品结构

图表2、营业产品分析表
由上表数据可以清晰的看出,迪安的产品结构中,诊断服务的部分逐渐缩小,诊断产品部分逐年扩大,但是2019年变化不大,体现出并购扩张减缓后,重点也转向了内部的运营提升。
营业收入方面,诊断产品2019年比2017年增长了25亿,诊断服务2019年比2017年增长了9亿,诊断产品的增长率是诊断服务的2倍多,市场似乎正在引导迪安走向IVD企业的发展道路。
金域医学的2019年的财报还未发布,从其 2018年的财报体现,其营业收入超过90%是诊断服务领域,而且产品结构相对稳定,似乎更加坚定ICL企业的发展道路。
这里也体现了ICL行业的优势与壁垒,作为链接IVD与终端客户的纽带,众多ICL公司也会面临的选择,是专注诊断服务,或是进入利润空间更大的IVD行业。
04 营业成本构成

图表3、营业成本构成表
成本方面,由于2018年以前对于行业相关企业的并购扩张,及行业的发展,实验室运营成本整体上升。
值得注意的是,各成本占营业成本比重变化不大,前期的大范围并购措施,通过几年的发展,并未对成本结构造成影响。
另一方面,也反映出迪安诊断的商业模式比较固定,关键点在于怎样提升现有盈利能力,以及是否有更加“颠覆”的行业模式,只不过,船大掉头难,正如金域等大型集团化运作的第三方一样,ICL行业的模式还在不断接受时间的考验。
05 费用
迪安诊断2019年销售费用、财务费用、管理费用较上年均有增长,但是其增长幅度,较2018年大幅放缓,其中营销费用2019同比增长17.29%,2018年同比增长39.74%,营销费用增幅减少1倍多。
研发费用略有提升,重点在病原体微生物快速诊断、质谱平台、分子诊断平台、信息系统方面的研发投入;从费用方面,也体现出迪安诊断产业扩展步伐趋于减缓。
06 重点客户

图表4、重点客户销售额分析
迪安诊断销量前五的客户,其销量占总销量比例基本不变。
值得注意的是,2019 年销量第一的客户,比2018年销量第一的客户,销量减少了2700万,占到2019年净利润的4.69%,持续提升服务能力,稳定重点客户至关重要。
财报关键指标简析

图表5、资产负债增减变动趋势表
01 增减变动分析
(1)资产的变化分析
从资产负债增减变动趋势表,可以清楚的看到,2018年度总资产较上年度增长了44%,主要在于非公开发行募集到的资金(10亿)、以及2018年以前的大规模投资并购,和实验室扩张,导致应收账款和存货的增加所致。
横向对比,总资产是同样上市的独立医学实验室,金域医学的两倍,整合完善产业链、并购扩张的战略布局,带来了总资产的大量提升;
纵向对比,2019年度总资产比上年度只增长了1%,从固定资产增长上就可以看出,2019年比2018年固定资产的增长减少了6倍,公司的规模相对于2018年基本保持不变,预示着迪安诊断“服务”加“产品”的产业布局已经逐渐形成,并购步伐有所放缓。
从行动上来看,公司的整体战略也从外部扩张转向内部的运营。总体来看,该公司的资产是在增长的,企业的未来前景还是比较乐观。
(2)负债的变化分析
从图表5可以清楚地看到,由于前几年整合式发展的扩张,2018年该公司的负债总额,较上年增长34%;随着公司的整体战略也从外部扩张转向内部的运营。
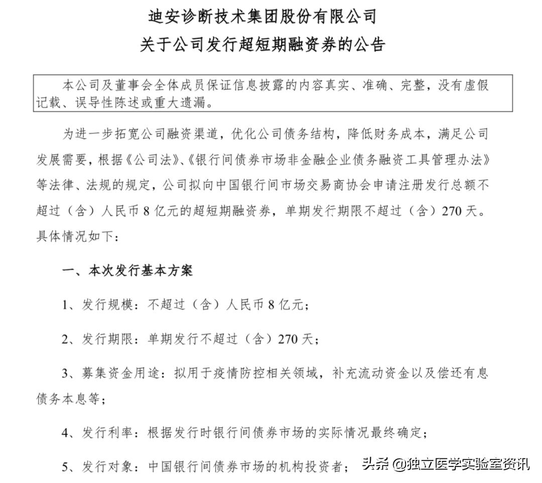
同时,在2019年初募集资金10亿元,用于诊断业务、冷链物流、医疗诊断系统、诊断试剂这四个方面的改造提升;2019年2月21日,将闲置募集资金暂时性补充流动资金7亿元,归还时间不超过12个月;暂时减轻了不少资金压力,总体而言,较上年度负债总额减少了-6%。
但是,值得注意的是,该笔补充流动性的募集资金已于2020年2月14日归还完毕,同日,迪安诊断发出公告拟发8亿公司债用于疫情防控领域。
随着经营能力的提升,迪安诊断也在铺垫自己的现金储备,对于新冠疫情影响,带来的不确定性,迪安似乎已经提前做好了准备。

图表6、2020年2月14日迪安诊断融资券公告(部分)
(3)股东权益的变化分析
随着迪安诊断前几年,在行业上下游的并购扩张,总资产不断提升,股东的期望也水涨船高,2018年股东权益较上年的增长率达到60%。
2019年,虽然总负债在减少,但是总资产的增长缓慢,导致股东权益的增长也受到影响,较上年增长率降低到9%,说明迪安诊断对于行业产业链的快速扩张,已经告一段落,股东也意识到了快速扩张带来的企业风险,也关注自己的权益。
02 资本结构分析
(1)资产负债率
迪安诊断的资产负债率,2019年为52%,2018年为56%,2017年60%。
从这些数据可以看出,该企业的资产负债率呈现逐年下降的趋势,说明该企业正在逐步调节自身的资本结构,以降低负债带来的企业风险。
资产负债率越低,说明企业的长期偿债能力就越强,债权人的保证程度就越强。该企业的长期偿债能力逐年增强,对债权人的保证程度较高。
(2)产权比率
迪安诊断的产权比率,2019年为1.09,2018年为1.27,2017年1.51。
从这些数据可以看出,该企业的产权比率呈现逐年下降的趋势,迪安诊断对负债的依赖度逐年降低,企业自身也认识到了快速扩张的风险,增强了迪安诊断的长期偿债能力。
(3)权益乘数
迪安诊断的权益乘数,2019年为2.09,2018年为2.27,2017年2.51。
从这些数据可以看出,权益乘数呈现也是逐年下降的趋势。说明股东逐年加大了权益性资产的投入,增大了权益性资本在资产总额中的比重,调整为稳健的财务结构,于是降低了权益乘数,使公司更好地利用财务杠杆的作用。
03 短期偿债能力分析
(1)流动比率
迪安诊断2019年的流动比率为1.57,2018年为1.37,2017年为1.44,相对来说还比较稳健,只是2018年度略有降低。
1元的负债约有1.57元的资产作保障,说明企业的短期偿债能力相对比较平稳。
(2)速动比率
迪安诊断2019年的速动比率为1.25,2018年为1.1,2017年为1.16,相对来说,没有大的波动,只是略呈上升趋势。
每1元的流动负债有1.25元的资产作保障,这表明该企业有一定的短期偿债能力。
(3)现金比率
迪安诊断2019年的现金比率为0.59,2018年为0.63,2017年为0.73。
从这些数据可以看出,该公司的现金即付能力较强,在近几年,随着对外投资的减缓,维持上下游布局企业的运营,消耗了更多的现金储备,现金比率呈现出逐年降低的趋势。
尽管如此,1元的流动负债有仍然有0.59元的现金资产作为偿还保障,其短期偿债能力较好。
04 长期偿债能力分析
(1)利息保障倍数
迪安诊断的利息保障倍数,2019年为4.45,2018年为5.32,2017年6.56。
从这些数据可以看出,该企业的利息保障倍数呈现逐年下降的趋势。利息保障倍数越大,说明企业支付利息费用的能力越强,说明债务资本的安全程度有所降低。
(2)有形资产净值债务率
迪安诊断的有形资产净值,2019年为1.11,2018年为1.28,2017年1.52。
从这些数据可以看出,该企业的有形资产净值债务率是呈现逐年降低的趋势。
该项指标越大,企业的经营风险就越高,长期偿债能力就越弱。以上数据可以看出,该企业正在努力降低该指标,以进一步有效提高企业的长期偿债能力。
结语:
前几年迪安诊断40亿的并购举动,震动了ICL这个相对保守的行业,从2019年整体看来,迪安的发展符合预期,也放缓了并购的步伐。
同时由于快速的布局并购,产生了不少“后遗症”,在2019年的财报中已经有所体现,接下来的几年,如何依靠现有布局,提升经营效益,似乎是迪安不能回避的话题。
2020年开始,迪安将会更加重视内在的运营,在上年10月,邀请罗氏中国区总经理黄柏兴出任迪安CEO,可见迪安对于已布局的产业链,进行行业变革与突破的决心。
目前,迪安的发展正在逐渐偏向IVD领域,根据新任CEO的过往工作经验,是否会继续推进向IVD领域的转变,拭目以待。
期待金域医学、华大基因等独立医学实验室行业机构的年度报告,带给大家更多的精彩。
联系小编获取2017年-2019年迪安诊断年度报告。
参考资料:
1.2017-2019年迪安诊断年度报告
2.2018年金域医学年度报告
关注“独立医学实验室资讯”,获得行业深度解析,欢迎转发、分享、评论。