摘自微信公众号“血液透析那些事儿”,原作:协和麒麟医学。
对于肾衰竭和严重急性肾损伤(AKI)患者, 血液透析 是 挽救生命的急先锋 ,也是 维持生命的守护神 。

虽然治疗过程复杂,需要建立和维护血管通路、进行体外血液循环、使用相应的药物,但幸运的是,随着技术方案和指导规程的不断优化,血透治疗整体 相当安全,严重的并发症并不常见 。
然而, 仍有些并发症是由于 人为疏忽而发生的,也因此是可以预防和避免的, 怎样及早识别和预防,而不是事后反思和遗憾 ?
本期,AJKD杂志发表了一篇文章,将 透析器反应 、 透析失衡综合征 、 尿毒症/透析相关的心包炎 、 空气栓塞 、 静脉针脱落 、 血管通路出血 、 溶血 、 透析水污染 和 心律失常发作 共 9种血液透析紧急情况 ,在 互动病例 场景中 , 完成 实战解答 指导 。

如果在临床中遇到这些突发情况,你知道对应的解决方案吗? 跟随协和麒麟医学一起,一探究竟吧~
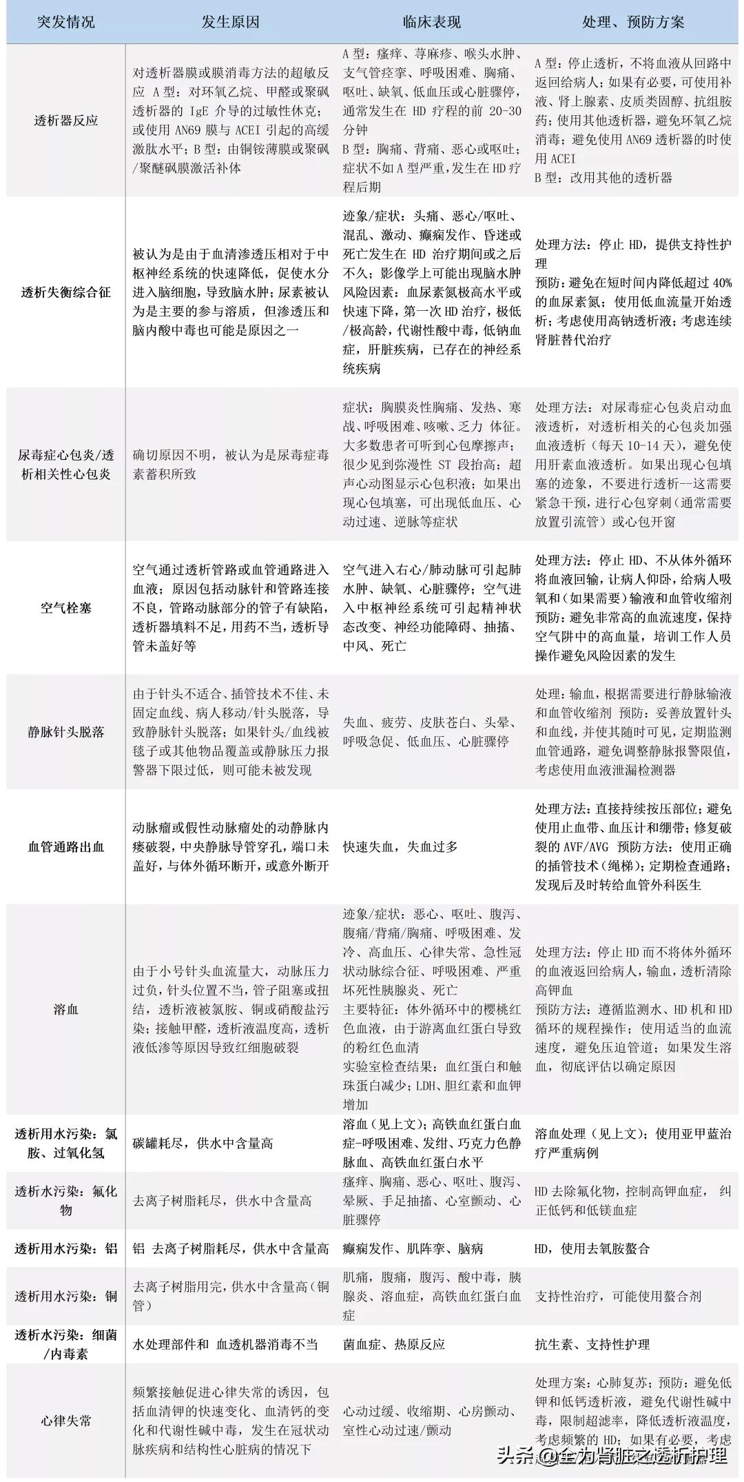
一表总结

一、透析器反应和其他过敏性反应
病例1 :一位68岁的女性,患有高血压、糖尿病和CKD5期,由于对利尿剂不耐受而开始使用血液透析。第一次治疗10分钟后,她报告全身瘙痒、呼吸困难和胸痛,医生注意到她有明显的喘息声。她的血压降为86/50 mmHg(透析开始前为145/90 mmHg),怀疑透析器反应。
问题1:对该患者的管理,下一步应该采取什么措施?
a) 继续透析并静脉注射抗生素
b) 继续透析并通过雾化器给予阿布特罗
c) 继续透析,静脉注射皮质类固醇和抗组胺药
d) 停止透析,将体外循环中的血液回输给患者
e) 停止透析,不将体外循环中的血液回输给病人
您知道正确答案吗?
正确答案是(e) 。根据需要使用液体、肾上腺素、皮质类固醇和抗组胺药。
透析器反应是对膜本身或膜消毒产品的超敏反应。有报告称,常见过敏反应发生在以下材料的透析器上: 铜铵薄膜 ,一种过去比较常用的纤维素膜; 丙烯腈 ,一种合成膜,在服用血管紧张素转换酶*制剂抑**( ACEI )的病人中引起 急性反应 ;以及 聚砜或聚醚砜 ,这是最常用的合成膜。过去常用于消毒透析膜的 环氧乙烷 和用于再处理透析器的 甲醛 ,在使用后没有充分冲洗透析器,导致病人接触到这些物质。
透析器反应以前被称为"首次使用综合症" ,因为它们通常出现在第一次使用透析器时,尽管透析器反应曾经相当普遍,但由于生物相容性膜的使用增加和环氧乙烷灭菌的使用减少, 现在已经很少见了。
透析器反应分为A型、B型两类 。 A型 反应发生在 治疗的早期 ,通常在头20至30分钟内。它们通常发生在第一次治疗期间,但也可能在多次治疗后发生。体征和症状可能包括 瘙痒、*麻疹荨**、喉头水肿、支气管痉挛、呼吸困难、胸痛、呕吐、缺氧、低血压和心脏骤停 。对严重反应的处理包括停止透析,而不将血液从体外循环中回流到患者体内。
B型反应 发生在治疗的 后期 ,而且 不太严重 。症状可能包括胸痛和背痛、恶心和呕吐。 如果症状轻微,可以继续透析,不过应考虑换用不同的透析器。
大多数 A型 反应被认为是由 环氧乙烷 、 甲醛和使用丙烯腈透析器与ACEI引起 的,其中环氧乙烷占大多数。
铜铵薄膜和聚砜/聚醚砜可以激活补体 ,这被认为是 B型反应 的主要原因。然而,在接触聚砜透析器的病人中,也有IgE水平升高的严重反应的报道。 测量总IgE和胰蛋白酶 (过敏性休克时肥大细胞释放的一种蛋白酶)可能有助于确定是由过敏性休克还是其他原因造成的。
超敏反应 也可见于透析期间使用的 药物,包括肝素、静脉注射铁剂和促红细胞生成剂 。处理方法包括避免使用引起反应的药物、使用替代物。
二、透析失衡综合征
病例2 :一位75岁的男性,患有高血压、糖尿病、CKD和缺血性中风病史,因恶心、食欲下降和高钾血症而开始接受透析。他透析前的实验室值为:血清肌酐(Scr),10.1 mg/dL;血清尿素氮,170 mg/dL;钠,128 mEq/L;钾,7.2 mEq/L;碳酸氢盐,12 mEq/L;葡萄糖,101 mg/dL。透析处方治疗时间为2小时,血流量为400毫升/分钟,透析液流量为800毫升/分钟,透析液为标准钠,目标超滤为2升。使用的是低效率的透析器。他的透析过程并不顺利,直到治疗结束时,他报告出现了新的头痛症状。他的血压145/96mmHg,在治疗过程中稳定,随后他出现了癫痫发作,透析立即停止。
问题2:如何改变处方以减少透析失衡综合征的风险?
a) 降低超滤目标
b) 降低透析液的钠浓度
c) 减少血流量
d) 增加治疗时间
您知道正确答案吗?
正确答案是(c)。
透析失衡综合征(DDS) 的特点是在 血液透析过程中或结束后不久出现的神经系统体征和症状。 临床表现可包括 头痛、恶心/呕吐、精神错乱、激动、癫痫发作、昏迷,甚至死亡。 在CT和MRI上可以看到 脑水肿 。
DDS通常见于 接受首次透析治疗的血清尿素氮(SUN)显著较高的患者 。其他风险因素包括 血清尿素氮快速降低、年龄极大或极小、代谢性酸中毒、低钠/高钠血症、肝脏疾病和既往已发生的神经系统疾病 。近几十年来,由于临床实践的改变,如以较低的血流速度和较低的SUN水平开始透析,DDS的发病率已经下降,目前发生率已较低,尽管可能在症状较轻的患者中未被充分认识。
DDS中出现的 脑水肿是由水进入脑细胞引起的 ,最普遍的理论是" 反向尿素效应 "。另外,在尿毒症大鼠的大脑中观察到水蛋白AQP4和AQP9的表达增加,尿素转运体UT-B1的表达减少,这表明尿毒症可能会增加大量水流动的风险。 自发性渗透溶质和脑内酸中毒也被认为是可能的机制 。
治疗取决于症状的严重程度。 如果在 透析期间 出现DDS的相关症状,应 停止治疗 。 轻度的症状可以进行支持性管理 。 对于严重的症状,可以采用降低颅内压的措施。
而采取 短时间内减少SUN不超过40%来预防DDS是至关重要的 。建议在2小时内使用200毫升/分钟的低血流量启动HD(甚至更少,取决于病人的体型)。
当维持性透析患者的SUN明显升高时,也建议使用 较低的血流量 。对于SUN非常高的患者,应考虑使用连续肾脏替代疗法(CKRT)缓慢降低SUN。另一种方法是 提高血液或透析液的渗透压,以减少透析时渗透压的变化 。据报道,使用较高钠的透析液可以防止DDS的症状。其他已经使用的药剂包括甘露醇、葡萄糖、甘油和尿素。
三、尿毒症心包炎
CKD患者的心包炎被分为尿毒症心包炎 (定义为在开始透析前或8周内发生) 或透析相关的心包炎 (定义为在透析8周后发生) 。
尿毒症心包炎比过去要少得多,但尿毒症和透析相关的心包炎仍然是肾衰竭患者心包疾病的最常见原因。在透析人群中引起心包炎的其他原因包括 感染、自身免疫性疾病、恶性肿瘤、外伤和心肌梗塞。

尿毒症/透析相关心包炎的特异临床表现包括常见胸痛、但前倾后无法改善,可能伴有 发烧、寒战、呼吸困难、咳嗽或不适 。大多数患者可听到 心包摩擦音 。 超声心动图 最常用于评估 心包积液和心包填塞 。实验室检查通常显示 红细胞沉降率和C反应蛋白升高 ;约 50%的病例可见到白细胞增多 。 心包液呈渗出性,并可见单核细胞。
心脏压塞 是心包炎的一种危及生命的并发症,患者可能表现为 低血压、心动过速、心音低沉和颈静脉压升高 。逆脉(定义为正常呼吸时收缩压下降超过10mmHg)提示有心包炎,应紧急进行进一步评估。超声心动图上的填塞迹象包括在舒张早期右心房和右心室塌陷,三尖瓣和二尖瓣的血流速度随呼吸变化而增加。诊断为心包填塞需要紧急进行 心包穿刺 ,以避免心源性休克和心脏停搏。
对于尚未接受透析的患者,尿毒症心包炎的治疗方法是 启动血液净化 。对于透析相关的心包炎,建议 加强透析 ,进行连续10-14天的血液透析。由于担心出血性心包炎,建议在透析期间 避免使用肝素 。应非常谨慎尝试通过超滤清除液体,因为这可能会诱发心脏填塞。严重的心包积液如果在 加强透析后没有改善 ,需要进一步干预,包括心包穿刺术、放置或不放置引流管以及心包开窗。
四、空气栓塞
病例3 :一名70岁的男子因冠状动脉搭桥手术后发生的急性肾损伤而开始使用非隧道式导管进行HD治疗。他突然出现咳嗽、缺氧和低血压。心脏检查发现在收缩期和舒张期有连续的杂音。
问题3:除了停止HD,最合适的处理步骤是什么?
a) 给病人提供100%的氧气
b) 开始静脉溶栓治疗
c) 开始静脉注射皮质类固醇和抗组胺药
d) 进行超声心动图检查
e) 将病人置于头高脚低体位
您知道正确答案吗?
正确答案是(a) 。
空气进入病人血液的潜在原因有多种,如果动脉针和回路之间的连接不好,或者管道有任何缺漏等。 如果大量的空气进入回路并被检测到,会触发警报并停止血泵 。在评估了病人和静脉管线后,可以恢复HD,然后从回路中清除血液。由于这种 安全 机制的存在,威胁生命的空气栓塞非常罕见。近年来报道的案例都是由于未能夹住管道或导管,或其他 人为错误 造成的。
但微气泡或微栓子 ,不会触发空气泡沫检测器,因此会进入病人的血液,可能是造成HD患者肺部和大脑的慢性损伤的原因。
大量空气 进入右心和肺动脉可导致 肺动脉压升高、肺水肿、缺氧、低血压和心脏停搏 。一旦进入系统循环,空气栓子就会堵塞血管,造成缺血性损伤。大脑动脉最常受累,病人可能出现 精神状态改变、神经功能障碍、癫痫发作、中风和死亡 。大脑空气栓塞可以在CT或MRI上看到。空气也可以通过颈内静脉上升进入坐位病人的皮质静脉和海绵窦而进入中枢神经系统。在成人中,100-300毫升的空气就可能是致命的。
对可能发生的空气栓塞的处理包括 补充氧气以治疗缺氧 ,并通过增加氮清除来减少空气栓塞的大小。
必要时还应给予输液和血管*制剂抑**。应在停止HD、不将血液从体外循环返回到患者体内。怀疑或确认静脉空气栓塞的病人应采取左侧卧位,以防止右心室中的任何空气进入肺循环。对于动脉空气栓塞,建议将病人置于仰卧位。 鉴于治疗方法有限,效果不佳,预防空气栓塞是最重要的。
建议避免非常高的血流速度,保持空气捕集器中的高血量,并培训工作人员和患者/护理人员以避免增加空气栓塞风险的情况。在置入和拔出中心导管时防止空气栓塞也是至关重要的。纠正低血容量和其他导致中心静脉压降低的原因,将患者置于垂头仰卧位,在呼气时插针,以及保持针毂和管腔闭塞等措施可能有助于防止导管放置期间的空气栓塞。建议在 移除导管时采取垂头仰卧位,在Valsalva动作中或完全吸气后屏住呼吸移除导管,并在24小时内放置闭塞性敷料。
五、静脉针头移位
在透析过程中,用于插管动静脉瘘(AVF)或动静脉移植(AVG)的针头很少会移位。如果静脉针头完全移位,流经体外循环的血液会以300-450毫升/分钟(血流速度)的速度流失,直到泵停止。严重的出血甚至死亡会在几分钟内发生。导致针头脱落的原因包括 针头绑扎不当、插管技术不理想、未能适当地固定血路以及病人移动/针头移位 。其他因素,如用毯子或其他物品覆盖针头和/或血管,以及将静脉压力报警器的下限设置得过低,都会使静脉针脱落发生时更难发现。

对 大量失血 的处理包括根据需要进行 静脉输液和血管收缩剂支持以及输血。预防和早期发现静脉针脱出是关键。 建议采取的措施包括使用一致的针头/血线绑扎程序,随时保持通路和血线连接 可见 ,在HD期间定期监测血管通路(特别是对高风险的患者),禁止工作人员调整警报限制,对工作人员和患者进行静脉针头脱落及其后果的教育。
六、血管通路出血
血管通路出血是一种罕见的但威胁生命的HD通路的并发症,大多是由于静脉输液管或静脉输液管的破裂而发生,少数是由中心静脉导管(CVC)相关的并发症造成的,如穿孔、端口未盖、与体外循环断开和意外移除。在HD过程中,静脉针脱落只占死亡人数的很小一部分。
AVF和AVG的破裂发生在血管壁薄弱的地方 , 如动脉瘤和假性动脉瘤 ;最常见的是在同一位置反复插管后发生。AVG比AVF更容易发生假性动脉瘤,与血管通路出血的风险更高。其他因素包括高血流量、反复扩张复发的狭窄、感染和静脉狭窄。一半以上发生致命的血管通路出血的患者在死亡前的几周或几个月内曾发生过感染、凝血、出血或其他血管通路并发症。
血管通路出血的处理方法是 对该部位直接持续加压,直到紧急医疗人员到达 。应避免在受影响的肢体上使用止血带、血压计或绷带。对病人和护理人员进行教育,因为大多数事件发生在家中。破裂的AVFs/AVG需要结扎,会导致失去通路。为了防止动脉瘤/假性动脉瘤的形成,正确的插管技术很重要。应采用 绳梯技术 ,即沿着AVF/AVG的长度旋转插管部位。应 避免对任何动脉瘤部分进行插管 。此外,应 定期检查 每条血管通路,监测动脉瘤/假性动脉瘤。并非每一个动脉瘤都值得关注;许多患者的大面积AVF多年来都很稳定。然而,如果瘤体迅速增大,覆盖的皮肤变薄(皮肤变得有光泽和半透明)(图1),皮肤坏死,疼痛和感染,就需要血管外科医生及时评估。有即将破裂或感染的迹象可能需要结扎通路。流出道狭窄的迹象包括手臂抬高时引流静脉不能塌陷,以及出现高亢的蜂鸣声,需要转诊到血管外科。

图1. 存在动脉瘤的肱骨动静脉瘘,皮肤薄透
七、溶血症
病例4 :在一家透析诊所值班期间,多名患者在透析治疗期间出现腹痛、恶心、呕吐和高血压。检查体外循环时,发现血液呈樱桃红色。受影响的患者被送往当地医院,实验室检查发现血红蛋白水平为5-8g/dL(之前为10-11g/dL),并出现轻度至中度高钾血症。
问题4:以下哪种情况可能引起这些患者的溶血?
a) 低渗透析液
b) 血液管扭结
c) 接触氯胺
d) 上述所有情况
您知道正确答案吗?
正确答案是(d) 。
红细胞在通过体外循环时受到 剪切应力 的影响,在透析过程中会导致临床上无法检测到的低度溶血。如果存在其他增加红细胞脆性的因素,则会导致严重的溶血。导致红细胞破碎的 机械原因包括通过较小规格针头的高血流速度、过高的动脉负压、针头位置不当以及管道阻塞或打结。 1998年在3个州的血液净化装置中爆发的溶血症就是一个例子;原因被确定为是一批有问题的管子中存在一段狭窄的区域。 水处理不当导致透析液被氯胺、铜和硝酸盐等氧化剂污染 也曾导致溶血症的爆发,甲醛也与溶血有关,但随着透析器再处理的减少,其使用量也明显减少。据报道, 透析液温度过高 会对红细胞造成热损伤而导致溶血。不慎使用 低渗透析液 导致了渗透性损伤而引起致命的溶血。此外,还有一些与病人有关的因素会增加溶血的风险,包括镰状细胞性贫血,电解质异常,低磷血症,以及某些药物的使用。
轻度溶血可能不伴有任何症状。 严重的溶血可能出现恶心、呕吐、腹泻、腹痛/背痛/胸痛、呼吸困难、发冷和高血压 。体外循环中的血液可能看起来更亮、更半透明;其颜色为樱桃红。 当怀疑发生溶血时,应立即停止透析。体外循环中的血液不应返回给患者 ,因为可能会因溶血细胞释放的钾而导致严重的高钾血症。患者应被转到急诊科进行紧急医疗评估。实验室检查包括 血红蛋白和触珠蛋白减少,乳酸脱氢酶和胆红素增加 。由于游离血红蛋白的存在,患者的血清可能是粉红色的。应监测血红蛋白和溶血标志物、以及钾水平,适当时应考虑输血。高钾血症可能需要输血。 大量溶血可并发心律失常、急性冠状动脉综合征、呼吸困难、严重的坏死性胰腺炎(被认为是由于促炎症细胞因子的释放)和死亡。
一旦患者病情稳定并被转到适当的医疗护理,就应该对原因进行评估。应 测量透析液的温度和渗透压,并检查是否有污染物、检查透析管是否有扭结或阻塞。 系统性的评估对于防止进一步的事件发生是至关重要的。其他尽量减少溶血风险的一般措施包括:严格遵守测试水、透析机和体外循环的操作规程;根据针头大小使用适当的血流速度;避免非常负压的动脉压力;以及避免挤压、扭曲管道。
八、透析水污染
血透病人每周要接触400升以上的透析液,如果水污染没有被发现,患者可能会出现危及生命的并发症。
氯胺 经常作为消毒剂,如果清除用的碳罐被用尽或超过过滤能力,就会出现氯胺含量升高,已在血液净化中心引起了多起溶血症的爆发。氯胺还会导致高铁血红蛋白血症,表现为呼吸困难和发绀。 巧克力色的静脉血 可以作为提示,并通过直接测量 高铁血红蛋白水平 确认。对于轻度病例,监测高铁血红蛋白水平可能已经足够。对于严重的病例, 亚甲蓝 是一线治疗(除了葡萄糖-6-磷酸脱氢酶缺乏的病人)。
同样, 过氧化氢也 被用来对医院的储水罐进行消毒。当添加量超过碳罐的过滤能力时,它也曾引起溶血和高铁血红蛋白血症。
氟化物也被广泛添加到供水中以防止蛀牙,通过反渗透和去离子来去除。由于去离子树脂耗尽和水处理厂意外地对水进行过度氟化处理,血透患者会出现 氟化物中毒,体征和症状包括瘙痒、胸痛、恶心、呕吐、腹泻、晕厥、手足抽搐和心室颤动导致心脏骤停。 氟与钙和镁结合,导致低钙血症和低镁血症。它还会引起高钾血症、氧化应激、细胞周期停止和细胞凋亡;确切的机制尚不清楚。
急性铝暴露会导致严重的神经中毒,可表现为癫痫发作、肌阵挛和脑病。 治疗方法包括HD和脱氧胺的螯合作用。20世纪60年代,由于部分去离子树脂被用尽, 铜中毒表现为肌痛、腹痛、腹泻、酸中毒、胰腺炎、溶血和高铁血红蛋白血症。 目前,去离子不常被用作主要的水处理方法,因此发生上述化学品中毒的可能性要小得多。
透析液被微生物污染也会引起严重的并发症。水处理系统和血透机很容易发生革兰氏阴性菌和非结核分枝杆菌的生长。 革兰氏阴性菌也会产生内毒素,可引起热原反应 ,其特点是在 透析期间或透析后几小时内出现发烧、寒战、低血压、头痛和肌肉酸痛。 水处理和血液透析设备的消毒使细菌/霉菌数量保持在低水平。内毒素通过反渗透和内毒素过滤器被去除。 细菌血症或化脓性反应的爆发发生在透析器重复使用、污染的水/透析液、污染的透析器和中央导管的使用中。 化脓性反应通常是轻度到中度的,但菌血症已经导致了严重的系统性感染和死亡。遵守监测水处理系统的规程,包括定期进行水培养和测量内毒素水平是关键所在。
九、心律失常
心脏骤停和心律失常 是肾衰竭最常见的死亡原因,在2015年占透析患者死亡的29%。心源性猝死被定义为在症状出现后一小时内的意外猝死,或已知在过去24小时内身体健康的患者无明显非心源性原因的意外死亡。由于冠状动脉疾病和结构性心脏病的高发率,再加上经常接触到心律失常的诱因,心脏猝死在肾衰竭中较为常见。在非透析人群中,左心室射血分数(LVEF)降低是心源性猝死患者的常见现象,但在血液透析患者不太常见。相反, 左心室肥大更经常被观察到 ,据报道,在一些病例系列中,超过70%的心源性猝死患者都存在左心室肥大。
众所周知,HD患者在 透析长间歇期 (周一和周二)发生心脏猝死的风险更高。 高钾血症 与心脏猝死有关,可能是造成这种趋势的原因之一。在血液透析过程中发生的液体和电解质变化也可能起作用。使用低于2mEq/L的透析液钾与较高的心脏猝死率有关。血清钾浓度的快速变化,以及由此产生的跨心肌细胞和传导系统的钾梯度被认为会增加心律失常的风险。透析液钙低于2.5mEq/L和较高的血清-透析液钙梯度也与心脏骤停的风险增加有关。代谢性碱中毒与QT延长有关,这可能是心脏猝死的一个危险因素。
有临床意义的心律失常最常发生在一周的第一次透析过程中,也常见于长透析间歇期的最后12小时。 在其他透析间期的最后12小时内,心律失常也相当常见。
对有症状的心律失常和心脏骤停的处理是 心肺复苏(CPR) 。透析工作人员应接受培训,并应鼓励对患者和家属进行心肺复苏培训。心脏骤停与极高的死亡率有关;因此,预防至关重要,应尽可能地避免使用低钾和低钙的透析液。应调整透析液的碳酸氢盐浓度以避免代谢性碱中毒。由于高超滤率与死亡率的增加有关,限制超滤率也是合理的。更频繁的透析(在家庭血透时)已被证明可以减少左心室肥大;更频繁的透析也可能通过消除漫长的透析间期而减少明显的液体和电解质转移。鉴于最近发现的心律失常的高发,起搏器可能有一定的作用,尽管与非透析患者相比,肾衰竭患者在植入起搏器或植入式心律转复除颤器(ICD)后的并发症发生率更高。
专家点评
空军特*医色**学中心-高卓教授语音点评 来自血液透析那些事儿 00:0003:20
各位朋友,大家好,我是空军特*医色**学中心肾病科的高卓医生。今天我们来谈一下透析中的一些紧急情况。众所周知,我们国家的慢性肾脏病的人群越来越庞大,那么慢性肾脏病走到终末期就会逐渐进入血液透析治疗,因此我们现在有非常多的血液透析的病友,那么血液透析有的时候会出现一些紧急情况, 您知道如果出现这些紧急情况怎样来处理吗 ?
首先我们来 分两个方面 来谈紧急情况,首先是 刚刚进入血液透析 的病友,,最容易出现的紧急情况是 首次失衡综合征 。原因主要是首次透析的时候,尿毒症毒素清除得过快,会导致脑细胞内外的渗透压发生变化,从而引起恶心、呕吐、头疼,甚至昏迷,或者是出现精神症状这样一些的疾病。
怎么来避免首次失衡综合征呢? 那么关键就是我们 进入透析不要过晚 ,如果进入透析比较晚的话,那么要 耐心诱导透析几次 ,才逐渐进入规律的血液透析。首次透析不要透析的效率过高、过快,要缓慢的减少时间来透析,这样就会基本上规避出现失衡。
另外一种情况就是长期透析的病人 ,那么可能出现的紧急情况,比如说透析间期喝水多了引起来的 心衰 , 高血压 难以控制,或者透析间期吃入了过多的水果,引起的 高钾血症,心律失常 ,那么这都是非常危险的,因此要求我们透析的病友要在透析间期 控制好自己的饮食 ,控制好水,钾等电解质的摄入,这样就能尽最大限度规避这些紧急的事件。
另外还有一些血管通路的紧急情况,比如说 内瘘的堵塞,导管的渗血 ,导管的破裂,要及时和医生反映,需要由医生紧急处理。
总而言之, 只要病友能够很好的管理自己的饮食,非常注意透析中出现的变化,那么很多透析的急症是可以规避的 。 在这里我也祝所有的透析病友都能够很好地改善生活质量。透析好,生活好,心情好 。
专家简介
高卓教授
空军特*医色**学中心
肾内科主任
副主任医师

从事肾脏病专业20余年,对各种急慢性肾小球肾炎、急慢性肾功能不全、糖尿病肾病、尿毒症、透析并发症等疾病有丰富的临床诊治经验。熟练掌握各种血液净化技术,临床开展透析方面的新技术新业务多项,主持或参与*队军**及地方课题多项。
现担任全军肾脏病学会委员
北京医学会血液净化分会委员
中国航空航天医学杂志审稿专家
近年来发表国内外学术论文20余篇,其中SCI论文3篇,参编著作2部。
参考文献:
Keiko I. Greenberg, et al. Hemodialysis Emergencies: Core Curriculum 2021.[AJKD].2021.77(5):796-809.DOI:https://doi.org/10.1053/j.ajkd.2020.11.024
本文由KKCN翻译,如涉及著作权问题,请与公众号“协和麒麟医学”联系。
本号仅做知识分享,感谢原作分享!