近期不少企业咨询报关委托及无纸化通关业务如何操作,为方便企业查阅、集中解答之用,今天将从通关无纸化签约及通关无纸化代理报关委托两方面讲解。
一、自理报关
自理报关,即由进出口收发货人自行向海关申报的。如需采用无纸化通关,先用电子口岸法人IC卡登录电子口岸,完成通关无纸化签约。电子口岸新入网企业可免费申领安全介质。各地电子口岸大多有数据分中心官网,有的会提供在线申请入网、邮寄IC卡功能,有的需要现场登记办理,后面小二君择期出篇各地办理方式专版。

(无纸化签约后,单一窗口报关单类型可选择为通关无纸化,海关特殊要求有纸报关的除外)
1
IE浏览器打开中国电子口岸官网

打开中国电子口岸官网(www.chinaport.gov.cn),在主页右角点击“安全技术服务用户登录”。
2
通关无纸化网上签约
点击右下角“通关无纸化网上签约”。
3
选择“三方协议签约”
4
选择要签约的海关
5
点击签约就可以了
6
查看签约状态
点击左侧菜单三方协议查询可以看到签约状态,如下图:

协议状态:“海关入库成功”状态表示等待海关审核。最终状态为“签约海关审批通过”时表示签约成功,如下图:
二、委托代理报关
进出口收发货人要委托报关行代理报关的,需完成通关无纸化代理报关委托。
如果委托给代理报关公司申报时出现不允许异地报关的,可查阅《海关退单提示不允许异地报关如何处理》
温馨提醒:委托代理报关可通过电子口岸或单一窗口发起,为确保委托协议成功发送和接收的稳定性,建议发送方和接收方使用相同入口。比如:发起方用电子口岸,接收方用单一窗口,不建议使用不同入口收发委托。
以下为电子口岸委托代理报关发起流程:
首先进入中国电子口岸官网www.chinaport.gov.cn,点击下图红框处“安全技术服务用户登录”。

进入中国电子口岸执法系统登录页面,先不要输入IC卡密码,点击下图右下方“通关无纸化代理报关委托”;

进入登录页面,插入法人卡输入卡密码登录;
注1:若密码框无法输入,可能没安装电子口岸应用控件,先*载下**安装
http://web.chinaport.gov.cn/eat/download/iKeyHelper.zip
注2:电子口岸IC卡即将过期的,可自助延期。关务小二公众号后台回复IC卡延期,获取法人卡及操作员卡自助延期教程。

(一)、委托报关-发起委托申请
1、无论是通过“选择报关企业”还是“发起委托申请”功能,经营单位向申报单位发起委托申请时,系统会判断,双方企业是否签署过既定的《委托关系书》;
2、如果双方存在有效的《委托关系书》则界面中的【追加委托协议】按钮为激活状态;
3、如果双方未曾签署过《委托关系书》则界面中的【建立委托书,委托申请】按钮为激活状态;
在这一场景中,两个按钮 不会同时为激活状态。

(二)、新增委托书
1、如果经营和申报单位用户,首次建立委托关系,则需要填写《委托书》,用户只需填写【有效期】字段内容;

2、用户点击【新增协议】按钮,进入《委托协议》内容的填写。
(三)、新增协议
1、经营单位用户点击【新增协议】按钮之后,进入“委托协议”—“委托方”填写内容;
注1:“委托方内容”需要填写“报关收费”为选填项,其含义是 本次委托报关的费用;“付款方”则是指 该份委托协议的购置费。
注2:在经营单位用户发起委托申请时,委托协议内容中,右侧部分的“被委托方内容”不可填写,需要由对方填写。

说明:
1、用户按照要求填写后,点击【确定】按钮后,既完成一条委托协议的填写,用户可填写5条委托协议。
2、用户完成全部委托协议的填写后,点击【发起申请】按钮,正式向对方发起“委托申请”。
(四)、确认委托书
1、用户进入“确认委托申请”菜单后,可以确认 来自对方发起的“委托申请”
注:该菜单只应对 双方首次建立委托关系,未签订《委托书》的情形,如果双方在已经签订的《委托书》项下 追加委托协议,应进入“确认追加委托协议”菜单。
2、用户点击【查询】按钮,可查找全部待确认的“委托申请”;

3、用户可以直接点击“拒绝”操作,也可以点击“明细”按钮,查看委托明细。
1)进入“明细”之后,可以浏览《委托书》的有关信息,特别是“委托书有效期”
2)也可以浏览《委托书》中附带的《委托协议》,可以对协议进行“明细”查询,也可以直接“接受”或“拒绝”;

3)点击“明细”按钮之后,会显示 《委托协议》的详细信息,供经营单位进行阅览;
注:经营单位 确认 来自申报单位的委托申请时,对委托协议内容只能阅览,不能修改。

4)用户可以选择 【确定】,表示接受该份《委托书》加附带的《委托协议》,双方委托关系正式确定,用户也可以选择【拒绝委托书】;
注1:当对方发起的委托申请中,包含多份《委托协议》时,如果需要接受该委托申请,至少需要“接受”任意一份《委托协议》方可生效!
注2:由于经营单位确认委托申请时,委托申请中的内容,均由申报单位进行填写。

(五)、追加委托书
1、如果双方已经签订了《委托书》,本次委托申请是属于“追加委托协议”,用户需要进入“追加委托协议”菜单,进行确认;
2、点击“明细”按钮,可以进行详细内容查阅,并进行确认。也可以直接“拒绝”

(六)、委托状态查询
经营单位用户可以进入“委托状态查询”菜单,通过设定对方的企业信息,进行委托状态查询;

2、用户可以根据查询结果列表,查看委托的“状态”,也可以“查看明细”;
注:这里只显示 企业级的《委托书》相关状态,若希望查看其中具体某个《委托协议》的内容,需要根据“企业名称”选择进入,并“查看明细”

3、进入到《委托书》中之后,可以看到全部《委托协议》的情况;
4、用户也可以通过“委托协议编号”、“提运单号”、“货物总价”和“状态” 进行组合查询;

(七)、查询统计
1、经营单位用户,进入“查询统计”中的“组合统计”菜单,可以通过设定时间段,进行协议使用情况查询;
2、系统可以查出该时段内,与具体多少个申报单位之间 使用的协议情况;
注:此处只统计 海关已经使用的委托协议。

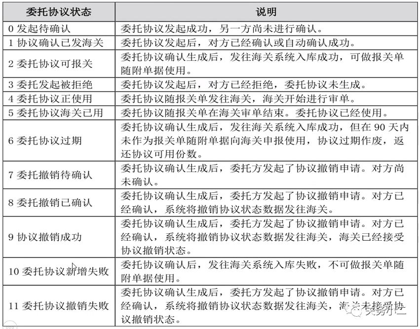
委托协议各类状态含义如下:

代理报关委托部分实操举例:

