原标题:江苏一新三板公司董事长卷款520万跑路,警方已立案调查

金瑞科技有关吕尚简失联的公告
来源:澎湃新闻
“……天下没有不散的筵席,我离开了但公司还在……”。2017年12月14日,吕尚简发了这样一条朋友圈,随即失去联系。
发这条短信时,吕尚简还是苏州金联集团董事长,同时在金联集团旗下多家子公司担任高管、股东、法人等要职。他的离开,按该公司众多员工及客户的说法,是“卷款跑路”。
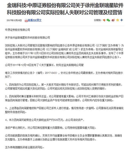
金联集团旗下的新三板公司金瑞科技(股票代码:430585)在12月18日发布公告称,截至目前,公司仍未能与实际控制人兼财务总监、董事长吕尚简本人取得联系,且吕尚简可能带走公司大额现金资产约520万元。公司持续经营面临重大风险。
金联集团旗下的金联财富,主要业务为投资理财,其多个负责人对澎湃新闻(www.thepaper.cn)表示,吕尚简的出走,导致该公司面临瘫痪,600多名投资者、3亿左右资金陷入危机。
吕尚简在朋友圈留言中说道:因本人工作不力,致近期多项大额融资计划失败,加之公司内部管理及外部市场等内忧外患等诸多原因,本人决定放弃。
澎湃新闻多方渠道了解到,苏州警方已对此立案。另据金瑞科技1月4日发布的公告称,根据公司向苏州市公安局苏州工业园区分局经济罪犯侦查大队沟通获取的最新信息,吕尚简因涉嫌“非法吸收公众存款罪”已于近日被苏州市公安机关批捕归案,相关案件目前尚在侦查阶段。
“烂摊子”
“(金联集团)下面二十多个子公司,基本上都是他(吕尚简)一个人管”,金联集团副总裁濮耀良对澎湃新闻表示。
这二十多个子公司里,有苏州金联投资管理有限公司、苏州市吴中区金联农村小额*款贷**有限公司、金联商业保理有限公司、金联融资租赁有限公司等,还拥有金联国际(澳洲股票代码:SSX899)、金瑞科技两家上市企业。吕尚简在多家子公司担任高管、股东、法人等要职。

吕尚简所发朋友圈
12月14日,吕尚简在朋友圈留下了这样一段话:因本人工作不力,致近期多项大额融资计划失败,加之公司内部管理及外部市场等内忧外患等诸多原因,本人决定放弃……我对不起多年跟我征战的弟兄姐妹、对我绝对信任的朋友客户……我离开了但公司还在,如何处置听由人民政府和人民公安……
一段话撂下了一堆“烂摊子”。吕尚简在新三板公司徐州金联瑞星软件科技股份有限公司(即金瑞科技)兼任董事长和财务总监。12月18日,该公司发布公告称,吕尚简作为公司实际控制人、第一大股东可能长期处于失联状态,可能出现长期不行使股东权利的情形,公司管理层可能出现重大变化的风险。
由于公司财务账户也由吕尚简管理,金瑞科技预计,吕尚简在该公司带走的流动资金约520万元,占公司流动资产、净资产等比例较大,“公司财务内控存在重大缺陷”。
金瑞科技还在股权质押公告上称,股东吕尚简向上海殷泽投资中心(有限合伙)申请个人借款1,000 万元,以其持有的有限售条件股份 8,484,750 股为该借款提供股权质押保证。也就是说,加上流动资金,吕尚简以个人名义动用了公司1520元左右的资金。
而其名下的金联国际,今年6月26日在悉尼证券交易所上市(股票代码:899),也于近日发布了暂停报价公告和拟申请退市公告。
除此之外,苏州金联投资管理有限公司多名员工及客户向澎湃新闻表示,受吕尚简失联影响,其签订的投资合同到期,公司未回购兑付。

投资者向澎湃新闻提供的一份“苏州市公安局工业园区分局传唤证(副本)
位于苏州高新区的金联资产管理有限公司新区分公司部门经理何洪进告诉澎湃新闻,金联资产旗下有五个分公司,其中三家位于苏州,另两家位于无锡和广州,“我们根据苏州三家公司理财师汇总的名单,共有600多位员工及客户在公司有资金损失,所涉金额有3亿左右,其中有客户投资了上千万”。何洪进说,现金联资产管理有限公司已基本停业。
俞银坤,金联资产管理的客户,他告诉澎湃新闻,他与新区分公司签订了额度十万元的融资租赁合同,利息一年9%,今年12月14日为第三期利息到期时间,“却被业务员告知法人跑路”,俞银坤说。
金联集团总部客服张华红称其与亲朋好友在金联投资总金额加起来一百多万,利息一年期,在10%左右,尚未兑付。
何洪进对澎湃新闻记者说,金联资产管理的融资最终用来做两个产品,一是“金利丰”,一般放贷给小型创业公司,一是“融利丰”,投资到项目。
“4个月没发工资”
包括俞银坤在内的许多客户都觉得,“董事长走了,但公司还在”,就算资金运转困难而致停业,公司高管也应该出来发声,对客户有个交代。但一直以来,金联集团高管“全部失声”。
澎湃新闻多次致电金联资产管理有限公司总经理居振华,均无人接听。金联集团负责财务的副总裁凌志萍对澎湃新闻说,苏州工业园区经侦已介入此事,“一切问经侦”。金联集团负责项目的副总裁秦晓喆则说“项目对接过来后就不是我负责了”。
负责金联涉老金融版块的集团副总裁潘国华对澎湃新闻称,“近四个月没拿到工资薪水,包括高管”。“我只知道他(吕尚简)那个时候资金很紧迫,我十月份开始问他要工资,他总说下个礼拜。”金联集团副总裁濮耀良告诉澎湃新闻。
苏州嘉业信总负责人金先生对澎湃新闻称,他的公司是一年前从金联集团下面的分公司金联嘉业信独立出来,在这之前,他在金联嘉业信做管理人员,“据我所知,金联嘉业信一直都是亏钱的,人员太多,一千多个人,成本太高。”金说。
澎湃新闻从多方获悉,目前苏州工业园区经侦已针对此事立案调查,另据金瑞科技1月4日公告,吕尚简因涉嫌“非法吸收公众存款罪”已于近日被苏州市公安机关批捕归案,相关案件目前尚在侦查阶段。
实际上,早在11月初,吕尚简就已经被“盯上了”。根据投资者向澎湃新闻提供的一份“苏州市公安局工业园区分局传唤证(副本)”显示,吕尚简因涉嫌非法吸收公众存款罪,被要求在今年11月3日13时,到苏州工业园区永安桥派出所接受讯问。

受害员工所拍金联所获荣誉证书
多位受害者向澎湃新闻表示,之所以信任金联是因为其身上的当地“明星企业”光环。澎湃新闻查询到,金联资产管理集团有限公司曾在今年8月由亚洲中金联盟、中国金融管理委员会联合主办的“第八届中国金融峰会暨2017诚信金融颁奖盛典”上获2017中国最具投资潜力资产管理公司。
另据金联多位员工向澎湃新闻提供的相关证书牌匾,金联集团及其子公司得到过818绿色金融日提议单位、2016中国最佳诚信示范金融企业、中国金融服务行业AA*级A**信用企业等荣誉称号。
同时,根据金瑞科技相关公告,吕尚简1990年至2004年在中国银行工作,从最初的柜员干到支行副行长。
金联集团也因此与其老东家中国银行旗下的中银消费金融有不少合作。中银消费金融由中国银行、百联集团以及上海陆家嘴金融发展有限公司合资组建,2010年6月12日挂牌成立。
官网上最近一条新闻,就是2017年12月5日,中银消费金融江苏区域中心主任李重阳、副主任肖立、风险合规部主管黄海一行三人至金联集团总部考察交流。
“希望经侦加快破案速度,防止相关资产转移。”多名受害者对澎湃新闻说道。