2.1声道的小型音响,大部分都是TDA2030作为功放,芯片虽然普通,但是没有好的设计和调校,再好的芯片,也难出好声音。
2.1的设计难点主要在于前置放大和低通滤波器。
下图是电源电路图:

电源电路图
双12V交流电压经过整流滤波,得到双15V。
C1、C2滤除电源纹波,选择上,耐压要大于输出电压。
C3、C4滤除高频噪声,选择上,常用瓷片电容。
R22、R23,是指示灯LED的限流电阻,一般控制LED电流在10mA左右。
下图是立体声高音功放电路:

立体声高音功放电路
J2是音源输入口,这个音频信号主要来自手机的耳机、电脑耳机等音频输出。
J3是高音功率输出,接高音喇叭,一般来说,是2到3寸的小型全频扬声器,这种扬声器,由于物理原因,对中高音还原比较好,对低音还原不足,所以,就用那0.1的声道来补足。
这个全频扬声器提供5W/8欧姆的功率输出。
由于TDA2030是甲乙类功放,那么输出功率的计算公式如下:

RL是喇叭电阻、Um是峰值电压、Im是峰值电流。

通过上面计算可知,扬声器要获得5W功率,需要TDA2030输出的峰峰值电压:
Uvpp = 2 x 8.9V = 17.8V
现在将输入信号的峰峰值电压设定在700mV,在输入端注入正弦波信号,调节R1和R24,能够控制输入信号的最大值。
下面的公式将算出TDA2030的放大倍数:

Au是放大倍数,得出需要约25倍的放大倍数。
电路中,R20/R18和R21/R19,这两个比值决定了TDA2030的放大倍数。
VD5、VD5、VD7、VD8,是外接的保护电路,用来泄放掉扬声器的自感电压。
R5、C7和R6、C8分别构成高频校正网络,避免高频自激的发生。
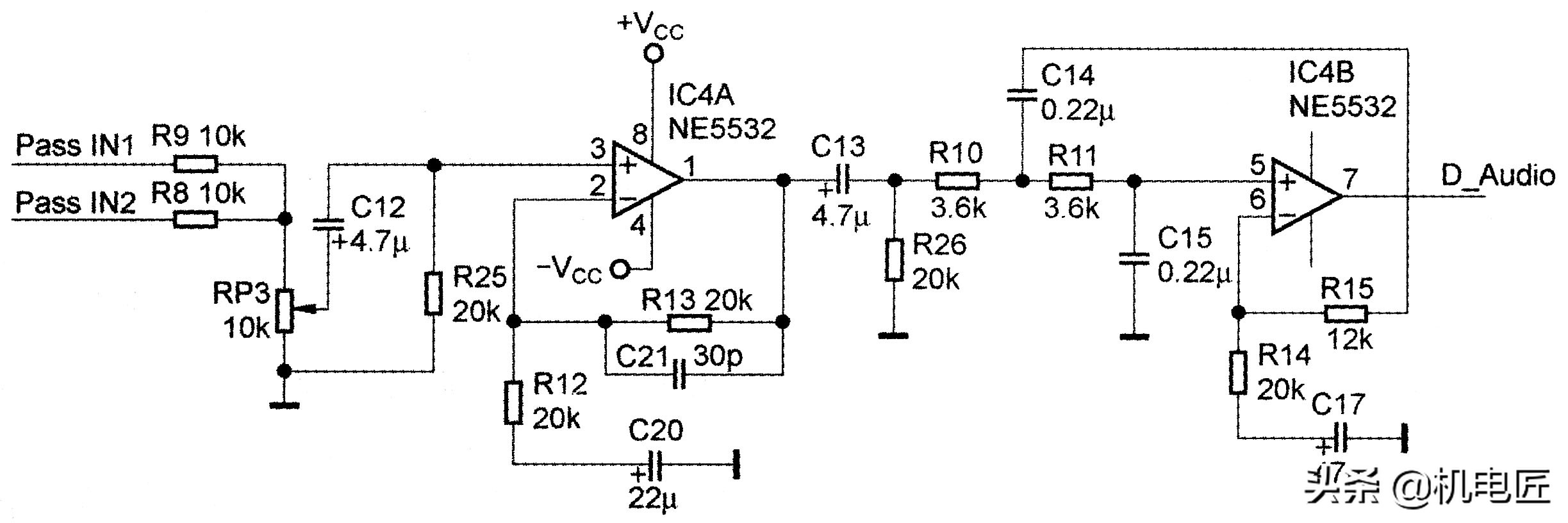
下图是低音的前置放大和低通滤波电路:

低音的前置放大和低通滤波电路
低音扬声器,选择上,用15W/4欧姆扬声器,而高音用的是2个5W/8欧姆的扬声器。
整个低音功放的总增益是,前置增益与功放增益的乘积。
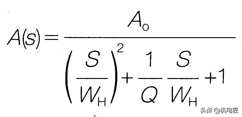
巴特沃斯低通滤波器,由R10、R11、C14、C15和运放NE5532,以及控制信号增益的R14、R15和抑制交流反馈的C17组成。
当C14=C15时,由二阶低通滤波器,电路传递函数典型表达式可知:

考虑到-3dB的截止角频率WH=WN,则:

复杂的计算过程,可以参看其他资料,或者使用信号发生器进行实测来确定。
低通滤波器的截止频率通常选择200Hz,由于电容的标称值可选择的范围比较少,但是电阻的可选范围比较宽,所以通常选定一个电容容量,然后通过计算或者测量,取匹配电阻值。
根据计算,R14约为19.5千欧,R15为11.4千欧,取标称近似值分别为,20千欧和12千欧。
低音扬声器要获得15W/4欧姆的功率,那么输出的Uvpp峰峰值位21.8V,经过计算低音信号的总增益为31倍。
下图是低音的功放电路:

低音的功放电路
放大电路的增益设定和原件参数选择,看似简单,其中蕴藏这很多工程师的经验。
不同的芯片,外围元件选参都有一定的差异,这往往不是随性的选择,是在总体放大的需求下,进行初选,实测,优选的一个过程,这就是为什么很多爱好者,总是在寻觅一个好的电路,但是往往自制以后的结果,总是大失所望。
其实,有时候,并不是电路图的参数不对,而是你做的和设计师做的有很多不同,最大的不同就是元件分布、封装、布线,电磁环境等。
这些因素综合起来,才决定了,那个电路图的参数能可靠工作。
在自制条件下,往往做出来的成品,和设计师的完全不同,必然就免不了要局部调整,如果会调的,就能让他发挥靓音,如果不会调的,可能就会说,这个电路图有问题。
扯得有点远了,其实最终要说的,就是,爱好者搞制作,不是依葫芦画瓢,而是要品其精髓,磨其原理,才能真正成为‘大师’。