
来源:“Research科学研究”


近期,上海大学肖俊杰教授团队报道了一种在心肌损伤修复中扮演重要角色的环状RNA circ-ZNF609,抑制circ-ZNF609被证明可以保护 心肌缺血再灌注 引起的急性心肌损伤、病理性心室重构和心力衰竭。
相关研究以“Downregulation of circ-ZNF609 Promotes Heart Repair by Modulating RNA N6-Methyladenosine-Modified Yap Expression”为题发表在 Research 上。
01 研究背景
冠状动脉管腔狭窄或闭塞引起 缺血性心脏病 是当今世界威胁人类生命健康的头号杀手。 开通罪犯血管、恢复梗死心脏组织的血供 是治疗这类缺血性疾病的首选。
然而,心肌损伤并不会完全随着罪犯血管的开通而终止,在血管开通后 血液的再灌注 仍然会造成一系列的急慢性损伤,最终发展为心力衰竭,影响患者的生活质量和远期预后。
目前临床上仍无法完全防治这种损伤,因此发掘新的防治心脏缺血再灌注损伤的方法具有重要意义。
> > >
环状RNA 是一种以共价键结合成环的非编码RNA,环状RNA早期被误认为是一种不具有功能的剪接副产物。
近年来,越来越多的研究表明,环状RNA对于机体多种生理病理过程均具有重要的 调控功能 。
RNA N6-腺苷酸甲基化(m6A)是哺乳动物RNA最普遍的内部修饰,RNA m6A功能异常与多种疾病的发生发展密切相关。
RNA m6A修饰除了作用于mRNA,非编码RNA也存在m6A修饰。环状RNA circ-ZNF609 是已知的具有RNA m6A修饰的环状RNA,但是其在心脏*功中**能未知。
该研究首次报道了抑制circ-ZNF609对心肌缺血再灌注损伤的 保护作用 ,RNA m6A参与介导的非编码RNA调控可能成为心脏疾病防治的重要干预策略,为今后开展相应的靶向治疗提供了新的思路。
02 研究现状
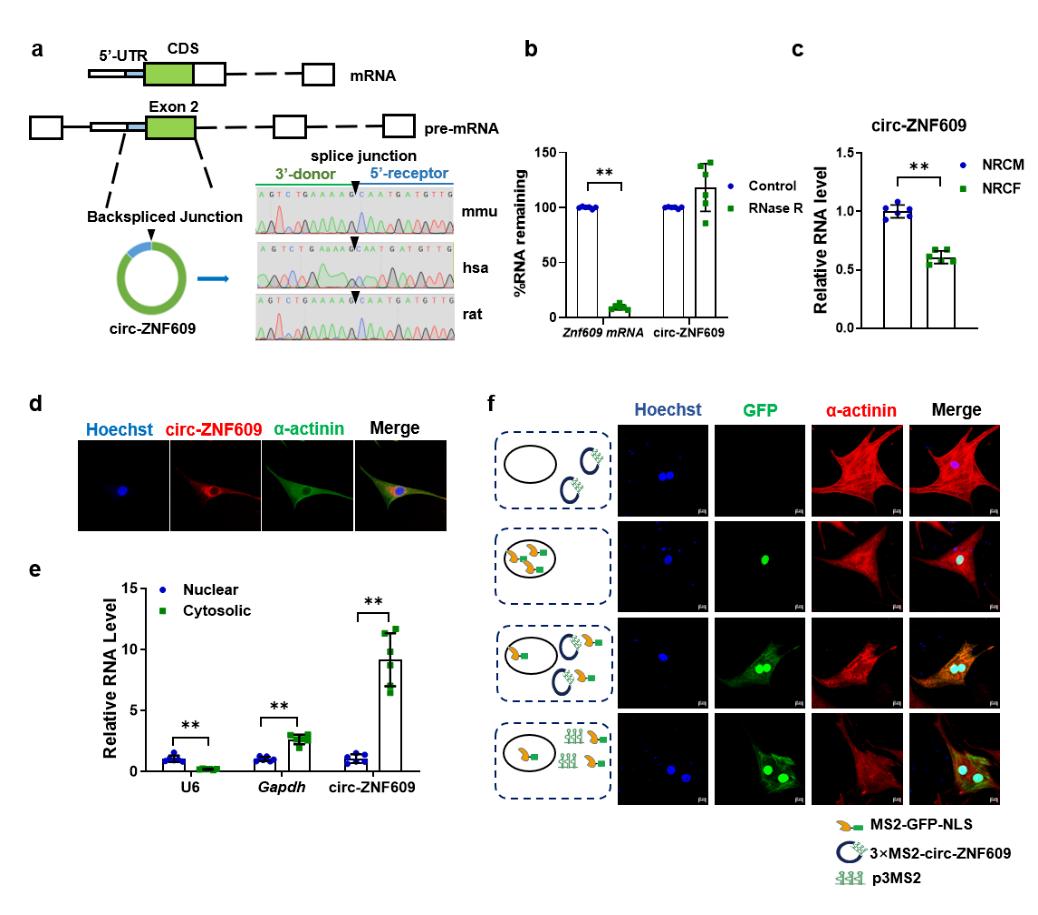
研究者首先鉴定了circ-ZNF609的分子特性,发现,circ-ZNF609在哺乳动物中高度保守,对于RNase R具有较强的抵抗性,在心脏中主要表达在 心肌细胞 中(图1 a-c)。
接着对其在心肌细胞中的定位进行了分析,目前对于环状RNA细胞定位最常用的方式包括在核质分离后采用 荧光定量PCR分析 和 RNA荧光原位杂交 。
MS2-MCP系统最早用于mRNA的定位成像,而在环状RNA中尚无应用。本研究设计了 融合MS2-标签的circ-ZNF609 ,并通过MS2-衣壳蛋白与MS2 RNA之间的高亲和力、特异性结合的原理,建立了环状RNA在细胞内的 定位成像 新策略。
该研究首次将改良的MS2-MCP系统应用于环状RNA的定位中,并使用MS2-MCP、核质分离和RNA荧光原位杂交三种方法共同验证了circ-ZNF609主要定位于心肌细胞的 细胞质 中(图1 d-f)。

图1 circ-ZNF609的分子特性
随后,在心脏缺血再灌注损伤引起慢性重构的组织样本中、急性缺血再灌注损伤梗死区域的组织样本中以及使用缺氧缺糖/再复氧复糖构建的原代心肌细胞氧化应激损伤模型中发现了circ-ZNF609表达均有 显著上调 (图2 a)。
进一步研究表明,在小鼠心脏中敲除circ-ZNF609对急性缺血再灌注损伤、再灌注三周造成的病理性心室重构和心力衰竭均具有 显著保护作用 (图2 b-d)。
体外实验则进一步证实了抑制circ-ZNF609 保护氧化应激状态下原代心肌细胞的凋亡 以及 促进心肌细胞存活 (图2 e-f)。

图2 抑制circ-ZNF609保护心脏缺血再灌注损伤
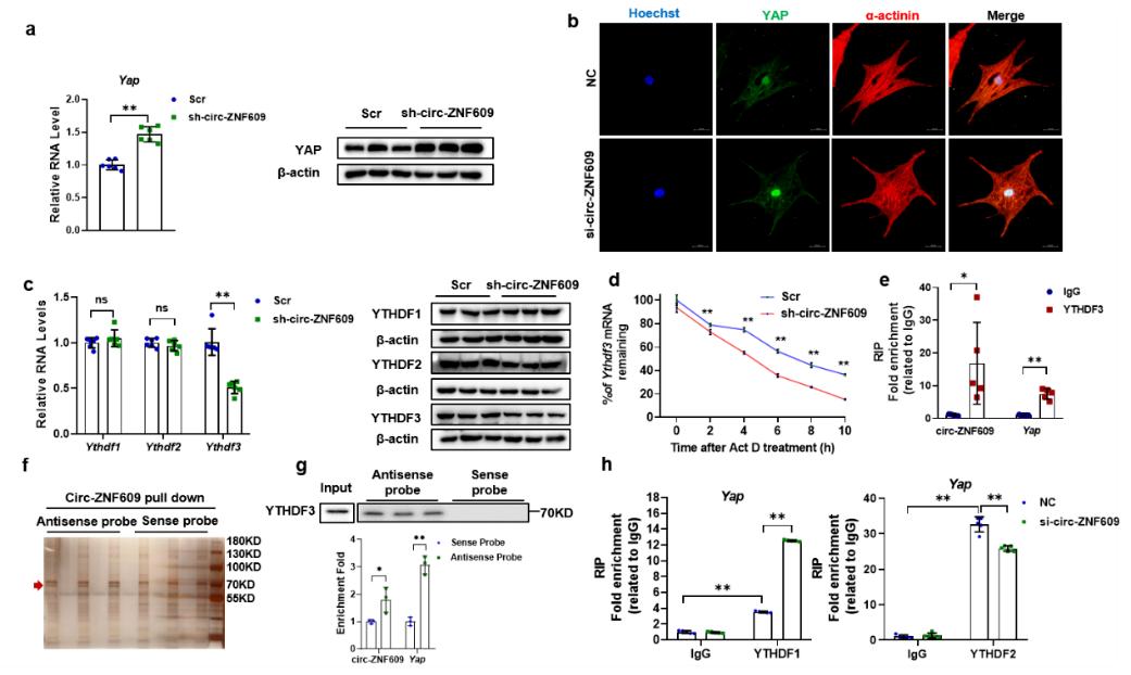
机制方面,环状RNA circ-ZNF609通过RNA m6A 负向调控YAP ,介导Hippo-YAP与AKT信号通路的交流对话,促进心脏的修复。
机制研究表明,circ-ZNF609能够直接调控RNA m6A识别蛋白YTHDF3的表达,通过YTHDF3竞争性调控Yap mRNA与YTHDF1和YTHDF2的结合,从而促进YAP蛋白翻译和入核(图3 a-h)。

图3 circ-ZNF609通过RNA m6A负向调控YAP
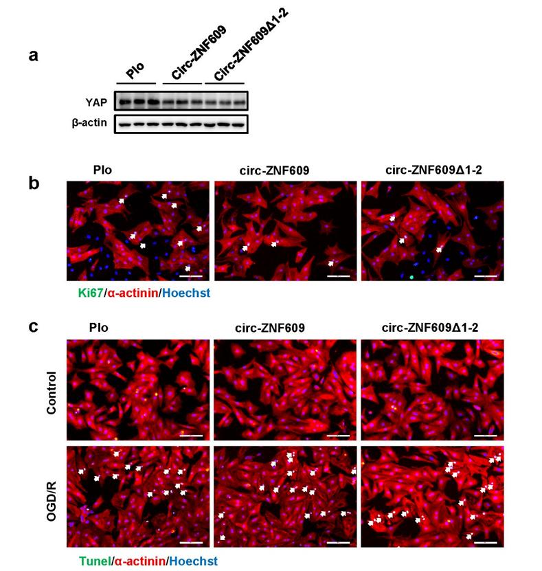
在既往报道中,circ-ZNF609是一个具有编码蛋白质潜能的能够被RNA N6-甲基腺苷(m6A)修饰的环状RNA。
通过circ-ZNF609突变体研究发现,失去编码蛋白质潜能的circ-ZNF609仍然具备对心肌细胞存活的调控能力,提示其对于心肌细胞的调控 不依赖于circ-ZNF609编码蛋白质的能力 (图4 a-d)。

图4 circ-ZNF609对心肌细胞的调控不依赖其编码蛋白的能力
研究表明,circ-ZNF609能够 直接调控 RNA m6A识别蛋白YTHDF3的表达。
抑制circ-ZNF609通过YTHDF3竞争性调控Yap mRNA与YTHDF1和YTHDF2的结合,从而促进YAP蛋白翻译,介导Hippo-YAP与AKT信号通路的交流对话。
抑制心脏circ-ZNF609能促进心肌细胞存活和心脏缺血再灌注损伤修复(图5)。

图5 circ-ZNF609调控心肌损伤修复的机制图
03 未来展望
本研究发现了抑制 心脏circ-ZNF609 促进心肌细胞存活和保护心脏缺血再灌注损伤修复的机制。
首次报道了环状RNA通过影响RNA m6A甲基化修饰调控下游分子的表达变化,进而介导调控心脏缺血再灌注损伤的病理过程。
该研究工作为 环状RNA调控心血管疾病的功能 提供了新的证据,不仅拓展了对细胞内信号转导交流对话的理解,还为心脏缺血再灌注损伤的治疗提供了潜在新靶点,为未来开展RNA分子水平的治疗奠定了一定的理论基础。
04 作者简介

肖俊杰,上海大学教授,国家优青,上海市曙光学者,上海市优秀学科带头人,上海大学心血管研究所负责人。
代表性论文发表在Circ、Nat Commun、Cell Metab等杂志。
担任J Cardiovasc Transl Res 等SCI杂志的副主编或者编委、国际心脏研究会中国分会秘书长、中国生物物理学会运动与公共健康分会副会长、中国生理学会循环生理专业委员会委员等。
主持国家重点研发计划、国家自然基金重点国际合作项目等。
主要研究领域:运动锻炼对心血管保护作用的机制研究。