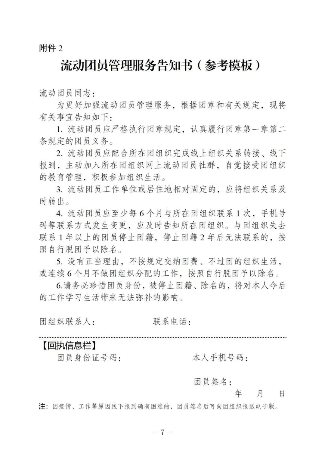
致全市2023年毕业生团员的一封信
亲爱的各位共青团员:
毕业不说再见,青春永不散场!在您即将踏上新征程、开启人生新篇章之际,我们要向您表达最诚挚的祝福!无论您未来身处何处,在您今后的青春岁月里,共青团对您的关怀始终不变。
作为一名合格的共青团员,这件事可千万不能忘记,这是每一名共青团员必须遵守的纪律,也是团员和组织之间紧密相连的纽带:根据团章规定, 团员由一个基层组织转移到另一个基层组织,必须及时办理组织关系转接手续。 为了保证我们自身的团员身份不受影响,正常行使权利、履行义务,我们要及时与转入地和转出地团组织联系,做好自己团组织关系转接工作,并转告身边的其他共青团员。
请注意在毕业生组织关系转出时足额缴纳应缴团费,及时做好年度团籍注册等工作。《团章》规定:“团员没有正当理由,连续六个月不交纳团费、不过团的组织生活,或连续六个月不做团组织分配的工作,均被认为是自行*团脱**。”毕业团组织关系不转会发生以下三种情况:1.团员身份无法进行核实,给将来入*党**会带来阻碍;2.加一些公共考试或者准备入伍时,会对政审考察情况产生影响;3.无法参加共青团内部一些荣誉的相关评选。
当然,办理组织关系转接手续也没有特别复杂,只是有些小伙伴可能一时不知道将要转到哪里。不用担心,我们都为您梳理好了:
一、转接类别
1.升学的毕业学生团员
录取学校团组织于 新生入学后1个月内 , 在“智慧团建”系统上建立新生所属团组织,及时将新生团员组织关系转入。 原就读学校团组织和团员本人可在录取学校新生团组织创建后,登录“智慧团建”系统申请将组织关系转出。
注意: 原就读学校团组织不得将已升学的毕业学生团员组织关系转至团员居住地或户籍所在地团组织。
2.已落实工作单位(含自主创业)的毕业学生团员
原就读学校团组织、毕业后工作单位团组织或团员本人,通过“智慧团建”系统 申请将组织关系转至工作单位团组织。
注意: ①工作单位不具备建团条件的,可转至团员经常居住地或工作单位所在的乡镇、街道团组织。②乡镇、街道团组织确有接收困难的,可由县级团委建立“流动团员团支部”承担接收责任(下同)。
3.参军入伍或转往涉密单位工作的毕业学生团员
原就读学校团组织或团员本人在“智慧团建”系统上 发起组织关系转接申请 ,省级团委审核通过后,进入特殊单位专属库集中管理。进入涉密单位工作的参照办理。
4.离校前未升学或未落实就业去向的毕业学生团员
①组织关系 优先转至经常居住地所在的乡镇、街道团组织,也可转至户籍所在的乡镇、街道团组织 ,乡镇、街道团组织应当通过建立网上团员社群等方式主动加强联系服务。②原就读学校 可保留团员组织关系6个月,最长不超过1年 ,编入“流动团员团支部”集中管理,符合条件的及时转出。
5.出国(境)学习生活的毕业学生团员
可 由出国(境)前所属学校团组织保留团员组织关系 ,编入“出国(境)学习研究团员团支部”集中管理。
6.延迟毕业的学生团员
原就读学校团组织在“智慧团建”系统中做好标记, 建立“延迟毕业团支部”集中管理。

二、操作流程一览
第一步:登录“智慧团建”系统
“智慧团建”系统网址:
https://zhtj.youth.cn/zhtj
初始密码为身份证后八位

1.第一次登陆成功后后请按照提示 修改密码 ;
2.目前“智慧团建”系统已经支持 手机端 ;
3.忘记密码可以在本页面重置密码, 重置密码需要本级或上级组织管理员提供的“重置密码验证码” ;组织管理员可以在团员列表或团干部列表处点击“小钥匙”获得“重置密码验证码”。
第二步:进入左侧关系转接一栏

第三步:规范填写相关信息并提交申请
选择正确的
“转出原因”和“申请转入组织”


注意:在选择转入团组织时
一定要选择团支部,不可转入团委!
各位团员在发起团组织关系转接申请中要填写两个联系电话(本人或家人电话),确保能够随时建立联系。
各高校在发起团员组织关系转接工作中,严禁将毕业生团员组织关系不分类别、不按去向全部转往户籍所在地团组织,严禁将团员组织关系转接与学位证、毕业证发放挂钩。
在发起团组织关系转接后,需要及时和转出团组织联系审批,和转入团组织联系审核接收,团团会在最后附上各县区和乡镇街道的“学社衔接”咨询电话,有任何团组织关系转接方面的问题都可以与相应团组织联系哦。

(点击查看大图)
最后温馨提示
大家在完成转接后
一定要和所在的团组织保持联系
这样有问题、有困难的时候
才能找到组织哦!
来源:青春信阳