
转载请注明来源微信公众号:医法汇
全 部
.
.
.
(正文分割线)
2018年8月31日《条例》公布后,司法部、卫生健康委的负责人对《条例》进行了详解,负责人在回答记者提问时明确答复“《条例》规定,患者有权查阅、复制全部病历资料”。
2018年10月1日起,《医疗纠纷预防和处理条例》(以下简称《条例》)开始施行,其中备受关注的关于患者复印病历材料的新规定也开始付诸于实践。病历在医疗损害责任纠纷案件中,可谓是”证据之王“,其在诉讼中的重要性不言而喻。但医疗机构该如何将《条例》的规定落实到位,病历材料的复印范围该如何界定,仍是目前在各医疗机构管理层中存在分歧的地方。随着新《条例》的实施,医法汇也陆续接到医院管理人员的咨询,询问患者查阅、复制病历中的相关问题,今天医法汇仅以此文,将新《条例》实施背景下患者要求查阅、复制病历材料的相关问题进行具体介绍,也欢迎医疗机构管理人员在文末留言说出您的理解与困惑。
01
关于医疗机构应当提供的病历材料的范围及溯及力问题
《条例》第16条明确规定:“患者有权查阅、复制其门诊病历、住院志、体温单、医嘱单、化验单(检验报告)、医学影像检查资料、特殊检查同意书、手术同意书、手术及麻醉记录、病理资料、护理记录、医疗费用以及国务院卫生主管部门规定的其他属于病历的全部资料。”因此关于该问题的答案,正如文章开头所示:患者有权复印全部病历材料。
此时医疗机构的管理人员会有些疑问:有些医政管理人员提出,根据“法不溯及既往”的原则,新《条例》所规定的复制全部病历,只能适用于新《条例》实施后住院的患者。那么2018年10月1日之前生成的病历材料究竟该不该依照该规定全部提供?
答案是肯定的,新《条例》正式施行后患者要求查阅、复制病历材料均应当适用新《条例》的规定,即2018年10月1日之前生成的病历材料也要依照该规定全部提供。关于“法不溯及既往”原则的适用,法谚云:实体从旧,程序从新。最高人民法院早在2004年《关于审理行政案件适用法律规范问题的座谈会纪要》中就明确指出“行政相对人的行为发生在新法施行以前,具体行政行为作出在新法施行以后,人民法院审查具体行政行为的合法性时,实体问题适用旧法规定,程序问题适用新法规定“。如何查阅、复制病历以及查阅、复制的具体范围是程序问题,而不是实体问题,因此不能以这一原则来对抗新《条例》的规定的具体适用。
02
国务院卫生主管部门对病历是如何规定的呢?
2013年11月20日,国家卫生和计划生育委员会、国家中医药管理局发布《医疗机构病历管理规定》,该《规定》第二条明确规定:病历是指医务人员在医疗活动过程中形成的文字、符号、图表、影像、切片等资料的总和,包括门(急)诊病历和住院病历。病历归档以后形成病案。
第九条又进一步规定:住院病历应当按照以下顺序排序:体温单、医嘱单、入院记录、病程记录、术前讨论记录、手术同意书、麻醉同意书、麻醉术前访视记录、手术安全核查记录、手术清点记录、麻醉记录、手术记录、麻醉术后访视记录、术后病程记录、病重(病危)患者护理记录、出院记录、死亡记录、输血治疗知情同意书、特殊检查(特殊治疗)同意书、会诊记录、病危(重)通知书、病理资料、辅助检查报告单、医学影像检查资料。病案应当按照以下顺序装订保存:住院病案首页、入院记录、病程记录、术前讨论记录、手术同意书、麻醉同意书、麻醉术前访视记录、手术安全核查记录、手术清点记录、麻醉记录、手术记录、麻醉术后访视记录、术后病程记录、出院记录、死亡记录、死亡病例讨论记录、输血治疗知情同意书、特殊检查(特殊治疗)同意书、会诊记录、病危(重)通知书、病理资料、辅助检查报告单、医学影像检查资料、体温单、医嘱单、病重(病危)患者护理记录。
据此,有人提出病历和病案不是同一概念,范围不同,上述规定的病历排序中没出现“死亡病例讨论记录”,该记录应当排除在“国务院卫生主管部门规定的其他属于病历的全部资料”之外,患方对该记录不享有查阅、复制的权利。但笔者不以为然,理由如下:
首先,病案和病历当然是有所区别的,广义的病历包括病案。一般病历指住院病历,是正在运行的、还没有归档的病案。病人在医院所有的病历最终归档到医院的病案科室,并按规定年限保存。病历经过整理加工、装订成册时,就称为病案。《医疗机构病历管理规定(2013年版)》第二条明确规定,病历是指医务人员在医疗活动过程中形成的文字、符号、图表、影像、切片等资料的总和,包括门(急)诊病历和住院病历。病历归档以后形成病案。同时该《规定》第五条又规定,医疗机构应当建立健全病历管理制度,设置病案管理部门或者配备专(兼)职人员,负责病历和病案管理工作。因此实践中,患者查阅、复制病历资料大多都是在医疗机构病案科室完成的。
其次,《病历书写与基本规范》第二十二条、《中医病历书写与基本规范》第二十三条均明确规定,病程记录是指继入院记录之后,对患者病情和诊疗过程所进行的连续性记录。内容包括患者的病情变化情况(及证候演变情况)、重要的辅助检查结果及临床意义、上级医师查房意见、会诊意见、医师分析讨论意见、所采取的诊疗措施及效果、医嘱更改及理由、向患者及其*亲近**属告知的重要事项等。病程记录包括:首次病程记录、日常病程记录、上级医师查房记录、疑难病例讨论记录、交(接)班记录、转科记录、阶段小结、抢救记录、有创诊疗操作记录、会诊记录(含会诊意见)、术前小结、术前讨论记录、麻醉术前访视记录、麻醉记录、手术记录、手术安全核查记录、手术清点记录、术后首次病程记录、麻醉术后访视记录、出院记录、死亡记录、死亡病例讨论记录、病重(病危)患者护理记录等23项,死亡病例讨论记录只是病程记录中的一个小项而已!
笔者认为,作为医疗机构的医政管理人员,其对法律的正确理解与应用,是医疗机构完善各项管理制度的重要前提与保证,因此,关于施行新《条例》的具体操作问题,期待更多的医政管理人员来进行沟通与交流,从医院管理层面共同探讨法律风险防范的问题。
03
医疗机构应当提供的病历材料具体包括哪些?
应当以国务院卫生主管部门规定的为准。在新《条例》实施前,根据《医疗事故处理条例》第10条、第16条之规定,病历材料分为主观病历材料和客观病历材料,其中客观病历材料包括门诊病历、住院志、体温单、医嘱单、化验单(检验报告)、医学影像检查资料、特殊检查同意书、手术同意书、手术及麻醉记录单、病理资料、护理记录以及国务院卫生行政部门规定的其他病历材料,这些客观病历材料患者可以要求复印或复制;主观病历材料包括死亡病历讨论记录、疑难病例讨论记录、上级医师查房记录、会诊意见、病程记录,而这些主观的病历材料患者只能要求封存,并不能复印。2018年10月1日之后,病历材料不再区分主、客观,患者有权查阅、复制其门诊病历、住院志、体温单、医嘱单、化验单(检验报告)、医学影像检查资料、特殊检查同意书、手术同意书、手术及麻醉记录、病理资料、护理记录、医疗费用以及国务院卫生主管部门规定的其他属于病历的全部资料。

04
那么紧接着就又出现了一个问题:病历中有很多内容都是无法即时完成的,比如死亡病例讨论记录,若患者要求查阅、复制全部病历材料时,仍有部分病历未完成该如何处理?
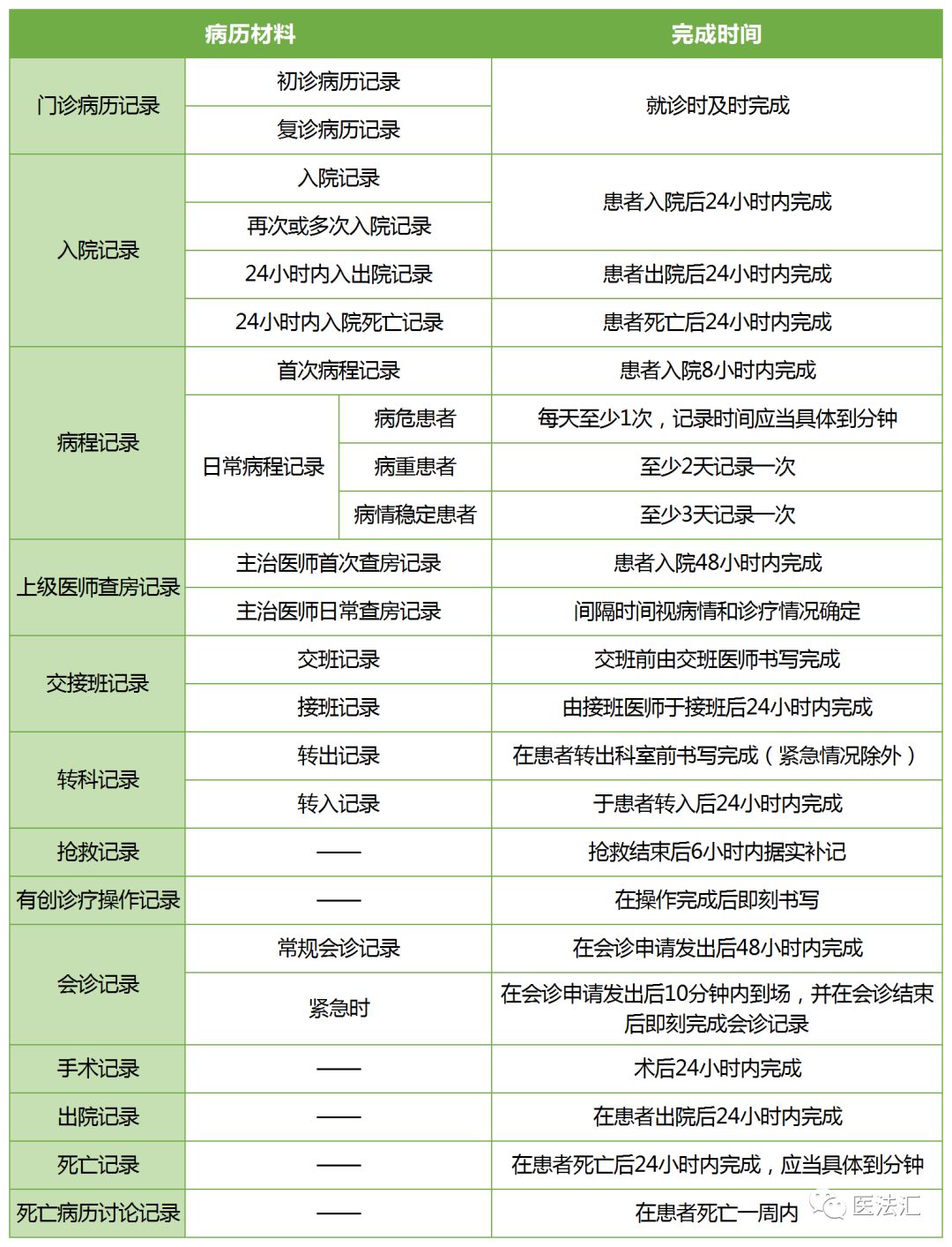
《医疗机构病历管理规定(2013年版)》《电子病历应用管理规范(试行)》均有明确规定,病历尚未完成,需要封存时,可以对已完成的病历先行封存,当医务人员按照规定完成后,再对新完成部分进行封存。关于病历材料的复印问题,可以参照该规定,先对已完成的部分病历先行查阅、复制,当医务人员按照规定完成后,再对新完成部分进行查阅、复制。同时《病历书写与基本规范》《中医病历书写与基本规范》又明确规定了各部分病历的完成时限(详见附表),新《条例》实施后,医疗机构更应当严格按照医疗卫生法律法规的规定,按时完成病历材料的书写,否则可能将自己置于纠纷处理中的不利地位。

综上所述,今后医疗机构提供病历材料的标准只有一个,即“全部”,既不区分患者情况,也不区分病历材料生成时间,更不区分主、客观病历,所有病历均应无条件的提供给患者。目前新《条例》已经施行,但众多医疗机构仍未做好充足准备,很多医疗机构还存在观望或者侥幸心理,很多临床医生对此也不以为然,依然我行我素,甚至对医院内部医政管理人员严格执行新《条例》的规定颇有微词,造成医院内部的医政管理人员与临床医生之间产生一定分歧。笔者认为,新《条例》第一条即开宗明义的规定“为了预防和妥善处理医疗纠纷”,《条例》的宗旨之一就是“预防”医疗纠纷的发生,病历材料作为医疗纠纷中最重要的证据,将病历材料全部提供给患者,就免去了患者因病历材料提供不全而心生猜疑,就有可能避免医疗纠纷的发生,该规定完全符合《条例》旨在预防医疗纠纷的初衷。而在此种背景下,医疗机构更应该注重病历书写的规范,加强对临床医生的培训,提高医务人员的法律风险意识,根据《条例》及时调整医院内部的规定与章程,及早适应法律法规的变化。
往期精彩回顾
♡
☞「逐条解读」《医疗纠纷预防和处理条例》
☞患者病重院内死亡,怪医院?医院:这锅我不背!
☞手术有风险,会诊需谨慎
< END >
▾
医法汇 — 专注医疗法律服务
▸ 病历资料分析:医疗过错、因果关系、参与度、瑕疵病历专业论证。
▸ 伤害程度评估:损伤程度(轻伤/重伤)、伤残等级分析论证。
▸ 尸体解剖检验:确定死亡原因、尸体解剖监督/见证(尸表/系统解剖)、毒物化验等。
▸ 司法鉴定指导:鉴定机构选择评估、撰写司法鉴定陈述书、出席鉴定听证会。
▸ 不利鉴定审查:分析医疗损害司法鉴定书、医疗事故技术鉴定书的合理性。
▸ 专家出庭质证:专家辅助人/司法鉴定人出庭质证。
▸ 诉讼代理策划:诉讼价值评估、诉讼方案设计、不利判决分析、诉前谈判调解、出庭质证发表法律意见。
▸ 医院专项服务:医护人员离职指导/劳动人事制度设计/法人治理结构方案设计/医药卫生法律培训/知情同意书等文书的拟定、审核/非法行医、商业贿赂等犯罪的预防/投资、并购、知识产权战略规划等。
▸ 其他特殊服务:分析死亡原因、死亡方式、死亡时间,分析致伤原因、致伤物,DNA亲子关系鉴定、笔迹印章鉴定等。
通过医师、律师和司法鉴定人的高端组合,精准分析案情,致力于构建和谐医患关系沟通平台,引导患者理性维权,保持诉讼途径畅通,维护医患双方合法权益。