过敏性鼻炎是最常见的过敏性疾病,普通人群患病率为10~40%,全球过敏性鼻炎患者超过5亿,是一个全球性的健康问题。过敏性鼻炎使哮喘的风险增加了数倍!
过敏性鼻炎与哮喘到底有什么关系?
过敏性鼻炎主要发生于上呼吸道鼻腔位置,接触了外源性的抗原(俗称过敏原)而产生的鼻炎。当个人吸入特异性的过敏原后,导致IgE(血清免疫球蛋白)释放了组织胺等物质,从而引起了体内多种免疫因子的反应,导致鼻粘膜发生了非感染性的炎症。
支气管哮喘,简称哮喘,发生在细支气管,是由嗜酸性粒细胞,肥大细胞和T淋巴细胞等多种细胞参与的气道慢性炎症性疾病。这种慢性炎症导致易感个体气道高反应性,当接触化学、物理、生物等刺激时,发生广泛多变的可逆性气流受限,从而引起反复发作的咳嗽、喘息、气促、胸闷等症状。
过敏性鼻炎和哮喘属于两种不同类型的疾病,临床表现有相似点,也有差异。但两者在致病因素、发病机制等方面具有相关性,确实密不可分。

患有过敏性鼻炎的患者会得哮喘吗?
鼻腔、支气管是连在一起的,而且有过敏性鼻炎的患者属于过敏体质。鼻炎鼻腔引起痉挛,就会导致支气管痉挛发作,引起哮喘的发生。许多医院在进行过敏性鼻炎的治疗时,会同步诊断患者是否患有支气管哮喘。
根据实验调查及生物学研究发现,过敏性鼻炎患者罹患支气管哮喘疾病的风险增加了3倍。有很大比例的过敏性鼻炎患者,在未经治疗、临床症状未得到有效遏制的情况下,会发展成为哮喘。
儿童群体高发
对于0~6岁的低龄者而言,一定要尽快尽早治疗,虽然过敏性鼻炎的发展进程相对缓慢,但是一旦发展为哮喘,将会对孩子的终身产生负面影响。
治疗过敏性鼻炎在于合理用药,用5R概括,即合适的药物、合适的剂量、合适的流程、合适的给药途径及合适的患者。

手术治疗可能会对患儿面部发育产生不良影响,且难以纠正因炎性反应因素导致的鼻腔、鼻 窦生理功能障碍,临床上仍以药物保守治疗为主。
糠酸莫米松是临床常用的鼻腔用糖皮质激素制剂,能发挥局部抗炎作用,适用于儿童常年性、 季节性、过敏性鼻炎,但长期的激素治疗虽停药后易复发。匹多莫德为一种免疫调节剂,临床上适用于机体免疫功能低下患者,广泛应用于变态反应性疾病的治疗,鼻渊通窍颗粒联合匹多莫德、糠酸莫米松、平奇孟鲁司特钠咀嚼片、贝分西替利嗪治疗儿童过敏性鼻炎效果较好。
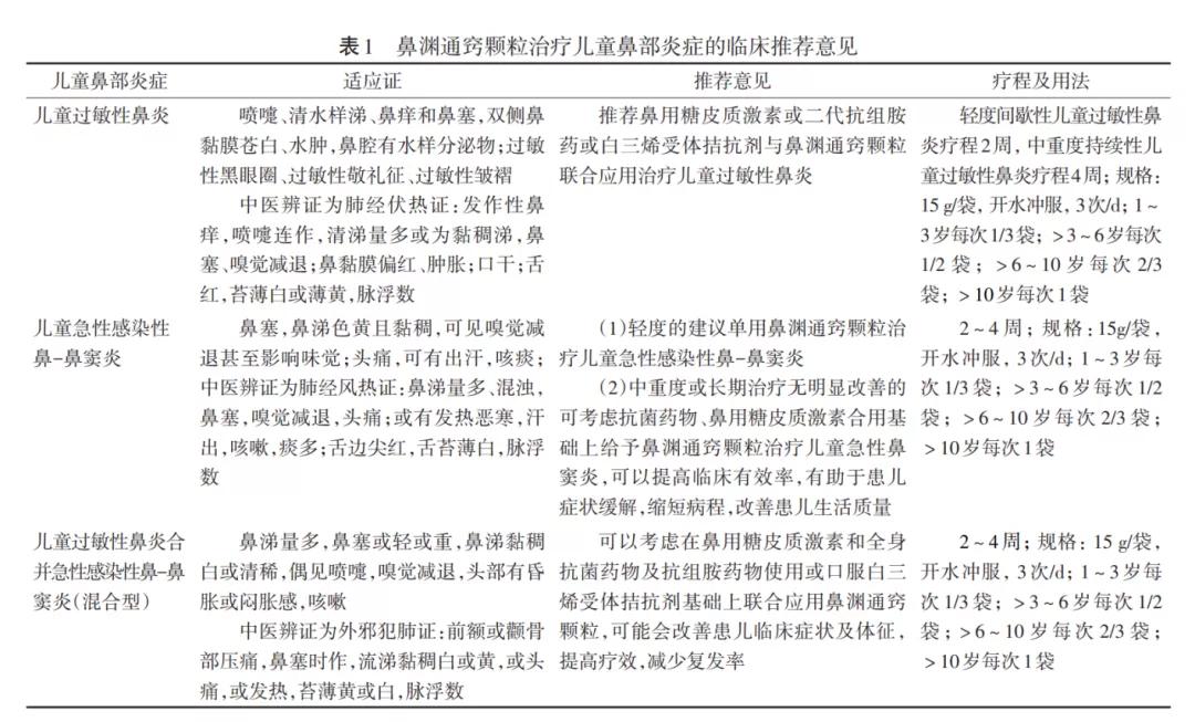
前不久,《鼻渊通窍颗粒治疗儿童鼻部炎症专家共识》正式在《中国实用儿科杂志》上发表。该共识明确指出鼻渊通窍颗粒对于治疗儿童鼻炎、鼻窦炎、过敏性鼻炎有着良好的有效性,并指出鼻渊通窍颗粒具有抗炎、抗过敏、抑制病原微生物及免疫调节等方面的作用。鼻渊通窍颗粒可以说是中成药中治疗过敏性鼻炎等鼻部炎症的最佳的选择之一。

造成哮喘的高危因素有运动量过大、温度气候变化大、室内空气不流通、常接触过敏源4点,生活中要尽量避免。规避高危因素,及时治疗过敏性鼻炎,可以减少过敏性鼻炎患者发展成哮喘的几率。