海口网3月15日消息 (记者罗薇薇)3月15日,海口市新型冠状病毒肺炎疫情防控工作指挥部发布关于做好来返海口人员核酸检测工作的通告,明确省外非涉疫区来返海口人员以及其他收到检测信息提示的人员,在收到信息后48小时内免费进行一次核酸检测(不含“落地检”)。
关于做好来返海口人员核酸检测工作的通告
一、检测对象和检测要求
(一)全国涉疫区来返海口人员:在完成“落地检”之后的第二天开始,进行免费的“四天三检”。
(二)省外非涉疫区来返海口人员以及其他收到检测信息提示的人员:在收到信息后48小时内免费进行一次核酸检测(不含“落地检”)。
上述人员凭“收到的提示信息”或“行程码带*”到就近的便民临时核酸采样点进行免费采样。
二、服务时间
每天上午9:00—11:30,下午3:00—5:30。
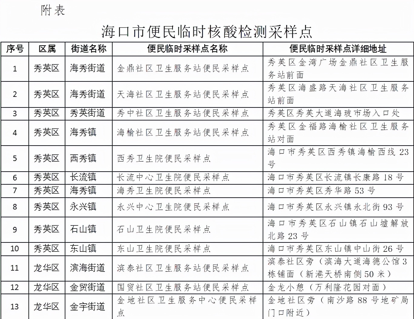
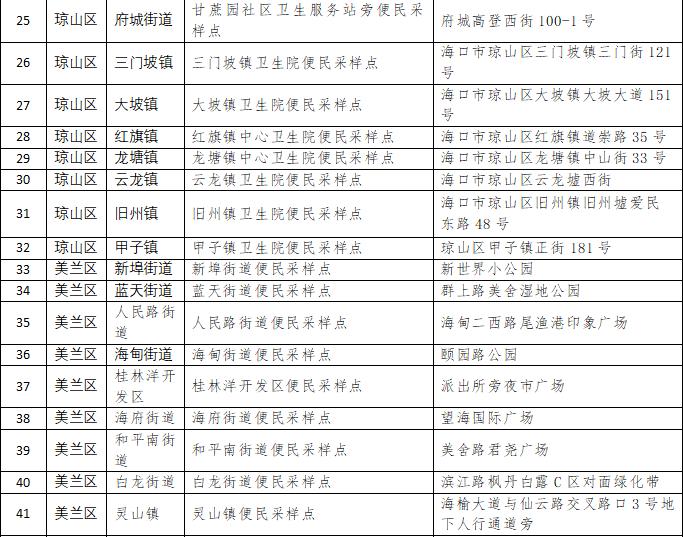
三、采样点位
根据工作实际,便民临时核酸采样点由3月13日公布的50个调整为44个,详见附表。便民临时核酸采样点不为“愿检尽检”人群提供服务。
四、注意事项
(一)请大家及时关注短信提示,自觉遵守防疫规定,往返核酸采样点应做好个人防护,并避免乘坐公共交通工具。
(二)在完成核酸检测之前要尽量避免外出,确需外出应做好个人防护,保持社交距离,不前往人员密集场所。
(三)做好健康监测,如有出现发热(体温≥37.3℃)、干咳、乏力、鼻塞流涕、咽痛、嗅(味)觉减退、结膜炎、肌痛、腹泻等不适症状时,做好个人防护,立即就近前往医疗机构发热门诊就诊排查,如实告知医生流行病学史,就医途中全程佩戴口罩,避免乘坐公共交通工具。
海口市新型冠状病毒肺炎疫情防控工作指挥部
2022年3月15日



