在中国教育在线网专业搜索中查询微电子,发现专业名称里包含微电子三个字的专业为二级学科微电子学与固体电子学,但是这个专业有两个专业代码,分别是一级学科同属电子科学与技术,但专业代码和所属门类不同的080903微电子学与固体电子学及077403微电子学与固体电子学。在小编能找到的权威、客观具有可信度的学科评估中,都把微电子专业归为工学类,因此,楼下的排名介绍的对象都是080903微电子学与固体电子学。有些专业排名没有细化到二级学科,因此评估对象是080903微电子学与固体电子学所属的一级学科0809电子科学与技术,但评估结果同样具有参考价值。
许多读者对电子科学与技术及其细分的二级学科微电子学与固体电子学不太熟悉,小编先对这个学科作下简单的介绍。电子科学与技术专业主要培养能在电子科学与技术及相关领域从事各种电子材料、元器件、集成电路、电子系统、光电子系统的设计、制造、科技开发,以及科学研究、教学和生产管理工作的复合型专业人才,学生毕业后既可继续深造从事科研工作,也可以在公司从事专用集成电路设计、电子元器件研制、测控仪器软硬件设计等工作。微电子学,则是以集成电路设计、制造与应用为代表的学科,是现代发展最迅速的高科技应用学科之一。
由于不同评价体系的评价标准不同,对不同高校的电子科学与技术专业及其细分的微电子专业排名有一定的差异,具体细节如下:
一、“双一流”学科建设名单
由教育部最新推进“双一流”学科建设工程并没有对二级学科微电子学与固体电子学进行评估,但公布的名单中包含其所属的一级学科电子科学与技术。其中,北京大学、上海交通大学、中山大学、电子科技大学、东南大学等名校的电子科学与技术都被列为“双一流”学科,地方知名大学南京邮电大学也榜上有名。
二、第四轮全国学科评估结果
由教育部学位与研究生教育发展中心开展的第四轮全国学科评估,评估对象也是一级学科“电子科学与技术”,评估结果如下:电子科学与技术专业被评为A+的电子科技大学和西安电子科技大学,被评为A的有北京大学、清华大学、东南大学,A-的有北京邮电大学、复旦大学、上海交通大学、*京大南**学、浙江大学和西安交通大学。

两项评估结果共同显示,北大、上海交大、电子科技大学、东南大学的电子科学与技术专业值得信赖。
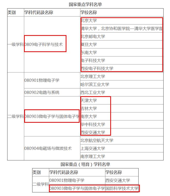
三、 国家重点学科名单
国家重点学科名单中既包含了一级学科电子科学与技术,也包含了二级学科微电子与固体电子学。其中,北大、清华、北邮、东南、复旦、电子科技、西安电子科技的电子科学与技术专业都榜上有名,与电子科技专业不同,微电子学与固体电子学被列为国家重点学科的院校是天津大学、吉林大学、*京大南**学、华中科技大学和西安交通大学。

四、2018中国校友会网大学本科专业排行榜
与前三项官方评估结果不同,校友会排行榜是由民间机构发起的,但在国内同样具有较高的认可度。据2018中国校友会网大学专业排行榜,电子科技大学的电子科学与技术专业全国最好,为8星级专业,其次是清华大学、天津大学和北京邮电大学,该专业为7星级专业,电子科学与技术专业被评为6星级的大学有上海交通大学、复旦大学、东南大学、西安电子科技大学、杭州电子科技大学、南京邮电大学。

此外,与前三项评估结果不同的是,校友会网评估的二级学科并非电子科学与技术专业,而是微电子科学与工程专业,其中清华大学该专业最优秀,为8星级专业;复旦大学次之,为7星级专业;6星级是北京大学、上海交通大学以及一个相对没那么知名的西北工业大学;西安交通大学和西安电子科技大学的微电子科学与工程专业为5星级。

统计四项评估结果,发现电子科技大学与东南大学的电子科学与技术专业在四项评估中都榜上有名, 清华、北大、上交、复旦、北邮、西安电子科技等大学在三项评估中名列前茅, 西安交大、南京邮大等大学在两项评估中略占优势。因此,小编建议,如果你的成绩可以上一流名校,那自然选学校专业双优的清北复交等大学就读,成绩相对优秀,又对电子科技专业十分感兴趣,那就就专业,选择专业及其优秀而学校综合排名相对靠后一些的电子科技大学和东南大学,如果成绩一般优秀,上名校有困难,那就选择专业靠前的高校,如南京邮电大学、西安电子科技大学等。