500强校园招聘
60万优质大学生
求职优选平台

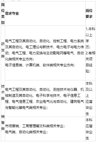
1、【北京】中国邮政集团公司研究院
【公司简介】
中国邮政集团公司邮政研究中心(中国邮政集团公司研究院)是中国邮政集团公司的直属单位,前身是邮电部邮政科学技术研究所,始建于1965年。几十年来,研究中心深耕战略规划、工程设计、企业管理、物流装备、智能终端、质量检测、标准化研究等领域,在支撑和引领中国邮政改革发展中作出了重要贡献。
【招聘岗位】

【招聘流程】

【网申地址】
http://www.chinapost.com.cn/
2、 【北京西安湖州 】北京蓝箭空间科技有限公司
【公司简介】
北京蓝箭空间科技有限公司(蓝箭航天)是从事火箭研制和运营的民营企业,国际宇航联合会(IAF)会员、国家高新技术企业。公司聚焦中小型商业航天应用市场,致力于研制具有自主知识产权的液体燃料火箭发动机及商业运载火箭,凭借一流的技术研发团队,以高度集成的设计能力和单机创新能力完成产品设计、制造、测试和交付全流程任务,为全球市场提供标准化发射服务解决方案。
【招聘岗位】

【简历投递】
campus@landspacetech.com;
【公司网址】
www.landspace.com
3、【北京】大唐微电子技术有限公司
【公司简介】
大唐微电子技术有限公司(简称大唐微电子)是大唐电信科技产业集团控股的大唐电信科技股份有限公司(上海,600198)旗下的专业集成电路设计企业,成立于2001年,其前身为原邮电部电信科学技术研究院集成电路设计中心,拥有雄厚的集成电路设计能力,提供各种行业应用及综合性解决方案。在“大终端+大服务”的新型产业模式下,大唐微电子全面提升IC设计、产品优化创新和方案集成能力,以安全芯片为核心,立足电信行业、面向金融行业,围绕行业客户应用需求,提供各类整体解决方案
【招聘岗位】

【网申地址】
http://www.dmt.com.cn
4、【全国】青岛海信网络科技股份有限公司
【公司简介】
青岛海信网络科技股份有限公司成立于1998年10月,是海信集团发展战略中信息板块的核心力量。公司秉承海信“技术立企”的发展战略,定位产业高端,立足自主创新,专业从事智能交通、公共安全、智慧城市行业整体解决方案、核心技术和产品的研究、开发和服务。公司坚定以客户为中心,坚持“敬人为先、创新为魂、质量为本”的发展理念,凭借丰富的行业经验、领先的技术和一流的品质,公司的市场占有率连续多年蝉联行业领先,是中国智能交通行业的领先品牌。
【招聘岗位】

【招聘网址】
http://www.yingjiesheng.com/job-004-141-233.html
【简历投递】
hisense.zhiye.com
5、【杭州海外】杭州瑞江化工有限公司
【公司简介】
瑞江集团是一家为全球客户提供稳定产品、领先技术和优质服务为一体的化学品供应商。集团总部位于中国杭州,自1999年创立后不断发展壮大,在美国、荷兰、俄罗斯、巴西、墨西哥、埃及等地设立了分公司或办事处,旨在为全球客户提供日化、纺织、建筑、电力电子、涂塑、农业等多个应用领域的综合解决方案。其中,有机硅、头发染料、钛*粉白**等系列产品出口额连续多年位居中国前列。
【招聘岗位】

【公司网址】
www.ruijianggroup.com
【简历投递】
hr@ruijianggroup.com
6、【宁波】宁波方太集团厨具有限公司
【公司简介】
方太集团创建于1996年,自创立以来即专注于成套化、嵌入式高端厨电领域,目前已形成吸油烟机、嵌入式灶具、嵌入式消毒柜、嵌入式蒸箱、嵌入式微波炉、嵌入式烤箱、燃气热水器、水槽洗碗机 、蒸微一体机九大产品线。
【招聘岗位】

【网申地址】
http://job.fotile.com/xyuan;
7、【广东四川云南其他】中建四局第五建筑工程有限公司
【公司简介】
中建四局第五建筑工程有限公司,成立于1982年1月,现有职工3000余人。在公司正式成立前,曾转战广东、广西等地,1960年为支援国家三线建设进入贵州,是中央驻黔大型建筑企业。2007年12月,伴随着中国建筑股份有限公司的整体上市,公司正式更名为中建四局第五建筑工程有限公司,属于世界500强企业第23强、A股上市企业中国建筑股份有限公司三级法人国有独资施工企业,二级主管单位为中国建筑第四工程局有限公司。
【招聘岗位】

【薪资福利】
1.我们提供具有行业与地区竞争力的薪酬回报,本科学生见习期内年薪不低于8万,硕士研究生入职后年薪不低于10万。
2.福利津贴:五险两金、区域补贴、住房补贴(仅限机关员工)、交通补贴、通讯补贴、年功津贴、艰苦津贴、基础设施津贴、防暑补贴、职称补贴、执业资格津贴、特殊津贴等。
3.其他福利:免费食宿(项目员工)、定期体检、专业岗位培训、企业年金、节日慰问、带薪年假等各种假期。
【招聘网址】
http://www.yingjiesheng.com/job-004-141-162.html
【简历投递】
sjlizhd@cscec.com
8、【北京】首创证券
【公司简介】
首创证券有限责任公司是由北京首创集团控股的综合类券商,现因公司业务发展,特招聘品学兼优、有志于投身证券行业的国家重点院校2019年应届毕业生。公司将提供业内领先、优厚的薪酬待遇,为个人职业发展创造良好的环境。
【招聘岗位】
招聘部门:首正泽富
招聘岗位:股权投资经理助理
岗位职责:
1. 对拟投项目进行分析评估和尽职调查,包括企业经营管理、业务发展、行业分析、财务和法律合规等;
2. 撰写尽职调查报告或财务尽调报告、法律意见书,拟定投资协议等;
3. 参与项目谈判、签约及投后管理等工作;
4. 拓展股权项目资源,丰富公司项目储备;
5. 领导交办的其他工作。
任职条件:
1. 全日制硕士研究生及以上学历,投资、财务、法律、金融等相关专业(可具备理工科符合背景);具备投行、投资、审计、律所等实习经历;
2. 具备CPA资格、律师资格或者通过CPA考试者优先;
3. 具备良好团队协作能力、独立思考能力和文字能力;
4. 能适应高强度、快节奏的工作环境及出差任务;
5. 参与股权项目跟投机制。
招聘部门:首正泽富
招聘岗位:创新项目投资经理助理
岗位职责:
1. 研究金融衍生品,开展量化对冲FOF投资;
2. 结合新三板、债券、商品等市场及衍生品市场,拓展另类投资策略,开发维护投资模型;
3. 开展战略配售等创新性股权投资业务,协助开展传统股权投资业务;
4. 参与股权投资的投后管理,开展市值管理及资本市场退出工作;
5. 领导交办的其他工作。
任职条件:
1. 具备量化编程经验、可独立建模者优先;
2. 具备良好分析研究能力、严谨思维能力和市场敏感性;
3. 能适应高强度、快节奏的工作环境及适度的出差任务;
4. 参与股权项目跟投机制。
招聘部门:证券投资总部
招聘岗位:量化交易员
岗位职责:以公司自有资金的一定额度完成自营交易,研究方向偏量化策略。
任职条件:全日制硕士研究生及以上学历,经济金融类专业;有量化编程经验,可独立建模,需要提交历史交割单。
招聘部门:合规部
招聘岗位:合规法务岗
岗位职责:
1. 负责对所管理的业务条线开展合规培训、合规审查、合规检查等合规管理工作,有效控制合规风险事件的发生;
2. 开展法务管理工作,负责完成合同审核、协助诉讼纠纷解决等事项。
任职条件:
全日制硕士研究生及以上学历,法学专业;具有法律职业资格;工作细致,有持续学习的动力及能力,能够及时跟进所管理的业务条线的监管要求及行业动态;工作积极,能够主动对工作形式、措施等持续完善与优化。
招聘部门:信息技术部
招聘岗位:运维开发工程师
岗位职责:负责公司业务系统的日常维护、监控和相关事件的处理。任职条件:
1.全日制本科及以上学历,计算机相关专业;
2.具备扎实的计算机基础;
3.熟悉主流服务器操作系统;
4.熟悉SQL、ORACLE数据库;
5.理解符合ITIL框架的IT服务流程;
6.了解网络安全知识;
7.掌握常用服务器的配置与管理,如Tomcat、Apache、Nginx、Resin等;
8.掌握一门脚本语言,如Go、Python、Perl;
9.工作态度端正,逻辑分析能力强,善于沟通。
10.有强烈的责任心和主动工作态度;具有较强的团队协作和沟通能力良好,具有良好的学习能力。
招聘部门:信息技术部
招聘岗位:信息安全、网络工程师
岗位职责:负责公司网络系统的日常维护、监控和相关事件的处理、负责公司信息安全的管理任职条件:
1. 全日制本科及以上学历,计算机相关专业;
2. 具备扎实的计算机基础;
3. 熟悉主流网络协议、熟悉主流网络设备配置;
4. 了解网络监控和分析系统;
5. 理解符合ITIL框架的IT服务流程;
6. 了解信息安全保护知识;
7. 有强烈的责任心和主动工作态度;具有较强的团队协作和沟通能力良好,具有良好的学习能力。
招聘部门:信息技术部
招聘岗位:数据库管理员
岗位职责:负责Oracle、SQLserver、Mysql等数据库的日常维护与支持工作。
任职条件:
1. 全日制本科及以上学历,计算机相关专业;
2. 负责数据库系统的架构设计、开发、优化与安全;
3. 负责参与公司信息系统建设的数据库技术方案规划、制定、设计、评审和优化;
4. 负责建立并完善数据库平台建设标准和规范,撰写数据库相关操作手册及维护技术文档;
5. 负责数据库备份及恢复策略方案的制定与实施,提升数据服务质量;
6. 负责Oracle、MySQL、MongoDB、PostgreSQL等数据库高可用集群监控与调优;
7. 负责依据业务需求优化数据存储结构,负责数据库系统部署方案的计划、设计与实施;
8. 数据库开发支持,负责相关业务的数据建模、设计评审、SQL代码审核等;
9. 协助研发进行数据库设计、SQL编写规范指导和测试环境搭建,并配合开发人员进行SQL语句审查;
10. 负责跟进数据库日常故障恢复、根本原因分析及事后改善落实;
11. 协助完善数据库管理团队的自动化运维系统,提高DBA团队工作效率;
12. 负责研究和学习数据库前沿技术,并将新技术与业务系统实践相结合;
13. 有强烈的责任心和主动工作态度;具有较强的团队协作和沟通能力良好,具有良好的学习能力。
招聘部门:人力资源部
招聘岗位:人力资源助理岗
岗位职责:协助人力资源部规划、绩效、薪酬、招聘、培训以及员工关系模块主管开展相关工作。
任职条件:全日制硕士研究生及以上学历,人力资源管理、行政管理、心理学、中文等专业;有相关工作经验优先;较好的逻辑分析与文案撰写能力,良好地沟通与学习能力。
招聘部门:总裁办公室
招聘岗位:档案管理岗
岗位职责:
1. 负责整理公司文书档案、合同档案、声像档案、实体档案及印章档案等,包括文件的鉴定、修整、装订、分类、排列、编号、编目、装盒、上架等;
2. 负责鉴定档案管理系统中电子文件的类别、保管期限,核对电子档案的完整性,整理相关联的电子档案并按照事件顺序排序,打印重要电子档案形成纸质档案归档;
3. 负责提供档案的利用。
任职条件:
全日制本科及以上学历,档案学专业;掌握档案管理和信息管理的基本理论、基础知识与业务技能,以及与信息管理相关学科的知识;具有办公自动化管理的基本能力;熟悉我国档案管理的方针、政策和法规;了解国内外档案管理与信息管理的前沿成就与发展动向。
招聘部门:固定收益事业部
招聘岗位:金融市场部销售岗
岗位职责:负责债券销售工作,包括但不限于主承债券销售、投顾产品销售等。
任职条件:全日制本科及以上学历,金融、经济相关专业专业;要求沟通能力强,性格外向,抗挫折能力强,主动性高,对销售行业感兴趣,乐观积极。
【招聘网址】
http://www.yingjiesheng.com/job-004-141-108.html
【简历投递】
sczq@jobapply.cn
9、【上海北京辽宁】盛京银行
【公司简介】
盛京银行是国内实力雄厚的总部银行,总部设在辽宁沈阳,2014年12月29日成功在香港联交所挂牌上市,资产规模超万亿,中国恒大集团为第一大股东。盛京银行秉承“存款立行、合规立行、人才立行、科技立行”的经营理念,坚持“轻资本、轻资产”的经营模式,以前瞻性的战略定位、市场化的体制机制、独具特色的业务体系和稳健的运营能力,实现了资本、规模、效益的协调发展,逐渐成为一家综合性、多元化、高品质、在同类型银行中处于领先地位的股份制商业银行。
【招聘岗位】
发布时间:2019-03-21工作地点:北京 招聘人数:1职位性质:全职
北京分行-综合柜员岗
发布时间:2019-03-21工作地点:北京 招聘人数:10职位性质:全职
北京分行-业务客户经理岗
发布时间:2019-03-21工作地点:北京 招聘人数:2职位性质:全职
上海分行-理财管理岗
发布时间:2019-03-21工作地点:上海 招聘人数:12职位性质:全职
上海分行-综合柜员岗
发布时间:2019-03-21工作地点:上海 招聘人数:10职位性质:全职
大连分行-主柜员岗
发布时间:2019-03-21工作地点:大连 招聘人数:1职位性质:全职
大连分行-大堂经理岗
发布时间:2019-03-21工作地点:大连 招聘人数:1职位性质:全职
营口分行-产品管理、客户管理及财富业务管理岗
发布时间:2019-03-21工作地点:营口 招聘人数:2职位性质:全职
抚顺分行-综合柜员岗
发布时间:2019-03-21工作地点:抚顺 招聘人数:10职位性质:全职
阜新分行-定向柜员岗
发布时间:2019-03-21工作地点:阜新 招聘人数:6职位性质:全职
【网申地址】
http://special.zhaopin.com/2019/sh/sjyx031658/
10、【武汉青岛天津大连】海尔集团
【公司简介】
海尔集团是世界著名家电制造商、中国最具价值品牌。海尔在全球30多个国家建立本土化的设计中心、制造基地和贸易公司,已发展成为大规模的跨国企业集团。2018年1月3日,第21届中国最有价值品牌研究报告正式揭晓,海尔以2918.96亿(人民币)的品牌价值荣登冠军宝座,连续14年蝉联“中国最有价值品牌”榜首。海尔品牌旗下冰箱、空调、洗衣机、电视机、热水器、电脑、手机、家居集成等19个产品被评为中国名牌,其中海尔冰箱、洗衣机还被国家质检总局评为首批中国世界名牌。
【招聘岗位】

【薪资福利】

【招聘网址】
http://www.yingjiesheng.com/job-004-140-825.html
【简历投递】
tianzhaoguo@haier.com
11、【北京上海其他】平高集团有限公司
【公司简介】
平高集团有限公司是国家电网公司直属单位,是我国电工行业重大技术装备支柱企业,业务范围涵盖输配电设备研发、设计、制造、销售、检测、相关设备成套、服务与工程承包、系统解决方案。核心业务为中压、高压、超高压及特高压交直流开关设备制造、研发、销售和检修服务。平高集团资产总额超过200亿元,现有员工近万人,科技研发平台13个,下属公司32家,其中上市公司1家。
【招聘专业】
电工类:高电压与绝缘技术、电气工程及其自动化、电力系统及其自动化、电气工程、电机与电器、电工理论与新技术、电力电子与电力传动、电力工程与管理、能源和电力系统及相关专业
其他工学类:机械设计制造及其自动化、流体机械及工程、自动化、安全工程、焊接技术与工程、化学工程与工艺、高分子材料与工程、材料成型及控制工程、新能源科学与工程、土木工程、控制理论与控制工程、热能与动力工程
电子信息类:信息科学技术、计算机科学与技术、通信与信号处理及相关专业
金融财务类:会计学、财务管理、财务会计、金融及相关专业
管理类:工程造价、工业工程、工程管理及相关专业
其他专业:法学、英语、俄语及相关专业
【网申地址】
http://zhaopin.sgcc.com.cn(国家电网人力资源招聘平台,预计报名开通时间预计为2019年3月7日—2019年3月31日)
12、【南京】太平洋建设集团有限公司
【公司简介】
太平洋建设始建于1995年,是一家以基础设施投资与建设为核心产业,拥有国家公路、市政、水利、建筑等多个总承包及若干专业承包一级资质,风景园林工程设计专项甲级资质的私营企业。在中国城市化、城镇化、城乡一体化的进程中,太平洋建设融资源、智慧、资本于一体,成为中国最大的城市运营商,跻身世界500强。2017年,太平洋建设进入世界500强前百强,位列第89位。2018年,太平洋建设再入世界500强前百强,位列第96位。雄居全球工程和建筑业私企第一。
【招聘岗位】

【薪资福利】
1、薪酬:应届生平均工资7-10万/年,丰富的晋升机会和职业发展通道。
2、补贴:院校(证书)津贴 话费补贴 异地工作补贴等。
3、入职统一签订正式劳动合同,缴纳社保。
4、外地工作皆提供食宿,探亲假等。
【招聘网址】
http://www.yingjiesheng.com/job-004-140-745.html
【简历投递】
hntpy-hr@cpcg.com.cn(请注明学校、专业及应聘岗位)
13、【石家庄】石家庄科林电气股份有限公司
【公司简介】
石家庄科林电气股份有限公司(股票代码:603050)成立于2000年,位于石家庄市红旗大街,现有员工2000余人,是为电力行业、公共事业及大型行业客户提供电力系统一、二次完整解决方案、优质产品和服务的国家火炬计划重点高新技术企业,下设科林电力设计院、天津科林电气和科林电气设备三个全资子公司。公司立足于多元化的产品战略,追求以技术创新赢得市场,通过十几年的发展,公司逐渐形成了智能电网、新能源、互联网 三大业务板块,现已成长为国内一流的电气企业。
【招聘岗位】

【薪资福利】
1、本科生年薪4-8万,研究生年薪8-12万,每年加薪,年终奖。
2、五险一金,餐补,过节福利、生日蛋糕卡、能力提升培训等。
3、公司内生活配套设施齐全,宿舍独立卫浴,有空调。
4、符合条件的毕业生,公司可办理市或区“人才绿卡”,持卡人可在证件办理、医疗保障、子女入学等方面享受政策优惠和绿色通道。
5、公司可为大学生解决户口,让每位大学生扎根石家庄,同时公司可免费托管大学生人事档案并接收*党**组织关系。
【网申地址】
zhaopin@kechina.com
【招聘网址】
http://www.yingjiesheng.com/job-004-140-746.html
14、【武汉】武汉华发置业有限公司
【公司简介】
华发实业股份有限公司(以下简称华发股份)成立于1992年,是珠海龙头国企,具备国家一级房地产开发资质,2004年成功在上交所上市,荣获“美国《财富》杂志中国500强企业”,荣膺“中国房地产十佳诚信开发企业”、“中国房地产上市公司20强”等多项殊荣。华发股份致力于成为城市主流开发运营商,更致力于为客户打造未来的生活方式,积极承担城市功能提升的社会责任,为城市发展作出贡献。
【招聘岗位】
规划设计类
涵盖岗位:设计管理岗
专业要求:室内设计、景观设计、建筑设计、建筑学、园林等
工程成本招采类
涵盖岗位:成本造价岗、工程管理岗、招标采购岗
专业要求:工程管理、工程造价、机电安装、电气工程及其自动化、工业与民用建筑、土木工程等
市场营销类
涵盖岗位:营销策划岗、客户服务岗
专业要求:市场营销、房地产管理、土地资源管理、行政管理、工程管理等
土地开发类
涵盖岗位:投资拓展岗、开发报建岗
专业要求:土地资源管理、房地产开发经营管理、财务管理、金融学、法律等
战略运营类
涵盖岗位:运营管理岗、发展研究岗
专业要求:金融、财务管理、企业管理、工程管理、项目管理、产业经济学、区域经济学等
职能管理类
涵盖岗位:财务会计岗、资金管理岗、行政管理岗、人力资源岗、
专业要求:财务管理、会计、中文、档案管理、行政管理、汉语言文学、工商管理、人力资源管理等
【网申地址】
http://job.cnhuafag.com/
15、【江西】广东兴奇集团
【公司简介】
广东兴奇集团——始创于1988年,总部在广东佛山南海。兴奇集团目前已发展成为集环保再生、有色金属贸易、新材料供应链、金融投资、地产物业等业务于一体的多元化集团企业。集团下设十余家子公司遍及广东、上海、江西、江苏、香港等地。随着经营规模不断壮大,目前已成为华南地区最大的有色金属供应商。
【招聘岗位】
【业务岗】
专业要求:本科及以上学历,专业不限;要求沟通协调能力强,吃苦耐劳,踏实肯干,有韧性。
拟招聘人数:10人
工作内容:从事有色金属(废铜、铜杆)的采购、销售方面的工作。
【商务岗】
专业要求:国际经济与贸易、英语、物流管理等专业优先,本科以上学历;英语六级以上,沟通协调能力强。
拟招聘人数:3人
工作内容:从事国际贸易方面的工作
【财务岗】
专业要求:财会专业,本科以上学历;基础扎实,学习能力强。
拟招聘人数:3人
工作内容:从事财务核算、资金方面的工作
【人事岗】
专业要求:人力资源相关专业优先,本科以上学历;持有C1驾驶证,学习沟通能力强。
拟招聘人数:3人
工作内容:从事人力资源方面的工作
【薪资福利】
一、毕业后税前保底5000元-7000元/月 话费补贴(视乎实际情况);
二、工作满1年根据表现享受年终奖及调薪机会;
三、入职即购买社保,包吃包住(免费三餐、宿舍2-3人/间,有热水空调)。
【简历投递】
pantonghui@hkmtl.com(简历投递主题格式:专业 姓名 应聘岗位)
【公司网址】
www.hkmtl.com
想听你说
5哥诚邀你写下你的求职经历,或是分享成功、或是从失败中学习的经验。欢迎来稿,形式不限。稿件一经录用,即可获得丰厚稿酬。来稿请发送邮箱:tougao500qiang@163.com,别忘了注明联系方式。
【推荐阅读】▼ (点击文章题目即可)
-
「校招精选」郎酒股份、锦珂塑胶、港中旅地产等名企精选(3-22)
-
「校招精选」*草烟**专卖局、链家、外研社等名企精选(3-21)
-
「校招精选」传音控股、达丰(上海)电脑、振石控股集团等名企精选(3-20)
-
「校招精选」康恩贝、广发证券、菲尼克斯等名企精选(3-19)
-
「校招精选」屈臣氏、巨人网络、唯品会等名企精选(3-18)
-
「校招精选」国家电网、中国移动、招商银行、邮储银行等名企精选(3-17)
-
「校招精选」快手、融信集团、百事、白云山等名企精选(3-16)
-
「校招精选」海信集团、映客、东风本田等名企精选(3-15)
-
「校招精选」正邦集团、集泰化工、志特集团等名企精选(3-14)
-
「校招精选」新希望、鲜丰水果、上海外高桥造船等名企精选(3-13)
-
「校招精选」东风汽车、新东方、妖精的口袋、菲尼克斯等名企精选(3-12)
-
「校招精选」飞利浦、西门子、华润置地等名企精选(3-11)
-
「校招精选」集美控股、世纪互联、中华纸业等名企精选(3-10)
-
「校招精选」KPMG、世茂集团、泰达绿化、TCL新技术等名企精选(3-9)
-
「校招精选」上铙银行、青岛啤酒、波士顿科学等名企精选(3-8)
-
「校招精选」中国移动、中国联通、无印良品、建设银行、兴业银行等名企精选(3-7)
-END-

▼ 点击左下角 “阅读原文” 查找更多岗位