
日前,江苏省盐城市东台市人民医院疑似爆发院内血透患者感染丙肝事件。经对所有血透患者的筛查检测,共确诊丙肝病毒感染69例,具体感染原因尚在调查中。
丙肝是有丙肝病毒(HCV)引起的急、慢性肝炎,主要经血液、性和母婴途径传播。但和甲肝、乙肝相比,丙肝并不为人熟知。
除了乙肝、丙肝之外,常见的肝病还包括:丙肝、脂肪肝、肝囊肿、肝血管瘤等。
这些肝脏疾病有什么危害?对买保险会不会有什么影响呢?下面以最常见的乙肝为主,为大家一一解答这些问题。
01 什么是乙肝?
很多人可能都知道乙肝,或者自己就是乙肝患者,但具体是哪一种乙肝,很多人都分不清楚。
乙肝主要包括 4 种常见类型:乙肝病毒携带、小三阳、大三阳、乙型肝炎。

1、一分钟,读懂乙肝分类
想要搞清楚这个问题,一般要去医院做两项检查:乙肝五项、肝功能。
其中,乙肝五项包括:乙肝表面抗原、乙肝表面抗体、乙肝e抗原、乙肝e抗体、乙肝核心抗体。
再结合肝功能检查,下图整理出了我们最常见的几种乙肝状态:

如果单看乙肝五项:第1、4、5项阳性就是乙肝小三阳;第1、3、5阳性就是乙肝大三阳;但是否患乙型肝炎,要结合肝功能看。
如果肝功能正常:无论是大小三阳,都只是乙肝病毒携带,而不是乙型肝炎
如果肝功能异常:那么就不仅是大小三阳,病情已经发展到了乙型肝炎。
对乙肝患者来说,弄明白自己的病情都是很有必要的。无论在治疗还是投保都是必不可少的步骤。
2、为何“谈肝色变”?
一般我们说“谈肝色变”大部分都是指乙肝。如果只是乙肝病毒携带者,一般对生活影响不大,危害性较大的是乙型肝炎。
目前,乙型肝炎还没有彻底治愈的方法,广为流传的“ 肝癌三部曲 ”就是指:乙型肝炎 → 肝硬化 → 肝癌。据数据统计,如果没有适当的治疗,20-30%的乙型肝炎会发展为肝硬化,甚至肝癌。

如果已确诊是乙型肝炎,一定要注意平时养成良好的生活习惯:少吸烟、少喝酒、少熬夜……不好的生活习惯都会加剧病情。
02 有乙肝,怎么买保险?
不同类型的乙肝,对应着不同的健康风险。因此在买保险的时候也有截然不同的影响。
为了方便大家,这里整理了乙肝投保的详细攻略。其他病症,可以参照我们《如何快速带病投保》文章去尝试投保。
1、乙肝病毒携带,如何投保?
在生活中,大部分人都仅是乙肝病毒携带,即只有乙肝表面抗原 (乙肝五项的第1项)为阳性。这种情况健康风险不高,核保也相对宽松。

购买重疾险:推荐百年康惠保旗舰版、星悦重疾险,只要肝功能检测在一定范围内就能正常承保;复星系列和芯爱重疾险,如果肝功能等指标都正常,也能正常承保。
购买医疗险:推荐平安e生保(保证续保版),核保相对宽松,直接除外承保。在公众号的精品汇可以找到哦!
购买定期寿险:推荐瑞泰瑞和,其健康告知未提及乙肝病毒携带者,可以直接投保。只要肝功能没有问题,大麦定寿也是能正常承保的。
总的来说,仅是乙肝病毒携带,投保障碍并不大。但也不能掉以轻心,一定要做定期复查,毕竟体内还是有乙肝病毒存在的。
2、乙肝小三阳,如何投保?
对于乙肝小三阳患者,如果检查肝功能正常,那么通常是不需要治疗的。这种情况下,有哪些保险产品可以购买呢?

购买重疾险:只要肝功能等指标正常,复星3款重疾险以及芯爱都是可以正常承保的;如果肝功能检测有些超标,弘康的两款产品也能加费承保。
购买医疗险:推荐平安e生保,人保好医保,都是可以除外承保,是购买医疗险较好的结果。
购买定期寿险:推荐瑞泰瑞和,可以直接投保;如果肝功能无异常,也可以购买性价比更高的大麦定期寿险。
可以看到,和乙肝病毒携带类似,乙肝小三阳的危害性相对没那么大。只要肯花时间去尝试选择,能正常购买的产品也挺多的。
3、乙肝大三阳,如何投保?
如果检查出大三阳,说明病毒正在你体内大量的复制,传染性相对比较强。但如果肝功能是正常的,还是有几款合适的产品可以选择的。

购买重疾险:绝大多数产品会直接拒保,但弘康的产品可以加费承保,相对宽松一点。
购买医疗险:核保更加严格,目前只有微医保有机会除外承保。
购买定期寿险:推荐瑞泰瑞和,健康告知只询问肝硬化,因此大三阳也可以正常投保。
需要注意的是市场上有一些产品的投保规则较为混乱,大家投保时务必注意。遇到健康告知不明确的时候,可以电话咨询保险公司确认。

4、甲乙丙丁戊,肝炎能投保吗?
目前我国的乙型肝炎患者高达 3 千万,由于后期有可能发展为肝癌。保险公司对此核保非常严格。
除了乙肝,丙肝、丁肝也是较为严重的慢性疾病,基本上很难买保险。而甲肝和戊肝的危害性相对没那么大,痊愈后就能正常投保。
03 其他肝病,怎么买保险?
肝脏是人体主要的代谢器官。除了乙肝,常见的肝脏疾病还包括:脂肪肝、肝囊肿、肝血管瘤等等。这些情况应该如何投保呢?
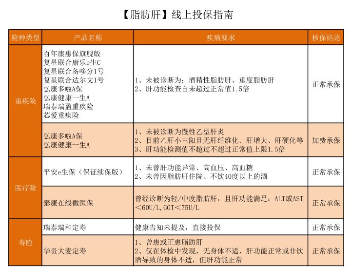
1、脂肪肝,想投保并不难
据数据统计,我国每 10 个成年人,就有 3 个是脂肪肝。随着人们生活水平的提高,脂肪肝也变得越来越常见。但脂肪肝买保险比乙肝容易多了。

购买重疾险:只要未被诊断酒精性脂肪肝、重度脂肪肝,且肝功能控制在正常值1.5倍内,大部分产品均可正常承保。
购买医疗险:推荐平安e生保,微医保,都有机会正常承保,可以查看具体的指标要求。
购买定期寿险:推荐瑞泰瑞和,健康告知没有提及脂肪肝,可以直接投保;肝功能正常的也能正常承保大麦定寿。
实际上,脂肪肝是一种可逆性疾病。如果早发现早治疗,是可以恢复正常的。但如果任由其发展,后期也会发展为肝硬化。

因此大家平时要注意养成良好的生活习惯:少吃高脂肪、高热量的食物、少喝酒、多做运动,以免患上脂肪肝。
2、不是癌症的肝血管瘤
大多数人一听到“瘤”这个字就非常担心,但实际上其肝血管瘤是一种常见的良性肿瘤,对肝功能也基本没有影响。

从图中可以看到,除了医疗险的核保较为严格,重疾和寿险是很容易正常承保的。
而且大部分肿瘤都是这样,只要明确了是良性的,要买保险并不难。
3、肝囊肿,如何买保险?
与肝血管瘤相似,绝大多数肝囊肿都不需要治疗,因此保险的核保也很宽松。

从图中可知,如果不是多囊肝,很多产品都能直接购买,并没有大家想象中那么困难。
以上就是各类肝病的投保攻略,这些方法同样适用于其他身体异常。此外,小保还写过其他疾病的核保指南,可以在公众号中查看。

肝脏疾病并没有大家想象的那么可怕,很多情况下都是有保险产品可以提供选择。但也有不少人因为患了乙肝想买保险,但是得不到较好的核保结论,常常犹豫不决。
小保认为如果已经投*过保**多家公司,找不到更好的核保结论了,那么建议接受现实。毕竟,有保障总比没保障好,能够保障的疾病除此之外还要很多。