竹笛是单声部乐器,有演奏家通过乐器的改革,使其可以同时发出两个音,而产生和声效果,如尹维鹤改革的“双音笛”,就已经实现了这一效果。但是,如何在不改变竹笛结构形制的前提下,使竹笛能够方便地发出两个音,一直是演奏家研究的课题。经实践证明,在口风的配合下,利用某些特殊的指法,可以在管乐器上演奏双音,但是,这种口风极难把握,难以普及。笛子演奏家俞逊发在笛子独奏曲《琅琊神韵》的演奏中,利用口哨的余气吹入笛管,发出和口哨音同时进行的气声,也可以看作是竹笛双音的一种尝试。近年,一种声带和声的双音技巧正在逐渐被人们所认识、接受。声带和声双音技巧,是指在演奏的同时,吹奏者利用声带发出歌唱似的“呜---”声,并使其和笛子吹出的本音相结合,奏出两个声部。这种双音的演奏方法简单易推广,笔者的老师武汉音乐学院的演奏家荣政副教授,在该技巧的实践和推广上作出了不少的贡献,他创作演奏的笛子独奏曲《方竹》,就将这种技巧用于演奏实践中,并将笛音与声带音复调穿插进行,为该技巧的使用起了示范作用。

和音也可称做双音。这里我们所说的和音练习,不是双音笛、*管双**、双竖笛等所吹奏的双音,而是指在原来的传统笛子上一个音孔练发两个音的吹奏技巧。和音的奏法有两种:
一、泛音和音
这一吹奏技巧,就是要练习能在笛子的第一、二、三孔和筒音,每发出本音(567与高音1)的同时,能再发出它们的关系泛音,或者是八度音。
这一吹奏技巧的主要功夫是在风门和口风上。它要求风门松而细小,口风集中而轻缓。它需要用吹奏本音时的两种嘴劲去吹,才能发出双音来。
练习时要平心静气,琢磨体会,千万不可性急,猛吹,要近似*箫吹**时的那种文雅劲。越急于求成,越是心不定神不安,就越不易找到它的巧妙之处。
这一吹奏技巧,从理论上是适用的,但由于它的发音音量太小,和音的双声效果比较微弱,而且也不易准确地发出,所以一般极少使用。特别在合奏、伴奏中,它的声音将会被其它乐器声淹没。但在独奏时,出奇不意地,突然亮出几句,可能会收到奇特的效果。
这是个新的技巧探索,还有待研究和发展,所以初学吹笛的人不要先去练习它,以免因小失大,应首先努力练好那些常用的技巧。
二、自声伴唱
一九五八年来秋,胡结续在笛子独奏曲《我是一个兵》中,首次运用了“喉音”技巧,使该曲的演奏收到了出乎意料的好效果。不入又在笛子独奏曲《骞马会上》运用了“喉音”技巧。虽然变两首曲子所表现出来的情绪、速度、节奏、调性、风格都大平相同,但也同样收到了很好的效果,这两曲其所以都先后获奖,出版、制成唱片,在全国和港澳地区流行,不能说与在该曲中成功的运用了“喉音”技巧无关。现在这一技巧已流传开来,为笛子吹奏中的常规技巧之一。
三十多年来胡结续在长期运用这一吹奏技巧的过程中,不断增添新的感受。80年代初,他在原“喉音”的启示下,进而探索了另一全新的吹奏技巧——“自声伴唱”。现把这一技巧吹奏的原理和方法,及表现力简介如下:
“自声伴唱”的名字,已点明了这一吹奏技巧的实质,它就是要求在吹奏笛子的同时(在笛子的演奏进行中),吹奏者在口腔中,发(唱)出与笛子声音相同或不同的音。相同节奏或不同节奏的音。还能哼唱出与笛音成三度、四度、五度、六度、八度等各种和音与简单的复调。
此技巧虽不算很难,但不下一番功夫也难以掌握。它难就难在吹响笛子提同时,口腔哼唱出各种声音来。倒过来讲,也就是在唱出声来的同时,要能保持自己的嘴形不变,所气息不断,使笛子的演奏正常进行。另外还难在它对吹奏者的音乐素养的要求提高了,音准的概念及呼吸的要求也严格了。特别是两种节奏,两个不同的旋律(对位)同时流动时,双方都要准确无误顺利进行,则难度就更大了。以上这些都是能否掌握好‘自声伴唱’吹奏技巧的关键所在。其次是对吹奏者的嗓音也有些要求,它虽不太要求嗓音的好坏,然而它却要求嗓音能达到一般歌唱者的音域宽度。发音准确,不走(跑)调,不发尖刺的噪音。
练好这一技巧,须经三个阶段:
第一阶级是练唱。这里的练唱,不是要求像歌唱演员那样,讲究共鸣、位置、口形、咬字等等;也不需要大声地唱个不停。它的练习方法是,轻轻地闭上嘴(双唇),在口腔中哼唱出各种音高和旋律。要求把音哼唱准,节奏稳定,情绪适宜,音区的转换自如贯。同时要通过练唱使音域尽量扩展,使之能达到十度以上。当然,音域不宽并不等于就不能吹奏和运用‘自声伴唱’,而是说,具备宽广的音域,就能把这一技巧吹奏和运用得更出色。
第二阶段是吹唱同步练习。所谓同步练习,就是说,要练习在吹响笛子的同时,使口腔中哼(唱)出声音来。这里应注意的是,在口腔发音(声)时,一定要练发“呜”这个音,不能发“哼”的音。因为“哼”的发音共鸣是在鼻腔里,它使气向上提起,没有向口外(向吹孔)的冲击力,这样在唱的同时就难以再吹响笛子。也难以使笛声与唱声协调一致。而发(唱)“呜”的声时,自然就会从口腔中产生一股气流,向口外(向吹孔)冲出去,就会自然而然地使笛子不停地吹奏下去,与唱声共同发出,糅为一体,谐和入耳。
这里要着重指出的是,在运用自声伴唱的同时,一定要注意保持吹奏口形的不变。过去不少学生在练习过程中,往往都是吹响笛子,口腔内就难唱出声来,要唱出声往往两腮就要抖颤,控制不住吹奏口形的变化,致使笛子吹不响,或笛音不饱满润。

为解决这个难点,学练时可采用以下办法:
(1)笛音与伴唱要先采用同音、同度、同节奏的音来练习。
(2)先用D、E调曲笛(全按为低音5)来练习,而且要先从中音区练起(即平吹的1、2、3、4、5),逐步扩展到低音和高音区。
(3)先从吹、唱长音练起,逐步加快速度和变换节奏,吹奏旋律音调。
(4)练唱时(不吹笛子单独哼唱时)也一定要保持吹奏笛子时的口形,以发(唱)“呜”的音为准,并不可发(唱)“啊”、“依”、“哼”等音。
(5)注意呼吸通畅,要用胸腹联合呼吸法。一定要避免喉头、脖子、两腮及双唇的紧收去挤憋发音。这不但时身体不利,而且也难以练好这一技巧。
(6)练习要循序渐进,要先长后短,先慢后快,先中音后低音再高音,逐步进行。
(7)要量力而为,练累了稍息后再练。练习中多用心琢磨,细心巧练,不要死练硬吹。不讲成效地苦练,不明确目的地拚命吹,是收不到理想效果的。
第三阶段是实用练习。所谓实用练习就是练习在以后的实际运用中要经常演奏的一些实例。它的程度是无止境的,内容也是十分广泛的。练习一般多从和音开始,三度、四度、五度、六度、八度等,直到复调的演奏。这一步练习难度较大,没有一番苦功,是难以如愿的。
不少学生,在这阶级练习中都常出现以下问题:
1、音发(唱)不准,同音同度还问题不大,特别是各种音程的和音,就常唱不准。吹、唱音不易区分,不庇和不纯净。
2、习惯的概念和错觉,致使在吹笛的同时,难以唱确与笛音不同节奏的音。或者唱对了又难以吹准确不同的吹奏互相影响、拉扯,不能各自独立进行。
3、吹奏对位旋律时,最难的就是各自声部的独立进行。其次是由于两声部的音高不同,所需用的气息、嘴劲不同所以有时还会出现唱出声来,吹不响笛子的情况。特别是笛子超吹时,而声唱却在低、中音区流动,这最易产生吹不响的情况。
4、练习中,有时往往由于伴唱旋律高低流动的起伏过大,致使口形发生变化,使吹奏状态的风门不能正常,影响演奏的顺利进行。
许多学生在吹奏中,凡是笛声延长,唱声流动的情况较易学,反过来在唱声延长而要求笛音流动时,和吹、唱两声部成反向进行时就难以掌握了。形成这种规律的原因就在于如何保持吹奏气息的充足和口形的不变。
要克服在练习过程中所遇到的这些困难,就必须努力做到以下几点:
(1)努力提高自己的音乐素养。
(2)要学习和声与简单复调知识。
(3)要锻炼自己的吹、唱不但能单独,更能各自独立流动的能力。
(4)加强嘴劲和气息练习,增强自己的气量和丹田、嘴劲的控制能力。
(5)要多练唱,努力唱准、唱熟,唱得流畅好听。
(6)多练习哼唱在延长的同时,笛子的旋律在不断变化着进行吹奏。
自声伴唱是在“喉音”的启示下探索发展的,但两者却区别很大。下面来谈这个问题:
自声伴唱是在“喉音”的启示下发展而来的,但它与喉音是完全不同的另一种全新的吹奏技巧。两种虽同属口腔中技巧,但两者的发音、发音的位置、发音方法、表现能力、听觉效果,都是绝然不同的。现将两者的区别列表对比如下:
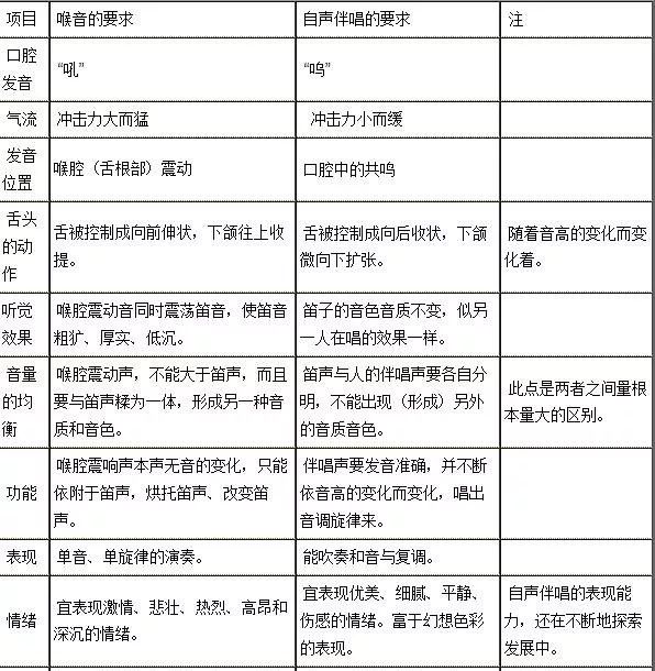
喉音与自声伴唱区别对照表

自声伴唱是一个新创的技巧。还需在实践中不断然地探索发展,巧妙地安排运用。在传授的学生中,多数都能通过学习渐渐掌握,但也有极少数学生,费了很大劲也还是没学好,节奏、音准很难达到要求。原因是吹奏者的耳朵和音乐素养差,所以,想要学好、掌握这一技巧,都需在学练这一技巧的同时,重视自己的练耳和音乐素养的提高。
在练习自声伴唱的过程中,要时刻注意以下几点:
1、每一条练习在初练时,都可分为两步,第一步先把笛谱分别单独练熟,之后再进行第二步吹、唱合成练习。练习开初速度要慢,要一小节一小节地来练,吹唱配合对了,弄清楚准确了再一一练下去,直到演奏出情绪来。
2、一般说要少用吐奏,要用时也应轻软为好,最好用内吐。这样才能使音圆润、柔和。要切忌强硬的音头和历、剁手法。
3、笛声与唱声要同起同落(特殊艺术处理例外),不能一个地响,另一个断了声,既不能虎头开始,也不能蛇尾结束。
4、要保持正确的持笛姿势和正确的呼吸运气方法。一般最易犯的毛病是把气都憋到了脖子处,弄得鼓颈涨面。
