
插齿滚齿同属展成法加工齿轮,展成法加工齿轮时,刀具也作为一个齿轮,与被加工齿轮各自按啮合关系要求的速比传动,从而包络切出齿形。不同于滚齿加工,插齿刀除按啮合关系传动外,还需同时作上下运动(见图1)。展成法优点是一把刀具可以加工相同模数、齿形角及不同齿数的各种齿轮。滚齿只能加工外齿轮,而插齿既可加工外齿轮,又可加工内齿轮,还能加工有台阶的齿轮块、人字齿轮及部分齿轮等。

图1 插齿刀与齿轮齿形对滚与成形
1. 插齿工艺
插齿运动有: ① 插齿刀的往复运动即切削运动, 其平均速度v即切削速度,v与冲程长度L、每分钟往复次数n的关系是:v=2nL/1 000(m/min)。②插齿刀按齿轮啮合关系回转的快慢,即圆周进给量的大小选定回转速度。③被加工齿轮应按齿轮啮合关系的选定回转速度。④插齿刀的径向进给,依此才可逐次切出全齿深。⑤让刀运动,插齿刀返回时,刀与毛坯间中心瞬时扩大一下,以免二者相碰。由于有刀具返回的空程及较复杂的运动,可知生产效率比滚齿低( 见图2)。

图2 插齿机工作原理
(1)插直齿、斜齿。插直齿时,用直齿插齿刀作垂直上下往复运动。插斜齿时,需用斜齿插齿刀通过插齿机主轴上螺旋导轨导向作斜向上下往复运动。为了进行切削,插齿刀顶刃、侧刃也必须做出前角、后角等。插齿刀主要有三种结构形式,即盘形、碗形和带柄形。盘形用于加工外齿轮、台阶齿轮块及较大直径的内齿轮。碗形用于加工直径较大的台阶齿轮、内齿轮,在结构上与盘形的区别在于, 其刀体中间的凹孔较深,以便容纳紧固螺母,避免在加工台阶齿轮时碰上工件。带柄形主要用于小型内齿轮的加工。
(2)插削内齿轮。能加工内齿轮是插齿加工的突出特点。
但内齿轮加工比外齿轮加工更容易引起干涉,从而使内齿轮加工的范围和加工内齿轮用的插齿刀的设计受到限制。切内齿轮时,可产生的干涉有以下3种:
①渐开线干涉,它在内齿轮和插齿刀的齿数相差大时产生,常可将内齿轮的齿顶削去一些。
②退让刀时产生的干涉,当内齿轮与插齿刀的齿数差少时,插齿刀切入和返回时,易将内齿轮齿顶的角部切去一些。
③余摆线干涉,比起退让刀时的干涉,二者齿数差更少时,会发生这种干涉。
在渐开线齿面包络展成完后,刀具的齿顶会切除一些内齿轮齿面;若不产生退让刀产生的干涉,也不会产生余摆线干涉。因此在插齿刀齿数设计时有所限制。如何根据内齿轮齿数、齿型(标准型和短齿型)及压力角大小,选择合适地避免引起干涉的插齿刀齿数,具体可参考图3。图3中Zg、Zc分别表示工件和刀具齿数,剖面线范围内的Zg和Zc齿数配合不会发生干涉,αp表示压力角。

图3 加工内齿轮插齿刀齿数选定
一般压力角正常是20°、内齿轮齿数为50时,插齿刀齿数Zc在22≤Zc≤32时,不会产生干涉。
(3)主要参数的选定。模数和压力角:插齿刀的法向模数和法向压力角必须和被加工齿轮一致。
螺旋角:插齿刀节圆上的螺旋角必须和被加工齿轮的一样。
齿数:插齿刀的齿数在插斜齿轮时受螺旋导轨的限制。插内齿轮时,也有一定限制。
在斜齿轮加工时,插齿刀节圆上的螺旋角应等于被加工斜齿轮的螺旋角。齿数应按下式计算
Z=Lsinβ0/πmn(1)
式中,mn是齿轮的法向模数;Z 是插齿刀齿数;β0是节圆的螺旋角; L 是螺旋导轨的导程(mm)。
螺旋导轨(见图4):插齿刀插斜齿轮的斜向插入运动依靠螺旋导轨,螺旋导轨的导程L,其计算式为
L=πD0/tanβ0=πmnZ/sinβ0(2)
式中,D0是节圆直径(mm)。

图4 插齿机螺旋导轨示意图
可知同一斜齿轮, 若用不同齿数的插齿刀加工时, 必然造成螺距、螺旋角不同, 而应该分别用不同螺距的螺旋导轨加工。用同一导轨必会产生加工误差,如法向模数同为2.5、压力角同为20°、螺旋角同为20°且均为右旋,用30个齿的插齿刀,代入公式(2),导轨导程应为688.905mm;而50个齿的插齿刀, 需导轨的导程则应为1 148.175mm。如果共用一个导轨,可造成被加工齿轮在节圆和基圆上的螺旋角误差。
(4)插削用量的确定。插齿时,插齿刀的往复运动是主切削运动,它的快慢就是切削速度高低。除此之外的插齿刀和工件齿轮按一定速比的啮合运动,构成圆周进给运动。三菱综合材料公司推荐了一个插削钢件齿轮的切削速度选定图(见图5),可供学习参考。它以切削长度25mm为基准。

图5 插齿平均切削速度选定参考图
(5)加工时的注意事项。在插齿机上安装被加工工件和插齿刀时,应控制它们的振摆在5μm以下,不然会造成加工齿面的段差。
插齿刀的上下往复行(冲)程,应据被加工齿轮厚度选定,并应以齿厚加上下的空程量。
插齿加工时是插齿刀的一个刀齿,切出被加工齿轮的一个齿槽,因此要注意刀齿可能因冲击发生的破损和异常磨损。
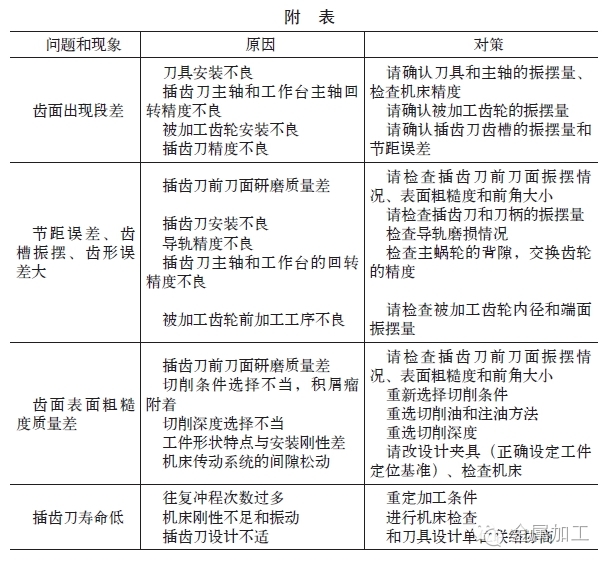
2. 插齿加工的问题和对策
对于插齿加工时产生的问题和现象应该如何解决,具体对策如附表所示。
附 表

3. 高性能、长寿命新型插齿刀
插齿刀上下往复运动承受冲击载荷,其韧性必须好,使用的高速钢也必须是韧性好的,按国际标准应是HS6-5-2-5,我国为W6Mo5Cr4V2Co5,美国为M35,日本为SKH55。为了延长寿命,插齿刀可加带涂层。若再要提高寿命和性能,必须改变插齿刀材质,使用韧性更高的粉末高速钢和粉末高速钢加涂层。三菱综合材料开发了新的粉末高速钢材料KNA和KNAZ,可满足这两方面要求。尤其特别的是KNAZ,含高合金粉末和特有的微细高硬度碳化物,提高了耐磨性,但其含量应适当,这样才能使得插齿刀的韧性也得到相应提高。三菱还开发了特殊的热处理技术,经处理后插齿刀的性能、寿命更高。
带涂层的插齿刀比无涂层的寿命提高许多。以往多用TiN涂层,三菱综合材料又独自开发了(Al,Ti)N紫色涂层,它的膜层硬度达到2 700~2 900HV(TiN为1 800~2 000HV),开始氧化温度达到800~900℃(TiN为600~700℃)。
作者:尚亚(上海)国际贸易公司 章宗城
本文发表于《金属加工(冷加工)》2016年第12期第59-61页,版权归金属加工杂志社所有,如转载请注明来源。
☞本文编辑:Sonya
☞投稿邮箱:tougao1950@126.com,稿件或线索一经采用,有奖励!
近期必读热文
