由智研咨询专家团队精心编制的《2023-2029年中国假牙(义齿)及护理行业市场分析预测及发展战略研究报告》(以下简称《报告》)重磅发布,《报告》旨在从国家经济及产业发展的战略入手,分析假牙(义齿)行业未来的市场走向,挖掘假牙(义齿)行业的发展潜力,预测假牙(义齿)行业的发展前景,助力假牙(义齿)业的高质量发展。

报告从2022年全国假牙(义齿)行业运行背景、国内外基本情况、细分市场、竞争格局、重点企业等角度,系统、客观的对我国假牙(义齿)行业发展运行进行了深度剖析,展望2023年中国假牙(义齿)行业发展趋势。《报告》是系统分析2022年度中国假牙(义齿)行业发展状况的著作,对于全面了解中国假牙(义齿)行业的发展状况、开展与假牙(义齿)行业发展相关的学术研究和实践,具有重要的借鉴价值,可供从事假牙(义齿)行业相关的政府部门、科研机构、产业企业等相关人员阅读参考。

义齿就是人们常说的“假牙”,是利用人工的方法对缺失的人工牙进行修复的一种方法,医学上是对上、下颌牙部分或全部牙齿缺失后制作的修复体的总称。按照类型和修复方式不同,义齿主要分为活动义齿、固定义齿及种植义齿三大类。口腔义齿可以修复牙齿缺损功能,在口腔美容方面也被广泛应用。

近年来,我国人口老龄化趋势愈发严重。据统计,我国65岁及以上老年人口数量已经从2015年的1.44亿增长到2022年的2.10亿。老年人群比中年、青年人群有明显偏高的牙齿缺失率,据国家卫健委统计,我国65-74岁的老年人中口腔疾病患者的比例高达98%,在国内老龄化加深,缺牙人群数量愈发庞大的前提下,我国正不断加大对口腔的健康教育,使得国内居民对口腔健康问题重视程度越来越高,国民口腔健康知识普及率明显提升。人口老龄化带来巨大的口腔修复市场需求,给我国假牙(义齿)行业带来广阔的发展空间。随着人们对口腔健康和美观的关注度越来越高,以及我国义齿行业在产品质量和制作工艺上的不断改进,市场规模呈现不断增长趋势。2022年,我国假牙(义齿)行业市场规模约108.42亿元。

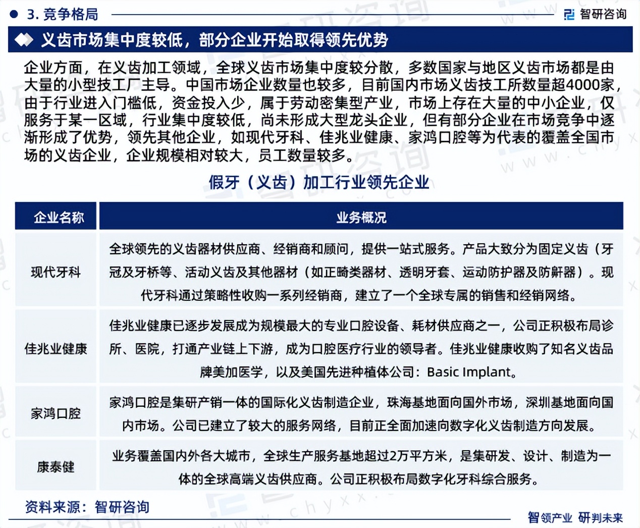
企业方面,在义齿加工领域,全球义齿市场集中度较分散,多数国家与地区义齿市场都是由大量的小型技工厂主导。中国市场企业数量也较多,目前国内市场义齿技工所数量超4000家,由于行业进入门槛低,资金投入少,属于劳动密集型产业,市场上存在大量的中小企业,仅服务于某一区域,行业集中度较低,尚未形成大型龙头企业,但有部分企业在市场竞争中逐渐形成了优势,领先其他企业,如现代牙科、佳兆业健康、家鸿口腔等为代表的覆盖全国市场的义齿企业,企业规模相对较大,员工数量较多。

中国人口老龄化速度越来越快、高龄化趋势愈发明显。在这一契机下,老人用品市场成为商家新的必争之地。当政府和社会都在关注如何解决老龄化问题的时候,不少商家则瞅准了这一时机,开发出诸如特大字幕手机等、银发休闲游,以及老人日常护理等项目。同样的,越来越多的商家也投入到对假牙以及假牙市场的研究中,期望能从中寻找到商机。对于中青年人群,口腔健康意识的提升以及口腔疾病患病率的提高使得口腔医疗潜力巨大,其因意外或疾病导致的牙齿缺失,对于种植牙修复接受度较高。未来,随着种植牙价格逐渐降低,种植牙市场渗透率将进一步提高。

《2023-2029年中国假牙(义齿)及护理行业市场分析预测及发展战略研究报告》内容丰富、数据翔实、亮点纷呈。是智研咨询重要研究成果,是智研咨询引领行业变革、寄情行业、践行使命的有力体现,更是假牙(义齿)领域从业者把脉行业不可或缺的重要工具。智研咨询已经形成一套完整、立体的智库体系,多年来服务政府、企业、金融机构等,提供科技、咨询、教育、生态、资本等服务。

数据说明:
1、本报告核心数据更新至2022年12月,以中国大陆地区数据为主,少量涉及全球及相关地区数据;预测区间涵盖2023-2029年,数据内容涉及中国假牙(义齿)行业产需量、进出口、市场规模、细分产品等。
2、除一手调研信息和数据外,国家统计局、中国海关、行业协会、上市公司公开报告(招股说明书、转让说明书、年报、问询报告等)等权威数据源亦共同构成本报告的数据来源。一手资料来源于研究团队对行业内重点企业访谈获取的一手信息数据,主要采访对象有企业高管、行业专家、技术负责人、下游客户、分销商、代理商、经销商以及上游原料供应商等;二手资料来源主要包括全球范围相关行业新闻、公司年报、非盈利性组织、行业协会、政府机构及第三方数据库等。
3、报告核心数据基于公司严格的数据采集、筛选、加工、分析体系以及自主测算模型,确保统计数据的准确可靠。
4、本报告所采用的数据均来自合规渠道,分析逻辑基于智研团队的专业理解,清晰准确地反映了分析师的研究观点。
报告目录框架:
第一部分 假牙(义齿)及护理市场运行背景点评
第一章 国内外医疗器械产业运行形势分析
第一节 国际医疗器械行业总体发展概况
一、世界医疗器械行业概况
二、医疗器械行业掀起并购热潮
三、全球医器械重点市场分析
第二节 2022年中国医疗器械产业运行总况
一、政策引导我国医疗器械行业快速发展
二、我国医疗器械产业已逐步融入全球产业链
三、我国普及型医疗器械发展状况分析
第三节 2022年中国医疗器械市场运行分析
第四节 2022年中国医疗器械行业发展中存在的问题
第五节 2022年促进中国医疗器械产业健康发展的对策
第二章 世界假牙所属市场运行态势分析
第一节 世界假牙产业发展动态分析
第二节 世界假牙所属行业市场运行分析
第三节 2023-2029年世界假牙产品市场发展趋势
第三章 中国假牙(义齿)及护理产业运行环境分析
第一节 中国宏观经济环境分析
一、国民经济运行情况GDP
二、消费价格指数CPI、PPI
三、全国居民收入情况
第二节 中国假牙(义齿)及护理产业政策分析
一、《口腔义齿生产监督管理通知》
二、《福建省药品监督管理局关于规范义齿生产企业管理的通知》
三、我国医疗器械采用集中采购的影响
四、《医疗器械监督管理条例》修订对行业的影响
五、《医疗器械召回管理办法》将启动
六、我国医疗器械开启GMP试点认证
七、国家对医疗器械价格的干预
八、《医疗器械生产企业许可证》
九、《医疗器械产品注册证书》
第三节 中国假牙(义齿)及护理社会环境发展分析
一、中国牙齿疾病普查情况
二、中国人口老龄化进程
三、人们对口腔健康关注度提高
四、全国爱牙日,进一步普及口腔卫生知识
第二部分 假牙(义齿)及护理市场深度剖析
第四章 中国义齿加工产业运行新形势探析
第一节 中国义齿加工产业概述
一、中国义齿加工行业特性
二、中国义齿加工技术水平
三、义齿加工厂地域分布特征
第二节 中国义齿加工产业总况
一、国内义齿加工以固定类义齿加工为主,活动义齿加工为辅
二、中国假牙产业规模分析
三、假牙生产行业存在问题
第三节 中国义齿加工企业研究
第四节 中国义齿加工产业面临壁垒分析
第五章 中国假牙市场透析
第一节 中国假牙市场亮点聚焦
第二节 中国假牙市场运行总况
一、假牙使用寿命大约5年应定期更换调整
二、中国假牙市场规模分析
三、中国假牙生产情况
四、假牙市场需求量分析
第三节 中国假牙细分市场分析
一、活动义齿
二、固定义齿
三、种植牙
四、牙齿美容市场
第四节 中国义齿进出口贸易市场综述
一、中国对亚洲进口额占比分析
二、义齿进口贸易方式分析
三、外资企业是进口主体
四、五家企业占七成进口量
五、美国、中国香港为主要出口市场
六、广东和上海是主要出口省市
第六章 中国假牙市场消费调研
第一节 中国假牙市场目标消费人群
一、青少年——美容牙
二、中老年人
三、成人失牙现象调研
第二节 假牙消费人群分析
一、消费者对口腔健康关注度分析
二、消费者对假牙材质关注度分析
三、消费者对假牙寿命认知度分析
四、消费者对假牙护理知识认知渠道
五、消费者装假牙后舒服度调研
六、消费者装假牙花销费用调研
第七章 2018-2022年中国假牙进出口数据分析
第一节 2018-2022年中国假牙进出口数据监测分析(90212100)
一、假牙进出口数量分析
二、假牙进出口金额分析
三、假牙进出口国家及地区分析
第二节 2018-2022年中国假牙固定件进出口数据监测分析(90212900)
一、假牙固定件进出口数量分析
二、假牙固定件进出口金额分析
三、假牙固定件进出口国家及地区分析
第八章 中国假牙护理市场深度剖析
第一节 中国假牙护理市场热点聚焦
一、口腔护理安全性迎来最严监管
二、假牙护理产品亮相华南口腔展
第二节 中国假牙护理产业总况
一、专业清洁——假牙护理新革命
二、我国义齿护理行业迎来真正突破
三、老龄化加速银发产业发展假牙护理市场空白亟待填补
四、百万老人因假牙护理不当致健康问题
五、假牙清洁片需求走势上涨
第三节 中国假牙护理产品市场分析
一、义齿安固粉
二、义齿清洁片
三、义齿护理盒
第四节 假牙护理代表企业分析——北京雅克菱生物科技有限公司
第五节 2023-2029年中国假牙护理市场前景预测
第三部分 假牙(义齿)及护理市场竞争力测评
第九章 中国假牙产业竞争格局分析
第一节 中国医疗器械市场竞争状况
一、机遇让外企大力开拓中国医疗器械市场
二、市场结构已趋向优化,高端市场将成下一个发力点
三、中印两国争夺医疗器械外包业务
四、医疗器械的数字化竞争分析
第二节 中国假牙产业竞争现状分析
一、义齿加工行业的恶性竞争
二、假牙成本竞争分析
第三节 中国假牙加工区域集群分布
一、华东
二、华南
第四节 2023-2029年中国假牙产业竞争趋势预测分析
第十章 世界假牙顶级企业竞争浅析
第一节 义沃嘉维瓦登集团公司
一、公司概况
二、市场运行情况分析
三、国际化发展战略分析
第二节 登士柏公司
一、公司概况
二、市场运行情况分析
三、国际化发展战略分析
第十一章 中国假牙生产外商独资企业运营财务状况分析
第一节 而至齿科(苏州)有限公司
一、企业概况
二、企业主要经济指标分析
第二节 登士柏牙科(天津)有限公司
一、企业概况
二、企业主要经济指标分析
第三节 东莞定远陶齿制品有限公司
一、企业概况
二、企业主要经济指标分析
第四节 上海雅谷义齿有限公司
一、企业概况
二、企业主要经济指标分析
第五节 日进齿科材料(昆山)有限公司
一、企业概况
二、企业主要经济指标分析
第六节 四洲义齿(深圳)有限公司
一、企业概况
二、企业主要经济指标分析
第七节 登士柏西诺德牙科产品(上海)有限公司
一、企业概况
二、企业主要经济指标分析
第八节 其它
一、珠海捷登义齿科技有限公司
二、深圳市金悠然科技有限公司
第十二章 中国假牙生产中外合资企业运营状况分析
第一节 上海贝琼齿材股份有限公司
一、企业概况
二、企业主要经济指标分析
第二节 深圳美冠达牙科技术有限公司
一、企业概况
二、企业主要经济指标分析
第三节 洋紫荆牙科器材(深圳)有限公司
一、企业概况
二、企业主要经济指标分析
第四节 深圳市家鸿口腔医疗股份有限公司
一、企业概况
二、企业主要经济指标分析
第五节 其它
一、古莎齿科有限公司
二、深圳得法牙科制品有限公司
三、昆明山本真牙科技术有限公司
四、山八齿材工业(常熟)有限公司
第十三章 中国口腔专科医院运行分析
第一节 中国口腔医院市场总况
一、口腔医疗市场空间分析
二、外资淘金牙科医疗市场
三、牙科成为医疗市场的亮点
第二节 中国口腔医院市场动态分析
一、北大口腔连续11年荣列“中国医院专科排行榜”口腔医学专科榜首
二、全国最大口腔医院单体建筑投入使用
三、华西口腔医院通过智慧医院评审并获授牌
第三节 2023-2029年中国口腔医疗的发展趋势分析
第四部分 假牙(义齿)及护理市场及投资可行性研究
第十四章 2023-2029年中国假牙产业发展前景展望与趋势预测分析
第一节 2023-2029年中国假牙产业趋势预测分析
一、中国成发展潜力最大的医疗器械市场
二、未来中国新型假牙材质探讨
三、牙科及义齿加工室技术的全球趋势
四、义齿加工厂集团化的发展方向
第二节 2023-2029年中国假牙市场发展预测分析
一、中国假牙市场供需预测分析
二、中国假牙市场出口预测分析
第三节 2023-2029年中国假牙市场规模预测分析
第十五章 2023-2029年中国假牙行业投资价值研究
第一节 2023-2029年中国假牙行业投资环境分析
一、中国医疗器械市场投资火热
二、医疗器械行业协会搭建投融资平台
第二节 2023-2029年中国假牙行业投资机会分析
一、假牙市场商机百亿美元
二、假牙市场的形成引发假牙护理市场新商机
三、国家扩大内需措施给医疗器械业带来的机遇
第三节 2023-2029年中国假牙行业投资预警分析
一、市场运营机制风险
二、市场竞争风险
三、原料供给风险
四、其它风险
第四节 投资建议
图表目录:部分
图表1:2012-2022年全球65及65岁以上人口数量及老龄化率
图表2:2012-2022年全球假牙市场规模走势
图表3:2013-2022年全球假牙(HS:902121)进出口贸易分析
图表4:2013-2022年中国人口年龄段分布情况
图表5:2011-2022年中国假牙产业规模
图表6:2007-2022年我国假牙行业市场规模统计
图表7:2007-2022年我国假牙行业市场产量统计
图表8:2007-2022年我国假牙需求数量走势
图表9:2012-2022年我国活动义齿需求量走势
图表10:2012-2022年固定义齿消费市场情况
图表11:中国口腔医院就诊患者治疗结构
图表12:2012-2022年我国种植牙需求量走势
更多图表见正文……
智研咨询作为中国产业咨询领域领导品牌,以“用信息驱动产业发展,为企业投资决策赋能”为品牌理念。公司融合定量分析与定性分析方法,用自主研发算法,结合行业交叉大数据,通过多元化分析,挖掘定量数据背后根因,剖析定性内容背后逻辑,客观真实地阐述行业现状,审慎地预测行业未来发展趋势,为客户提供专业的行业分析、市场研究、数据洞察、战略咨询及相关解决方案,助力客户提升认知水平、盈利能力和综合竞争力。主要服务包含精品行研报告、专项定制、月度专题、可研报告、商业计划书、产业规划等。提供周报/月报/季报/年报等定期报告和定制数据,内容涵盖政策监测、企业动态、行业数据、产品价格变化、投融资概览、市场机遇及风险分析等。