本作品由刘松山医师原创,如需转载,请注明出处!
松 山 医 案

注:本文承接9月26日松山医话文章“*疆新**反复高热一月,不远千里蓉城求医!”
点击下方链接了解详情 [松山医话医案]:「松山医话医案」主任查房:*疆新**反复高热一月,不远千里蓉城求医
== 01 ==

入院后第一周体温单
陈大爷,来自于*疆新**阿拉尔明珠小区。
2021年8月初开始发烧、高热不退,退烧药只能暂时退烧而次日会再次发烧。
先后在*疆新**生产建设兵团第一师九团医院、*疆新**兵团第一师阿拉尔医院、*疆新**石河子大学医学院第四附属医院、乌鲁木齐*疆新**医科大学第一附属医院诊治,未明确高热原因,当地医院让其到北京诊治。
2021年9月17日来到我院住院(住院病历号:742288)。
完善检查后的抗感染治疗效果并不好,仍然每天持续高热。
考虑的因素有细菌感染、肺结核、免疫性、肿瘤性等因素所致。
初期免疫性高热、真菌性高热可能性小而重点抗细菌感染:头孢哌酮他唑巴坦、莫西沙星、美罗培南,仍然持续高热。
此为最强抗细菌,主要针对革兰氏阴性细菌。
持续高热不止之后,考虑其它原因的感染:其一为革兰芪阳性细菌,其二为肿瘤性高热但没有发现肿瘤的任何痕迹。
可能性较小的有多种可能性:其一是全身没有任何肿瘤细胞和包块而只有骨髓中有淋巴肿瘤,可能性有;其二是真菌引起的高热,可能性较小;其三是结核病引起的高热,可能性较小;其四是病毒性高热,可能性很小。
继9月26号公布了陈大爷高热就医公众号文章后发现,乳酸脱氢酶升高达300单位、铁蛋白异常增高达8000单位,考虑噬血细胞综合征、淋巴瘤等肿瘤性疾病引起的高热。
== 02 ==

革兰氏阳性细菌感染的特点为:
其一,发生在皮肤、肌肉、软组织感染,表现为局部的红、肿、热、痛。陈大爷并无这些症状和体征的表现;
其二,发生于咽喉呼吸道部位的感染,也是局部表现为红、肿、热、痛的感染。
当革兰氏阳性菌感染的部位、特征不明显时,当革兰氏阴性杆菌治疗无效时,治疗思路陷入了困境。
但是有一点 细菌感染的依据 我们是死死抓住的:陈大爷在每次高热发烧时,都表现为非常明显的 怕冷 ,甚至在高热时明显要抓被子盖厚被子的特点。
这种怕冷的感觉虽然曾有怕减轻但是在*疆新**高热时就开始,到现在都没有中断过高热时要盖厚被子、大热天或者并不寒冷的秋天仍然要拖厚被子盖身上的异常现象,
这实际上就是书本上学不到、临床上实用的一个细菌感染的表现,也是我每天重点交待值班医生、主管医生需要观察、关注的重点中的重点。
虽然畏寒怕冷不是细菌感染的必备条件但也是重要的排除条件,没有怕冷或许没有细菌感染、有了怕冷不能排除细菌感染,也正是能否坚持细菌感染思维的重要分析抓手。
基下述三点综合分析,考虑调整用药为针对革兰氏阳性细菌的万古霉素:
其一是,陈大爷的怕冷+高热持续并存;
其二是,强烈的抗革兰氏阴性杆菌的美罗培南居然无效;
其三是,对美罗培南耐药而导致高级别的美罗培南无效,但可能性相对较小。
== 03 ==

体检时常有这样的标注:“请结合临床”,意思就是任何检查结果、数据异常、可能疾病推测,都必须在临床医生分析判断下予以采纳,这才是临床医生的价值。
任何疾病的诊治结论都必须是临床医生而不是检验科医生或者辅助检查科室的医生,不能只看检查指标和影像结果判断或者下结论。
指标异常可能临床不支持、指标异常不具有唯一性或者特异性,当然就不能予以疾病的诊断和原因的分析。
特别在指标正常但是临床高度怀疑某种疾病时,更需要进一步、不断地进行深层次的思考与分析,乃到不断检查、重复检查,而万万不可单凭某一症状或者持续的异常表现想当然地认为是某种可能性或者原因,而这也确是非常考验临床医生的分析与逻辑能力。
临床医生常碰到这样的情况:临床已经有明显的异常但是任何检查指标全部正常无法提供支持,如陈大爷的高热不退是确定的异常指标,却找不到任何感染的证据和感染的具体细菌;
临床没有任何异常的症状或者表现,但是检查结果却已经显示有明显的指标异常且暗示着有深层次的疾病隐藏,如风平浪静看似健康的身体突然重病暴发。
所以临床医生应该依据指标予以判断,或者依据症状或者体征予以分析,两者不能割裂开来。
陈大爷的高热是不折不扣的异常表现,找不到原因不代表没有原因,控制不了高热肯定有原因没找到。
== 04 ==

9月25日开启了在美罗培南针对革兰氏阳性细菌基础上的联合针对革兰氏阳性细菌感染的万古霉素,属 于 抗 感 染 的 最 强 组 合 了,

入院后第二周体温单
同时还要考虑如果不是细菌感染的其它可能性,比如判断失误的可能性,毕竟阳性细菌的感染的证据还没有找到,肿瘤、结核、真菌等感染的可能性也需要排查。
于是在9月18日骨髓检查结果回报没有发现白血病、淋巴瘤的证据之时,注意到骨髓报告结果中的一句提醒:建议查感染,说明骨髓细菌感染的可能性。

于是作出了事后看非常明智的决定:9月26日复查骨髓再次寻找肿瘤证据,并作骨髓培养找感染证据。
能够在相距一周这么短的时间复查骨髓,是需要勇气和毅力的,因为仍可能没有任何发现。
美罗培南+万古霉素这一强力的抗细菌感染的组合用药48小时后仍然持续高热且没有丝毫下降和改善、高峰没有下移,说明抗细菌治疗失败?
然而细菌感染的依据“怕冷”却在近期有逐渐改善、减轻的征兆。
所以虽然仍在高热还是不调整抗细菌的用药,通常48-72小时抗感染无效才考虑调整方案,又到了判断与调整用药的节点上了。
正在此时,抗细菌感染48小时后的9月27日,骨髓检查回报一项重要结果:检验科口头报告骨髓中发现“革兰氏阳性球菌”,说明持续高热的原因可能找到还需正式报告,于是停用抗阴性细菌的美罗培南。
== 05 ==

9月29号正式骨髓报告结果: “溶血性葡萄球菌(MRSN)感染 ,对利奈唑胺、四环素、替加环素、万古霉素有效”,

说明美罗培南+万古霉素是有效的,同时在口头报告出来之时就于9月27日停用了针对革兰氏阴性细菌的美罗培南是正确的,
目前就只用万古霉素抗感染性高热了,因为阳性的用药通常要10天以上,而对于骨髓中的阳性细菌感染,资料查询的用药时间是4周到6周,因为骨髓的药物浓度显然是低于血药的浓度的。
原因找到了,按理说感染性高热很快会控制,然而事与愿违的事情常常发生,陈大爷还是又继续每天高热不断,但是怕冷的感染在持续减轻。

每天的体温高峰也最高达到了39.8度,高热引起的炎性指标又开始增高(PCT从0.2上升至0.62),

难道细菌感染升级或者有新的细菌感染,或者骨髓的标本被污染而结果有误并不是阳性细菌的感染吗,真是一个复杂而困惑的难题。
为了应对可能的阴性细菌的再次感染、为了给自已一个细菌感染被牢牢控制的理由,不得已再次给予了美罗培南针对革兰氏阴性细菌+万古霉素针对革兰氏阳性细菌的强力抗细菌组合(没有证据表明骨髓的检查结果是错误的)。

第三周体温变化表
所有分析都看似正确,但是结果却令人难堪: 还是每天持续高热最高达39度以上,似乎治疗用药需要调整但是找不到依据和方向 。
== 06 ==

3天以后的10月5日停用了针对革兰氏阴性细菌的美罗培南,因为阴性细菌的感染在白细胞正常的情况下,3天足够了。
针对溶血性葡萄球蓖的万古霉素仍然需要继续,因为抗阳性菌的用药至少10天以上,而骨髓感染的用药需要4周以上,否则药物浓度或者时间不足。
我们曾经考虑增加抗阳性细菌的用药如利奈唑胺或者替加环素,但是临床少于这样应用,也是担心损伤肝肾功能于是就放弃了这一分析考虑而守药治疗,但是对于医生和陈大爷的考验已经到了极限。
由于陈大爷是异地就医,所有的医疗费用都基本上是自费的。不得不再次思索下面的问题:
阳性细菌的用药对吗?
是否为难以发现的淋巴瘤性高热(此前临床存在这样的案例)?
是否为结核性高热?
是否为耐药细菌的感染?
是否为真菌性高热?
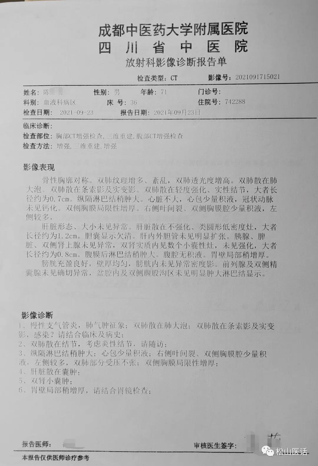
于是在10月4号复查了肺部CT以明确肺部感染的可能性,因为之前的肺部感染CT影像并不典型也不明显,只是报告有少量的胸腔积液。

2021-09-23CT报告

2021-10-04CT报告
难道是肺部感染加重了?肺部CT的复查结果显示:


影像对比
10月4号与9月23号比较没有明显改善,双侧胸腔少量积液但以左侧较多。
于是作出判断:骨髓的阳性细菌感染是正确的, 引起感染性高热可能性来自于肺部的胸腔少量积液,最大可能性是肺部真菌感染 ,

在最初被认为是可能性最小的感染因素,于是增加抗真菌的 两性霉素B 。
== 07 ==

10月5号体温安静没有发烧,10月6号最高体温为37.9度,10月7号体温38.2度,10月8号再次升到39度,真是一个复杂而难熬的治疗过程。

第四周体温变化
体温高峰的上升说明的可能性有: 感染没有控制,之前的阴性细菌、阳性细菌、真菌感染的判断都有可能是错误的。
于是在10月9号(国庆之后正式上班的第一天)主任作了查房,在查看了陈大爷、分析了CT片、分析的之前抗感染的过程后分析如下 :
其一, 没有证据表明骨髓培养出来的细菌是骨髓污染,骨髓感染的用药需要继续到4周或者更久,相当于骨髓炎的治疗周期,应该长于普通的血液感染时间,没有足够的时间不能轻易停药,否则可能前功尽弃;
其二, 前期抗感染覆盖了革兰氏阴性细菌、革兰氏阳性细菌,虽然高热没有控制但是用药方案是正确的,才有了美罗培南足量+万古霉素正确的用药下,代表细菌感染的指标“PCT”能够恢复正常,说明真菌感染的可能性开始加大,少见的结核感染、淋巴瘤高热仍然没有证据不能轻易用药,而真菌感染是可以引起胸腔积液的;
其三, 真菌感染受到重视以后,要考虑加强抗真菌的力度。当前抗真菌用药“两性霉素B”虽然用药了4天,但是25毫克的剂量显然药力不足 ,应增加抗真菌的伏立康唑 ,通常用药正确则可能在两天或者三天内出现较明显的治疗反应。

== 08 ==

陈大爷的幸运来临,10月9号增加了抗真菌的伏立康唑抗之后,10月10号体温就恢复正常。


第五周体温变化
考虑抗真菌用药可能主要作用是伏立康唑,用量不足的两性霉素B用量25毫克(通常的用量是37毫克)可能不至于发生效果,
于是10月14号就停用两性霉性B,单独应用伏立康唑抗真菌治疗,并与万古霉素联合应用直到10月20号时体温恢复已10天,于是复查肺部CT与10月4号肺部CT比较,

原双侧胸腔积液已完全吸收、左肺下叶完全复张。

表明肺部感染、骨髓感染彻底控制,本次从8月初开始的发热终于在10月中旬得以控制。
骨髓细菌感染+肺部真菌感染成为持续高热的罪魁祸首。
陈大爷住院之初的全面检查中发现了“免疫固定电泳”有明显异常,

属于血液病中的浆细胞疾病范畴,或者 “意义未明的单克隆免疫球蛋白血症”,
这正是引起细菌感染、骨髓感染、肺中真菌感染的罪魁祸首。
本病导致了免疫力的下降、复杂感染的发生。
本次感染虽得以控制,但从源头上控制本病才是最终控制感染、控制病情的主要手段,才可以更好地防范病情变化与可能的高热,也可以防范进展为更为危险的复杂血液病。

陈大爷回到*疆新**以后需定期监控“免疫固定电泳”,必要时复查骨髓功能。


出院记录
如有复杂感染或者病情进展,就及时到血液科复诊,并告知医生曾经的病情与病史。
—— 小 结 ——
01 丨
临床诊疗是非常复杂的过程,特别是对疑难杂病的诊疗,非常考验医生的综合素质,包括西医基础知识、西医临床思维、中医临床思维、逻辑分析能力、灵活思维能力、前期诊疗经验、事实认知能力、观察细微能力。
同时也有一定运气成分,如果没有第二次骨髓检查,没有作骨髓的培养,骨髓中没有培养出细菌,没有坚持抗阳性细菌,没有即时复查肺部CT,没有调整伏立康唑,没有坚持控制细菌,没有复杂性思维,没有及时调整用药,没有抓住“持续怕冷、逐步减轻”的细节,任何一条不具备都可能无法控制高热,而实属不幸中的万幸。
02 丨
临床上长程的发热以及高热,多数是因为没有找到发热的原因。常见发热的原因最主要有三方面:
其一是感染性高热, 感染因素要考虑的方面有细菌、阴性菌、耐药菌、阳性菌、结核菌、真菌,以及其它少见的病原菌、病毒;
其二是肿瘤性高热, 原因与肿瘤本病有关,而淋巴瘤的高热最不容易发现淋巴瘤包块的发病部位。如果有体表的或者体内深部如肺胸、腹、纵隔部位的无论大或者小的淋巴结肿大,则怀疑尚有依据可查。最困难的是任何包块与淋巴结没有肿大,而只是在骨髓中有极少量的淋巴门瘤证据,常需要反复、多次的检查才有可能发现;
其三是免疫性高热, 通常以大剂量激素冲击可能有效,但常需要反复用药而导致病程的迁延与难治。
03 丨
血液病发病于骨髓、造血系统,涉及白细胞异常、减少、极度减少,免疫球蛋白的异常,以及血细胞整体异常而致机体免疫力和抗病力下降,就可能合并复杂的细菌、真菌、少见或者耐药菌的感染。
因此涉及血液病的发热对于非血液科医生常常面临非常困难的诊疗难题,而即使诊断或者判断正常也常因身体的虚弱、抵抗力的下降而有可能导致治疗正确而效果不佳,
这就非常考验医生的逻辑思维与细节抓取的能力,需要对发热各阶段特点、发热的初起症状、诊疗用药合理性、用药的治疗反应、能否坚持治疗方向、能否调整治疗用药进行综合考虑。
因此,难治性高热都要排除血液系统疾病。