
塞浦路斯 签证:
对于 中国 籍普通护照持有者,无论去 塞浦路斯 旅游或是商务访问都需要提前办理签证。签证不是去大使馆办,而是要去中智签证中心办理,地址:东大桥侨福芳草地大厦C座3层。
塞浦路斯 驻华使馆官网签证信息:

塞浦路斯外交机构对赴塞浦路斯旅游/度假、商务活动的申请人只签发180天内停留不超过90天的签证。
希望在塞浦路斯停留超过90天的签证申请者及/或者劳务签证申请者,学生签证申请者,从事兼职工作者(即使此兼职属于培训的一部分)或是结婚定居者,必须从内政部移民局获得相关入境许可,然后再到使馆申请签证。
所有的签证申请者须到塞浦路斯驻华大使馆在中国境内开设的签证受理中心递交签证申请。在申请者提交签证申请时需要支付单次入境签证费20,00欧元或两次或多次入境签证费60,00欧元,拒签不返还申请费(受理时,申请费将按照当月汇率以人民币支付。详细信息请查看本网站的“签证费用”和“当月汇率)。签证申请者可能需要参加面试。签证受理周期通常为八个工作日,使馆将努力将签证受理周期控制在八个工作日之内。
提交完整正确的申请材料可以加快签证审查时间。
在任何情况下,塞浦路斯当局保留在签证持有人入境时取消签证或者缩减入境时间的权利,并相应通知当事人。
根据数据保护法案,塞浦路斯外交机构,外交部以及入境管理部门将会通知申请者/持有者本人拒签、取消签证,或者减少停留时间的原因。而塞浦路斯当地接待方则由签证申请者/持有者自行通知。
中智 塞浦路斯 签证中心:

个人建议最好申请商务签证,貌似比旅游签批过的几率大。
商务签证需要 塞浦路斯 的公司发邀请函,并传真至大使馆。如果您没有意向开发商的话,可以找一家并给他们发邮件,说你想去塞岛看房,询问他们能否发商务邀请函。开发商给你出邀请函一般是不会收费的,但你肯定要抽出几天实地看他家的房子(如果不知道该怎么弄的可以私信我哈,自己办理过两三次了,经验足足的。)绝大多数开发商也会提供免费接送机服务,无论你是否真的去买房,建议你提前和开发商确定好整个行程。
其实,每一份邀请函都是需要开发商去当地部门注册的,费用是20欧元,所以您不是以买房名义去的话,就不适用此方法了。
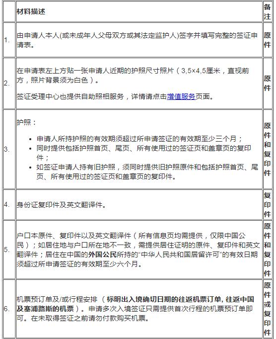
商务签需要准备的资料:
签证类型 商务
塞浦路斯共和国驻华使馆(北京)领事处可以在判定个人情况、审查签证申请时,要求签证申请人提供以上没有提及的其他补充材料。
申请人被通知提交上述材料并不能确保其签证获得自动签发。
另外,塞浦路斯共和国当局保留在任何情况下取消或减少任何签证有效停留期限、并通知相应签证持有者的权利。
赴塞浦路斯商务访问(例如:签订合同、商务会谈或探讨未来合作可能)或培训。




签证一般是8个工作日能拿到,从塞浦路斯回来之后一定要记得给大使馆发邮件消签~~
我一直觉得消签这一项挺鸡肋的,但是为了不影响你下次的签证,还是再回来之后都消一下吧!!