有一种病,给压力日益增长的人们造成了极大的困扰。从帝王将相到诗人才子,从大不列颠皇室到中国大学生,无论是70后、80后抑或90后,都黯然神伤,没错!这种病就是脱发。
据统计30%的白人男性会在30岁时患有雄性激素脱发,到50岁时可达50%,到70岁时高达80%[1]。近年来,脱发人群逐渐年轻化,许多人的发际线在青春期就开始逐步失守。
现在脱发的朋友们这么多,如何才能不让头发走向落寞呢?
目前,美国食品药品监督管理局(FDA)只批准了两种药物用于治疗脱发,非那雄胺和米诺地尔。然而,这些药物表现出的副作用让人望而却步。例如,使用非那雄胺可引起体位性低血压、寒战、过敏性皮炎、红斑、瘙痒、出汗、易感冒、精神错乱和血清二氢睾酮水平降低等[2-3]。长期使用非那雄胺会大大增加男性性功能障碍和女性不育、致畸的风险[4]。米诺地尔的副作用则包括皮肤烧灼感或瘙痒感、治疗区域周围感觉干燥、稻草状,无毛发光泽以及多毛症等。另外,米诺地尔一旦停药会导致脱发复发的风险[5]。因此,寻找具有持久促进头发生长且无毒低副作用的物质,一直是脱发研究的前沿热点领域。
诗碧曼精华液是以传统中医药理论为基础,以现代科技手段萃取包括人参、何首乌、当归、芦荟、亚麻籽、绿茶等精华成分,结合最佳透皮吸收精确配置而成,实现养护透皮、滋养毛囊、营养发根的目的,对脱发有很好的改善作用。近日,*京大南**学生命科学学院、医药生物技术国家重点实验室孙洋研究团队在国际植物医学期刊Phytomedicine(中科院1区)上发表题为Single-cell transcriptomics reveals the natural product Shi-Bi-Man promotes hair regeneration by activating the FGF pathway in dermal papilla cells的研究论文,利用单细胞转录组测序技术结合药理学验证,揭示了诗碧曼精华液可通过增加毛囊干细胞和真皮乳头细胞数量,并激活真皮乳头细胞中FGF通路促进毛发再生,为传统天然成分促毛发再生给出了机制上的解释。

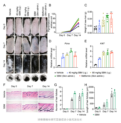
研究人员发现相比对照组,诗碧曼精华液具有显著促进小鼠毛发生长的作用,毛发重量、毛发评分、毛囊数量、毛囊长度以及皮肤中与增殖相关的标志物Pcna,Ki67表达水平均有明显升高。

那么诗碧曼精华液促进毛发再生的机制是什么呢?
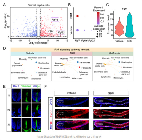
研究人员借助单细胞转录组测序技术全面分析了诗碧曼精华液给药后皮肤中所有细胞的基因表达变化谱,并使用之前文献报道有促毛发再生作用的二甲双胍作为阳性对照。结果显示诗碧曼精华液给药后皮肤中毛囊干细胞和真皮乳头细胞数量显著上升。众所周知,毛囊干细胞和真皮乳头细胞对毛发生长至关重要。

进一步分析单细胞转录组测序数据,研究人员发现在诗碧曼精华液涂抹后真皮乳头细胞中FGF7表达升高,随后通过对小鼠皮肤切片进行免疫荧光实验证实了该现象。因此,诗碧曼精华液可通过促进真皮乳头细胞中FGF7的表达促进毛发生长。

研究人员随后通过UPLC/MS检测诗碧曼精华液中的主要成分,发现有表没食子儿茶素没食子酸酯(EGCG)、二苯乙烯苷(TSG)、表儿茶素没食子酸酯(ECG)、没食子儿茶素没食子酸酯(GCG)、人参皂甙等成分,并发现TSG和EGCG也可通过促进真皮乳头细胞中FGF7的表达以促进毛发再生。

综上所述,该研究利用单细胞转录组测序技术结合药理学验证,揭示了诗碧曼精华液及其活性成分TSG和EGCG可通过增加毛囊干细胞和真皮乳头细胞数量,并激活真皮乳头细胞中FGF通路促进毛发再生,为传统天然成分组方而成的诗碧曼精华液促毛发再生提供了科学依据。

参考文献:
[1] Lolli F, et al. Androgenetic alopecia: a review. Endocrine 2017; 57(1): 9-17.
[2] Amory JK, et al. J Clin Endocrinol Metab 2007; 92(5): 1659-1665.
[3] Rossi A, et al. Minoxidil use in dermatology, side effects and recent patents. Recent Pat Inflamm Allergy Drug Discov 2012; 6(2): 130-136.
[4] Gupta AK, et al. Finasteride for hair loss: a review. J Dermatolog Treat 2021; 1-9.
[5] Jimenez-Cauhe J, et al. Effectiveness and safety of low-dose oral minoxidil in male androgenetic alopecia. J Am Acad Dermatol 2019; 81(2): 648-649.
(来源:*京大南**学生命科学学院)