
北京市消费者协会
近日公布部分真丝服装比较试验结果
涉及96个品牌100款样品购买价格33.9元至2370元不等
其中40款样品不符合标准要求
-
本次比较试验的样品由北京市消费者协会工作人员以普通消费者的身份从北京翠微百货、丰台万达(丰科店)、西单商场、天雅女装大厦及网络购物平台聚美优品、唯品会、苏宁易购、京东商城、天猫、拼多多、小红书、网易严选、1号店、小米有品、淘宝、亚马逊随机购买,涉及96个品牌100款样品,购买价格从33.9元至2370元不等。
-
100款测试样品中,共40款样品不符合标准要求,占总样品数的40%。其中,实体店30款样品中有5款样品存在问题,占实体店样品数的16.7%,网购平台购买的70款样品中,35款不符合,占网购样品数的50%。
-
小红书、拼多多、淘宝购买的样品全部不符合标准要求。
不符合标准的样品情况分析见下表:

9款样品虚标纤维含量涉及商标:梦特娇 绣娘等
纤维含量是消费者选购真丝服装的重要参考指标,此次比较试验,发现100款样品中有9款样品的纤维含量实测值与吊牌明示不符。
其中,3款网页与吊牌均明示为桑蚕丝的样品,1款网页明示桑蚕丝、吊牌明示为聚酯纤维的样品,实测不含有桑蚕丝,涉嫌假冒;3款明示为桑蚕丝的面料,实测桑蚕丝含量仅为47.2%,涉嫌以次充好。其中标称为广州梦特娇商业有限公司生产的商标为精品男装的样品涉嫌造假,北京市消协对生产企业进行反馈后,广州梦特娇商业有限公司对其测试样品与其在售样品的产品说明主唛进行对比并不相同,拼多多平台雅阁名品男人装商家涉嫌销售仿冒产品。

6款网购样品根本不含蚕丝涉及商标:耀婷 ECACA等
6款网购样品网页宣称为真丝服装但吊牌明示及实测不含有蚕丝。虽然部分产品在商品详情页内有标注其真实的纤维含量,若消费者不仔细分辨,便会被误导,涉嫌以假乱真,误导消费者:

4款样品撕破强力未达标涉及商标:貞品坊 坤儿等
撕破强力是体现真丝服装耐用性能比较重要的指标。如果真丝服装的强力太低,消费者在使用的过程中容易出现面料破裂、撕裂的情况,影响服装的穿着性能。
经测试,4款样品撕破强力不符合标准:

2款样品易裂缝涉及商标:保珞威蔓
在梭织服装中,面料较薄的真丝服装,纱线与纱线之间的摩擦力较小,在穿着的过程中接缝处容易产生裂开的现象。
经测试,在天猫/保珞威蔓旗舰店购买的标称“常熟市金色年华服饰有限公司生产”,商标为“保珞威蔓”,生产批号为“Q1DX062501”,售价248元的男士真丝“唐装”,摆缝纰裂程度检测值为0.75,超过了标准中真丝服装缝子纰裂程度≤0.6cm的规定,不符合标准要求。
10款样品易掉色涉及商标:迪瑞萌 韩穆等
染色牢度是指织物染色的坚牢程度,当色牢度不佳时,染料可能从纺织品转移到皮肤上,不仅影响到穿用和美观,还会对人体造成伤害。
本次比较试验对样品的耐水色牢度、耐汗渍色牢度、耐干摩擦色牢度、耐湿摩擦色牢度、耐洗色牢度、耐干洗色牢度、耐光色牢度进行了测试。测试结果显示,10款样品色牢度存在问题:

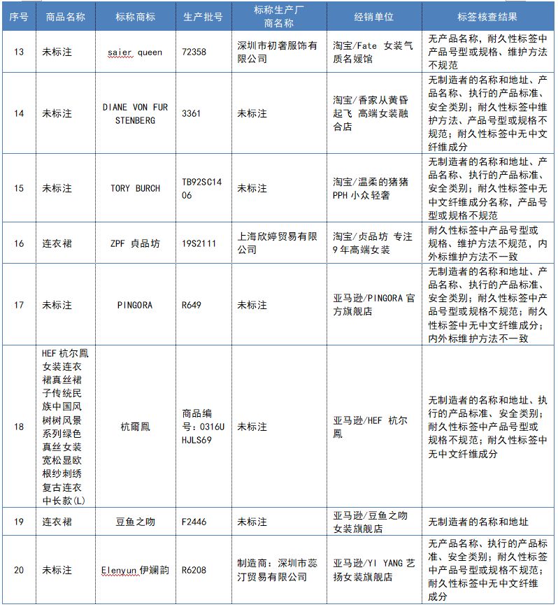
20款样品产品使用说明有问题
国家标准规定使用说明内容应包括:制造商的名称和地址、产品名称、产品号型或规格、纤维成分及含量、维护方法、执行的产品标准、安全类别等内容。
经测试,有20款样品的产品使用说明不符合标准要求,占比20%。其中有13款样品的维护方法标注不规范、不完整。此外,部分样品执行标准、产品质量等级标注不规范:

提醒●选购首选大商场或专卖店
❶ 不要贪图便宜,购买售价远低于同类产品的真丝服装,建议消费者首选大商场或者专卖店销售的产品,在线上购买时要选择知名企业生产的产品,仔细辨别网页内介绍的产品信息。
❷ 消费者在购买真丝服装时,要注意查看产品的使用说明(即产品吊牌),对产品包装粗糙,产品标识不全、不规范、不准确的服装商品,应谨慎购买。
❸ 消费者在购买真丝服装时可以通过以下两个方法来鉴别真伪:
感官鉴别:将样品平摊观其外观,真丝有吸光的性能,看上去顺滑不起镜面,光泽幽雅柔和,呈珍珠光亮,手感柔和飘逸,丝线较密,用手抓会有皱纹,纯度越高、密度越大的真丝手感也越好;仿真丝织物虽经过脱坚处理,手感较柔软,但绸面发暗,无珍珠光泽;化纤织物光泽明亮、刺眼,手感较硬挺。另外,真丝产品应略有刮手的感觉,将两层面料进行摩擦,会产生“丝鸣”声,而其它原料的织物没有。
燃烧法:在接缝或锁边等不会影响服装外观的地方,抽出部分纱线燃烧,真丝看不见明火,有烧毛发的味道,丝灰成黑色微粒状,可以用手捏碎;仿真丝遇火起火苗,有塑料味,火熄后边缘会留下硬质的胶块。
❹ 正确穿用和维护好真丝服装是经久耐穿的一个关键,选购真丝面料,特别是春夏100%真丝雪纺的面料衣物,建议消费者选购宽松的穿着效果,不要紧贴身,因为真丝不受力,容易拔丝扯坏,穿着高档真丝服装时注意避免光照环境,撑伞做好防晒。真丝面料较为娇嫩,洗涤时用温水或冷水为宜,选用专用的洗涤剂,先将洗涤剂在水中搅匀后再放入衣物,不同颜色的衣物一定要分开浸泡、分开洗涤,以免粘色。
北京市消费者协会真丝服装比较试验
符合 国家标准样品汇总
(上下翻动查看完整名单☟)

中国消费者报新媒体编辑部出品
来源/中国消费者报·中国消费网
记者/董雅婷 *晓东万**
编辑/裴莹
监制/何永鹏 田珍祥