
宁波最拥挤的学区在哪里?堇山?鄞州实验二小?外海?都不是,是大城西。

虽然老海曙也有预警,但毕竟不会新增小区。而且海小将建新校址,段塘将有新九年一贯制学校,教学资源还在增加。
但大城西就不一样了,无论高桥还是集士港还是望春,不但尚无新校,而且新移民还在不断涌入,看下望春、高桥和集士港的新增小区,就能知道未来这三大区域形势有多严峻。



其中集士港最近刚成交了两块地,一块被想进宁波许久的禹州拿走,一块被内蒙古赤峰中天拿走。这意味着集士港未来生源将继续增加,这还不计算集士港广德湖板块的那些待拍土地。不少集士港的家长向本号感叹,什么时候也能轮到集士港有新增学校。
但有时幸福会来的特别突然!

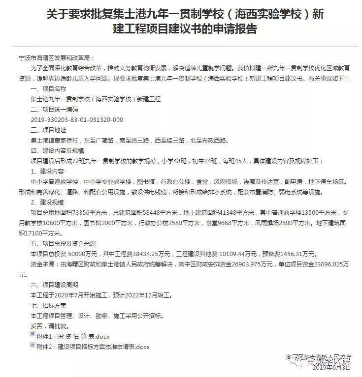
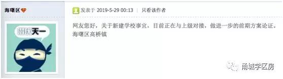
海曙集士港相关部门正式答复:集士港九年制学校的立项已经获批!
校址位于董家桥村!具体就是位于碧玥府南侧,董家桥村西侧。据多方了解,校名可能是:海西实验学校。
一来就来个九年一贯制实验学校,必须恭喜碧玥府的业主,虽然正在为工程质量焦虑,但终于有望读九年一贯制学校。桃花源系列的业主是否也有这样的荣幸呢?从集士港中心小学目前承受的压力来看,还是很有希望的。
同时也不得不佩服赤峰中天,刚拿地一个月学校就立项,是运气还是眼光?或许两者兼具?
买房择校是孩子人生的一次重要选择
需要持续关注
其实看下集士港之前发布的规划,已经可以看出端倪。
这张规划图上,碧玥府南侧拥有两块标记为A33的教育地块,其中右侧一块就是属于这次的九年制学校。北侧还有三块较大的待拍土地,其中学校正北侧的那幅已经被列入供地计划。
九年制学校右侧还有一块A33,就是教育地块。巧合的是近期也有了最新消息。
原来是原古林职高搬迁,也是很不错的学校。现有学前教育、烹饪、工艺美术、电子商务四个专业。学前教育,当下的朝阳产业,也是浙江省示范专业,浙江省实习实训示范基地。全校近几年上线率,尤其是本科上线率,远高于浙江省平均水平——职高中的蛟川镇海。
此外这个学校南侧是一个A4用地,不是指纸张大小,也不是指腰,通常代表体育设施,比如篮球馆、羽毛球场等等,未来这个区域有学校有体育公园,将是一个充满活力的社区。

我们梳理一下集士港新学校周边的社区。除了上述的碧玥府、荣安桃花源、桃李郡、西溪里。还有紫御铭园、董博苑小区、董家桥村等。目前在售西溪里,价格为22000元/平,可以视为当地住宅价格的标杆。
另外还有一个价格标杆,就是赤峰中天13690的高价拿下碧玥府西侧地块。这也意味着未来集士港的房价下半年有可能站在23000元—25000/平的价位,区域有望进一步看好。
集士港的家长或许解脱了,望春和高桥的家长不知心情如何。

似乎有点不淡定了。尤其是所谓的牛奶场三(难)兄(难)弟:望芦、观堂和中山隽府。

其实还包括天逸湾和万科印,大约2000户商品房的业主。
不过按照规划,高桥未来新小学应该是有的,比如此前发布的宁波财经学院一带的规划。

在中山隽府西侧,和阳光天地及绿地观堂北侧各规划了一个小学。不过从卫星图看,目前*迁拆**还未完成,估计立项还需时日。
那么当下的牛奶场三兄弟是属于信谊小学学区范围还是高桥的学区呢?
据官方回答,应该属于高桥街道。

如此一来,高桥这个片区瞬间又多了3000多户。
望春小学虽然也预警,好在暂时无新交付的商品房,短时间内不会进一步恶化。而且望春属于区直属学区,小升初的情况会稍好一些。而高桥就不得不靠自己了。
再看高桥老镇,也就是万科印东、天逸湾南这个片区,按规划也有一所九年一贯制学校。

再看现状。

似乎已经不存在*迁拆**问题了。那么建设呢?

此外根据规划,高桥西板块,也就是建设中的西洪大桥穿过的板块,也有一所九年一贯制学校规划。

这是高桥未来的一个TOD新城区板块,借西洪大桥建设的东风,未来势必有一波发展。
既然规划都有了,至少说明目标是有了。希望高桥家长们的困惑早日被解答,海曙的“未来学校”计划早已实现。