10只基金,8只不值得买, 该怎么选?
看分析点评,每篇都说好, 该相信吗?
买基金, 在哪里看靠谱分析?
彩虹种子的用户这么评价

保持 客观、中立的态度
提供 专业、易懂的评价
关注彩虹种子,陪伴你的投资
这是园长为你分析的第 564只基金
本文 非基金公司推广软文,请放心阅读
富国港股通策略精选

基金要素
基金代码 :A类:011635,C类:011636。
基金类型 :偏股混合型,股票资产不低于60%。
业绩比较基准 : 恒生港股通指数收益率(经汇率调整后)*70%+中债综合全价指数收益率*20%+沪深300指数收益率*10%
从基金名称和业绩比较基准来看,很显然,这只新基金绝大多数仓位将会投资于港股,因此,不能和主要投资于A股的基金相比较。
募集上限 :本基金有80亿元上限。
基金公司 :富国基金,目前总规模超过7100亿元。其中股票型和混合型基金合计管理规模超过3500亿元,管理规模非常大,权益类投资的占比也比较高。
基金经理 :本基金的基金经理是汪孟海先生,他拥有11年证券从业经验和超过5年的基金经理管理经验,目前管理4只基金,合计管理规模220亿元。

从他历任基金的经历来看,汪孟海先生有比较长期的港股投资经验。
代表基金 :汪孟海先生管理时间最长的一只基金就是一只沪港深基金——富国沪港深价值精选A( 001371.OF ) ,从2015年10月09日至今,累计收益率144.11%,年化收益率25.56%。业绩表现比较优秀。(数据来源:WIND,截止2021.01.29)

从净值图来看,这只基金在成立之处采用了低仓位规避了股灾,并获得了不错的超额收益。但我们看最近三年的数据,会发现相对于沪深300有超额收益,但是相对于偏股混合型基金来说,还稍有跑输。但整体还是不错的。

再看一下分年度的业绩表现。有几点预判:

- 2016年和2017年,大幅跑赢指数,应该是价值风格的持仓;
- 2018年下跌幅度小于指数,待会儿看下是降仓带来的还是持仓带来的;
- 2019年表现差于指数,至少应该不是成长风格,另外,叠加上一条,可能是仓位没及时加上来的可能性;
- 2020年业绩上来了不少,应该是加了不少成长风格的持仓;
好了,具体的持仓情况,我们进一步来看。
持仓特点
第一 ,前十大持仓股票占比常年维持在40%上下,这是一个比较低的持股集中度。

第二 ,从基金的换手率数据来看,汪孟海先生的交易频率不算高,最近3年在250%-300%之间写,相当于每9个月左右换仓一次。

第三 ,从基金的持仓时长来看,达到了2.3年,属于比较长的。从下图中,我们可以看到,持仓一年以上的仓位占比将近70%,持仓三年以上的仓位超过25%。

结合上述三点, 汪孟海先生属于持股集中度较低+持股周期不短的 “收藏家型”选手。

第四 ,从资产配置图来看,汪孟海先生果然在2018年大幅降低了股票仓位,最低到了50%,这是他在2018年跌幅较小的原因,同样也是这个因素,他错过了2019年开年后的反弹,导致了2019年业绩表现一般。
这就是一次比较典型的择时所表现出来的状态,一次正确的择时需要两次正确的判断,先要判断什么时候卖出,再要判断什么时候买回来。很显然,汪孟海先生前一次对了,后一次不怎么对。

第五 ,从持仓风格图来看,和我们在看净值的时候也是一致的,汪孟海先生在2018年前后做了持仓风格上的大幅变化,从价值风格切换到了成长风格。不过,由于在2018年以前,这只基金还有一位基金经理张峰先生,所以,不排除在2018年以前不是汪孟海先生在主要参与操作。


结合上述两点, 汪孟海先生属于会做仓位择时+会做风格择时的 “飘忽不定型”选手。

第六 ,港股配置比例为40%多,主要配置的股票为腾讯控股、美团、中国移动、中国平安、港交所、药明生物和华润置地。大家可以参考一下,毕竟这只新基金将主要投资于港股。

第七 ,截止去年年报,前三大持仓行业分别是食品饮料、医药生物和电气设备,还是比较明显的成长风格。从一季度持仓来看,增加了金融、房地产、电信运营商等相对偏价值风格的股票,风格上已经开始有所变化了。

投资理念与投资框架
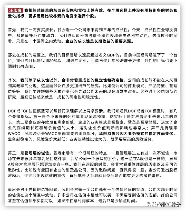
汪孟海先生详细介绍了他的选股逻辑,首先他会先选择未来两到三年具有成长性的公司,其次,会看重成长的稳定性和确定性,再次是管理层,最后是估值。

在构建组合时,汪孟海先生会将全市场拆分成八个子行业,并保持对这八个子行业的分散。这个分类方法比较有意思。

另外他解释饿了持股集中度较低的原因。

如果对更多访谈内容感兴趣,大家可以搜索:《富国基金汪孟海:稀缺的港股和A股融合的价值选手》一文,做更进一步的了解。
一句话点评
从持仓特点和深度访谈来看,汪孟海先生是一位熟悉港股市场,拥有长期港股投资经验的基金经理,并且他主要采用自下而上选股的投资框架,持股时间比较长,换手率比较低。他主要会考虑企业的成长性,多过估值,整体风格偏成长。
关于本基金值不值得买,有几点看法,供大家参考:
- 对于新人和绝大多数投资者, 本基金值得少买;
- 另外,考虑自己的投资组合中是否需要配置港股,如果需要,本基金值得买;
- 由于这只基金没有持有期限制,如果购买,建议持有2-3年以上;
觉得靠谱,立刻关注
破解投资难题,就在彩虹种子
关注|点赞|分享
关注彩虹种子,陪伴你的投资
风险提示 :基金有风险,投资需谨慎。本文非基金推荐,文中的观点、打分不作为买卖的依据,仅供参考。文中观点仅代表个人观点,不作为对投资决策承诺,文章内信息均来源于公开资料,本文作者对这些信息的准确性和完整性不作任何保证。文章中的内容和意见基于对历史数据的分析结果,不保证所包含的内容和意见在未来不发生变化。本文仅供参考,在任何情况下,本文中的信息或所表述的意见均不构成对任何人投资建议。
不值得买:占对应资产类别的仓位占比为0%,不建议超过5%。
值得少买:占对应资产类别的仓位占比为5%-10%,不建议超过15%。
值得买:占对应资产类别的仓位占比为10%-15%,不建议超过20%。
❤️❤️❤️
如有收获
打赏一元
支持彩虹种子吧
❤️❤️❤️