
平时运动之后,你是否会感觉到“腰酸背痛”或是“骨头酸痛”?这股酸爽劲儿,还要从乳酸这个小家伙说起了。乳酸,不仅会酸到你的“肉”,还会伤到你的“骨”!?

研究背景
乳酸是神马?严肃地讲,它是PLGA(乳酸-乙醇酸共聚物)和PLLA(聚L-乳酸)等人体内软骨支架材料的主要降解产物,它主要通过引起的酸性pH抑制软骨细胞增殖和基质合成对细胞产生毒害,然而其对软骨细胞毒害效应的分子机制,却从来没有报道过。
浙江大学医学院欧阳宏伟教授课题组有一项最新的研究进展,即利用Affymetrix Human Gene 2.0 ST Array芯片对乳酸处理软骨细胞样本及对照样本进行mRNA表达谱检测分析,并结合基因敲除技术,阐释了乳酸对软骨细胞的毒害主要通过影响细胞增殖、胞外基质蛋白合成及降解等生物学途径完成。
本研究相关结果已发表在2016年Acta Biomaterialia(IF=6.008)上。其中,研究中所提到的Affymetrix Human Gene 2.0ST Array检测服务由北京博奥晶典生物技术有限公司提供。
研究路线

研究结果
下面就是该文第一作者张小磊博士介绍的几个典型实验结果哟~
1
PLGA和PLLA材料降解液对OA(骨关节炎)软骨细胞的作用
研究者检测了不同分子量PLGA和PLLA降解7天后降解液中的乳酸含量和降解液的pH值,并以相应浓度的乳酸及pH值作用于软骨细胞,检测其增殖与胞外基质蛋白表达情况。

不同分子量PLGA和PLLA降解7天后降解液中的乳酸含量(A)和降解液的pH值(B),并以相应浓度的乳酸及pH值作用于软骨细胞,检测其增殖与胞外基质蛋白表达情况(CD)
2
乳酸对软骨细胞作用机制的表达谱研究
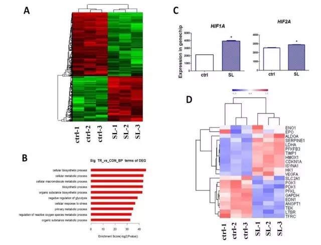
研究者对6个软骨细胞样本(3个乳酸处理与3个对照)进行affymetrix表达谱芯片实验,分析提示,低氧诱导因子HIF1A及其家族成员HIF2A可能介导了乳酸对软骨细胞的作用。

A:差异基因聚类图;B:差异基因GO富集分析;C:COL2A1, ACAN,SOX9, HIF1A 和HIF2A在基因芯片中的表达情况;D:HIF1A下游基因在两组样本中的表达热图
3
乳酸对软骨细胞作用机制的验证
芯片结果提示低氧诱导因子HIF1A及其家族成员HIF2A可能介导了乳酸对软骨细胞的作用。为了验证其作用,研究者首先检测HIF1A和HIF2A的蛋白表达。之后以siRNA敲减OA软骨细胞中的HIF1A和HIF2A,并检测基质蛋白合成和降解酶的表达情况。结果显示乳酸对软骨细胞的功能调控主要由HIF1A介导而非HIF2A。so!终于找到你了“HIF1A”!!!

A: HIF1A和HIF2A蛋白的表达B-C: siRNA敲减OA软骨细胞中的HIF1A和HIF2A结果图; D:敲除HIF1A和HIF2A后基质蛋白合成和降解酶的表达情况;E-F: SDC4 和TIMP3的qPCR表达结果
研究结论
1、不同分子量PLGA和PLLA降解液中乳酸浓度和pH值不同:分子量越小,乳酸浓度越高,pH值越低;
2、不同分子量PLGA和PLLA降解液对软骨细胞增殖和COL2A1(II 型胶原蛋白α1链)和ACAN(Aggrecan,聚集蛋白聚糖)的表达作用不同:高分子量降解液促进软骨细胞增殖,低分子量降解液促进COL2A1和ACAN的表达;
3、表达谱芯片结果显示乳酸促进OA软骨细胞中COL2A1,ACAN和SOX9表达,但抑制ADAMTS5表达;
4、基因敲除实验结果揭示乳酸对软骨细胞的功能调控主要由HIF1A介导完成;
5、本研究可指导今后PLGA和PLLA等含乳酸的软骨支架材料的设计及应用。