一、流行性出血热概况
流行性出血热以鼠类为主要传染源的自然疫源性疾病,是常见的感染性的疾病之一,通常由出血热病毒导致,流行性的出血热会引起患者的出血、充血、肾脏损失等多种情况。
出血热潜伏期一般为2~3周。典型临床经过分为五期:发热期、低血压休克期、少尿期、多尿期及恢复期。

资料来源:公开资料整理
二、流行性出血热发病数量及死亡情况
2020年1-8月中国流行性出血热发病数量为4359例,死亡人数为21人;2019年中国流行性出血热发病数量为9596例,死亡人数为44人。

数据来源:疾病预防控制局,华经产业研究院整理

数据来源:疾病预防控制局,华经产业研究院整理
2019年中国流行性出血热发病率为0.6871/10万,死亡率为0.0032/10万;2018年中国流行性出血热发病率为0.8614/10万,死亡率为0.007/10万。

数据来源:疾病预防控制局,华经产业研究院整理

数据来源:疾病预防控制局,华经产业研究院整理
相关报告:华经产业研究院发布的《2020-2025年中国抗感染药物行业竞争格局分析及投资规划研究报告》
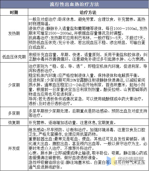
三、流行性出血热治疗方法
流行性出血热病治疗原则为“三早一就”,即早发现、早诊断、早治疗和就地治疗;同时,要把好“五关”,即休克关、尿毒症关、大出血关、高血压容量关、继发感染关等,针对不同时期的特点进行预防性治疗。

资料来源:公开资料整理
四、流行性出血热防控措施
控制流行性出血热该病的有效方法为预防干预,主要可从以下几个方面入手:

资料来源:公开资料整理
华经情报网隶属于华经产业研究院,专注大中华区产业经济情报及研究,目前主要提供的产品和服务包括传统及新兴行业研究、商业计划书、可行性研究、市场调研、专题报告、定制报告等。涵盖文化体育、物流旅游、健康养老、生物医药、能源化工、装备制造、汽车电子、农林牧渔等领域,还深入研究智慧城市、智慧生活、智慧制造、新能源、新材料、新消费、新金融、人工智能、“互联网+”等新兴领域。