
文末附*载下**方式,可*载下**完整版《汽车供应链金融:存在的问题和解决的思路》研究报告。
引言
国家与国家之间汽车工业的竞争本质上是各国汽车产业链的竞争,做大做强汽车产业链对提升我国汽车工业水平至关重要。汽车产业链涉及的行业面广、企业量大,产业链中以国企为主的大型主机厂融资相对容易,而产业链中大量的以民营为主的中小微企业普遍面临“融资难、融资贵”问题,融资问题严重制约了中小微企业的发展。汽车供应链金融作为一种创新金融工具,为解决中小微企业融资难问题提供了新型解决方案。
我国汽车供应链金融总体处于发展早期阶段,供应链金融体系建设尚不成熟,仍面临一些问题。本报告包含7个章节,分别为发展概况(第一章)、产业生态(第二章)、影响汽车供应链金融的宏观因素(第三章)、汽车供应链金融发展趋势(第四章)、汽车供应链金融存在的共性问题(第五章)、新能源汽车供应链金融存在的个性化问题(第六章)、解决汽车供应链金融问题的思路(第七章),重点从汽车供应链产业视角出发,同时兼顾金融端分析,剖析了我国汽车供应链的演变对汽车供应链金融可能造成的影响,阐述了目前我国汽车供应链金融存在的问题,最后从产业端、金融端、技术端和政府端四个层面提出针对我国汽车供应链金融存在问题的解决思路,为行业发展提供建议与参考。
课题组
2019年12月
目录
第一章 发展概况(一)背景和定义
(二)发展意义
(三)发展历程
第二章 产业生态
(一)参与主体
(二)竞争评价
第三章 影响汽车供应链金融的宏观因素
(一)政策因素
(二)市场因素
(三)技术因素
第四章 汽车供应链金融发展趋势
(一)新能源汽车大发展孕育供应链金融新兴蓝海市场
(二)汽车技术路线与商业模式变革重塑供应链金融体系
(三)科技赋能汽车供应链金融的自动化、线上化
(四)具备投贷联动综合服务能力的金融集团更具竞争力
第五章 汽车供应链金融存在的共性问题
(一)汽车供应链存在的问题
(二)技术应用存在的问题
(三)汽车生产配件环节供应链金融存在的问题
(四)汽车销售流通环节供应链金融存在的问题
(五)汽车后市场配件环节供应链金融存在的问题
第六章 新能源汽车供应链金融存在的个性化问题
(一)金融机构对新能源汽车供应链潜在风险判断不足
(二)与新能源车企联系较弱的配套企业融资更难
(三)新能源车企为上下游配套企业授信意愿不强
(四)“小而弱”的新能源汽车供应链新兴企业融资难
(五)新能源整车、动力电池等抵质押物的折价风险
第七章 解决汽车供应链金融问题的思路
(一)产业端
(二)金融端
(三)技术端
(四)政府端
编 后 语
图表目录
图1 汽车供应链金融服务示意图
图2 我国小微企业*款贷**余额及占比情况
图3 汽车产业正面临深刻变革
图4 美国汽车供应链主要环节的融资需求
图5 美国中小汽配企业应收账款融资模式
图6 我国汽车供应链金融发展历程
图7 汽车供应链金融参与主体
图8 参与主体资金能力评价
图9 参与主体风控能力评价
图10 参与主体获客能力评价
图11 参与主体运营能力评价
图12 1998-2018年全球汽车产量规模
图13 2012-2018年全球新能源汽车销量规模
图14 2013-2018年我国新车销量规模
图15 2012-2017年我国汽车制造业规上工业企业应收账款和应付账款规模
图16 汽车经销商库存融资(融资租赁模式)
表1 2017-2018年我国汽车供应链上市公司账期情况
表2 美国库存融资运作模式
表3 金融机构库存融资业务优劣势对比
表4 部分商业银行供应链金融产品
表5 汽车供应链金融参与主体竞争能力定性评估
表6 我国供应链金融相关政策
第一章 发展概况
(一)背景和定义
1. 发展背景
汽车供应链是指由供应商、生产商、经销商直至最终消费者所形成的一整条链状系统。汽车供应链上下游涉及众多的中小微企业,相较于整车企业,这些中小微企业普遍存在应收账款周期长、资金断裂风险高的问题,资金需求迫切,但仅靠自身资质实现债权或股权融资都较为困难。在新能源汽车领域,由于新能源汽车处于发展初期,行业面临的融资难问题更为突出。
根据车百智库对38家汽车零部件类上市公司账期的研究梳理发现,2018年汽车零部件上市公司的应收账款天数、应付账款天数均较2017年有所增加。具体来看,2018年汽车零部件上市公司的应收账款天数为73天,分别约为整车制造类上市公司和汽车经销商类上市公司应收账款天数的2.7倍和10.4倍,应收账款压力较大。2018年整车制造类上市公司应付账款天数最长为115天,分别约为汽车零部件类上市公司和汽车经销商类上市公司应付账款天数的1.5倍和16.4倍,这也体现出上游汽车零部件企业回款较慢。

优质的上游零部件企业可能是下游多家车企的供应商,即使某家车企的回款账期较长,但仍然可以获得其他车企的回款,以此实现稳定的现金流。但是某些零部件企业可能只有一家下游车企客户,一旦该车企延长付款周期,零部件企业可能面临供应链资金断裂风险。
2. 行业界定
汽车供应链金融是指金融机构依据汽车供应链实际的贸易情况,借助核心企业(整车企业等)实力和资信,为核心企业和供应链配套企业提供一系列金融产品和服务。汽车供应链金融可以优化核心企业及其上下游中小企业组成的“供-产-销”链条的资金流,促进整条供应链的顺畅运营,最终实现金融机构、核心企业、供应链配套企业多方共赢。
汽车供应链金融有狭义和广义之分。狭义的供应链金融是基于供应链运营面向特定环节中的特定中小企业展开短期的资金信贷,主要包括三种模式:基于核心企业连带责任的供应链融资(如预付账款融资)、基于债权控制的供应链融资(如应收账款融资)、基于货权控制的供应链融资(如存货质押融资),特点是点对点的关系。广义的供应链金融不仅针对汽车供应链中某一特定的企业,而是供应链中所有的参与方,资金方通过各种金融手段来优化整个供应链中的资金流,包括了债权融资与股权融资,是点对线的关系。
汽车供应链金融区别于面向消费者即C端市场(Consumer Market)的汽车消费金融,主要面向汽车供应链上下游企业即B端市场(Business Market)开展金融服务。

(二)发展意义
1. 金融模式创新
金融机构由对汽车供应链上各企业单独信用评估转为对供应链整体风险评估。在传统的汽车产业融资模式下,汽车供应链上的中小型企业是各自分散融资的,但是因为这些企业多是中小型企业,其信用条件往往达不到融资标准,较难获得*款贷**。在汽车供应链金融模式下,金融机构不以单个企业的信用状况和经营状况作为授信与否的标准,而是以核心企业以及与核心企业有着稳定贸易往来的上下游企业所形成的供应链整体作为信用评价的主体,金融机构通过监控上下游中小企业的资金流和物流,把单个企业的不可控风险转变为供应链企业整体的可控风险。金融机构与供应链上各中小企业的分散独立关系演变成了与核心企业及上下游企业形成的集中整体关系。
金融机构更加注重对核心企业财务状况以及上下游交易真实性的评估。金融机构在对有融资需求的汽车供应链中小企业放款前,将首先评估以主机厂为代表的核心企业的财务实力和行业地位,以及核心企业对整个供应链的经营与管理效率。对供应链企业融资准入评价的重点将在于融资企业对整个供应链的重要性程度,以及与核心企业既往交易历史情况,可不针对供应链企业的财务状况做专门评估。其次,对供应链企业的融资需求被严格限定于其与核心企业之间的贸易背景,严格控制资金挪用,并且以针对性的技术措施引入核心企业的资信,作为控制授信风险的辅助手段。
金融机构产品与服务更加丰富多元。在传统金融模式下,金融机构只对各个企业提供单一的企业授信服务。在供应链金融模式下,金融机构将审视整个汽车供应链的运作逻辑和风险,向供应链上各个企业提供一系列的服务,如存货质押融资、预付账款融资、应收账款融资、票据贴现、企业理财等一篮子金融服务。
2. 汽车产业意义
有利于化解汽车产业中小微企业融资难的问题。伴随国家对解决小微企业融资难问题越来越重视,近年来我国小微企业*款贷**余额实现持续增长。在供应链金融思路下,商业银行不再仅仅关注小微企业自身的偿债能力,而是着眼于整个供应链的运行风险。金融机构通过引入整车核心企业,在一定程度上放宽了对中小企业的准入要求,通过深化与核心企业的合作关系,并结合真实的交易背景,为围绕在核心企业周围的上下游小微企业提供配套融资服务。

有利于提升汽车产业整体生产效率。汽车产业链长,产业覆盖面广,涉及企业多,汽车供应链金融以“1+N”的模式,即通过向作为“1”的核心企业的“N”个上下游中小企业提供融资服务,使中小供应链企业可利用应收账款、存货、预付账款等流动资产作为抵押,获得*款贷**支持,促进上下游供应链企业资金融通,缩短供应链生产周期,提升供应链资源配置效率,改善核心企业经营环境,增强产业链整体竞争力。
有利于促进汽车新模式、新业态的加速发展。伴随汽车产业“绿色化、电动化、智能化、网联化、共享化”发展趋势,汽车技术已经延伸到人工智能、新能源、信息技术、通信、基础设施、试验评测、政府监管与立法等多个维度,纯电动汽车、燃料电池汽车、智能网联汽车等汽车新业态、新模式的发展催生新的汽车供应链体系,加大供应链金融的发展、促进供应链企业融资,将有利于加速催化新时期新能源智能汽车产业发展。

(三)发展历程
1. 国外发展历程
汽车供应链金融可以分为:生产阶段、流通阶段和售后阶段,图4体现了汽车供应链金融在上述各阶段的主要融资模式和参与主体。国外供应链金融在采购和销售阶段的资金需求更集中,且市场竞争更为激烈,对应的供应链金融模式为经销商库存融资和汽配供应链金融。

1.1 汽车经销商库存融资
库存融资是汽车经销商金融需求的重要一环,主要用于经销商采购和囤积新车及二手车。除库存融资外,经销商的金融需求还包括支持用户购买新车的消费信贷、日常流动资金、并购融资和房地产*款贷**等。资金周转的成本与效率以及资金来源的稳定性是保证经销商长足发展的关键。
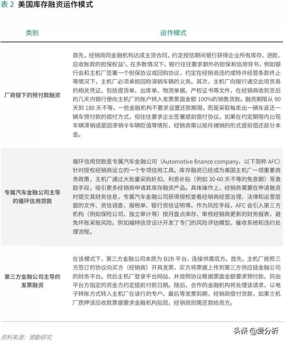
美国:美国汽车库存融资兴起于1919年,通用汽车成立的全资子公司通用汽车金融(GMAC)为其特许经销商库存采购提供资金支持。随后各大主机厂相继成立专属金融公司,包括福特信贷(Ford Credit)、丰田金融(Toyota Financial)等。得益于其天然的渠道优势和厂商关系,专属汽车金融公司在较长一段时间里成为美国特许经销商库存(采购)融资最主要资金渠道。
但随着2008年次贷危机爆发,美国汽车产业遭遇重创,大量经销商企业违约,汽车金融公司坏账率飙升。美国政府为陷入困境的银行提供紧急救助资金,银行得以率先从危机中恢复,重新开启信用扩张,一些银行瞄准了车贷市场,为提升其在汽车零售*款贷**的渗透率,商业银行推出针对经销商经营和采购的批发信贷等增值服务。其中前身为通用金融的Ally Financial (GMAC在金融危机时重组成为直营银行),同通用和克莱斯勒特许经销商达成了排他协议,成为上述两家汽车巨头经销商库存融资的独家融资服务提供方。
此后美国汽车销量明显回暖,越来越多金融机构参与汽车零售*款贷**和商业*款贷**业务的争夺,其中包括信贷联盟、信托公司、第三方供应链金融公司等。近几年美国宽松的信贷环境,使得经销商得以将库存的资金成本降至最低,低利率环境也帮助美汽车销量连续几年实现可观增速,并推动主机厂继续扩充产能、扩大生产,与此同时凭借融资补助、商品折扣等激励手段甚至压库等形式,刺激经销商增加进货,提高库存水平。
得益于美国完善的商业信用体系和物权担保的法律基础,汽车库存(采购)融资(floor plan financing)基本采取动产担保融资的形式,即经销商以未来库存作为质押物,从金融机构获得授信以支持其从主机厂处采购商品。根据信贷主体和支付手段的不同,库存融资主要包括厂商银下的预付款融资、专属汽车金融公司主导的循环信用*款贷**和由第三方供应链金融公司所主导的订单融资。

欧洲:欧洲汽车金融服务兴起于二战后,1949年德国大众汽车率先筹建金融子公司——大众汽车金融,为德国消费者提供汽车消费*款贷**服务;后又成立具有储蓄性质的大众银行,既能面向公众吸纳存款,同时还能为大众汽车金融公司提供低成本资金。为了促进终端销量,大众汽车金融公司开展商业信贷业务,为授权经销商新车、展车采购及其他经营资金提供授信服务。此后,欧洲各大主机厂均成立具有银行属性的专属汽车金融公司,包括宝马银行、梅赛德斯-奔驰银行、PSA融资银行等。欧洲专属汽车金融公司的最大特点在于其多元化的金融服务,例如大众银行申请了全金融牌照,能够提供包括网上银行、信用卡、有价证券交易、抵押*款贷**、消费信贷、融资租赁、保险等的一站式金融服务。
欧洲汽车库存融资以直接授信为主,即经销商以未来库存为质押从金融机构获得专项融资。以PSA融资银行(Banque PSA France,以下简称BPF)为例,作为PSA集团的专属汽车金融公司,BPF向经营标致、雪铁龙、DS等品牌的独立经销商提供新车、二手车、配件等库存融资业务。授信期间,BPF通过获得车辆质权对担保物权进行管理;一些情况下汽车金融公司还会要求额外的担保或抵押,例如经销商的商业资产抵押等。融资期限以30天到180天不等,但在主机厂承诺付息的情况可以设置一定的宽限期。资金利率根据经销商的信用情况、经营情况有所不同。PSA金融将通过审核企业提交的商业登记就信息、财务报表、信用机构提供的信息等评估经销商的信用情况,并结合其内部的信用分机制确定利率。PSA金融定期对经销商的信用额度进行调整。

1.2 国外汽配供应链金融发展状况
汽配供应链金融的需求主要集中在生产阶段汽配供应商的应收账款融资、中游汽配经销商的库存(采购)融资和下游独立汽修厂的应收账款融资。此处重点分析美国汽配供应商的应收账款融资。
独立渠道(相对于主机厂配套渠道而言)在美国汽车售后市场中占据更大市场份额,其流通形态既包括零部件供应商经配送中心、仓储式经销中心等多级分销渠道,也包括零售渠道,表现为中小零部件供应商供货给大型汽配零售连锁门店,最终卖给DIY用户或维修厂。
汽配供应链金融一个较典型的应用场景是上游汽配件供应商对中游汽配零售连锁的赊销交易。以美国四大汽配连锁之一的AutoZone为例,该公司并未与一家供应商签订长期供货协议,而是采取多方采购的策略,一方面丰富货源渠道,不受制于单家供应商,另一方面越来越多厂商愿意提供更长的账期以此挤入AutoZone的供应商名列。随着AutoZone线下门店数量的增加,加大对配件的集中化采购,其对上游供货商的议价能力会更强。
与之相比,多数汽配供应商为中小规模企业,产品差异化低,议价能力弱,信用资质一般,若通过传统银行*款贷**方式,信用审批流程较为繁复,所获的授信额度也不具有优势,且很有可能不具备融资条件。在面对话语权集中的经销商时,不得不承诺以赊销的形式,形成大量沉淀的应收账款。
美国售后汽配的流通格局决定了以强势买方(汽配连锁经销商)作信用担保,为上游汽配供应商申请应收账款融资,成为汽配产业在采购阶段的主要融资模式。
应收账款融资根据债权形式、融资期限等的不同又可分为保理、质押*款贷**、应收票据贴现等。具体的流程为:由核心企业(此处为汽配经销集团)发起申请并做信用背书,银行将同汽配零售连锁签约的供应商纳入其目标客户范围,重点审核供货历史、过往合同履约能力、信用记录等,同时审核此次贸易活动的提货单、发货单、物流单等凭证。
在支付选择上,供应商可以选择办理应收账款保理或应收票据贴现。其中保理模式又可分为有追索权和无追索权保理。有追索权的情况下,供应商以应收账款为担保预先从银行融得资金,等收到汽配经销商欠款时再按实际金额偿付银行,如果经销商拒付或违约,金融机构有权向配件企业追索。在无追索权的情况下,配件商将债权转让给金融机构获得融资,汽配经销商直接还款给信贷方,无需承担拒付风险,完全将风险转移。
汽配件企业还可以要求经销商以票据的形式对应收账款进行确权(confirmed receivable),企业再将此债权凭证转让给金融机构要求贴现,金融机构在扣除贴现利息后将余款支付给配件商。等票据到期,汽配零售商按约定向银行偿还货款。

2. 中国发展历程
2000年前后,供应链金融理念首先在中小商业银行萌芽发展,汽车行业成为试验田。与大银行不同,中小银行很难获取优质大型*款贷**业务,普遍寻求突破改革,同时叠加央行鼓励商业银行使用银行承兑汇票的背景因素,深圳发展银行(简称“深发展”,现为“平安银行”)广州分行于2001年在汽车行业试点“货权质押”业务,并取得理想效果。当时,不动产(土地、房产等)几乎是实践中惟一被银行等信贷机构认可的抵押物,而中小企业由于企业体量、资产规模的限制无力提供必要的不动产抵押物,深发展此举在业内具有重要意义。
2010年前后,工商银行、农业银行、中国银行、建设银行等大型银行开始推出供应链金融产品。2013年,中国人民银行征信中心推出“中征应收账款融资服务平台”,平台是服务于应收账款融资的金融基础设施,并在2015年向全国推广。

2015年前后,汽车集团财务公司开始涉足汽车供应链金融领域。财务公司在金融市场中作用与其他机构相比有明显差别,由于源自公司内部,对企业集团的市场地位和所处供应链情况有着充分了解是服务实体经济最直接、产业融合度最高的金融机构。2014年,上汽集团财务公司正式获批供应链金融业务资格,延伸汽车金融服务范围至集团企业的配套供应商。2017年,东风汽车财务公司获得票据贴现业务和应收账款保理业务资格,并于次年实现与人行中征应收帐款融资服务平台系统对接。

近年来,伴随越来越多的企业参与到供应链金融中来,供应链金融活动参与主体不断多元化。资金供给端也不仅仅限于商业银行、汽车集团财务公司,延伸至融资租赁公司、互联网金融公司等机构。授信关联机构则包括了供应链管理企业、物流企业、B2B平台等第三方机构。同时伴随信息科技兴起,供应链金融交易逐步由纯线下模式转为线下与线上相结合模式,汽车供应链金融行业日趋繁荣,进入大发展时期。
[1]担保权益(security interest),指为确保债务的清偿与履行,信贷方获得担保权人实体上的优先受偿权
第二章 产业生态
(一)参与主体
汽车供应链金融产业生态主要包括汽车供应链金融产品供给端参与主体、需求端参与主体以及为资金需求方提供授信担保的关联机构。
供给端参与主体主要包括商业银行、汽车集团财务公司、融资租赁公司、信托公司等持牌金融机构,以及小贷公司等提供资金支持的非持牌的汽车金融服务公司。
需求端参与主体(*款贷**人)主要包括原材料供应商、零部件供应商(一级供应商Tier1、二级供应商Tier2、三级供应商Tier3等)、汽车经销商(一级经销商4S店、二级经销商二网)等汽车供应链上下游企业。
为资金需求方提供授信担保的关联机构主要包括核心企业(车企等)、担保公司、供应链管理企业、物流企业、软件公司、B2B平台等,此类机构往往与资金需求方有业务往来,为资金需求方的应收账款、预付账款、现金流、订单等财务状况真实性提供担保。

(二)竞争评价
本节选取资金能力、风控能力、获客能力、运营能力四个维度,评价商业银行、汽车金融公司(含汽车集团财务公司)、供应链管理平台、其他持牌金融机构4类汽车供应链金融供给端参与主体的市场竞争力。在资金能力方面,商业银行强于其他参与主体。在风控能力方面,汽车金融公司、供应链管理平台能力相对较强。在获客能力方面,商业银行、汽车金融公司、供应链管理平台均相对较强。在运营能力方面,汽车金融公司、供应链管理平台相对较强。

1. 资金能力
对参与主体资金能力评价的关键指标主要有资金供给能力、资金获取成本。
商业银行的资金最充裕,资金供给能力最强。汽车金融公司、其他持牌金融机构一般会使用自有资金、银行拆入资金、发行金融债等作为资金来源,资金供给能力弱于银行。供应链管理平台的资金供给能力最弱。
从资金获取成本看,银行的资金成本最低。金融债募资与同业资金拆借的成本较高,汽车金融公司和其他持牌金融机构在资金这个维度要弱于银行。由于汽车供应链管理平台不具备发行金融债券的资质,故无法从公开市场募资,资金成本最高。
因此,商业银行的资金能力最强,其次为汽车金融公司和其他持牌金融机构,供应链管理平台的资金能力最弱。

2. 风控能力
风控*力主能**要取决于对汽车供应链的管理能力和对货物的管控能力,即能否实现对汽车供应链上的物流、信息流、商流、资金流的有效管理和监控。
从商业银行来看,汽车产业链上的核心企业往往是其固有客户,银行通过与核心企业业务往来,基于核心企业提供的数据和企业信用实现风险控制,但难以实现对供应链中小微企业的管理和监控。同时由于不直接接触供应链货物流通,对货物的管理和监控不强。风控能力处于中等水平。
汽车金融公司通常由车企出资设立,故汽车金融公司可以获取该产业链上大量真实有效的信息,且汽车金融公司的客户大部分是核心企业的上游供应商与下游经销商,同时也能凭借主机厂与上下游公司业务往来建立相对稳定的合作关系,相对银行具有较强的供应链管理能力和货物管控能力,风控能力较强。
供应链管理平台的主营业务是向汽车产业链上的企业提供交易平台,并提供物流、仓储、金融等增值服务。供应链管理平台基于客户的交易数据,了解真实的运营情况,刻画用户画像。同时平台上交易的货物是真实有效的,故能够对货物的价值进行准确的衡量,以及信贷逾期后进行有效处置。在提供服务的同时,该供应链管理平台获得大量真实有效的数据,并依托这些数据向客户提供供应链金融产品。供应链管理平台的供应链管理能力和货物管控能力也相对较强,风控能力较强。
其他持牌金融机构由于本身规模较小,同时业务体量较小,对供应链管理能力和货物管控能力整体较弱,风控能力较弱。

3. 获客能力
商业银行、汽车金融公司、汽车供应链管理平台和其他持牌金融机构都是依托业务往来进行获客,衡量获客能力的关键指标有客户质量、获客成本等。
商业银行出于对风控标准的考量,会倾向于向现金流充裕的产业链核心企业提供供应链金融服务,客户质量较高;获客渠道一般是通过与核心企业绑定间接获客,有一定获客成本,综合获客能力较强。汽车金融公司背靠主机厂能够辐射全产业链公司,客户往往是与主机厂有业务往来的上游供应商或下游经销商,企业质量较高且获客成本低,获客能力较强。供应链管理平台由于为产业链提供交易平台,可以触达汽车供应链各类企业,客户质量和获客成本与汽车金融公司接近,获客能力较强。其他持牌金融机构由于规模体量相对较小,对产业链覆盖不足,客户质量较低,获客难度大、成本高,获客能力总体较弱。

4. 运营能力
运营能力用于评估公司业务运行效率和效果情况,衡量运营能力的关键指标有审批效率、数字化程度等。审批效率是*款贷**人提交申请到出审核结果以及放款到账的速度,这影响着客户体验,企业需要在风控效果和速度之间寻找平衡。数字化程度即*款贷**流程有多大比例可以实现线上化和数据化。
商业银行*款贷**审核严格,放款时间较长,但信贷系统数字化程度高,运营能力总体处于中等水平。汽车金融公司和汽车供应链管理平台的审批效率、数字化程度都较高,运营能力整体较强。其他持牌金融机构放款快,审批效率高,但数字化程度相对较弱,运营能力整体较弱。

第三章 影响汽车供应链金融的宏观因素
(一)政策因素
政策对供应链金融发展起到引导、扶持、规范和管理作用,将有利于供应链金融行业持续健康发展。为促进供应链金融更好地服务实体经济发展,解决中小微企业融资难问题,国家已出台多项促进供应链金融发展的政策。

(二)市场因素
汽车供应链金融伴随汽车市场发展壮大成长起来,汽车市场运行态势对汽车供应链金融发展具有重要影响。
1. 全球汽车供应链金融市场分析
从全球来看,2018年全球汽车产量约9571万辆,较2017年下降1.1%,假设平均每辆车价格为10万元,若汽车销售端的供应链金融渗透率为10%,则全球汽车销售环节的供应链金融市场规模接近1万亿元。此外,从新能源汽车来看,2018年全球新能源汽车销量约为202万辆,同比增长达65.6%,新能源汽车渗透率达到2.1%,围绕新能源汽车的新兴汽车供应链金融市场潜力巨大。


2. 中国汽车供应链金融市场分析
从国内来看,2018年我国新车销量约2800万辆,尽管较2017年有所下滑,但仍连续九年位居全球第一。一方面,伴随新能源汽车、智能网联汽车、共享汽车等新模式、新业态的快速发展,汽车产业生态日趋复杂,上下游供应链企业日趋增多。另一方面,2017年我国汽车制造业规模以上工业企业应收账款和应付账款分别约为1.32万亿元、1.66万亿元,假设以10%的供应链融资渗透率来估算,则2017年我国汽车制造业应收账款、应付账款的合计供应链融资达到3000亿元。从增速来看,2012年至2017年应收账款、应付账款的复合增长率分别约为19.8%、17.7%。同时工业企业的应收账款、应付账款仅是供应链金融的一部分,因此我国汽车供应链金融市场潜力巨大。


(三)技术因素
以区块链、大数据、物联网等为代表的数字技术推动了金融服务的数字化和智能化,提升了供应链金融的运营效率,降低交易风险。
1. 区块链
区块链(Block Chain)是由分布式数据存储、点对点传输、共识机制、加密算法等计算机技术组成的新型应用模式,具备去中心化、不可篡改、可溯源等特征。
在供应链金融中应用区块链技术,一是可保证资产登记的真实性,最大化的实现四流(信息流、物流、商流、资金流)合一,保证凭证真实性,降低企业融资以及银行风控难度。二是可实现凭证可多级拆转融,解决非一级供应商的融资问题。用链上的电子凭证代替传统模式中的纸质凭证。同时电子凭证具备拆分的功能,产业上游供应商可以依托电子凭证进行贴现或融资。三是可实现信贷审批中的风控数据的获取、合同签订、票据流转等环节线上化,免除传统信贷业务中线下人工审核环节,缩短放款周期,提高效率。
案例:万向区块链——打造跨行业全新商业生态集群
万向区块链基于区块链技术,开发了企业级区块链产品和应用解决方案,为客户打造跨产业、跨行业、跨公司等全新的商业生态集群。针对供应链中小微企业融资难的困境,引入金融机构,各层级供应商依托中心企业(核心买方)的信任传递,能更容易地获得金融机构提供的服务和融资。同时,万向区块链和中都物流基于区块链技术,以汽车整车物流作为实际业务场景构建,集物流、结算与供应链金融三大功能模块的综合服务平台——运链盟。
——资料来源:官网介绍
2. 大数据
大数据(Big Data)是指无法在一定时间范围内用常规软件工具进行捕捉、管理和处理的数据集合,需要新处理模式才能具备更强的决策力、洞察发现力和流程优化能力的海量、高增长率和多样化的信息资产。大数据技术是指对海量、多维度、不同价值度的数据进行分析的技术。
金融机构借助大数据技术增强风控能力,大数据技术通过建构四流合一的多维度数据模型,更好地展示企业的真实运营情况,准确、快速的识别风险,让金融机构更快地了解企业的情况与需求,省去线下人工信贷审批环节,缩短流程。二是基于企业数据的采集、处理、分析生成供应链中核心企业与末端供应商企业的企业关系,提升外部对中小供应商的认知,帮助产业链末端供应商解决融资难问题。三是通过金融机构与企业的互联互通,金融机构不仅能从厂家获取数据,同时厂家可通过数据交换获得金融机构数据。
案例:民生银行——数据化尝试和探索提升风控能力
民生银行将从整车厂、监管商获得的数据进行加工,与经销商的融资数据、还款数据、财务数据、经营数据、外部第三方数据等进行整合,输出一个基于大数据分析的评价体系,将经销商的风险特征通过量化的方式进行刻画并输出,实现经销商主体信用风险测评,开发汽车经销商贷后风险预警及风险画像系统,通过在线预警体系对经销商的操作过程进行监控,提升对经销商*款贷**的风控能力。
——资料来源:公开资料
3. 物联网
物联网(Internet of Things,缩写IoT)是互联网、传统电信网等信息承载体,让所有能行使独立功能的普通物体实现互联互通的网络。物联网使得万物的联网化、信息化和数据化,所产生的海量数据将对业务运营产生革命性影响。
应用物联网技术可提升汽车供应链物流体系和库存管理方案的智能化程度,为企业提供实时、可见的智能供应链管理方案,解决采购计划不明确和物流管理滞后的问题。核心企业基于物联网技术可以有效的制定采购计划,同时供应商可以实时、有效的了解货物的运输情况,改进库存管理,改善生产流程,保质保量的将汽配件、原材料送至核心企业,缩短核心企业的财务结算流程。在库存管理方面,物联网技术可以帮助供应商清晰地了解存货的数量、种类和质量,帮助供应商提升自身的库存资产管理能力。基于物联网技术,对汽车供应链中存货进行精准定位、实时监控和质量管理,为存货融资(仓单质押融资)提供新的动能,刻画更精确的仓单画像。
案例:平安银行——依托物联网技术实现实时跟踪动产质押品
平安银行开发的“动产质押品识别跟踪系统”借助交互式智能RFID标签、RFID读卡器、无线摄像头实现对车辆的识别、监管与辅助定位,依托无线局域网、4G移动网络实现远距离数据传输与控制,通过数字证书对电子标签及系统设备的合法性进行认证,实现数据加密解密,再借助对接现有的“信贷台账系统”,实现对动产质押品的实时跟踪。
——资料来源:公开资料
第四章 汽车供应链金融发展趋势
(一)新能源汽车大发展孕育供应链金融新兴蓝海市场
当前,新能源汽车正处于快速发展阶段,电池、电机、电控、电子、充电桩、燃料电池、加氢站、自动驾驶、车联网等伴随汽车“电动化、智能化、网联化、共享化”发展趋势而兴起的上下游配套产业领域将涌现出许多新的供应链融资需求,围绕新能源汽车的供应链金融市场规模将逐步壮大,成为新兴蓝海市场。
(二)汽车技术路线与商业模式变革重塑供应链金融系
伴随新能源汽车的发展壮大,电池、电机、电控等新能源汽车核心部件企业纷纷上市,有望成为新的供应链金融核心企业,打破以往核心企业仅限于车企的局面。另一方面,由于新能源汽车可实现车电分离,部分企业推出的电池租赁计划本质上实现了电池的单独销售,这将可能对上游电池企业的回款周期产生影响。此外,电池回收利用、梯次利用等电池利用新模式的兴起也将影响电池企业的供应链金融体系。
(三)科技赋能汽车供应链金融的自动化、线上化
银保监会于近期发布的《关于推动供应链金融服务实体经济的指导意见》鼓励金融机构通过运用互联网、区块链、生物识别、人工智能等技术,与汽车产业链核心企业搭建服务于上下游链条企业的供应链金融服务平台,完善风控和技术模型,创新发展在线金融产品和服务,实施在线审批和放款。新技术的应用将打通汽车产业链的资金流、信息流、数据流,显著提升金融机构的风控能力、运营效率,促进汽车供应链金融交易的线上化、自动化。
(四)具备投贷联动综合服务能力的金融集团更具竞力
汽车供应链生态复杂多变,某个单一环节的风险所引起的资金链断裂,很可能沿着产业链进行传导,造成整个产业链上下游的资金链断裂。这需要从事供应链金融服务的机构对汽车产业具有深刻的认知理解。商业银行、汽车集团财务公司、融资租赁公司、第三方金融服务公司等信贷资金端主体,将倾向于通过与专注于汽车产业投资、对汽车上下游具有深刻理解的股权投资机构合作,构筑债权、股权联动的金融服务体系,同时化解自身汽车专业人才不足的难题,进而实现汽车供应链金融风险的全面把控。同时具有“信贷+投资”金融服务能力的大型集团、互联网巨头在金融服务生态建设方面也更有优势。
第五章 汽车供应链金融存在的共性问题
(一)汽车供应链存在的问题
1. 直销模式可能颠覆传统经销商模式
伴随以互联网为依托的新零售兴起,部分车企已经采取“B2C”直销模式在线上直接向消费者销售汽车。一方面线上销售极大地提升了车企对消费者的触达能力。另一方面,直销模式由于没有了经销商挣差价,车价可进一步降低。因而经销商企业面临生存压力加大,在一定程度上阻碍经销商金融发展。
2. 汽车销量下行增加核心企业信用风险
汽车供应链金融信用风险的特点是传播性广、危害性大、突发性强、影响因素多、不可控制性强。由于汽车供应链上下游企业之间存在契约关系,因此汽车供应链中一家企业的违约,信用风险将沿着供应链传导至上下游企业,可能导致整个供应链的资金断裂。当前我国汽车行业正处于周期性调整阶段,汽车产销量面临下行风险,车企生存压力增大。同时近年来市场涌现出一批造车新势力企业,受当前融资环境遇冷叠加汽车市场周期下行的冲击,往往面临较大的资金断裂风险,因此以主机厂授信为核心的供应链融资受到较大影响。
(二)技术应用存在的问题
1. 区块链
在实际应用区块链技术时,由于区块链中每个节点都需有一份完整的账本,需要占用大量的计算资源和存储资源,当数据交易量过大时,计算性能不足的问题就会凸显出来,实现大规模交易难度较大。
2. 大数据
在应用大数据技术时面临数据采集、数据隐私等问题。在数据采集方面,大数据公司往往需要对上下游企业间的贸易数据进行采集和分析,实际中上下游企业不一定愿意提供相关数据。在数据隐私方面,汽车供应链中有一部分数据属于生产数据,这一部分数据的抓取有可能会涉及到企业的商业机密。
3. 物联网
在实际应用中,物联网面临的安全威胁比互联网复杂得多,安全性、开放性等问题一定程度上制约了物联网在汽车供应链金融领域的应用。如中国信通院曾在《物联网安全白皮书》中指出:物联网系统直接暴露于互联网,容易受到网络的攻击。
(三)汽车生产配件环节供应链金融存在的问题
1. 供应链体系新成员较难获得融资
汽车生产环节供应链金融是基于上游零部件厂商与核心企业汽车公司之间的贸易往来,涉及保理、商业贴票、存货质押融资、订单融资、应收账款融资等金融模式。这些金融模式都是以上游零部件企业生产出来的零部件产品已经得到主机厂认可并实现批量稳定供货为前提。而对于新加入供应链体系的新成员,由于产品本身还处于试产阶段,尚不能得到下游企业认可与担保,因而实现供应链融资较为困难。此种情况下,中小微企业不得不回归自身渠道,寻求股权融资、债权融资来解决融资困境。
2. 企业整体信息化水平较为落后阻碍融资
由于汽车零部件市场涉及众多中小微企业,整体信息化水平薄弱。由于零部件领域企业以中小微企业为主,大型的核心企业较少,出现逾期之后银行难以将存货快速分销变现,这导致银行在贷前会更加谨慎。
(四)汽车销售流通环节供应链金融存在的问题
1. 合格证缺乏担保物权效力
厂商银三方协议的银行承兑汇票融资是目前汽车经销商库存融资的主要模式之一,即主机厂为同其产生真实贸易行为的经销商做信用背书,帮助经销商向银行申请授信业务,用于车辆采购;期间主机厂将车辆合格证交由银行持有,等经销商出售汽车后偿还*款贷**,赎回合格证。在该模式下,合格证被作为物权质押的单一凭证,但合格证作为整车出厂证明,不符合物权法和担保法所规定的质押的法律特征,因此,仅仅将转移占有作为担保并不能构成动产质押,而且一旦经销商出现违约、破产等情形,持合格证的银行无法获得优先受偿权,这也让金融机构面临极高的坏账风险[1]。
2. 对经销商风险管控不足
供应链金融本质是核心企业对上下游企业信用的延伸。信贷方通过核心企业掌握上下游企业之间真实的信息流、资金流和物流作为确保资金安全的保障。但在实际操作中,例如批贷前,金融机构往往弱化了对于借款方资信、财务状况的核查力度,包括企业信用记录、经营者个人信用记录、关联企业财务状况和偿还资金来源、担保方式和担保能力等。在贷后管理上,金融机构在*票开**后需约定合格证质押和赎回方式、确定经销商还款方式、跟踪还款进度等;当融资车辆到达经销商仓库后,需要主机厂/信贷方(授权第三方)核实单据、验收车辆(确认其同协议中表明的一致)、标记实物以便日后定期盘点等工作。而监管不到位或第三方提供不准确信息,通常是贷后风险的集中点,例如随着近几年经销商的激进扩张,销售款回笼后不赎回合格证,继续占用资金,存在失信经营风险。
3. 交易双方信息的不对称
供应链金融交易主体的信息不对称,不仅仅体现在银企之间信息的不匹配,借款方可能隐瞒负面信息或传递虚假性信息,例如伪造贸易合同、往来交易记录或虚增应收账款,或是买卖双方虚构交易恶意套取银行融资;也可表现为金融行业信息不透明、信用体系不健全,使得经销商能够非法挪用质押车辆,或同一商品重复质押、多头融资等。这也是近几年汽车经销商骗贷、短融用于长投或用于更高收益投资产品等的不符合真实资金用途的欺诈行为。
4. 市场缺乏个性化、弹性化的供应链金融产品
汽车供应链金融产品的相对单一,使其无法实际满足经销商资金需求特点。银行承兑汇票无法针对不同体量、经营范围、渠道网络的经销商设计“适销对路”的授信额度、保证金比例、承兑期限和还款方式等。例如,目前针对库存融资的承兑汇票周期通常为6个月,而经销商库存平均周转周期在30-45天,因此资金流和库存流存在一定期限的错配。银行通常等票据到期且借款方全额还款后才能释放额度。相较而言,循环授信的模式更为灵活,允许经销商偿还货款后循环使用。
(五)汽车后市场配件环节供应链金融存在的问题
1. 供应链金融渗透率较低
国内的汽配流通分为配套和独立渠道,其中独立汽配后市场高度分散,中间流通层级繁冗,效率低下,而且参与企业多以中小企业为主,缺乏像美国汽配后市场的全国零售连锁。这一发展现状也决定了金融机构在汽配供应链的渗透率极低,市场也缺乏针对汽配流通场景的短期融资产品。
2. 赊销贸易下的信用风险
汽配市场竞争激烈,为向客户提供更具竞争力的支付手段,汽配企业多以赊销作为信用销售支付方式,最典型的场景是汽配分销商从上游零部件供应商赊购,再以赊销的方式卖给多个下游经销商。首先交易全程基于客情关系,即买方的商业信用,交易主体并不审核交易方的经营、进货、历史合同履约、财务和还款来源等情况。因此,企业不仅面临资金挤压问题,还将承担因交易方违约或拒付货款而形成的呆账坏账风险。其次,交易主体双方进行的定期或非定期对账结算,当外部环境出现变化时,企业将面临严峻的流动资金短缺压力。再次,尽管近几年汽配流通企业信息化程度有所提升,但每家企业自有一套ERP系统,这也造成交易双方对账、催收困难,极易产生纠纷。
3.“小而散”的市场格局叠加核心企业信用不足阻碍融资
目前国内汽配市场发展尚不成熟,尽管整个市场中已经出现了部分头部公司,但是存在市场整体高度分散、流通环节冗长以及运营效率低下等问题。尽管近年来有一部分企业崭露头角,在行业中占据一定的市场份额,但是汽配市场中头部企业信用不足以传导至末端供应商,导致汽配供应链上小微企业融资难、融资贵。
[1]http://law.china-aseanlawinfo.org/qikan/1510164429.html
第六章 新能源汽车供应链金融存在的个性化问题
(一)金融机构对新能源汽车供应链潜在风险判断不足
伴随“电动化、智能化、网联化、共享化”的汽车变革趋势,相较于成熟的传统汽车供应链体系,新能源汽车供应链体系已经延伸到新能源、人工智能、信息技术、通信、基础设施等多个领域,涌现出纯电动汽车、燃料电池汽车、智能网联汽车、共享汽车等新业态、新模式。由于新能源汽车产业总体处于早期发展阶段,产业成熟度较低,同时供应链金融机构往往缺乏新能源汽车方向专业人才队伍,对当前新能源汽车供应链金融潜在风险的理解能力不足,因此往往较难对新能源汽车供应链金融风险进行全面系统的把控。
(二)与新能源车企联系较弱的配套企业融资更难
从供应链上游供应商来看,业绩较好的的车企往往选择投资持股上游一级供应商企业,因此一级供应商企业的资金往往较为充裕。而更上游的二级供应商、三级供应商以及最前端的原材料供应商由于离核心企业车企的资金联系弱化,车企不愿为二三级供应商提供授信担保与应收账款确权,银行业难以对这些供应商进行穿透处理。从供应链下游经销商来看,主机厂也往往参股投资并经营一级经销商4S店,而与二级经销商(二网)的联系较弱,同时二网市场也存在机构多、企业小、竞争大的弊端,金融机构也不愿为二级经销商提供资金支持。因此与核心企业没有直接资金往来的上下游企业融资更难。
(三)新能源车企为上下游配套企业授信意愿不强
银行为上游零部件企业、下游经销商提供融资支持需作为供应链核心的车企提供授信担保。由于下游新能源汽车市场需求存在一定不确定性,造车企业不能保证汽车一定可以销售回款;同时享受新能源汽车补贴的车企在卖车到获得补贴资金时间周期较长,车企本身回款压力较大,车企为配套中小微企业担保授信意愿不强。同时从新造车企业来看,新造车企业往往成立时间不久、资产规模不大,汽车产品也处于探索阶段、量产规模较小,为中小企业提供授信担保能力较弱。
(四)“小而弱”的新能源汽车供应链新兴企业融资难
以纯电动汽车、氢燃料电池汽车等为代表的新能源汽车新兴业态涌现出大量的新兴中小微企业。这些中小微企业往往成立时间短、规模小、盈利能力弱、资产薄,同时在技术更新换代下面临一定倒闭风险。银行等金融机构由于风控要求高、较为保守,往往拒绝为新能源汽车供应链新兴企业提供金融支持。
(五)新能源整车、动力电池等抵质押物的折价风险
银行等金融机构在供应链融资中主要考虑应收账款变现能力以及抵质押物的保值能力。由于新能源汽车处于发展早期、更新换代快,同时叠加近期新能源汽车国家财政补贴退坡,新能源整车、动力电池、配件、组件等抵质押物的市场价格可能发生剧烈变动,难以精确测度抵质押物保值能力,抵质押物保值变现能力受到影响,阻碍金融机构开展相关金融授信业务。
第七章 解决汽车供应链金融问题的思路
(一)产业端
1. 核心企业更多参与供应链建设
车企与车企之间的竞争不仅依赖于企业自身科技实力的强弱,也取决于各家车企配套供应链的强弱。伴随中美贸易战、中兴通讯“缺芯”等事件催化,车企应转变传统的仅顾自身发展的理念,认识到做大做强供应链对增强车企竞争力至关重要。车企应更多地参与到供应链建设中,尽量缩短与上下游合作配套企业的待付款账期,同时为供应链企业融资方面提供授信支撑。
2. 依托核心企业建设汽车供应链金融信息平台
依托整车制造商等核心企业建设包含供应商、整车制造商、经销商、金融机构、第三方担保机构的汽车供应链金融信息平台,实现供应链上下游企业交易的线上化、数字化,为金融机构穿透实际交易方、交易场景、交易模式提供实时凭证,增强金融机构的风控能力。
3. 发展基于零部件上市公司的供应链金融
目前,国内供应链金融的核心企业主要为车企,但新能源汽车的发展带动了整个上游产业链的发展,许多电池、电机、电控、材料类等一级、二级供应商企业已实现上市,这些上市的零部件类公司由于规模大、资金充裕,某种程度上可成为仅次于车企的产业链核心企业。银行通过建立基于这些零部件上市公司的供应链金融评价体系,进而为更多的与车企没有直接资金往来的二级、三级、四级以及原材料供应商提供金融支持。
4. 新车推向市场由传统购销模式转为租赁模式
中国的汽车经销以批售模式为主,主机厂利用其强势地位或阶段性/年终返利等激励措施,使得经销商往往承受着较大的库存压力。在实际操作中,新车价格倒挂,经销商以售后、金融保险以及厂商的销售返利作为主要利润来源。当行业处于上行周期时,库存周转快,资金占用并不明显;一旦行业进入下行周期时,产品滞销积压,经销商资金风险被显著放大。自2018年汽车销量陷入低迷以来,经销商库存继续高位运行,流通环节库存资金严重拖累经销商利润水平。在短期内无法实现以销定产情况下,流通行业不得不思考新的销售模式。例如针对库存车辆,一些经销商同汽车融资租赁企业展开合作,后者以售后回租的模式为经销商提供融资,经销商在释放一定资金压力后可用于新的采购(如图16所示)。

(二)金融端
1. 与核心企业合作增强展业能力
目前汽车供应链金融业务都是基于核心企业开展,金融机构可通过与主机厂、电池公司、零部件上市公司等供应链核心企业展开深度合作,在为核心企业提供融资服务的同时为核心企业的上下游配套中小微企业也提供相关融资服务。一方面依托与核心企业合作,金融机构可迅速开拓供应链金融业务;另一方面核心企业的支持也提高了金融机构对供应链企业融资的风险控制能力。
2. 与科技公司合作构建供应链金融风险评价体系
金融机构可通过与区块链、大数据、人工智能等领域科技公司合作,基于自身积累的供应链金融数据,构建完善的供应链企业风险评价模型和体系。同时通过与同业机构信息共享、共建数据库的方式,规范数据采集、统一指标口径,做大完善供应链金融数据库,优化供应链企业风险评价体系。
(三)技术端
1. 提升企业对新技术接受度
科技公司进一步向汽车供应链企业推广应用区块链、大数据、物联网等数字技术,深化汽车供应链企业对新技术的应用及理解。通过创新模式机制,破除汽车产业链企业在数据隐私、数据共享、信息安全等方面的顾虑,提升企业应用数字技术的积极性。
2. 多方合作促进数据合规使用
科技公司联合银行、汽车供应链企业共同完善数据技术基础设施建设,建立合理的数据分级标准,建立汽车行业大数据平台,提升数据获取维度和数据量。另一方面通过制定相关准则,合理地约束数据使用,确定哪些级别的数据应无条件共享、有条件共享,解决数据开放性问题和数据泄露问题,实现数据的合规使用。
(四)政府端
1. 政府兼顾补贴核心零部件类企业
现行的新能源汽车补贴政策是面向车企的,上游的零部件企业尚未享受到补贴实惠,依旧面临回款周期较长的问题。政府通过制定科学合理的零部件企业评价标准,把企业补贴由补贴车企转向补贴零部件企业,进而化解零部件企业回款慢、账期长、融资难的问题。
2. 完善新能源汽车、动力电池等的价值评估标准体系
鼓励相关行业协会组织建构完善的新能源汽车、动力电池性能评估检测标准体系,实现对新能源汽车、动力电池资产价值的精确测度,在此基础上发展新能源汽车、动力电池二手交易市场,促进新能源汽车与动力电池资产流通与变现,推动金融机构开展新能源汽车、动力电池抵质押授信业务。
3. 促进数字技术应用与试点示范
政府通过制定出台相关政策,依托科技公司打造汽车供应链金融市场“目录区块链”,将产业链上企业的运营数据、财务数据等上链,对应形成全产业的“数据目录”。同时在政府内部可以打造“数据专区”,利用统一的接口将金融、司法、工商等信息输出给汽车供应链金融供应方,帮助汽车供应链企业构建企业画像,为汽车供应链金融供应方授信提供便利。
编后语
本报告在写作过程中得到了许多业内人士的指导帮助,非常感谢一汽资本控股、众泰汽车、上海国际汽车城、万向区块链、平安银行、平安保险、海尔产业金融、远东国际租赁、网盛*意宝生**等汽车供应链金融领域行业人士对报告写作的支持。
本报告还存在一些不足之处,如对汽车供应链金融实操案例、数据定量分析、风控模型等方面的研究不够充分。如存在其他疏漏、错误之处,也敬请各位专家和读者提出宝贵意见和建议。课题组将在本次研究的基础上进一步做精做优,未来推出更高质量的报告。
*载下**链接:「链接」
联系我们

