孕早期有哪些症状需要及时就医 (孕早期发现异常妊娠怎么办)

孕早期是胎儿对外界的不良刺激最为敏感的时期,易造成胎儿畸形;同时也是胎儿的流产的高峰期,所以孕早期孕妇的安全就显得尤为重要!

但是此时却总是有那么多不友好的小麻烦来打扰准妈妈。例如阴道出血、先兆流产、妊娠剧吐、感冒、便秘、腰酸腰痛等,这些问题都需要准妈妈及家人注意,必要时需要掌握这些应对处理的方法。

如何排除孕早期用药对胎儿的影响,孕早期有哪些症状需要及时就医

孕期问题的根源:孕早期孕妇身体及胎儿的变化

❤准妈妈的变化

孕妇会出现食欲减退、呕吐、厌食、疲倦、嗜睡等早孕反应,一般在怀孕12周后会自行消失,不必焦虑。

妊娠会使母体代谢速度比平常高出10%左右,乳房会增大发胀,乳晕变深。阴道分泌物增多、尿频等现象都时有出现。

❤胎儿的生长

从受孕3周开始,胚胎开始分化成头颅、躯干、四肢、内脏等,直到受孕8周胚胎方初具人形,称为胎儿。在此期间,即闭经5一10周左右,如发生不利于胚胎发育的问题,则会造成发育障碍而致发育异常,就是先天崎形。

因此,孕早期的 营养与关键至关重要,同时,孕期孕妇的身体变化也将会引起准妈妈一系列小问题,准爸妈需要及时发现,科学应对。今天,小编就来盘点一下孕期易出现十大问题,生理性原因莫紧张,病理性一定要及时就医。

如何排除孕早期用药对胎儿的影响,孕早期有哪些症状需要及时就医

注意事项1:阴道出血

孕期出血,可谓是准妈在怀孕期间最怕看到的情况之一。因为这常常就意味着:流产

其实很多孕妇爱孕前期都会出现引导区出现,不必过于焦虑,但是只要是发现,,及即使是少量,建议及时去医院就诊。及时引导出血很快停止了,家长也不要马虎大意,可能是流产或者其余问题的先兆。

如何排除孕早期用药对胎儿的影响,孕早期有哪些症状需要及时就医

造成怀孕早期出血的原因如下:

孕早期出血原因可分为生理性原因和病理性原因,

按照怀孕时间的推移,出血的原因大致如下:

(1)正常出血

这样的情况,在大部分孕妈身上都会发生。

在怀孕的过程中,子宫不断增大,但是宫颈并不会同步增大,所以位于二者之间的内膜就出现了“距”。这时,会导致极少量的出血。等子宫变得更大一些之后,出血的状况就会消失,一般要等待十天左右

如何排除孕早期用药对胎儿的影响,孕早期有哪些症状需要及时就医

(2)生化妊娠

这是一种优胜劣汰的方式,正常人大概会有15%的流产率。更少一部分人会出现生化妊娠,简单来讲,就是各项化验指标都提示怀孕了,但是受精卵并没有着床。通常表现为月经推迟一周左右才开始慢慢悠悠地出血,出血量跟月经量差不多。

(3)绒毛膜下出血

随着受精卵的发育,绒毛膜逐渐形成。它的土要功能是包裹胎儿和羊水,和子宫内膜紧密贴合,但在某些情况下会分离,导致出血。

有些孕妈往怀孕七八周做B超的时候会发现孕囊旁边有血肿,通常感觉肚子发紧或有轻微不适。一般来说,随着胎儿的日渐发育,这种情况就会消失。

如何排除孕早期用药对胎儿的影响,孕早期有哪些症状需要及时就医

(4)宫颈病症:包括宫颈病变、宫颈息肉或宫宫腔息肉等。

一般建议各位在备孕期间就把宫颈的毛病都查明白,如果有问题及时处理,没有问题就安心备孕。不然,孕期出血几乎是分分钟的事儿。

(5)先兆流产

孕期如果出血,建议把前面提及的因素都排除,再考虑流产或其余病理性因素。

孕早期流产的原因多半是胚胎本身质量不好,存在不同程度的染色体异常及发育异常。

通常流产的出血量跟月经差不多,同时伴有下腹阵痛,跟平时来月龄的感觉相似,其实就是子宫通过收缩把胚胎排出来。

一旦早期怀孕有出血等流产现象,在确定了宫内孕后,医生会开给药物以帮助安胎,早期所给予的安胎药是黄体素,可帮助胎盘着床紧密,以避免流产。

如何排除孕早期用药对胎儿的影响,孕早期有哪些症状需要及时就医

(6)子宫外孕:

有停经史(一般6-8周),尿妊娠试验呈阳性,阴道不规则出血,深褐色,尿量少,但淋漓不断;突然发生下腹部撕裂样疼痛,常伴恶心呕吐、肛门坠胀感。由于腹腔内急性出血,引起剧烈腹痛,症状较轻的患者常有晕厥,严重患者甚至出现休克。

如果验出有怀孕,却一直有出血现象,就要前往妇产科检查,以确定是否为子宫外孕或其他问题。

治疗:宫外孕因胚胎是在子宫以外的地方生长,是常见的妇科急腹症,如果出现剧烈腹痛、晕倒、休克等危险现象,要及时送医院手术治疗,否则会有生命危险。

(7)葡萄胎

这可谓是非常严重的情况。之前说过,绒毛膜是受精卵发育的一部分。但要是受精卵一门心思发育绒毛膜却根本不发育胚胎,这些绒毛膜就会长成一串一串类似葡萄的组织,就叫葡萄胎。其典型表现就是出血。

葡萄胎流产一般开始于闭经的2-3个月。流血多为断断续续少量出血,但有的可有反复多次大量流血。表现出腹痛时轻时重,仔细检查,有时可能在出血中发现水泡状物。出现这种情况不应忽视,应及时就医。

如何排除孕早期用药对胎儿的影响,孕早期有哪些症状需要及时就医

(8)胎盘前置

在28周之前,胎盘的位置会不断改变,整体趋势是不断向远离宫颈口的宫底移动。

正常的胎盘附着于子宫体部的后壁,前壁或侧壁,如果胎盘附着于子宫下段,甚至达到或覆盖到宫颈内口处,就称为前置胎盘,这种情况在重体力劳作或过度疲劳有腹压增高的时候子宫收缩很容易造成出血,有流产风险。

特点是出血量受附着子宫下段宫颈内口的面积多与少、胎盘剥离面积大少小有关,颜色一般多为鲜红或暗红色,起初有可能会出现轻度腹痛,也有部分人没有任何腹痛现象。

如何排除孕早期用药对胎儿的影响,孕早期有哪些症状需要及时就医

当出现不明原因的反复出血后,应该立即去医院就诊检查,尽早了解胎盘位置是否正常,医生会及时作出处理。特别是孕中期和孕晚期时出现这类情况。

而孕早期发现及时,要注意休息减少活动量,多数孕妈妈在孕28周之前胎盘前置状态会逐渐上升,脱离宫颈内口。如果不上能上升就有胎盘早剥及早产的风险,注意及时住院保胎。

注意事项2:警惕先兆流产

孕前期在胎盘完全形成之前,胚胎着床并不稳定,因此很多因素都可造成流产。当流产发生时.胚胎与子宫壁会发生不同程度的分离,分离面的血管一旦破裂,就会造成阴道出血症状

流产发生于妊娠12周前者称早期流产,发生在妊娠12周至不足28周者称晚期流产。流产又分为自然流产和人工流产,自然流产的发病率占全部妊娠的15%左右,多数为早期流产。

如何排除孕早期用药对胎儿的影响,孕早期有哪些症状需要及时就医

孕早期流产的症状主要就是停经后的阴道流血和腹痛。

  • 流产开始时一般阴道出血比较少,常为暗红色的或者咖啡色的分泌物,有时候会伴有下腹隐痛,这通常是先兆流产。
  • 如果症状加重,出血增多,下腹痛明显,甚至阴道排出肉样的组织物,那么流产不可避免,是为难免流产。
  • 如果难免流产的妊娠物完全排出,出血会逐渐减少,腹痛减轻,是为完全流产。

流产的原因有哪些?

  • 流产若发生在妊娠期12周内,约85%与胎儿畸形有关;
  • 13-20周妊娠时的流产,可能与母亲本身因素如内分泌功能失调、生殖器疾病、母体全身性疾病等有关。

危险因子:

  • 胎儿染色体异常、母体激素分泌失调子宫先天发育异常或后天缺陷、免疫系统问题、病毒感染、孕妇患有慢性疾病(如心脏病、肾脏病及血液疾病)过度操;
  • 压力过大、*生活性**太剧烈、外力撞击环境污染、用药不当、吸烟、喝酒、摄取过量咖啡因或者其他促进子宫收缩的食物等。

如何排除孕早期用药对胎儿的影响,孕早期有哪些症状需要及时就医

处理方法:

虽然卧床休息是最佳的安胎方法,孕期如果因为平常太劳累、工作压力大,每次出现少量的出血,只要多卧床休息,即可改善症状。准妈妈日常生活要规律,避免激烈运动,要保持平静。

及时就医。这种情况,经过医生处理及休息,多数情况下症状消失,可以继续怀孕。如果经过医生判断,流产不可避免,则需要及时将子宫内的残留物清理干净,避免大出血和感染发生

根据一项医学研究统计,

  • 超过50%的孕妇可以安然度过怀孕初期出血这一关,成功地继续妊娠;的30%的孕妇可能会发生流产;
  • 另外有近10%的孕妇可能是宫外孕或其他问题。有些孕妇担心,早期怀孕时有不正常阴道出血,保胎成功后宝宝会不健康。
  • 许多研究显示,有一半以上的流产是胚胎本身异常所导致,这是一种自然淘汰,如果能够继续妊娠,胎儿一般都是正常的

如何排除孕早期用药对胎儿的影响,孕早期有哪些症状需要及时就医

注意事项3:白带异常.

孕妈出现白带增多属于正常的生理现象,但是若伴有瘙痒,会属于异常!

女性在怀孕之后白带会增多,之所以增多是因为怀孕之后体内的雌激素水平会有明显的增高,白带就会随着雌激素水平的升高而增多。当然了,并不是所有的准妈妈在怀孕早期白带的量都会增加,有些人的白带量甚至还会减少,这些都因人而异。

因此孕妈出现白带增多的情况。这是一种正常的生理现象。孕期正常的白带应该是白色的、无异味、呈弱酸性、稀糊状、稀薄似蛋清的分泌物。

如何排除孕早期用药对胎儿的影响,孕早期有哪些症状需要及时就医

白带增加+瘙痒,提示炎症

如果你怀孕后,不仅白带量明显增多。而且颜色、性状有改变并伴有外阴瘙痒,这提示有炎症感染,很大可能是念珠菌(即霉菌)、滴虫引起的阴道炎。

患霉菌性阴道炎时,主要症状就是白带稠厚。像豆渣样或凝乳状,小阴唇内侧及阴道黏膜红肿。表面附着白色膜状物,外阴瘙痒、灼痛。

患滴虫性阴道炎时。阴道黏膜可见散在红色斑,点白带增多稀薄呈乳白色或黄色泡沫状,阴道口和外朗也有发痒或灼热感。

两种阴道炎的诊断都比较简单,只需取白带检验一下。找到念珠蘭或滴虫即可确诊,治疗也都有特效药。

如何排除孕早期用药对胎儿的影响,孕早期有哪些症状需要及时就医

另外,有发炎现象也会导致流产,当阴道分泌物增加、阴道瘙痒、有恶臭味、颜色偏黄时,即已发炎。不管是尚未怀孕或怀孕初期,如有发炎现象,须立即就医将病症治愈,否则以后可能引起早产,甚至流产。

提示:只有白带增多伴有异味或瘙痒出现时,应该去怀疑生殖道感染。

孕早期如果白带颜色较浓、气味难闻或阴部瘙痒,准妈妈就要求医诊治。如果白带只是量较多,但没有恶臭,没引起瘙痒,没有特别的颜色(如红色、咖啡色或黄绿色),则属正常的怀孕征兆,无须特别处理。

如何排除孕早期用药对胎儿的影响,孕早期有哪些症状需要及时就医

注意事项4:准妈妈感冒,该不该用药?

据测算,我国每年有20万-30万肉眼可见先天畸形患儿出生,占每年出生人口总数的4%-6%。在种种造成畸形儿或是早产儿、生长迟缓儿的原因中,以孕妇孕期不当用药最重要。

因此孕期感冒生病困扰着很多准妈妈,生病硬抗不仅自己神难题难受,也担心危害影响胎儿,用药又担心加大胎儿畸形的风险。

千万不要胡乱用药!在医生建议下,权衡利弊再选择!

如果症状轻,可不必用药,如果感冒没有发烧,不是特别严重最好还是不要吃那些药品,多喝姜汤好了,鼻塞就拿热毛巾捂一下,还有就是多喝水。如症状严重,则在医生指导下,合理用药了。

一般来说,轻症感冒多喝开水即可自愈,但适当应用抗感冒药也是防止病情加重的重要措施。对于准妈妈来说,不要因噎废食,甚至患了重感冒,也因为担心胎儿的健康不用药,最后只会导致更危险的情况发生。

如何排除孕早期用药对胎儿的影响,孕早期有哪些症状需要及时就医

若妊娠期长期高热,可影响胎儿的生长发育,有时需用到解热镇痛药,孕妇可选用对乙酰氨基酚,而不用阿司匹林。再有喹诺酮类药物绝对禁用于围产期妇女当准妈妈需要使用有抗感染作用的药物时,一般可以选择比较安全的青霉素和红霉素。

一定要在医生指导下!

注意事项5:孕期便秘尽量食疗+运动

孕妇往往更容易发生便秘,以怀孕后期最为严重,其诱因主要有以下儿点。

1. 孕期分泌的大量黄体酮可以使子宫平滑肌松弛,同时也使胃肠道的肌肉张力下降,蠕动减弱;随着胎儿的发育,不断增大的子宫压迫直肠,造成胃肠的蠕动频率减弱,血液循环不良,减弱了排便的功能。

2. 怀孕后消化系统发生改变,消化液分泌减少,致使吃进去的食物在胃肠道滞留时间延长;许多准妈妈惟恐活动会伤了胎气,往往活动减少,整天坐着或躺着,使得蠕动本已减少的胃肠对食物的消化能力下降,加重腹胀和便秘的发生。

4. 孕妇便秘的发生也与腹痛、饮水太少、担心用力排便影响胎儿饮食习惯不良、精神压力、睡眠质量问题、体质差异等因素有关。有30%左石的使孕妇妇会因此得痔疮。

如何排除孕早期用药对胎儿的影响,孕早期有哪些症状需要及时就医

孕期便秘怎么办?

孕早期的准妈妈切不可乱用泻药,不能用蓖麻油、番泻叶等刺激性泻药,因为它们可引起腹部绞痛,甚至引起子宫收缩而造成流产

对于一些症状较轻的孕妇,可以采用食物疗法。平时多食富含粗纤维素的瓜果、绿叶根茎蔬菜以及谷薯类,每天注意多饮水。适量的运动也可以增强准妈妈的腹肌收缩力,促进肠道蠕动,预防或减轻便秘。

若长期“食疗+运动"效果不明显,可在专科医生指导下选用药物治疗,如缓泻剂可增加肠道的渗透压,使肠腔水分聚集增多,促使肠道护张、蠕动而排便。另外,必须用药时,可选用开塞露等外用药或者乳果糖等,相对来说比较安全,可刺激直肠蠕动,形成排便反射,缓解便秘,但剂量尽可能要小。

注意事项6:孕早期胃疼怎么办?

怀孕后,孕妇消化系统发生改变,尤其是孕早期,这和怀孕以后人绒毛膜促性腺激素(hCG)水平升高相关。孕妇可以表现为腹部隐痛或胀痛、肠胀气,持续时间不长,用手轻轻按抚后能缓解。这种不适多属于正常的生理反应。

如果持续不适,这种胃痛可采取半卧位,必要时可在并在医生的指导下服用胃动力药物、助消化药,不建议随便用止痛药。

除此之外,由于孕早期胃酸分泌增多,很多孕妇会胃痛,有时还伴呕吐等,并且发生肠胀气或肠蠕动增强,这种症状在排便后可减轻。此时只要注意饮食调养,多吃清淡、易消化食物即可,如可吃些烤馒头或苏打饼干,缓解胃痛。

如果胃痛情况持续存在,或难以缓解,则要警惕是否存在一些病理情况,如消化道溃疡等,此时要到医院请医生诊治。

如何排除孕早期用药对胎儿的影响,孕早期有哪些症状需要及时就医

来源:医脉通

注意事项6:小心妊娠剧吐:酮体危害胎儿

怀孕期间血中的hCG快速上升,本身有保胎的作用,但同时带来的副作用就是对胃部的刺激,很多准妈妈孕吐也是这个原因。

孕妇早孕反应比较常见,约占孕妇的50%-80%,但是大部分准妈妈能够自主进食,即使在孕早期体重不增加,只要正常进食,精神状态良好,也无需担心。

此时孕妇饮食不建议强制进食,按照孕妇喜好即可,提倡低脂、高蛋白、高碳水化合物的饮食,一般怀孕早期的准妈妈都喜欢吃酸性口味的食品,如橘子、梅子干或泡菜等水果和蔬菜,补充维生素和矿物质的需要!因此,丈夫和家人应多准备一些这类食品。由于孕早期胎儿生长缓慢,并不需要太多的营养,不需要大补!

如何排除孕早期用药对胎儿的影响,孕早期有哪些症状需要及时就医

但是约有0.3—2%准妈妈会产生严重持续的早孕反应,这种现象称为妊娠剧吐。

如恶心呕吐频繁,发展到疾病状态,完全不能进食、进水,伴脱水、发烧、出冷汗、四肢痉挛、心跳加快,以至发生体液失衡及新陈代谢障碍,此时便会影响孕妇和胎儿健康,甚至威胁生命。

如何排除孕早期用药对胎儿的影响,孕早期有哪些症状需要及时就医

治疗:一旦发现无法进食必须住院治疗,补充水分和营养,医生可能通过静脉注射等方式补充葡萄糖等营养物质,改善机体代谢,减少酮体对胎儿的危害,降低早产等风险;如果住院治疗后症状仍相当严重,孕妇又很虚弱,必须终止妊娠。

严重孕吐缓解后,每2-3小时进食一次。妊娠恶心呕吐多在清晨空腹时较重,为了减轻孕吐反应,可多吃一-些较干的食物,如烧饼、饼干、烤馒头片、面包片等。如果准妈妈孕吐严重,要注意多吃蔬菜水果等偏碱性的食物,以防酸中毒。

如何排除孕早期用药对胎儿的影响,孕早期有哪些症状需要及时就医

注意事项7:小心牙周病:牙龈充血、水肿、易出血

牙周疾病是牙周组织(牙龈、牙周膜、牙槽骨)病变的总称,,通常以牙齦出血为主要症状,还可出现牙龈红肿、流脓对刺激性食物过敏、牙松动,甚至脱落等。

牙周疾病是育龄期妇女常见口腔疾患之一,发病率为40%。牙周疾病与妊娠不良结局早产、低出生体重、胎膜早破、晚期流产、死胎等相关。

早产是新生儿死亡和患病的主要原因,占新生儿死亡率的70%和低出生体重儿患病率的75%。每年全世界出生的25万例早产儿中,18.2%可归因于孕妇牙周感染性疾病。

为什么孕期易产生牙周病?

孕妇在孕期性激素水平的增高,牙龈组织对局部致炎物质的易感性亦增高。此期,有的孕妇牙龈充血、水肿、易出血,医学上称之为“妊娠性龈炎”,有的孕妇在妊娠3-4个月时,个别牙龈乳头明显增生,可以长到黄豆乃至餐豆大,红肿、碰触易出血。

如何排除孕早期用药对胎儿的影响,孕早期有哪些症状需要及时就医

孕妇腔内的这些变化加之孕吐反应,为食物滞留、菌斑形成创造了一个适宜的环境,所以,此期的口腔卫生就更为重要了.

刷牙虽然不能解决牙周病的全部问题,却是预防和巩固疗效的有力措施。

产后刷牙时姿用温水,尽量避免冷水刺激,早、中晚各刷一次,其次饭后漱口,可用鼓激法,将温水含在口内,闭口,然后鼓动两频及屏部使水在口腔内充分接触,冲击牙齿,牙跟及粘膜表面,这样反复漱口多次,使口腔滞留的碎屑和部分牙垢得以清除。

另外,孕产妇都要多吃些粗纤维一类的食物,增加牙齿的自洁作用,还要调整好胃肠功能,这也是孕产妇口腔卫生保健不可忽枧的环节。

注意事项8:腰酸腰疼怎么办

孕早期腰酸是由于受精卵着床后逐渐长大,子宫受到了刺激,有时候会产生宫缩,而且此时激素水平也有一定的变化,所以这是子宫受到怀孕刺激引起的腰酸痛。

孕早期腰痛也有可能是宫外孕造成的,日常要注意观察除了腹痛之外有没有阴道不规则出血,如有异常,需要及时就医。

如何排除孕早期用药对胎儿的影响,孕早期有哪些症状需要及时就医

注意事项9:孕早期的晕眩,可能是因为贫血或低血糖。

1、孕期的眩晕可能是贫血所致

贫血是指患者血液中的红血球数量少、血红素不足,患者会出现浑身乏力,头晕眼花等症状,虽然贫血不是一种疾病,但是贫血严重影响着人们的身体健康以及生活质量。

孕妇是贫血最主要的易感人群,而且妊娠期贫血将会增加合并其他疾病和升高死亡率的风险,严重影响母亲和婴幼儿的营养与健康状况。

2004年全球疾病负担的数据显示,仅缺铁性贫血每年导致约11.5万孕产妇死亡。当孕妇患贫血时,可导致胎盘氧气供给不足,增加胎儿宫内生长受限、低体重儿及早产儿的风险,新生儿发病率和死亡率增高。

如何排除孕早期用药对胎儿的影响,孕早期有哪些症状需要及时就医

影响贫血的因素有很多,可以是单一因素,也可能是多因素互相作用所致,后者更为常见,主要包括:

  1. 营养性因素:如铁缺乏和其他维生素、矿物元素缺乏,如叶酸,维生素B12,维生素A和铜缺乏;
  2. 社会经济因素:经济状况(收入)、生活条件、文化背景(受教育程度)和生活习惯等;
  3. 其他因素:遗传因素(如地中海贫血);感染性因素(如疟疾、慢性感染)等

根据世界卫生组织对贫血患病程度的划分,我国孕妇贫血属轻度流行(贫血患病率为5.0%~19.9%)。

  • 产前检查时,做好必要的化验检查,尽早发现贫血,明确贫血原因,及时给予治疗。减少因贫血诱发的并发症而导致的孕产妇死亡;
  • 同时建议,孕妇从20周开始常规补充铁剂,可有效地降低妊娠期贫血的患病率。

如何排除孕早期用药对胎儿的影响,孕早期有哪些症状需要及时就医

2、孕期眩晕也可能是低血糖引起的。

这是因为准妈妈饮食中大部分的营养都被胎儿吸收,吃的时候虽然血糖升高,但很快又会降下来;孕吐也会导致葡萄糖吸收不足。另外,怀孕中血压变动较大,特别是突然站起来时,就会感觉晕眩。

准妈妈最好一餐分成几次来吃,少量多餐。空腹状态不要太久,随身备着一些饼干等小零食。日常不要一下子站起来,要慢慢地站起来。也不要站在一个地方太久,随时活动身体。

如何排除孕早期用药对胎儿的影响,孕早期有哪些症状需要及时就医

注意事项10:孕妇肚子疼怎么办?

在孕早期出现腹痛,特别是下腹疼痛时,首先应该想到是否是妊娠并发症的发生。常见的并发症有先兆流产和宫外孕。

怀孕初期肚子疼如果是生理变化引起的,会随着身体逐渐适应而缓解;但如果疼痛较前加重的话,就要借助医疗手段来解决了。

如何排除孕早期用药对胎儿的影响,孕早期有哪些症状需要及时就医

建议您到正规医院检查,以免延误病情。怀孕初期,子宫增大,同时子宫圆韧带被牵拉,会有肚子疼的情况发生。这种疼痛多位于下腹部,一般呈牵涉痛、钝痛或隐痛,走较远的路或者变换体位时,疼痛会变得更明显。

如何排除孕早期用药对胎儿的影响,孕早期有哪些症状需要及时就医

要提醒大家的是:怀孕初期肚子疼,伴随不正常的 阴道出血、腹痛、下腹部不适的情况,很可能是流产的征兆。

妊娠期妇女用药注意事项

妊娠期妇女可因各种因素发生如发热、感染、出血等症状及疾病,或本身所患疾病如哮喘、甲亢、糖尿病等复发或加重,必然会用到一定的药物,而胎儿是通过胎盘来吸收营养的,部分药物可通过胎盘屏障,可能会对胎儿造成影响,造成如胎儿流产、畸形等。

孕早期应尽量避免用药,而因疾病必须用药时则应尽早用药。在药物的选择上,能用单药,就避免联合用,尽量选用已有结论对胎儿安全的药物,避免使用无肯定是否对胎儿有影响的新药。

如何排除孕早期用药对胎儿的影响,孕早期有哪些症状需要及时就医

1、妊娠期药物安全性分级

药物对胎儿的影响,可参考美国食品药品管理局 (FDA)按照药物对胎儿的危险性把药物分为 A、B、C、D、X 五个危害等级。

如何排除孕早期用药对胎儿的影响,孕早期有哪些症状需要及时就医

妊娠期常见症状或疾病用药分析

以下仅仅作为分享,不作为孕妇用药指南,

一定要在医生见建议下,权衡利弊再决定是否用药!

1、发热:是临床最常见的症状之一

如何排除孕早期用药对胎儿的影响,孕早期有哪些症状需要及时就医

阿司匹林过去认为可引起腭裂和心脏畸形,但大样本研究证实早孕期应用不增加致畸率,但孕晚期应用, 影响孕妇血凝并可致羊水过少胎儿动脉导管过早关闭, 故妊娠最后3个月及哺乳期妇女慎用。

对乙酰氨基酚为B类药,不增加胎儿畸形的发生率,也无阿司匹林的副作用,相对安全。

也有观点认为对乙酰氨基酚可致胎儿肾损伤、肾功能衰竭、先天性白内障,羊水过 多症等。孕妇及哺乳期妇女仍应慎用 。

消炎痛、布洛芬:孕早期B级,孕晚期D级。而吲哚美辛可致新生儿肺高压症、心肺适应性障碍、唇裂、腭裂、婴儿死亡,应禁用。

如何排除孕早期用药对胎儿的影响,孕早期有哪些症状需要及时就医

2、感染:也是临床常见的症状,有时需行抗病毒、 抗细菌、抗真菌等的治疗

抗病毒用药

  • 抗病毒药利巴韦林唑为 X 类药,动物实验发现, 有致畸和杀死胚胎的作用,孕期禁用。
  • 无环鸟苷(阿 昔洛韦):为 B 类药,用于疱疹病毒感染,孕早期慎用。
  • 干扰素孕期应慎用。金刚烷胺致单心室,肺闭锁,骨骼畸形,禁用。

抗细菌用药

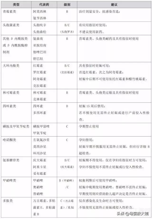
抗细菌药如青霉素类,为 B 类药,毒性小,是对 孕妇最安全的抗感染药物。

头孢菌素类为 B 类药,此 类药可通过胎盘,但无致畸的报道,孕期可用,

  • 第一 代有头孢氨苄、头孢拉定、头孢唑林、头孢替唑等;
  • 第二代有头孢呋辛、头孢克洛、头孢孟多、头孢替安等;
  • 第三代有头孢噻肟、头孢哌酮、头孢他定、头孢唑肟、 头孢地嗪、头孢匹胺、头孢曲松等。

如何排除孕早期用药对胎儿的影响,孕早期有哪些症状需要及时就医

抗细菌用药

  • 抗真菌类药,克霉唑、制霉菌素属 B 类,孕期可用。
  • 咪康唑(达克宁栓)则属 C 类,孕早期以后谨慎使用。
  • 而口服的伊曲康唑、氟康唑也属 C 类,在孕期和哺乳 期一般不用。
  • 灰*霉素黄**致骨骼畸形、眼缺陷、中枢功 能障碍,禁用。

止咳平喘用药:茶碱可引起心动过速,呕吐,畸胎形成。

  • 氨茶碱致心动过速,张口,呕吐,神经质,角弓 反张,肢端缺陷。
  • 非诺特罗、特布他林、沙丁胺醇、 异克舒令引起胎儿心率增加,胎儿心律失常,胎儿高 血糖,低血压。
  • 右旋美沙芬则有呼吸抑制,戒断症状。 可待因致唇裂,腭裂,戒断症状,骨化迟缓。

3、过敏*药性**物:

抗组胺 苯海拉明、扑尔敏有潜在的致畸作用, 抑制中枢神经系统。

4、便秘期间用药建议

乳果糖 FDA 妊娠期安全性分级为 B 级。 以乳果糖口服液为代表,FDA 妊娠期安全性分级为 B 级,美国胃肠病学会慢性便秘诊疗指南的推荐为 I 级、A 级。

由于不被吸收入血,不影响营养吸收,不影响胎儿发育,不影响哺乳,不会引起血糖波动。对于乳糖不耐受的人群,乳果糖同样适用。

如何排除孕早期用药对胎儿的影响,孕早期有哪些症状需要及时就医

来源:丁香医生

谨守“医、多、战”原则

怀孕时应谨守“医、多、战”原则, 即定期看医师、多卧床休息、战胜自己的不良习惯。

第一,卧床休息,居室应安静。

第二,做好心理护 理。孕妇会因此产生焦虑、恐惧、紧张等不良情绪,易加 速流产。需多疏导以消除顾虑,保持心情舒畅以利安 胎。

第三,保持大便通畅,防止便秘以减轻腹压。

第四, 加强营养,忌食辛辣助热之品。注意饮食卫生,防止肠 道感染,以免因腹泻引起流产。

第五,防寒保暖,预防感 冒。禁用妊娠禁忌药物。妊娠3个月内勿抬重物、攀高、 远游,避免疲劳,以免伤胎,避免*生活性**等。

第六,在医 生的指导下药物治疗或住院治疗。

如何排除孕早期用药对胎儿的影响,孕早期有哪些症状需要及时就医

参考文献:

[1]快乐妈咪.孕期出血未必等于流产[J].爱情婚姻家庭:爱情故事,2018(8):32-33.

[2]闫淑芬, 于丽娜. 早期妊娠流产出血的原因、诊断及处理分析[J]. 世界最新医学信息文摘(电子版), 2016(93):258.

[3]罗倩. 当心宝宝悄然离开——孕早期预防流产的十项措施[J]. 家庭育儿, 2008(7):75-76.

[3]华平.孕期白带增多或减少是否正常[J].开卷有益:求医问药,2012(6):60-60.

[4]朱莉. 怀孕期间出血的7种可能[J]. 母婴世界, 2012(3):84-85.

[5]姜珊. 中国孕妇贫血状况及影响因素[J]. 卫生研究, 2017(5).

[6]全顺姬, 罗春华. 孕妇在怀孕期间用药时的注意事项[J]. 医学信息(上旬刊), 2010, 23(11):4363-4364.

[7]佚名. 妊娠期妇女用药注意事项[J]. 中国医学创新, 2014(20):123-125.

[8]曹纯芳[1]. 孕妇牙周病与早产低出生体重儿相关性分析[J]. 河北医药, 2012, 34(24):3772-3773.

[9]虞燕霞, 邵明鸣, 陈久艳, et al. 妊娠期妇女用药咨询解析及安全用药3A法则的建立[J]. 中国医院药学杂志, 2018, 38(7): 774-776.

[10]孕早期疾病都有哪些[J]. 科学大观园, 2013(5):22-22.