今天跟大家分享一个恐怖的病例。
以下正文:
我的亲妈,因为这个病而 去世,很多人却对这个病一知半解、指指点点,让人痛心疾首,希望我妈的病例能让大家对这个 病更加了解。
大概是半个月前,我妈开始低烧。我发现不对劲的时候,她已经基本不出门了,整天缩在房间里面,灯也不开,窗也不开,可是没人知道这个病啊,只认为发烧感冒不舒服想睡觉,不想开灯而已!

说渴,又不喝水,杯子都不碰,我端过去就打我手!杯子都掉地碎了几个。
我真的是气愤极了。又委屈,又无奈。
爸说妈就这个脾气,别怨她,生病了估计难受,等病好了就好了。
一无所知的我和我的家人,就以为我妈本来脾气就不好,闹情绪,饭也不吃,水也不喝,给我气得骂我妈故意在我爸跟前撒娇作妖呢,有病不去看,就会在家发脾气!!!
(我当时就如评论里的说骗人,说小说的无知网友一样)!
闹腾了一天,就是不去医院!
不出门也不下床,裹得厚厚的被子就半躺那,各种骂我,我爸一直搂着她,哄她,一夜没睡,说胡话,让我爸买飞机带她去旅游!
隔天早上去医院输液了,医生认为是感染风寒,还是当感冒治的,因为各项检查,抽血无异常!血常规、电解质等基本正常。
下午她(我妈)又开始暴躁,和我吵架,我气得回去上班了,没理她,没有几个小时,我表哥就给我打电话让我抓紧去市医院!
出事了。
我忐忑不安,赶到了医院,医生还是继续各种检查,抽血,只能看出来有感染,具体哪一块医生不知道!因为只有感染指标偏高,而医生做了胸片和肝胆胰脾B超,没发现明显的肺炎,也没有腹腔感染等,没有阑尾炎、胆囊炎、胰腺炎等。

医生很奇怪。
我妈在医院时还是暴躁,但是还清醒,就是一见我就吵!只听我大姑和我爸的话!口渴不喝水,只能用棉棒沾着水摸湿嘴唇!在医院换了好几个医生,都解释不了到底是什么病。只是说,让我们转到大医院去。
我弟无意间说我妈不久前被一只流浪小狗咬过……
事情是这样的,这个刚出生的流浪狗我妈从路边捡回来的,和我家雅虎(母藏獒)放在一起,小狗不知怎么就咬了一下獒,獒回咬小狗一下,小狗出血了,獒的牙齿也碰到小狗的血了,我妈抱小狗的时候,小狗又咬到我妈手虎口了,我妈手也出血……没多久,小狗死了,这就是典型的狂犬病狗的症状,咬人后会暴毙!一个刚出生的狂犬病小狗的血液,害了我家两!

我妈被咬后没有打疫苗!
因为我妈有点盲目自信,她为啥自信,因为我外公是朝鲜军医,外婆是妇产科主任,她也是二十几年医生(后来转行去了银行上班),我妈从小就爱养猫狗,我舅家开獒园几十条藏獒,她就认为她有抗体,不管我在怎么劝去打疫苗,都不听,就是一句话:它是流浪狗,刚出生肯定没有病。
听完这个情况后,医院炸锅了……
立马转院,联系西安唐都医院!
那会大概下午一两点多我们开车,给我妈输着液,四个多小时到了西安,路上我查百度:

百度上配的狂犬病患者图看起来还是很恐怖的。

我越查心越凉,但是还是心存侥幸!觉得我妈不一定就是狂犬病啊,被狗咬了而已,兴许那只小狗并没有携带病毒呢,如果它不是狂犬,那我妈打不打疫苗都没关系啊。
我多么希望我的担心是多余的。
终于到了唐都医院,可医生一听说可能是狂犬病,坚决不收治!
医生说了句即便我们给金山银山也没办法啊,这个病没得治,去哪都没办法啊,狂犬病一旦发病,那是必死无疑的。我妈这个情况,还是回去安排后事吧,医生好心建议。
我一慌,急得又哭在医院又是求又是吵医生,最后医生帮忙联系防疫站,让我们去防疫站看看。
我们又跑去防疫站,各个科室跑了遍,最终结果,医生无奈地说,疫苗只能预防发病,无法治疗!而一旦发病,死亡率100%。
无奈,我们又折回唐都医院,找熟人,拿我外公是军医说情,晚上九点给我妈安排了单间开始抢救治疗,我妈交待只管输液,不能停,停了她就死了,她还坚决不允许插管(气管插管)。
医生给了输液,做了一系列抢救,我心想有救了,我看她只愿意和我爸待着,我和我姨去医院门口吃饭,去开房间休息了一会,十一点我爸打电话过来,我一听到电话就紧张,心都提到嗓子眼了,我爸说让赶紧回医院!!
到了医院医生已经准备给她气管插管上呼吸机了,我妈就很生气,很用力抵抗……没有几分钟,瞳孔就开始散了,我以为是我妈太用力太生气,缺氧了,医生让我们赶紧回,说再晚家都回不了了!真的无能为力了……
我们全家决定了,那就听医生的,回家吧。
包了120车,只有一个善良的师傅愿意载我们,因为狂犬病真的闻风丧胆!!
事实上狂犬病人不是传染源,他们不会咬人,而且口水里面也没有狂犬病毒,所以一般来说狂犬病患者不是传染源,不会传染给其他人,但是狂犬病发病的样子看起来比较恐怖,一般人都会胆战心惊。
凌晨两点多返程,还是四个多小时,路上我妈一直带着心电监护,可以看到心电活动慢慢平稳了,起初心率很快很快的,后来心率慢了下来。

我又心存侥幸,心想查到啥病了,回我们当地医院肯定能救活,都是熟人,能及时治,也不会来回踢皮球了,我妈肯定有救了,一想到这些,我都轻松好多,和我姨说,没事,我妈都平稳了,好转了(实际是已经侵害神经了,麻痹中枢了,已经在鬼门关里了)……
到达故县是六点五十多,把我妈抬到家里她还有意识,交了一万多租的呼吸机,我给我爸说赶紧让叔叔阿姨帮我妈开药吧。
七点零五,我站在高处挂吊瓶,发现我妈头突然歪了一下就没动静了…………
我嚎啕大哭。
我妈才51岁!!!!!!
我才刚29!!!!
我妈就这样在我眼前没了!!!!!!!
后来我才想到,一路上她的平稳,是想撑着回家看到我弟,才硬撑坚持到家,进了家门了了心,才安心闭眼。
当天,急火攻心,我流产了,没敢让家里人知道,因为我想守灵,我想陪我妈最后几天,我需要忏悔……因为在我妈刚开始发病的两天,我甚至都不知道她那是狂犬病,不知道她的所有发脾气都是疾病导致的,我还跟她对着干,我心痛如刀割。
希望我妈在天之灵不再有痛苦。
也希望通过我妈这个病例让大家意识到狂犬病的恐怖性。
我家藏獒雅虎也因为咬过这个小狗接触到血液,感染狂犬病毒死了(狗狂犬病的症状不明显,几乎看不出来,所以没想到藏獒会突然没了)
我抑郁了快三年,差点从十七楼跳下去,我没法接受我才29岁就成了没妈的孩子了!我非常后悔我的无知,在我妈最后的时间里我还在说她作妖,耍脾气,就如评论里那些说狂犬病故事是骗人的人!!幼稚!可恨!
最后奉劝!任何时候,对狂犬病,不要有一丁点的心存侥幸,因为发作了,你只能认命认输,什么机会都没有!!!想多活几天都不可能!!!
望大家警惕!狂犬病真的比什么癌症,艾滋,恐怖千倍!
另外,楼主也一直在养狗,定期接种,家里还养了猫猫兔和侏儒兔子,温馨提醒:兔子是不携带狂犬病毒(补充:我国狂犬病主要传染源是病犬,其次是猫、猪、牛、马等家畜)。
最后的最后,希望做狂犬疫苗的有良心,不要做无效的假货!!!!
珍重!
本文故事来源于读者(网名:可爱),经授权,李医生酌情添加了科普内容,感谢她的无私奉献,希望她健康顺利。
接下来李医生跟大家分享几个很多人都非常关心的问题。
第一:狂犬病潜伏期多久?
一般认为是1-3个月,大多数在被咬后3个月内发病。但也有个例报道潜伏期长达10年以上。潜伏期长短与年龄、伤口部位、伤口深浅、入侵病毒数量和毒力等因素相关。
第二:狂犬病发病过程如何?几天会死亡?
狂犬病一旦发病,多数会有典型的3期临床表现。
首先是前驱期,会有低热、乏力、头痛、恶心、全身不舒服,然后恐惧不安、烦躁失眠,对声音、风、光等刺激很敏感。这个阶段持续2-4天。
然后进入兴奋期,高度兴奋、恐惧不安、恐水、恐风、高烧,恐水不一定每个病人都有。患者神志多清晰,少数会有幻觉,本期持续1-3天。
最后进入麻痹期,肌肉痉挛停止,全身瘫痪,昏迷,最终呼吸循环衰竭而死亡,这个阶段一般是6-18小时,不超过1天。
上述病程一般不超过6天。
第三:狂犬病一旦发作,真的死亡率100%么?
我们国家的医学教材《传染病学》(第八版)明确表示:狂犬病是所有传染病中最凶险的病毒性疾病,一旦发病,病死率达100%。
第四:被狗咬了,什么情况下需要注射疫苗?
这是大家最关心的一个问题,也是最关键的一个问题。这涉及到一个专业的概念:暴露。狂犬病暴露是指被狂犬、疑似狂犬、或者不能确定是否患有狂犬病的宿主动物咬伤、抓伤、舔伤粘膜或者破损皮肤处,或者开放性伤口、粘膜直接接触可能含有狂犬病病毒的唾液或者组织。
上述叫做狂犬病暴露。不是所有被狗咬了的都算暴露,一定要是被 狂犬、疑似狂犬、或者不能确定是不是狂犬 咬伤才算暴露,如果是自己家里的小狗咬到的,小狗一直都是家里养,从来没有外出过,没有接触过其他狗,那是不可能患有狂犬病的,这时候被它咬伤,顶多是咬伤,不会有狂犬病,这种情况不需要接种狂犬病疫苗,前提是你得确保你的狗是清白的。
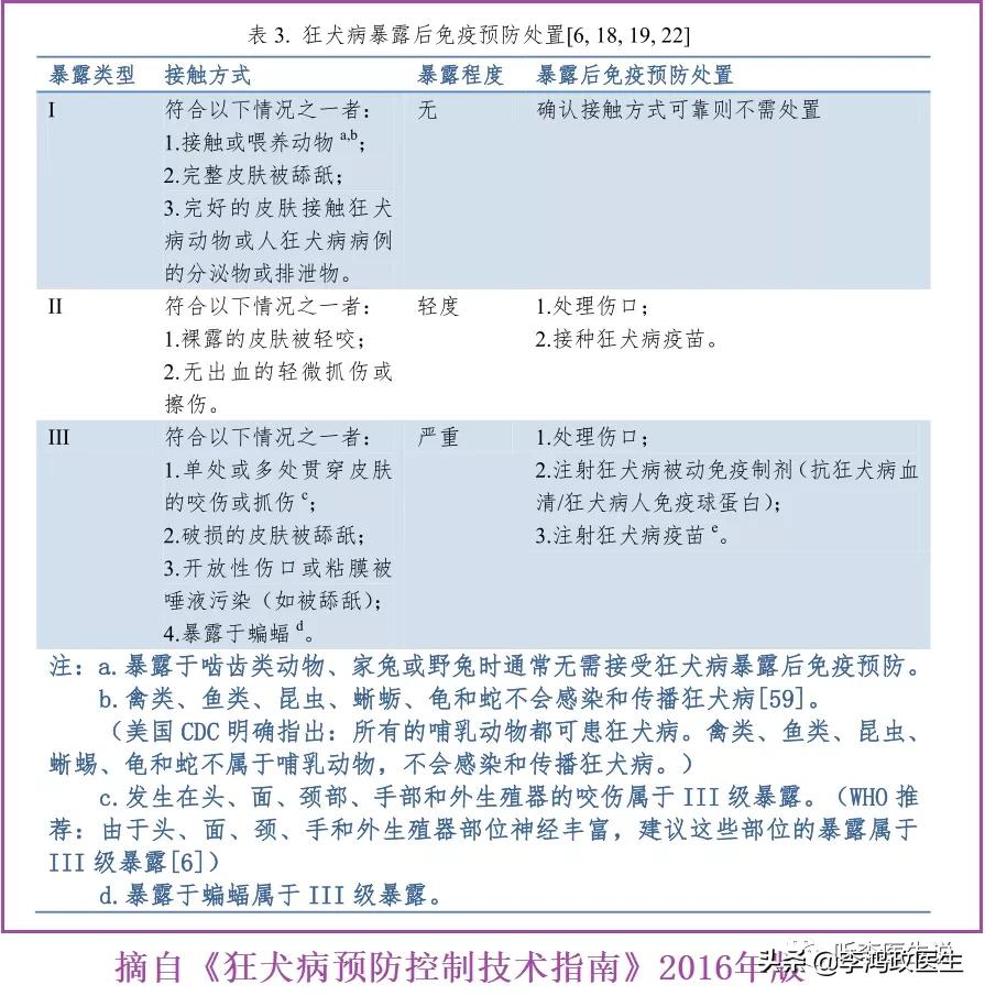
按照暴露性质和严重程度将狂犬病暴露分为三级:

II级和III级暴露者,疫苗接种程序一般是5针法,即:第0(当天)、3、7、14、28天个接种1针,总共5针。
第五:很多人说的10日观察法是什么?什么情况适合用?
每次有医生科普疫苗的重要性,评论区都会有一堆人说WHO的10日观察法,他们意思是说,被狗咬了不要紧,只要观察这只狗10日内会不会死掉就行了,如果肇事狗10日内死掉了(可能是狂犬病发病死掉),那就赶紧滴,接种疫苗。如果肇事狗过了10天还活蹦乱跳,那几没事了,不用接种疫苗。
上述做法是不恰当的。
WHO及美国CDC推荐的10日观察法的确存在,国际上承认,但是有很多限制的:
(1)10日观察法仅仅限于家养的狗、猫等,而且伤人动物需有2次明确记载有效的狂犬病疫苗接种史,否则不要拿命开玩笑;
(2)肇事动物能不能被我隔离观察?如果是自家的狗那是可以观察10天的,如果是流浪狗,它咬了我一口,还会停留在那里给我观察10天不成?
(3)这是最重要的,暴露后应该立即接种疫苗,不要等10天后再来决定是否接种,否则可能错失良机。但是如果10天后我们能看到肇事动物仍然存活,那么接下来的2针(第14天、第28天)就不用打了。
综上所述,大家一定要谨慎对待10日观察法。10日观察法是科学的,但一定是有前提条件的,不是说被狗咬了咱们等10天,看它死不死,它如果不死,咱就不接种疫苗,它死了咱就赶紧接种,不是这样的。
第六:有人质疑狂犬病疫苗滥用
这是个大问题,也是涉及面很广的问题,李医生研究不透,没办法给出建议,建议大家具体问题具体分析,当自己被狗咬了,综合分析,到底要不要打疫苗。