
一、必须了解的规划条件:
1、规划局的规划要点;建设用地范围即红线范围、地形情况、建设用地面积、建筑规模(地上地下),容积率、绿地率、建筑高度、建筑退界要求、建筑退线要求、建筑间距要求、日照要求、配套公共服务设施要求、停车指标的要求,交通规划及出入口等要求,
2、地形图;
3、甲方的有关要求;居住人口,户型情况,建筑色彩的要求,
4、市政水、电、热、燃等管线接口位置;
5、周边现状。名木古树情况、周边地上及地下的*物文**保护情况,是否涉及航空净空的限制,是否处于地震断裂带等等。
二、根据以上条件,制作测算表格,大致要求的户型进行强排,估算容积率,对项目定位。
下面是万科深圳研发中心总结的各类建筑分别对应的容积率数值。可以据此做初步的项目判断。
容积率低于0.3,高档的独栋别墅项目。
容积率0.3-0.5,一般独栋别墅项目,密度偏大。穿插部分双拼别墅、联排别墅,可适当降低密度提高品质。
容积率0.5-0.8,一般的双拼、联排别墅。
容积率0.8-1.2,全多层项目较多。如与低层或联排别墅组合,密度较高。
容积率1.2-1.5,正常的多层项目,环境一般。如果是多层与小高层的组合,环境品质较好。
容积率1.5-2.0,正常的多层+小高层项目。
容积率2.0-2.5,正常的小高层项目。
容积率2.5-3.0,小高层+二类高层项目(18层以内)。此时如果做全小高层,环境会很差。
容积率3.0-6.0,高层项目(楼高100米以内)。
容积率6.0以上,摩天大楼项目
居住区入口的做法是相对模式化的,设计时要考虑以下问题:
1,门卫管理方便:用最少的人力兼顾车流和人流管理
2,出车的安全,门口要留出驻车的空间,让车在路口停留观察交通状况
3,进车的控制,让误闯的车辆可以及时掉头
4,人车分行,另外,要注意门卫室是景观做还是建筑做,如果是建筑做,是否有退界要求,是否要报批?
三. 合理布置路网、考虑消防车道
( 一) 、总体设计
(1 )、消防车道

附图: R>12m,如a+b>14m,则R>12m。
2)、建筑的适中位置应设有穿过建筑的门洞,其净高、净宽不应小于4m。

(2)、消防登高面
高层住宅应设置消防登高面,并应符合下列规定:
1、塔式住宅的消防登高面不应小于住宅的1/4周边长度;
2、单元式、通廊式住宅的消防登高面不应小于住宅的一个长边长度;
3、消防登高面应靠近住宅的公共楼梯或阳台、窗 搜建筑微信;
4、消防登高面一侧的裙房,其建筑高度不应大于5m,且进深不应大于4m;
5、消防登高面不宜设计大面积的玻璃幕墙。

(3 )、消防登高场地
1、高层住宅应在登高面一侧,结合消防车道设置不少于一块的消防登高场地,每块消防登高场地面积不应小于15m*8m。
消防登高场地是指供消防登高车实施操作时停靠的停车场地。根据上海目前使用的登高消防车的最大长度为13m,登高车操作支撑所需的硬地宽度为6m,为满足登高消防车的正常作业并为消防人员的施救留出一定的工作空间,本条文规定消防登高场地的面积不应小于15m*8m。
2、消防登高场地应符合下列规定:
1)、消防登高场地距住宅的外墙不宜小于5m,其最外一点至消防登高面的边缘的水平距离不应大于10m;
2)、设有坡道的消防登高场地,其坡道坡度不应大于15%;
3)、利用市政道路作为消防登高场地,其绿化、架空线路、电车网架等设施不得影响消防车的停靠、操作。

3、高层住宅的消防车道、消防登高场地应避开地下管道、暗沟、水池、化粪池等影响消防车荷载的地下设施,在地下建筑上布置消防登高场地、消防车道时,地下建筑的楼板荷载计算应考虑消防登高车的重量。
(4 )、安全疏散
4.1 楼梯间的设置形式
1、住宅设一个楼梯间时,应符合以下规定:
1)、低层、多层住宅,当每套户门至楼梯口的距离不大于15m时,应设一个敞开楼梯间;
2)、中高层住宅,当每套户门至楼梯口的距离不大于15m时,应设一个敞开楼梯间,户门应为乙级防火门或楼梯间通至屋顶平台;

3)、十层、十一层的单元式住宅每单元应设一个敞开楼梯间,但户门应为乙级防火门(户门可朝户内开启)且楼梯应通至屋顶,各单元的屋顶平台应相连通;
4)、十层、十一层的塔式住宅应设一个封闭楼梯间;
5)、十二层至十八层的塔式、单元式住宅应设一个防烟楼梯间,且前室的面积不应小于4.5m2;
6)、当十八层以上的单元式住宅每单元设一个防烟楼梯间时,应按规定设置连廊。

2、上述规定以外的住宅,其设置楼梯间的数量不应小于两个,并应符合下列规定:
1)、低层、多层、中高层住宅应设敞开楼梯间;
2)、十层、十一层的通廊式住宅应设封闭楼梯间;
3)、十二层及以上的通廊式住宅应设防烟楼梯间;
4)、十八层以上的塔式住宅应设防烟楼梯间。
商住楼的商业营业场所与住宅部分的防火分区及疏散系统必须分开设置,其住宅部分的楼梯设置可参照相同层数的住宅楼梯的要求设计;
租赁式住宅,包括酒店式公寓及公寓式办公楼公共部位平面设计可参照执行,但其消防设施的设置应按照公共建筑的要求执行。
十层、十一层的单元式住宅可按规定设一个敞开楼梯间,也可在每单元设置一个封闭楼梯间;当每单元设置封闭楼梯间时,户门可不设乙级防火门,但单元楼梯仍应通至屋顶。对于十八层以上的单元式住宅,虽然可每单元设一个防烟楼梯间,但应按要求在相邻单元之间设置连廊。
( 二) 、楼梯间的设置要求
1、楼梯间或前室应靠外墙设置,并应设置可开启的外窗和楼梯间顶部的百叶窗,不宜设机械加压送风,其开窗面积及楼梯间顶部的百叶窗面积应符合有关规定。
十八层以上的塔式住宅,当防烟楼梯间只在前室设置可开启的外窗,楼梯间为暗楼梯间时,楼梯间的顶部应设置自然通风窗,有效面积不小于1.5m2。
2、自然通风方式的要求:
1)、靠外墙的敞开楼梯间、封闭楼梯间、防烟楼梯间每五层内自然通风面积不应小于2m2,并应保证该楼梯间顶层设有不小于0.8m2的自然通风面积;
2)、防烟楼梯间前室、消防电梯前室自然通风面积不应小于2m2,合用前室不应小于3m2;
3)、十八层以上的塔式住宅,当防烟楼梯间只在前室设置可开启的外窗,楼梯间为暗楼梯间时,户门不应直接开向前室。
3、高层住宅至少应有一个楼梯通至屋顶平台,通至屋顶平台的门宜为普通玻璃门,且朝屋顶方向开启。单元式住宅各单元的楼梯间宜在屋顶相连通。
利用屋顶逃生是火灾时常见的逃生方式。为保证人员及时借助屋顶从相邻单元疏散到安全区域,或将屋顶作为避难平台等待救援。搜建筑微信
4、设封闭或防烟楼梯间的住宅,屋顶层电梯机房等房间的门不宜开在楼梯间、前室内。
当确有困难,电梯机房或其它设备用房的门必须开在楼梯间或前室内时,则应设甲级防火门,且门的开启不得影响人员疏散。
5、剪刀楼梯设计应符合下列规定:
1)、剪刀楼梯的两个楼梯应在前室、走道或屋顶连通;
2)、剪刀楼梯的梯段之间应设置耐火极限不低于1.00h的实体墙分隔。

6、高层住宅,当地上部分的楼梯间或前室设置可开启的外窗,且地下室为自行车、汽车停车库或机电设备用房时,其地下室的楼梯或前室可不设机械加压送风装置。
考虑到楼梯间或前室采用自然通风方式的住宅,只对地下室的楼梯间或前室设机械加压送风,既不经济,也难以实施。而当地下室为自行车、汽车停车库或机电设备用房时,地下室平时停留的人员较少,因此,楼梯间形式可以不变,对其无自然通风采光的前室和楼梯间也作放宽处理,可不设机械加压送风。
7、住宅各类楼梯间的设置还应符合下列规定:
1)、煤气管道不应穿过楼梯间,当必须穿过楼梯间时,应穿钢管保护;
2)、除煤气管道井外的其它管道井,当在每层楼板处采用相当于楼板耐火极限的不燃烧体作防火分隔,且检修门为丙级防火门时,检修门可开在楼梯间或前室内。
8、商住楼的营业场所、住宅的底层商业服务网点的出入口或楼梯与住宅的出入口和楼梯必须分开设置。
出入口包含平面交通和垂直交通,垂直交通指楼梯、电梯。在住宅建筑中布置商店等公共用房,主要需解决使用功能完全不同的用房放在一起所产生的种种矛盾。为保证住宅安全,防止商店发生火灾威胁住户安全,规定商住楼的营业场所、住宅的底层商业服务网点的出入口或楼梯不得与住宅的出入口或楼梯相互借用,必须分开设置,互不干扰。
9、居住区域内地下汽车库的楼梯可借用住宅的楼梯,但其通向楼梯间的门应为甲级防火门。
特别要注意的是,当地下室除汽车库外,还有自行车库、机电设备用房及其它用房时,汽车库借用住宅疏散楼梯应满足下列要求:
1)、汽车库与其它部位之间应采用防火墙、防火卷帘及甲级防火门分隔;
2)、汽车库借用的住宅楼梯必须与汽车库在同一防火分区内,即该楼梯与其它部位之间也应采用防火墙及甲级防火门分隔。
3)、汽车库防火分区内最远点距楼梯间的距离不应大于60m。
( 三) 、跃层式住宅的疏散要求
1、高层住宅每套所跨越的楼层不宜超过两层;
2、十八层及十八层以下的高层住宅,当有向上跃层和向下跃层同时设置时,每层(包括跃层)应开设通向公共走道的户门;
3、十八层以上的高层住宅,所有户室应一个方向(同时向上或向下)跃层;
4、每套户室从最远一点算起,到户门的距离不应超过20m;当超过20m时,跃层楼面应开设通向公共走道的门。(套内楼梯的一段距离按期水平投影长度的1.5倍计算)
( 四)、消防电梯
1、十二层及以上的高层住宅应设消防电梯,消防电梯可与客梯兼用,其前室可与防烟楼梯间的前室合用。
消防电梯是消防扑救灭火的措施之一。根据国家防火技术规范和本市有关规定,要求在十二层及以上的高层住宅应设消防电梯,消防电梯可与客梯兼用。由于住宅消防电梯一般兼作日常使用的客梯,很少独立设置,故允许其前室可与防烟楼梯间的前室合用。
2、底层商业营业场所高度在24m以下时,住宅部分的消防电梯在商业营业场所可不停靠。
3、电梯应在设有户门或公共走廊的每层设站,且至少应有一台电梯通向地下汽车库。当地下室为自行车停车库或机电设备房时,消防电梯可不停靠。
( 五) 、走道、连廊
1、十八层以上塔式住宅、每单元设有两个防烟楼梯间的单元式住宅,当每层超过6套,或短走道上超过3套时,应设置环绕电梯或楼梯的走道。
注:短走道指防烟楼梯间的前室门至最远的一套户门之间的走道。
在设置消防连廊时要注意下列问题:
1)、消防连廊必须每层设置,不得隔层设。但跃层户型可以只在设有户门的楼层设置。
2)、每层相邻单元必须在走道或前室等公共部位设置连廊连通,不允许在楼梯间内设置连廊,防止火灾情况下烟气通过连廊进入相邻单元楼梯间,也不允许通过户内阳台连通,这样不能保证疏散畅通。
3)、当单元式住宅各单元层数不同时,应将每单元视作一幢塔式住宅进行平面设计;当各单元层数均超过18层时,可在较低几个单元之间的相邻单元设置连廊,但最高一个单元应视为一幢塔式住宅。
四、布置单体或组合体时,若在规划住宅小区地下有停车场,应该注意些什么,如出入口的个数,在小区中的布置等,如何组织交通流线,如何做到人车分流。高层建筑,地下停车库做两层,但柱子必须和上面的一致吗?位置、形状、尺寸?
因为是不规则的地形,布柱根据停车间距不好弄
4.1 基地出入口与城市道路的关系

4.1.1 居住区机动车出入口不应设在城市快速路和主干路上,可设置在城市次干路和支路上,并距道路交叉口50米以外
4.1.2小区出入口设置应考虑与相邻小区出入口的相互位置关系。
4.1.3机动车地下车转户口出入口不宜直接设置在城市道路上,应通过小区内部道路与城市道路相接。
4.1.4在同一条城市道路上,不宜设置多个出入口,尽可能归并为一个出入口,且出入口宽度与相接城市道路红线宽度相协调,需要进行功能划分的应通过小区内部路进行交通组织。
4.2 停车场规划
4.2.1 停车场配建标准。4.2.2 采用各种方法解决停车场地不足问题。 其中,地面停车场按每个机动车位占地面积30平方米计;地下停车库及停车楼按每个机动位占建筑面积35平方米计;多层停车库按每个机动车位占地面积15.5平方米,层高2.2米计;自行车按每辆车面积1.5平方米计;装卸车位尺寸不小于4米×8米。
该规划片需配建机动车停车泊位1583个,其中居住用地1223个,商业金融用地360个。本规划片居住用地可停放机动车796个,地面出租车位7个,其余420个机动车位在商业金融用地中安置。地下商业金融用地停车采用地下车库形式,为提高空间利用率,地下车库采用机械式双层停车,净空3.6米(室内地面到梁底距离)。在停车场内部布局上,充分考虑居住和商业两类停车时间上的差异,一般居民白天的停车率很低,这时,其闲置部分可以用于商业停车,晚上商业停车位又会空置出很大部分,可以用于居民停车。在地下车库出入口布置上,商业车辆和居住车辆分开设置,但又可相互借用,一般早上居民上班时,商业尚未营业,居住车辆出口可利用商业车辆出入口,晚上居民下班车辆应设置独立的进口与商业车流分开,地下车辆居住和商业的人行出入口分开设置。总之,该小区通过精心的组织,最大限度地提高了地下车辆的利用率,为解决居住区停车难问题做出了有益的尝试。
4.3 地下车库设计要点
4.3.1 人防结合
地下汽车库宜结合人防设计,即在平时作为汽车库使用,而在战时则作为人员、物资的掩蔽场所——人防,这就叫做平战结合。一般城市规划都对有人防配建面积比例的规定,可以说是强制的。如果投资者不愿意建造人防,也可以缴纳一定费用,由政府易地再建。所以我们看到有些小区的地下车库是设计有人防设施的,而有的则没有。
4.3.2车库规模
通常我们设计的车库属于“中型”(51~300辆),有时也会有大型(301~500辆)的地下汽车库,即:停车间室内地坪面低于室外地坪面高度超过该层车库净高一半的汽车库。
大中型汽车库的库址,车辆出入口不应少于2个;特大型汽车库库址,车辆出入口不应少于3个,并应设置人流专用出入口。各汽车出入口之间的净距应大于15m。出入口的宽度,双向行驶时不应小于7m,单向行驶时不应小于5m。
4.3.3汽车坡道
进入地下汽车库需要有坡道,坡道可以是直线的、曲线的或二者的结合。坡道设计的重点是确定坡道的位置,数量。大中型汽车库的库址,车辆出入口不应少于2个。即:一般设计两个出入口就够了。汽车库的汽车出入口宽度,单车行驶时不宜小于3.50m,双车行驶时不宜小于6.00m。但两个出入口距离不可过近(各汽车出入口之间的净距应大于15m)。规范又规定:汽车疏散坡道的宽度不应小于4m,双车道不宜小于7m,因此干脆汽车坡道就设计为4米或7米。
4.3.4常规数据
汽车转弯半径按6米设计,此为小型车转弯半径。汽车库室内最小净高应:>2.20米(微型车、小型车)。我们通常的车库以微型、小型车库。
4.3.5防火设计
汽车库应设防火墙划分防火分区。每个防火分区的最大允许建筑面积,地下汽车库为2000平方米。如果设有自动喷水灭火系统则可翻倍。
划分完防火分区,马上就是人员安全出口的设置。规范规定:汽车库、修车库的每个防火分区内,其人员安全出口不应少于两个。规范同时规定:汽车库、修车库的人员安全出口和汽车疏散出口应分开设置。也就是说:汽车坡道不能作为人员疏散。因此,每个防火分区设两个封闭楼梯间上到地面上去。疏散楼梯的宽度不应小于1.1m,即两股人流。楼梯间尽量分散布置,因为汽车库室内最远工作地点至楼梯间的距离不应超过45m,当设有自动灭火系统时,其距离不应超过60m
4.4 住宅地下车库设计方法
4.4.1 整体规划
住宅小区的地下停车库平面布局设计与独立的专用地下停车库不同,受地面以上住宅楼的影响较大。通常在整体社区规划,首先考虑的是地面上的容积率、建筑密度、楼体间距等指标要求,待这些指标规划完成后,才会考虑地下停车库的布局,这种设计思路很大程度上造成车库设计不合理,实用性差:因为住宅的柱网、建筑结构体系布局、和延伸至地下的垂直消防交通系统(电梯井)都会对车库布局造成很大干扰,常常在地面部分的设计构图全部完成后,再设计地下车库时发现,住宅的密集柱网设计把停车库分隔成零散的片区,停车效益降低,车道不通畅,车库的实用性很差。
在设计初期,必须把地上、地下统一考虑,地下车库决不是设计的附属品,要尽可能把车库集中在一个整体空间中,以提高相同面积下的停车数量。一种方法是,把地上住宅沿地块外围布置,就是“围合式布局”,社区中部形成比较开阔的园林空间,下面做停车,这种方式能够形成开阔的楼间距,住宅单元的通风、景观效果非常好,同时地下车库的使用率也非常高。另外一种方法,把住宅楼多栋组合,提高小区空地的完整性。从而有利地下停车库空间的完整性,对于大盘而言,有时地下停车库被分割成几个片区,这时还要考虑各区之间的连接通畅,不应产生瓶颈现象,从而对交通、消防不利。
4.4.2 平面布局
主要包含车道和停车位布置、柱网布局、与地下室其它功能部分协调等。
一般住宅小区以中型轿车:长(4.9m) X宽(1.8m) x高(1.8m)为设计标准车型尺寸,停车位尺寸应为:长(5—6)m x宽(2.5—3)m。车位与车道成90°直角,且车辆“倒进顺出”的布置的时候,每台车所占车库面积的比例最小,按照此方式布置的地下停车库每车所占面积应在28㎡—35㎡。
较大型车库的停车通道,应尽量设环形车道。当采用与车道成90°直角的停车位布置时,车道宽应在6m以上,车道车行路线方式可采用双车道双向行驶。
按照标准车型与车道尺寸,柱网宜在6X8m(柱间停两辆车)或8X8m{柱间停三辆车)左右。
4.4.3 管线布置
管线综合,注意遵循如下原则:
● 应尽量使“主风道” 靠近车道边侧设置;
● 风道宽度尽量控制在1.2米以内,使风道下面不设喷淋;
● 电桥架、设备管线尽量与风道平行设置、尽量不要设在风道下方 ;
● 各类管线交叉点不要设在主车道处。
设备管线常用计算高度

4.4.4 屋顶绿化
地下车库的设置,为社区的地面绿化提供了最大可能的空间,一般由于车库都布置在社区比较完整、大块的空旷场地内,在顶板上部可作覆土、形成小区的中心绿化花园。
覆土平均厚度在50公分左右,可适应种植小型灌木和铺植草皮。但如果要栽种大型乔木,必须加设覆土坑。
4.5 地下室范围(面积)必须考虑:
4.5.1 上部建筑---结合消防电梯及核心筒范围,考虑地下室直达户内
4.5.2 地形地貌
4.5.3 销售和开发节奏
4.5.4 停车数量---规划停车总量扣除地面停车数量
4.5.5 设备用房
4.5.6 其他---不能停车和设备房的没有使用价值的空间尽量减小
4.5.7 考虑以上因素后,地下室范围尽量规整
4.5.8 原则:尽量减小地下室无用面积的范围
方案阶段控制:车库出入口的设置原则

备注:参车库防火规范
坡道宽度:

曲线 坡道宽度:

注1:汽车最小转弯半径=汽车回转时汽车的前轮外侧循圆曲线行走轨迹的半径;
2、汽车最小转弯半径≠环道内径;
避免:误将国家规定的汽车的最小转弯半径6米,理解为是车道的最小内径,导致车道的内径过大,相应的增加车库面积。
各种停车位尺寸及通车道宽度

各种车道(出口)最小宽度

层高确定原则:
合理的选用地下室底板的构造做法,根据实际构造来计算层高。
在确定层高时,精确计算设备管线预留高度以及结构梁高。
当车库与变配电间或水池等设备用房同层设计时,应采取“设备用房局部降板”,而车库层高按常规设计。
各类层高计算的基本内容:

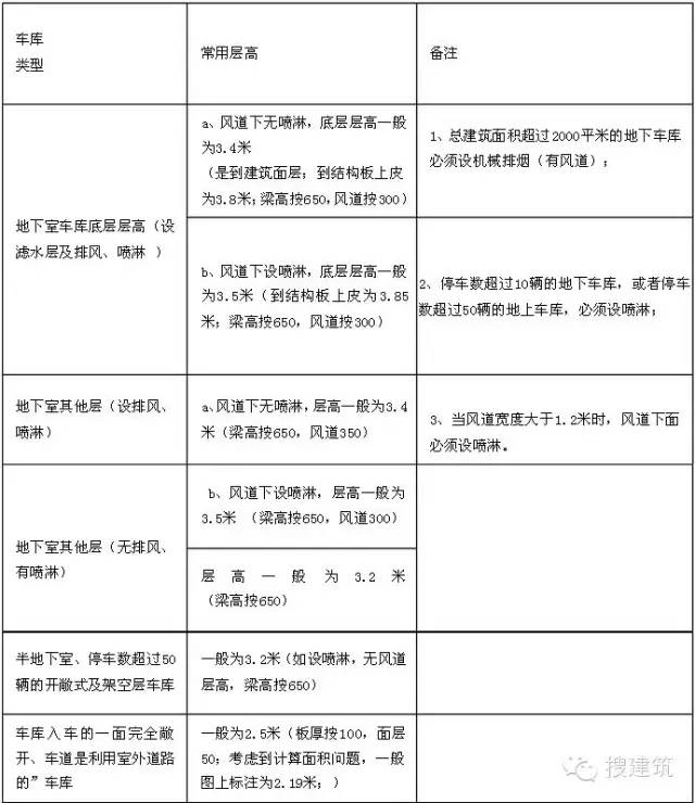
常见车库层高:

设缝或后浇带?
一般不设缝,设后浇带;
地下室分建时才设缝;
后浇带间距一般为40~50米。
● 柱网
双边停车最经济
● 底板
梁:一般不设次梁,仅设主梁;
无梁楼盖和梁板体系,谁经济?

顶板
对建筑的要求:确定覆土厚度,确定消防车道走向、位置。
结构:
施工荷载和覆土是否同时考虑?
消防荷载
顶板的结构布置:次梁沿长向布置的单向板比较经济!
● 泵房位置
1、生活泵房和消防泵房一般合建,由于场地原因才分开设置。
2、小区分期建设时,则有可能建一个以上的水泵房。分建与合建的基本原则:当一、二期规划已经确定,泵房合建;当二期建筑性质和高度等都无法确定时,泵房分开建。
3、多层地下室,水泵房及水池宜都设置在地下室的底层。
4、水泵房尽可能避免在住宅下设置(远离塔楼),以减小噪音对住户的影响。
5、水泵房最好靠近配电间,靠近水专业主管井。
● 泵房大小 备注:本表面积含生活泵房和消防泵房。

水池布置原则:
生活水池一般和消防水池布置在一起;
生活水池和结构和脱开,底板脱开,侧板若和结构紧挨,侧壁留缝50,必须设顶板;
消防水池和结构不须脱开,可利用结构构件。一般不设顶板。
池壁厚度一般200。
布置集水坑和排水沟。
集水坑
集水坑间距一般为50米,最大可为100米。
平时地面冲洗用集水坑,容积宜为1.5m3左右,规格一般为1200x1000x1500。
消防电梯集水坑、水泵房集水坑、车道出入口集水坑容积为2.0m3,规格一般为1500x1000x1500;
消防电梯集水坑宜设在井道外侧。
排水沟
排水沟沟深200~300,沟宽250。起点最小深度150mm,0.3%~0.5%找坡,间距最长50米左右。
建筑明沟或结构明沟
变配电所的设置原则:
1、大规模住宅小区(有多层、小高层、高层、部分商业),配电房的数量可以按5~6万平方米设一个配电房来考虑,每个配电房的供电半径按250—300米考虑。
2、高层建筑的住宅小区,配电房的数量可以按7~9万平米设一个配电房来考虑,每个配电房的供电半径按250—300米考虑。
变配电所的位置:
1、一般在地下一层;
2、供电半径250米范围内,要靠近大型负荷;
3、不应设在厕浴或其它经常积水场所的正下方或贴邻(设双层板);
4、不宜设在地势低洼和可能积水场所。若设在地下一层时,应采取抬高地面(100~300mm)等防水措施;
6、应避开建筑物的伸缩缝。
五、算日照时,参数设置,建筑高度的设置问题,建筑高度是否考虑水箱间、楼梯间、电梯机房等的高度问题
(一)、建筑高度的两种不同计算方法
在城市规划管理中关于建筑高度,你必须正确认识建筑高度的定义,在不同的情况下要使用不同的建筑高度定义,一个是受高度限制的建筑高度,另一个是非受高度限制的建筑高度。
我们在办理建设工程规划许可证时,将在附件里载明建筑高度,一般是建筑的地坪到建筑的檐口高度或是地坪到女儿墙的高度,建筑顶部的部分设施按规模大小可不计入建筑高度,特别是建筑顶部外装饰物。在考虑有日照遮挡的时候,我们必须特别慎重,要将建筑高度降低,但有些时候,特别是高层建筑,超高建筑时,我们根据已经审批过的规划设计方案或是施工图时我们要考虑最高处标高,就是外装饰物也要记入高度,这个时候我们就是考虑的受限建筑高度。
根据民用建筑设计通则:
平屋顶:
1 :受高度限制的建筑高度:指建筑室外地坪至建筑最高点间的距离。称为建筑高度
2:非受高度限制的建筑高度: 指建筑室外地坪至建筑屋面面层或女儿墙顶的距离。
民规规定:
建筑高度是指建筑室外地坪至女儿墙的高度 。
这两个都有问题的,都不存在定义的唯一性和确定性。
受高度限制的建筑主要是与航空控制有关的;非受高度限制的建筑高度主要与建筑日照及消防等有关。这样看来这两个定义就不至于在设计中产生矛盾了。
【消防建筑高度计算】:
简记:坡屋面算到檐口,平屋面算到屋面面层。多种形式屋面按最大值)
建筑设计防火规范GB50016–2006
1.0.2条-注1: 建筑高度的计算:当为坡屋面时,应为建筑物室外设计地面到其檐口的高度;当为平屋面(包括有女儿墙的平屋面)时,应为建筑物室外设计地面到其屋面面层的高度;当同一座建筑物有多种屋面形式时,建筑高度应按上述方法分别计算后取其中最大值。局部突出屋顶的瞭望塔、冷却塔、水箱间、微波天线间或设施、电梯机房、排风和排烟机房以及楼梯出口小间等,可不计入建筑高度内。
高层民用建筑设计防火规范GB 50045-952.0.2:建筑物室外设计地面到其檐口或屋面面层的高度,屋顶上的水箱间、电梯机房、排烟机房和楼梯出口小间等不计入建筑高度。
【日照建筑高度计算】:
按当地城市规划部门的规定
城市居住区规划设计规范GB 50180—93(2002 年版)
2.0.18 日照间距系数: 根据日照标准确定的房屋间距与遮挡房屋檐高的比值。
5.0.2.1日照时间计算起点底层窗台面(指距室内地坪0.9m高的外墙位置)下面列一个某地区规划部门的日照高度计算供参考:
层高建高层计与筑数
6.1 建筑高度
建筑高度指自建筑物散水外缘处的室外地坪至建筑物最高部分的垂直高度。但下列情况不计入建筑
控制高度:
6.1.1 屋顶突出物的高度在9米以内,且其水平投影面积之和不超过该建筑物标准层建筑面积的1/8者。
6.1.2 实心女儿墙高度自墙顶往下小于1.5米者;
6.1.3 建筑物屋顶另加构架但不设围合外墙者,构架部分不计入高度。
6.1.4 出檐式平屋顶的建筑高度
具有出檐式平屋顶的建筑,其高度为自基地室外地坪起至檐口底面止。
6.1.5 坡屋顶建筑高度
坡屋顶建筑物当屋面坡度超过四十五度(含四十五度)时,建筑高度自基地室外地坪至坡屋顶的的二分之一为止;当小于四十五度时,按6.1.9条规定计算。
6.1.6 场地前道路标高与场地地坪高度不同的建筑高度
当场地前道路标高与场地地坪高度不同时,建筑物高度视下述不同情况分别计算:当进行景观和建筑物结构的规划控制时,建筑物高度仍以场地地坪标高为准计算;当进行消防扑救控制时,如路面标高高于场地地坪标高时,则以路面标高为准计算;当建筑物前后立面高度不同时,规划控制高度 按建筑物的主出入口中的一面计算,而消防控制则按扑救登高一面计算。
6.1.7 建筑群高度限制
建筑群高度限制指一组互相邻近的建筑物中最低与最高建筑物高度的幅度。建筑群限高指对其中最 高建筑物的高度限制。
6.1.8 一栋建筑物有两个以上体量建筑组合的建筑高度
一栋建筑物有两个以上体量的建筑组合,其建筑物高度以最高体量的高度计算;
6.1.9 特殊造型的建筑高度
特殊造型的建筑高度按下列规定计算:
6.1.9.1 薄壳结构与波浪形结构屋顶,建筑物高度自场地地坪至薄壳顶高或波顶高;
6.1.9.2 屋面为球形拱顶,建筑物高度自场地地坪至拱顶最高处;
6.1.10 半地下室高出地面的高度
半地下室高出地面的高度为由散水边缘处的室外地坪标高至半地下室顶板。
6.2 建筑层数计算
6.2.1 《住设计规范》(GB50096-1999)规定,住宅按层数划分如下:
1 低多层住宅为一层至三层;
2 多层住宅为四层至六层;
3 中高层住宅为七层至九层;
4 高层住宅为十层及以上。
6.2.2 特殊情况
1、建筑总高度不超过54m的塔式、单元式住宅,当顶层有套内两层的复式套型时,若两层之间为满铺楼板时仍按两层计算,如为部分楼板和部分上空时,按一层计算。但对消防控制,仍按自然楼层数量计算。
2、建筑总高度不超过54m的塔式、单元式住宅,当底层设有敞开空间时,可按实际层数减去一层;
3、当住宅既在底层设有敞开空间、顶层又为两层一户的跃层时,只可按实际层数减去一层计算层数,不可减去两层。
6.2.3 建筑的内各层的层数排列
6.2.3.1 室内设计标高为正负零的楼层,按排列称为一层(建筑设计文件中应按楼层顺序标注建筑层数,不得将一层标注为首层或底层),第一层楼板以上称为二层,按此规则类推至建筑最高层数。层高不大于2.2米时不计层数。
6.2.3.2 室内设计标高正负零下面的一层,按排列称为地下一层,地下一层的楼板以下称为地下二层,按此规则类推建筑物地下室最低层数。
6.2.3.3 室内地面以上的各层之间如设有夹层(见2.3.1),则该层不计入层数排列,但大型公共建筑内设 有中庭者,四周的楼层仍按6.2.3.1条的规定排列称呼。
6.2.3.4 当室内按楼梯休息平台的标高而设置不同标高的楼层时则为错层,其错层的建筑层数,以标高为正负零的楼层(一层)为标准,第二层楼面标高以下的各层建筑层数为一层(不同标高的楼层应分别注明标高), 层数的标注方法按此规则类推。
6.2.4 建筑物内电梯层排序
建筑物内电梯的楼层排序,应一律遵照6.2.3的排列。
7、建筑高度计算在计算建筑间距时,建筑高度按下列规定计算:
(1)平屋面建筑:挑檐屋面自室外出入口地坪标高算至檐口顶,加上檐口挑出宽度;有女儿墙的屋面,自室外出入口地坪标高算至女儿墙顶。
(2)坡屋面建筑:层面坡度小于45°(含45°)的,自室外出入口地坪标高算至檐口顶加上檐口挑出宽度。
坡度大于45°,自室外出入口地坪标高算至屋脊顶。
(3)水箱、楼梯间、电梯间、机械房等突出屋面的附属设施、其高度在6m以内,水平面积之和不超过屋面建筑面积1/8的,不计入建筑高度。
其它建筑高度计算
1.当建筑位于*物文**、建筑保护区、建筑控制区时,局部突出屋顶的瞭望塔、冷却塔、水箱间、微波天线间或设施、电梯机房、排风和排烟机房以及楼梯出口小间等均应计入建筑高度。2.有净空要求的控制区:比如航空限高要计算至最高点。含避雷针等。
另外因国土系统要求国土土地出让时有空间概念,上限下限也要考虑受限建筑高度,将顶部设备间和顶部装饰物的高度记入。
(二)、日照
1、什么是日照标准?
根据各地区的气候条件和居住卫生要求确定的,居住建筑正面向阳房间在规定的日照标准日获得的日照量,是编制居住区规划确定居住建筑间距的主要依据。
日照标准
日照标准中的日照量包括日照时间和日照质量两个标准。日照时间是以住宅向阳房间在规定的日照标准日受到的日照时数为计算标准。日照质量是指每小时室内地面和墙面阳光照射积累计的大小以及阳光中紫外线的效用高低。2002年3月11日,中华人民共和国建设部发布的《城市居住区规划设计规范》(GB 50180 -93)2002版对住宅建筑日照标准已作了明确规定;其中,规定日照标准日采用冬至日和大寒日两级标准。
日照间距系数
根据日照标准确定的房屋间距与遮挡房屋檐高的比值。
建筑日照标准应符合下列要求:
1. 每套住宅至少应有一个居住空间获得日照,该日照标准应符合现行国家标准《城市居住区规划设计规范》GB 50180有关规定;
2 .宿舍半数以上的居室,应能获得同住宅居住空间相等的日照标准;
3. 托儿所、幼儿园的主要生活用房,应能获得冬至日不小3h的日照标准;
4. 老年人住宅、残疾人住宅的卧室、起居室,医院、疗养院半数以上的病房和疗养室,中小学半数以上的教室应能获得冬至日不小于2h的日照标准。
5. 在原设计建筑外增加设施不应使相邻住宅原有日照标准降低;
6.旧区改建的项目内新建住宅日照标准可酌情降低,但不应低于大寒日日照1h的标准。
(三)、住宅日照标准表

什么是大寒日、冬至日
冬至:日影最长,这一天北半球白天最短,黑夜最长,并开始进入数九寒天。
大寒:天气冷到极点,到了天寒低冻的时期,是一年中最冷的时节。
不同方位间距折减系数换算

注:1、表中方位为正南向(0°)偏东、偏西的方位角。2、L为当地正南
向住宅的标准日照间距(m)。3、本表指标仅用于无其它日照遮挡的平行
布置条式住宅之间。
日照间距的计算方法
设计技巧
1:利用地形
2:利用退台
3:利用点式高层
4:利用周边
5:利用建筑朝向方位角
住宅建筑间距除应上述日照标准要求外,应同时符合以下规定(图示参见附表1):
建筑间距
(一)、多、低层住宅间距
1.多、低层住宅建筑平行布置
(1)主朝向为南北向时,最小控制距离南侧为多层时应以满足日照要求来控制,同时不少于20米的要求。
(2)主朝向为东西向时,应按卫生间距20米的要求控制。
2.多、低层住宅建筑垂直布置
(1)最小控制间距:山墙开窗时,应按不少于13米的要求控制;山墙不开窗时,建筑物的间距应不少于10米,同时应保证消防、管线敷设等要求。
(2)垂直布置的多、低层建筑山墙宽度必须小于等于13米;大于13米的其间距按照平行布置的间距要求控制。
3.多、低层住宅建筑并列布置的间距
(1)山墙(不开设窗户)最小控制间距多层为6米,低层为4.5米。
(2)山墙开有居室窗的,其山墙间距应适当加大。
4.多、低层点式住宅次要朝向开有居室窗时,其间距应按不小于13米控制。
5.多、低层住宅对角布置时,其对角最小控制间距按并列布置间距控制。
(二)、高层住宅与高、多、低层住宅的间距
1.高层塔式住宅与高层塔式住宅平行布置时最小控制间距应按满足日照要求为基础,并不得小于表2所列要求:
表2 高层塔式住宅平行布置时最小控制间距

2.高层板式住宅与高层板式住宅平行布置时最小控制间距应按满足日照要求为基础,并不得小于表3所列要求:
表3高层板式住宅平行布置时最小控制间距

3.高层板式住宅与高层板式住宅垂直布置时最小控制间距不得小于表4所列要求:
表4:高层板式住宅垂直布置时最小控制间距

垂直布置的高层住宅山墙宽度应小于等于
4.高层住宅与高层住宅并列布置时最小控制间距不得小于表5所列要求:
表5:高层住宅与高层住宅并列布置时最小控制间距

5.高层住宅与高层住宅对角布置时,对角最小控制间距参照并列布置间距并适当加大。
6.高层住宅与多、低层平行布置
(1)主朝向为南北向时,新建高层住宅位于南侧时,除应满足相关退界要求及日照要求外,北侧相邻现状建筑退地界满足相关规定时,建筑物间距应满足表2规定,北侧相邻现状建筑退地界不满足相关规定时,新建建筑间距可适当减少。
(2)主朝向为南北向时,新建高层住宅位于北侧时,应以满足日照要求为基础控制建筑物的间距。
7.高层住宅与多、低层住宅垂直布置时最小控制间距不得小于表6所列要求,并应满足日照要求。
表6 高层住宅与多、低层住宅垂直布置时最小控制间距

8.高层住宅与多、低层住宅并列布置时,山墙间距不少于
9.高层住宅与多、低层住宅对角布置时,对角最小控制间距参照并列布置间距并适当加大。
10.建筑高度大于100米的高层住宅与各种层数住宅的最小控制距离由市城乡规划行政主管部门具体核定。
(三)、建筑既非平行也非垂直布置的间距
1、当两栋建筑夹角小于等于30度时,其最小间距按平行布置的间距控制。
2、当两栋建筑夹角大于30度小于等于60度时,其最小间距按平行布置间距的0.8倍控制。
3、当两栋建筑夹角大于60度时,其最小间距按垂直布置的间距控制。
4、当相邻建筑所处场地有地形高差时,日照影响分析时应增加(或减去)地形相对高差。
5、住宅建筑底层为商业、车库等非住宅用房时,日照影响分析以住宅层的窗底标高为基准。
六、综合技术经济指标
居住区综合技术经济指标的项目应包括必要指标和可选用指标两类,其项目及计量单位应符合下表规定。
综合技术经济指标系列一览表

注:必要指标;△选用指标。
七、标注与尺寸问题
1、建筑的面宽,进深、间距、与红线的定位关系,前后建筑之间的间距
2、建筑高度的标注,首层标高、顶层标高,相对标高
3、层数标注
4、楼号标注
公共服务设施各项目的设置规定

小区规划都要哪些图纸
1.道路分析图(主要道路,次要道路,宅间路)
2.景观分析图(建筑小品,雕塑,广场等),
3.用地分析图(住宅用地,公建用地,绿化用地等),
4.绿地分析图(公共绿地,宅间绿地,游园绿地等),以上图纸1:2000为好
5.还有小区各户型的户型图(一般不少于十种户型),各单元的组合,以上图纸1:50或1:100为好。包括户型的标准层平面图,首层平面图,顶层平面图,各个立面图,剖面图,节点详图
6.小区的总平面图,沿街立面图1:2000为好
7.小区鸟瞰图,局部效果图,经济技术指标计算、设计说明