肌肉有力量,生命才会有力量。在《战狼》、《星际大战》等电影里,精彩的打斗场面牵动着观众的心,主角和反派拳拳到肉的打斗更令人血脉上涌。正反派的打斗之所以扣人心弦,跟近身搏击密不可分,最精彩的情节便是摒弃一切*器武**和装备后,人与人之间力量与智慧的较量。
肌肉力量,是决定胜负的关键因素,肌肉有力量,从生物学和医学上来讲,肌肉干细胞功不可没。肌肉干细胞可以分化发育为成肌细胞,成肌细胞相互融合形成肌纤维,是骨骼肌的基本构成。另外,当肌肉受损时,肌肉干细胞则会被激活进而增殖分化并对受损肌肉进行修复。但由于老龄化肌肉萎缩以及一些疾病的影响,可能会导致肌肉干细胞的再生修复能力下降丧失,最终导致病人瘫痪甚至死亡。

图 | 生命力量源于肌肉(来源:Pixabay)
干细胞技术被人们寄予厚望,它可以通过调控细胞扩增和分化修复人体损伤组织或抵抗衰老,是战胜人类疾病的最强大的*器武**之一。因此,该领域的重大突破总能引起学界震动,且能给患者治疗带来新希望。
其中,最知名的当属 2012 年诺贝尔生理 / 医学奖获得者日本京都大学教授山中伸弥(Shinya Yamanaka)研发的诱导多能干细胞 (Induced pluripotent stem cells,iPSCs) 技术。该发现开辟了一个新的研究领域,并且为肌肉疾病、心血管疾病、神经系统疾病及各类绝症的治疗带来了新方法。
“其实,在肌肉治疗方面,Yamanaka 的方法仍存在步骤较多的不足,首先从皮肤上取一些细胞,然后将其转换为多功能干细胞,最后才能变成骨骼肌肉细胞,这一方法虽然可行,但周期长,转化到临床牵涉到许多步骤和因素的优化,困难很多,而且这些细胞并不成熟,通常无法有效生成正常肌肉。” 美国加州大学洛杉矶分校(UCLA)生物工程系主任、美国生物工程协会会士、国际医学和生物工程学院院士李松表示。
干细胞技术治疗肌肉的关键在于需要攻克肌肉干细胞供应不足的问题,也就是要彻底实现肌肉干细胞的分离、体外培养和大量扩增。只有这样,才能真正释放干细胞疗法的临床应用潜力。
李松团队通过多年研究,发现两个独特的小分子药物 “鸡尾酒” 组合 ——Forskolin(一种腺苷酸环化酶 - cAMP 激活剂)、以及 RepSox(一种选择性 TGFβR-1/ALK5 *制剂抑**),该组合可在体外有选择性地高效诱导扩增肌肉干细胞。
他们还通过细胞粘附、转基因小鼠及单细胞测序等生物技术,鉴定出皮肤组织中的表达 Pax7(一个肌肉干细胞标记蛋白)的细胞亚群是小分子药物扩增的干细胞的主要细胞来源。

图 | 李松团队在 Nature Biomedical Engineering 上发表的论文截图(来源:Nature Biomedical Engineering)
该研究成果于 2021 年 3 月 18 日在 Nature Biomedical Engineering 在线发表,论文标题为《体外与原位化学诱导扩增肌肉干细胞实现肌肉再生》(Skeletal muscle regeneration via the chemical induction and expansion of myogenic stem cells in situ or in vitro),方俊博士和 Junren Sia 博士是共同第一作者。
仿照 “鸡尾酒” 做法,团队 “摆平” 干细胞治疗
所谓的 “鸡尾酒”,指的是从大量小分子药物中筛选出来多种有效小分子,就像医生常说的开方子或药物配方一样,将药物组合起来使用以获得更好的治疗效果,同样小分子的组合和剂量优化过程,也像鸡尾酒一样,需要调配才能获得最佳的口感,在疾病治疗上,就是获得最佳的治疗效果。
基于小分子药物 “鸡尾酒” 的发现,他们进一步采用干细胞植入和药物释放两种方法来治疗肌肉损伤疾病。
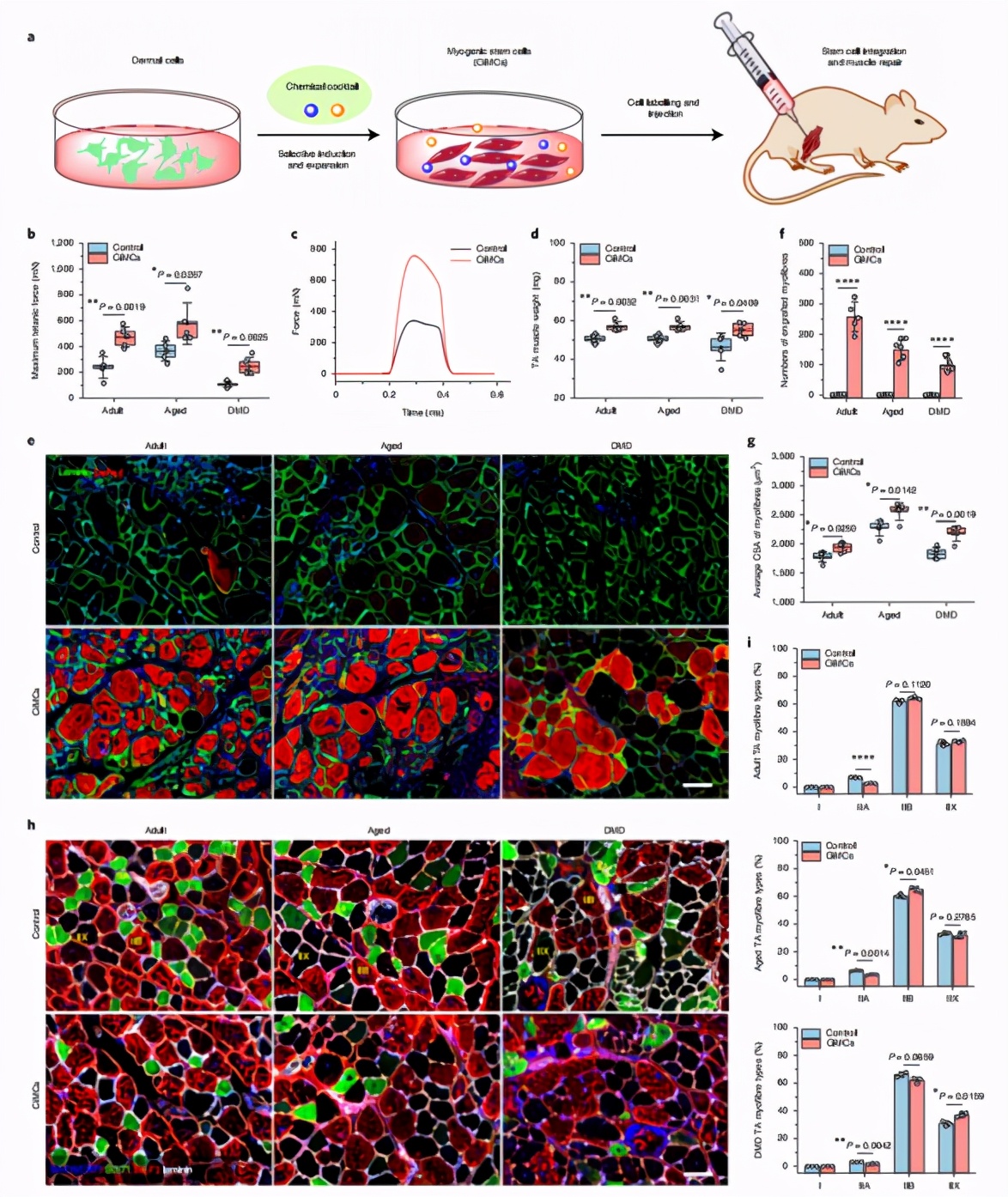
干细胞植入治疗中采用了三种动物模型 —— 成年、老年小鼠及肌肉营养不良 mdx 小鼠。通过把体外小分子诱导扩增的皮肤来源的肌肉干细胞(CiMCs)注射到心肌毒素(CTX)损伤的肌肉中,发现移植的干细胞在一个月后可以生成新的肌肉纤维,并成功融合到损伤肌肉中,从而显著降低肌肉的纤维化,改善了三种动物的肌肉功能(神经信号传到、肌肉的力量和肌肉重量),此外肌肉组织得到了很好的再生修复。

图 | CiMCs 的体内植入促进肌肉再生(来源:受访者)
实验过程中他们发现,在三种动物模型里,CiMCs 处理肌肉的平均等长强直力显著高于相应的对照组,而且肌肉质量也更大。肌肉治疗中,他们通过 DsRed 标记被移植的 CiMCs 和真皮细胞(对照组),四周后 CiMCs 可以融合形成具有中心核的新生肌纤维,但对照组细胞则没有这种效果。
值得注意的是,在 CiMCs 移植的 mdx 肌肉中检测到 CiMCs 融合进入大量肌营养不良蛋白阳性肌纤维。另外,组织学分析显示,与对照组相比,CiMCs 处理的肌肉的肌纤维平均横截面积明显增加,展示了更多健康肌肉纤维的形成。
综上所述,这些结果表明移植的 CiMCs 能维持其成肌能力,并能成功植入和再生肌肉,尤其重要的是促进了衰老和 DMD 小鼠肌肉的再生。
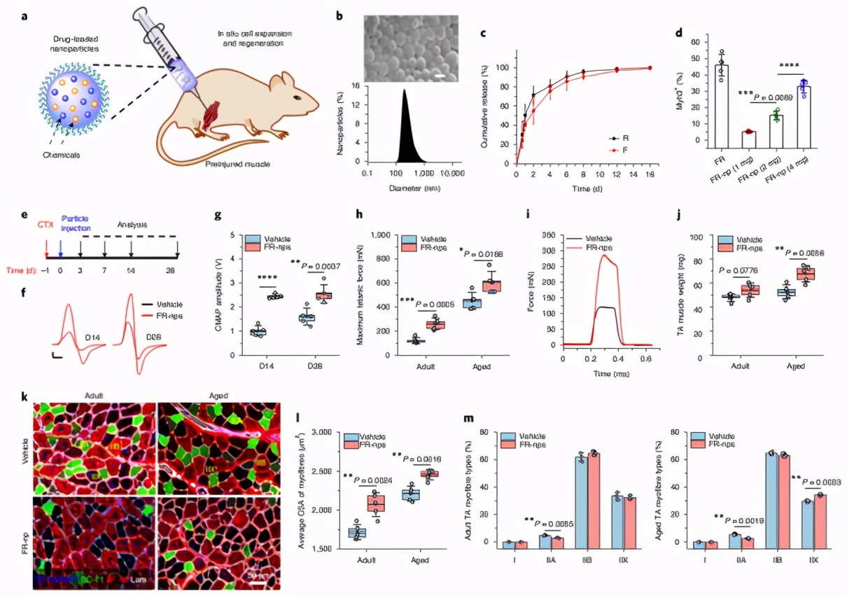
药物释放是另外一种更简单便利的治疗肌肉疾病的方法。他们把小分子组合药物载入生物可降解纳米颗粒(FR-nps),从而实现了药物的局部释放。当成年和老年受损肌肉注射了载药颗粒之后,原位肌肉干细胞扩增比较明显,并成功促进了成年、老年小鼠肌肉的原位再生修复。

图 | 载药纳米颗粒促进肌肉再生(来源:受访者)
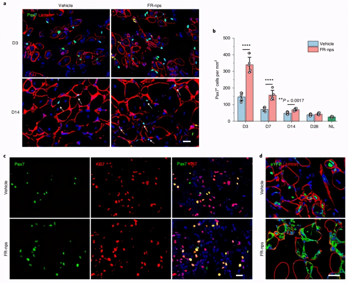
免疫荧光染色显示,在 FR-nps 处理和对照组(不载药颗粒)处理的小鼠中,Pax7⁺卫星细胞数量迅速增加,在第 3 天达到峰值,在第 28 天逐渐恢复到基础水平。然而,与对照组相比,FR-nps 处理的肌肉在第 3 天和第 7 天与对照组相比有更多的增殖型卫星细胞。
另外,在转基因动物模型(Pax7-creER:Rosa26-eYFP)实验中,他们发现 FR-nps 处理的肌肉在第 3 天含有更多的 eYFP⁺细胞,这进一步表明 FR-nps 扩增了损伤肌肉中的 Pax7⁺细胞,从而更好地促进了肌肉的修复和再生。
此外,与对照组相比,FR-nps 处理的成年和老年小鼠的肌肉显示出较少的纤维化和更低的炎性巨噬细胞,这表明 FR “鸡尾酒” 还可通过阻止纤维化和炎症反应促进肌肉再生,类似于之前在 CiMCs 移植中的发现。

图 | 载药纳米颗粒通过促进原位卫星细胞的扩增改善肌肉修复(来源:受访者)
提及这项研究的亮点与突破,方俊博士总结了以下几点:
第一:发现了两个小分子药物(即 Forskolin 和 RepSox),可以在体外选择性、高效诱导扩增皮肤来源的肌肉干细胞。
第二:采用体外大量扩增肌肉干细胞成功治疗老龄化和 DMD 肌肉损伤。采用小分子诱导扩增皮肤组织获得肌肉干细胞治疗疾病的最大优点在于皮肤细胞具有丰富的来源,易于获取,不会导致严重二次手术损伤。这种体外获得干细胞可以和生物材料支架结合,治疗大的创伤或者治疗遗传性肌肉疾病。
第三:采用药物释放纳米颗粒,实现原位促进肌肉干细胞的扩增修复肌肉。这种办法使用起来更加便利,有利于规模化生产和储存,更容易获得临床批准,尤其是在老年肌肉疾病的治疗中更加有优势。
科研柳暗花明,产业化未来可期
李松告诉 DeepTech,他们开展该研究的初衷是想结合生物化学和生物物理的方法来促进细胞重组。细胞是生命的最基本的功能单位,采用小分子药物通过调理、改变或重编程细胞命运,是一种便利的、有效的、可规模化的治疗疾病和修复组织的方法,也是当前的一个研究热点。
此前,该团队于 2016 年从加州大学伯克利转到加州大学洛杉矶分校,在伯克利时,采用化学小分子重编程生成多功能干细胞效率很低,重复性也不好。但博士生 Junren Sia 做了一些初期的研究,发现了上面两个小分子药物处理皮肤细胞后可以获得肌肉细胞并促进成年小鼠的肌肉再生。
到加州大学洛杉矶分校后,李松在 UCLA 第一个博士后方俊继续这项研究。方俊发现,当初小分子诱导肌肉直接重编程的设想是不成立的,而皮肤中某种干细胞才是小分子药物起作用的原因。
于是,他开展了大量的研究证明了皮肤中的细胞亚群,当选出这种细胞亚群,再用小分子处理后,发现肌肉干细胞的诱导扩增效果得到极大的提高,也验证了这一新的设想。然后,才有了后续的一系列治疗肌肉疾病的研究。

图 | 富集的真皮肌原细胞有助于化学扩增的 CiMCs(来源:受访者)
李松说,“对于科研人员而言,要学会做到善于取舍,能够及时甄别判断,究竟是坚持这一方向继续探索下去,还是尽早转换思路,就像我们这次的研究,实际上就是相当于从‘垃圾桶’里面捡了一个东西出来,这就是常说的 ‘当上帝关了这扇门,一定会为你打开另一扇门’。”
近年来,李松在 SCI 学术期刊上发表论文百余篇,他带领的科研团队主要从事力学生物学、生物材料、细胞工程、免疫工程(如 COVID-19 的治疗)及再生医学(如心血管、神经、肌肉等)等方面的研究。
对于此次肌肉干细胞的研究,他表示:“此次研究工作涉及面很广,包括细胞生物学、分子生物学、化学药物释放到动物模型再生等等,既有医学,又有工程,所以需要进行跨学科整合,这也正是生物医学工程这种前沿交叉学科的魅力所在。”

图 | 美国加州大学洛杉矶分校生物工程系教授李松(来源:受访者)
在临床转化方面,李松表示这项研究极具应用潜力,“我们的研究将为这些肌肉疾病提供更佳的治疗方法,我们已经申请了专利,相信会有很好的产业化前景。” 他说。
基于这两种方法各自的优势,今后,可以根据临床的需求,选择合适的方法来治疗疾病。接下来,团队将进一步优化 “鸡尾酒” 成分和治疗方案,实现更有效和更大范围的肌肉修复,并希望通过开展临床前和临床研究,最终实现研究成果的转化和造福大量的肌肉疾病患者。