产业基金又可被称为产业投资基金,通常由投资机构设立,指对具备高增长潜力的未上市企业进行股权或准股权投资,并参与被投资企业的经营管理,利益共享、风险共担,以期被投资企业发育成熟后通过股权转让实现资本增值。近年来,我国产业基金发展进程如火如荼,在数量和规模上均实现快速增长。本文将从产业基金的概念特征入手对产业基金展开详细介绍。
目录
一、产业基金的概念及特征
二、产业基金的监管架构
三、产业基金的基本要点
四、案例:上市公司与产业基金的合作

一、产业基金的概念及特征
1.定义
从字面意义上理解,主要投资于某一产业领域的私募基金我们就可以称之为产业基金。
2006年的时候,国家发改委(原国家发展计划委员会)制定了《产业投资基金管理暂行办法》,不过该办法没有正式下发,这个办法对 “产业基金”作了明确的定义:
一种对未上市企业进行股权投资和提供经营管理服务的利益共享、风险共担的结合投资制度,即通过向多数投资者发行基金份额设立基金公司,由基金公司自任基金管理人或另行委托基金管理人管理基金资产,委托基金托管人托管基金资产,从事创业投资、企业重组和基础建设投资等实业投资。
实际上这个概念是过时的,诸如在组织形式上,目前产业基金的组织形式选择更加丰富,除了公司型外,也可以选择有限合伙和契约。又比如,在托管上,产业基金业可以约定不托管。但是由于没有其他书面文件有更加明确、直接的规定,因此当我们在提及产业基金的时候,一般仍会引用下该管理办法的定义作为参考。
所以呢,目前“产业基金”并不是一个严格意义上的法律概念,可以说是个习惯上的叫法,他本质上是私募股权基金的一种。在上市公司产业并购重组、政府引导基金、基础设施建设、以及供应链融资等领域,这个叫法比较常见。
2.特征
我们对产业基金进行总结,有四个方面的特征:
(1)非公开方式募集资金;
(2)基金财产由私募基金管理人管理;
(3)投资标的主要是未上市企业的股权;
(4)以特定行业为主要投资方向。
产业基金实际上可以理解为私募股权投资基金。
几个常见概念的区分
日常中我们还能经常遇见其他一些私募股权基金的叫法,比如并购基金、政府出资产业投资基金等。其实这些概念和产业基金是相互联系的,在范围上也是重合的,只是分类维度不一样,有的时候一个私募基金几种叫法都可以。
【私募股权投资基金、并购基金】
这组概念是从投资标的、运作方式对私募基金进行分类的。这两个概念很多时候,和产业基金是重合的。比如说,上市公司发起设立了私募基金,专门对某个行业进行产业并购,等到时机成熟的时候,私募基金将股权转让给上市公司,在这个时候,这个基金是私募股权基金、我们也可以叫他为产业基金或者是并购基金。
【政府出资产业投资基金、政府出资基金】
这是按照出资来源进行分类的,这两个概念分别是发改委和财政部定义及监管的私募基金,两者的范围高度重合,主要特征都是基金的资金来源有政府出资。和产业基金业也是高度紧密的关联,但是不能直接划等号。

二、产业基金的监管架构
目前产业基金面临多重机构监管的问题。
产业基金本质上是私募股权投资基金,所以在监管上它当然要受到证监会和中基协的监管,要到中基协办理登记备案等手续。
另外,如果产业基金的资金来源的话,除了受到证监会体系的监管外,还要受到发改委和财政部的监管。
部委的定义对比及主要差异:

通过对比可以发现,证监会“私募基金”的概念最为宽泛,将所有非公开发行的基金都囊括在内,而发改委和财政部的规则,则仅针对政府出资/投资类的股权投资基金。
综上,产业基金的监管规则适用需要具体分析,首先其应当认定为私募股权投资金,应符合证监会监管规定和基金业系会的自律规则;若有政府出资的,还应当接受发改委、财政部的监管。
除此之外,若地方政府部门发布了关于产业基金的监管规则,还应当遵守此类地方性政府规章的规定。比如2015年5月,浙江省发布《浙江省财政厅关于规范政府产业基金运作与管理的指导意见》(浙财企[2015]70号 )
三、产业基金的基本要点

我们重点分析下产业基金的三种组织形式,相关对比如下图所示:

实践中产业基金最常见的组织形式是合伙型,契约型目前也比较常见,公司型最为少见。不过,一些大型的产业基金,尤其是政府主导的有特定目的的基金,在治理结构和风险防范上要求比较高,所以会要求是公司制,比如《铁路发展基金管理办法》就明确要求:中国铁路总公司作为政府出资人代表,以及铁路发展基金主发起人,积极吸引社会投资人,依照《公司法》通过约定和承诺共同发起设立中国铁路发展基金股份有限公司。

四、案例:上市公司与产业基金的合作

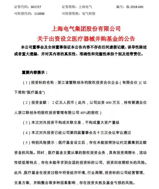
根据上市公司的公告,我们将该基金的结构图整理如下:

这是上市公司和产业基金合作的典型模式,上市公司出部分资金,然后利用产业基金进行融资并对目标行业的公司进行收购,先在“体外”对目标企业进行培养,时机成熟之后,上市公司从产业基金手中并购标的公司,产业基金实现退出。
这个案例中最值得关注的是,是产业基金的结构安排。虽然上市公司的公告中并未明确这是个结构化基金,但是从收益分配的安排来看,这个产业基金是个事实上的分级产品。
在这个基金中,LP人保方有收益预分配的权利,无论基金是否有项目推出,人保方都可以每半年分配预收益;此外人保方和上市公司对从基金中分配的现金还会进行重新分配,优先保障人保方实现预期收益,超额收益则由上市公司享有。这个安排,本质上是上市公司以对基金的出资为限,对人保方的本金和收益进行兜底,人保方是优先LP,上市公司是劣后LP。
