小闲专栏,银行从业多年,为你分享生活中有用的金融资讯,欢迎关注!
很多人说自己的额度总是不涨,甚至在从没有逾期的情况下,忽然被降额了,搞得自己十分被动。小闲恰好在银行参与过一个关于授信模型的项目,今天我们就来聊一下,关于线上授信额度背后的一些事。希望对大家能有所帮助,避免踩雷。

我们都知道所谓的数据、大数据,但是究竟包括哪些方面,这些数据从何而来,还是不太清楚。举一些典型的例子:
当你注册这些平台账号的时候,手机号是一定要用到的吧?那么后台就可以根据你这个手机号查询到你每个月手机话费的消费区间,每个月不超过10块钱的人和几百块的人一定是不一样的,当然肯定有特例,但这就是大概率。包括手机号的入网时间也是可以获取到的,新入网客户和在网10年的客户也一定是不一样的。
在你仅仅输入手机号,接收验证码注册之后,平台已经对你有了这么一个认识了,接下来就是实名认证。
在这个环节,一般来说就是真实姓名和身份证号码做校验,以及人脸识别的比对。有了你的身份证号码这个信息之后,马上联动核对查询身份信息的真实性、有无网络借贷习惯和记录(有专业平台提供该项服务),以及公检法、工商等公开信息(比如是否老赖等),对你会有一个最基础的筛选。
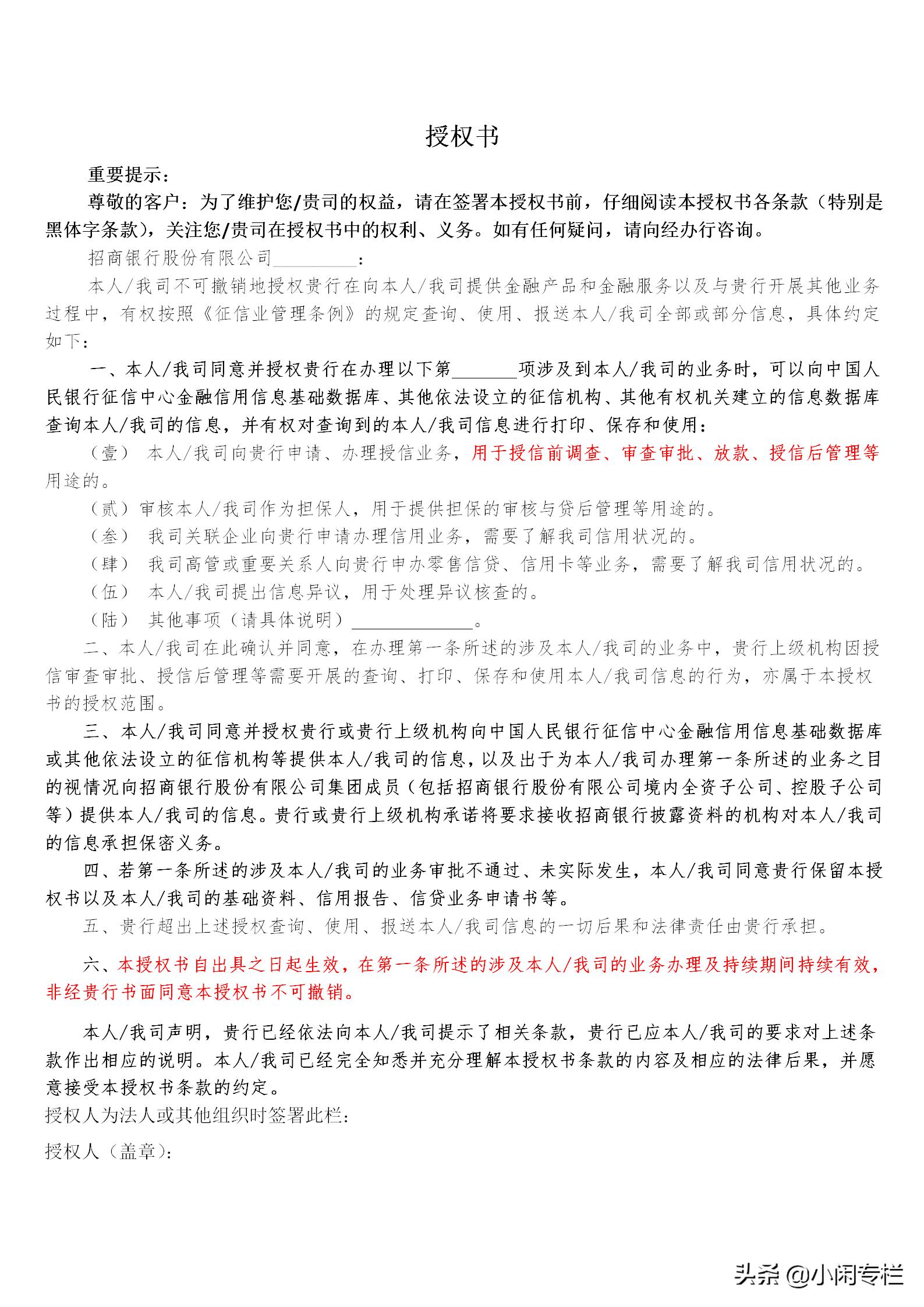
在你申请额度的时候,一定会让你勾选一项《征信查询授权书》,然后后台会自动查询并获取你的征信记录,这是非常重要的一个数据。

征信授权书模板
更重要的是,这个授权不是一次性的,而是在之后相当长的一段时间之内(一般描述为“在业务办理及持续期间”等类似语句),对方都可以随时以贷后管理的名义查询你的征信。 这也是为什么很多人在用借呗等产品的时候,尽管没有过任何逾期记录,但是额度被莫名其妙的降低。因为尽管你借呗没有逾期,但是对方通过你的征信可以得知你整个的负债情况,比如说你最近信用卡整体占用额度过大、其他*款贷**额度明显增多、申请*款贷**记录突然增多等,都可以让对方认为你的经济情况出现了问题,出于风险防范的考虑,对方一定会适度降低对你的授信额度,甚至关闭。
以上还仅仅是最最基础的一些数据应用,还有更多的:
比如你在支付宝上绑定了家里的水电暖等生活缴费,那么你家的位置、面积等硬件信息对方就有了;你在某宝上购物记录,包括消费频率、额度等,说明了你的消费习惯和消费能力。你的收货地址暴露了你的单位地址和家庭地址,甚至根据是否经常变动判断你工作的稳定性。如果再通过平台查询公积金或车辆违章信息等,那暴露的数据就更多了。

这些数据的维度有很多,有来自你“主动”贡献的数据,也有平台通过其他渠道查询的数据,包括了你的方方面面,最终得出一个你的“画像”。可以说,数据比你更懂你。为什么在你降额之后通常你会很愤怒?因为你真的很需要用到这笔钱,但是它却给你断供了。为什么它知道你缺钱?因为数据更懂你!
你觉得还有哪些数据呢?欢迎留言讨论哦,我们共同避免踩坑!