
诊断正确率是衡量医疗水平的重要依据。临床工作者要作出大量的诊断,有的诊断甚至直接关乎生死。事实上,任何情况下诊断错误都难以完全避免。即使在医疗水平较高的西方国家,急诊也有5%~14%的误诊率。诊断错误已成为临床不良事件和医疗诉讼的第二位常见原因。大量患者因诊断错误而出现伤残甚至死亡,其危害性不容低估。住院医师的知识水平相对薄弱,经验不足,临床思维正处于形成阶段,我们有责任帮助他们提高诊断正确率,保证患者安全。
诊断是一个包含了诸多环节的复杂的认知过程:①通过了解病史、体征和辅助检查结果,力求完整地掌握病情信息;②分析、解释和综合这些信息,寻找诊断线索;③根据诊断线索产生诊断假设;④通过补充病史、重复体检、安排检查、观察疗效等手段,以验证或排除诊断假设;⑤得出初步诊断;⑥通过随访和观察,评估和修正已有诊断。上述任何一个环节发生偏差,都可能导致诊断错误。广义上的诊断错误包括三个方面:误诊、漏诊和诊断延误。误诊是指将疾病A错误地诊断为疾病B。漏诊是未能发现疾病存在。诊断延误是指未能在合理的时间发现某病。正如马克思所言:“如果事物的表象和本质直接合二为一,那么一切科学都是多余的了”,作为探求疾病本质的临床医学诊断工作,难以做到毫无偏差,也不可能绝对准确。
为了减少诊断错误,就要增强诊断能力;要增强诊断能力,就不仅要增强临床调查的手段(例如及时更新检查装备),更重要的是提高医生的临床思维水平。临床思维是医生认识疾病的主要*器武**,而检验、影像、内镜等检查手段只是居于辅助地位,是医生思维活动的延伸。辅助检查本身不是认识活动的主体,更不能替代医生的主观能动性。“批判的*器武**不能代替*器武**的批判”,再先进的医疗仪器也需要人来掌控,因而并不能弥补思维错误带来的损失。减少误诊的关键因素还是在医生自己。简言之,医生必须不断丰富自己的学识和经验,提高临床思维能力,力求全面、深入、透彻地认识疾病,才能减少诊断错误,保证医疗质量。文章将从客观条件和主观认识两方面简要剖析诊断错误的原因,并提出相应对策。
一、创造和改善诊断的客观条件
一是尽量减少无错型误诊无错型误诊(no-fault diagnostic errors),系指现有技术条件下某些疾病虽然未得到正确诊断,但医务人员并无明显过错。例如某些新型疾病在为临床充分认识之前往往被误诊,艾滋病传播初期即是如此。此次新型冠状病毒肺炎刚出现时,临床对导致该病的病原体缺乏了解,很难做出正确诊断。很多恶性肿瘤早期没有症状,患者若以其他原因就诊,也很难发现。某一少见病的临床表现若类似其他常见病,诊断难度也很大,例如传染性单核细胞增多症的轻症病例即与普通感冒无异。常见病若临床表现很不典型,也会大大增加诊断的难度,例如重症急性胰腺炎可以完全没有发热、腹痛等常见症状,而表现为意识障碍、休克甚至猝死,除非医生临床经验极为丰富且警惕性高,否则极易误诊。患者的依从性也很重要,以消化道肿瘤的早期诊断为例,如果患者拒绝接受胃镜检查,那么诊断早期胃癌将极为困难。
无错型误诊暴露出我们对疾病认识的局限性。当还不能认识疾病本质时,是否意味着对诊断工作就束手无策了?并非如此。依靠科学的思维和推理,即使不清楚疾病的真正病因,医生也有可能做出恰当的诊断,进而给予(当时的)最佳治疗。例如,1747年英国海军军医James Lind受命调查坏血病的发病机制和治疗方法。当时英国正在快速拓展海外殖民地,而在水手中发病率很高的坏血病严重威胁航行安全。现在认识到,坏血病的发生是由于长期在海上航行,新鲜果蔬供应不足,造成海员们严重缺乏维生素C。Lind的时代距离维生素C的发现尚有一百多年,但他将水手们分组,给予各组受试者不同的饮料(醋、海水、咖喱水、苹果酒、柠檬水等),发现柠檬水预防和治疗坏血病的效果最好。据此他正确指出,尽管不清楚是何种原因导致坏血病,但有可能是缺乏某种物质,而柠檬水可予以补充。这也被认为是现代意义上最早的临床试验
毫无疑问,临床医学不断发展,对疾病的认识也会更加拓展和深化。从古至今,人类对未知世界的探索从未终止,但个人能够掌握的知识终究是有限的,而未知的领域却是无限的。“吾生也有涯,而知也无涯”,以有限的认知对无限的疾病,无错型误诊也许可以在一定程度上减少,但不可能完全消失。为了更多地确诊疾病,更好地保护患者,我们需要终身学习,追踪新进展,吸收新知识,用更先进的思维和理念来提升自己的认识水平。更重要的是,医生要建立开放性的思维,时刻提醒自己在知识、经验和能力方面尚有欠缺,不可能时时做到完美。诊断疾病常怀“戒慎恐惧”之心,则庶几可以减少误诊。
二是研究、控制与改进系统因素。现代医院是复杂的整体,由多个临床和技术科室组成。临床医生做出诊断很少是依靠个人力量进行,常常要做一些辅助检查,有时还需要其他科室会诊协助。小至血常规和生化这些简单化验,大至复杂、昂贵甚至有风险的检查手段如手术探查,诊断工作都需要动用一定的资源。资源需求如果得不到满足,也可能阻碍临床调查,这属于医务人员自己不能控制的客观因素。例如某些疾病需要特殊检查才能确诊,包括遗传疾病的基因检测、恶性肿瘤的病理诊断、传染病的微生物学分离鉴定等。如果缺少这些检查手段该怎么办?此时应充分发挥主观能动性,根据已掌握的临床资料对诊断进行评估,厘清病情的主线和矛盾,发现诊断的困难和症结,确定需要做何种检查,必要时可将患者转诊到有条件的医院完成后续诊断工作。缺少资源可能会在一定程度上推迟诊断,但不能永远成为误诊的“挡箭牌”。更何况,有时误诊并非资源不具备,而是我们未能正确应用,从而埋下医疗隐患。以临床标本的处置为例,比如:尿液标本未能及时送检可滋生细菌,致使患者被误诊为泌尿系感染。体液标本在化验之前耽搁过久,正常细胞发生退变,其外形增大,细胞核变形,被误认为瘤细胞。为杜绝此类差错,需要建立严格的工作流程和质量管理体系,实时监控临床标本的流转和分送,才能从根本上解决问题。
国外研究证实,住院医师工作时间过长造成疲劳,医疗差错也会相应增多。在我国当下,无论新入行的青年医生,还是从业多年的资深教授,多数医务人员都要面对繁重而琐碎的工作,甚至长年累月超负荷运转。加之现阶段医患关系紧张,医务人员承受很大的压力,容易身心疲惫。由于工作负担过重,有时医生难以集中注意力,判断和决策能力下降,也是造成误诊的一个重要原因。医务人员的经验水平是正确诊断的保障。有时影像、内镜或病理切片已有疾病的典型改变,但若缺少经验而又不能求助,诊断医师可能对此视若无睹而失去正确诊断的机会。因此,通过改进体系,保证经验不足的医务人员(例如住院医师)能够及时得到帮助,是十分重要的。医海无涯,陷阱无数,学习游泳必须下水,经验只能在实践中获得。要想减少因经验不足而犯错,一方面要规范培训,保证从业医师具备相应资质,另一方面我们自己也应虚心谨慎,遇到未曾见过或没有把握的问题,及时向他人求教。
二、 避免主观认识错误
一是重视基本临床信息。采集病史和体格检查被称为物理诊断,是临床医师的基本功。无论病情复杂抑或简单,病史和体征都是诊断工作不可或缺的一环。通过物理诊断可形成初步诊断估计,缩小鉴别范围,在此基础上进行针对性的检查,才能提高验前概率,从而充分利用检验效力。忽视病史和体征对于诊断的不可替代的价值,会增加诊断错误的风险。美国著名内科学家Lawrence M. Tierney教授曾说过:“遇到诊断不明的困难病例,对诊断帮助最大的是病史,病史,还是病史”。我国著名内科泰斗张孝骞教授说:“事实上,50%以上的病例应当能够从病史得出初步诊断或诊断线索。30%的病单纯通过体征可以得到诊断。单纯通过化验检查(包括现代一些很完备的检查)得到诊断的不过20%。从这一点来说,应该特别注意采取病史。”两位内科大师发出重视物理诊断的呼吁,其中含义,值得我们认真反思。
倘若不重视物理诊断,过度依赖辅助检查,诊断工作就将失去第一手资料,成为无源之水、无本之木,误诊、漏诊的概率也将明显增加。这方面的例子不胜枚举。一位青年男性因不明原因发热入院,经大量化验检查仍未明确发热原因。床旁体检发现患者右下腹有一包块,再仔细询问病史,原来患者一个月前曾有夜间剧烈右下腹痛,数小时后又迅速自发缓解。经手术探查证实患者为阑尾脓肿,最初阑尾急性炎症造成腹痛,而后阑尾发生穿孔,腹痛随之缓解,但逐渐包裹形成腹部脓肿,局部症状和体征不明显,却以发热为主要表现。随着疾病谱的变迁,慢性代谢性疾病和肿瘤的发病率不断增加,很多患者因病情需要服用较多药物,药物或其他诊疗干预引起的医源性疾病不容忽视。例如,血管紧张素转化酶*制剂抑**引起咳嗽,钙离子拮抗剂造成便秘,非甾体抗炎药导致消化道出血等。对于这类疾病,必须仔细询问病史才能获得诊断线索。
二是优先考虑急危重症和可以治疗的疾病。若从预后和时效两个角度来分析,可将临床疾病大致分为四类:(1)危重而又急迫,主要是威胁生命的各类急症,例如猝死、急性心肌梗死、张力性气胸、过敏性休克、消化道大出血等。(2)病情重但不急迫,例如恶性肿瘤。这类疾病最终可能导致患者死亡,但短时间内病情仍可相对稳定。(3)急迫但不危重。某些疾病可能症状较重,患者就医意愿急切,但病情本身并不重,一般不会威胁生命,例如急性腹泻、过敏性皮炎、轻微外伤等。(4)既不危重,也不急迫。很多慢性疾病属于此类,包括胃食管反流病、慢性胃炎、肠易激综合征等。以上分类只是相对的,但就诊断而言,第一类疾病是诊断思维的重点,必须快速鉴别并处置;第二类疾病也应给予相当的重视,尤其要努力发现处于病程早期,表现隐匿的恶性肿瘤。当诊断不明时,必须优先考虑并排除危重疾病,特别是早期诊断可有效治疗的疾病。否则,一旦发生诊断错误,患者可能会付出生命的代价。这方面的经验教训不少。
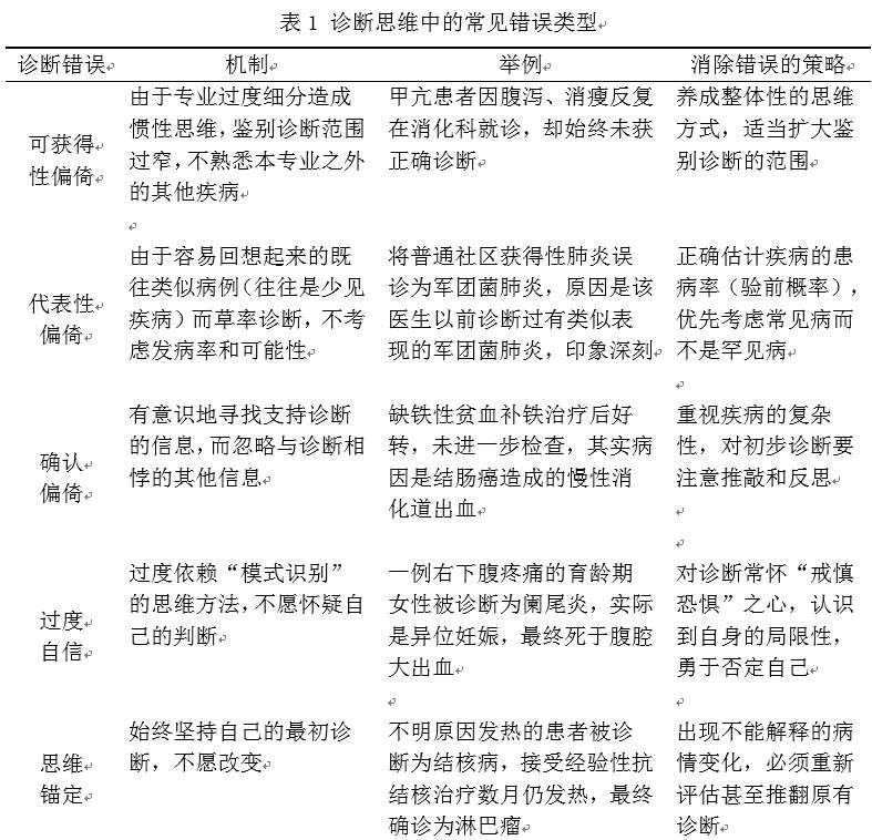
三是努力减少认知错误。研究发现,大多数诊断错误并非由于医生缺少相关知识,而是由于临床思维错误。美国的一项研究分析了诊断错误的原因,作者纳入100例误诊病例(其中33例死亡)。分析原因发现其中74例误诊是医生错误的临床思维所致,医生知识或技能欠缺所致误诊只有4例。可见,先进的化验检查并不能弥补错误的临床思维,它们只是诊断的工具和临床思维的延伸,不能弥补临床思维错误造成的不利后果。从认知心理学的角度来看,不正确的诊断思维其根源还是人的认知错误(cognitive errors),又被称为认知偏倚,包括可获得性偏倚(availability bias)、代表性偏倚(representativeness bias)、确认偏倚(confirmatory bias)、过度自信(overconfidence)及思维锚定(anchoring)等,其具体涵义和举例见表1。

四是高度重视随访。时间是最有力的诊断*器武**。病情是一个动态演变的过程,与之相适应的诊断工作也(必须)是一个动态的过程。疾病不断发展变化,诊断也需要不断调整。在疾病初期,由于病情尚未得到充分发展,诊断线索尚未充分暴露,此时诊断错误的风险相对较高,故做出初步诊断(拟诊)后必须注意随访,及时追踪病情变化。做出初步诊断只是临床工作的第一步,还有待于进一步修正、完善,甚至*翻推**。新的诊断仍必须在临床实践中得到再修正、再完善,这样的过程反复多次,最终才可能产生最合理的诊断。
综上所述,诊断的核心任务在于透过疾病的表面(临床表现)去认识其本质(病因)。诊断错误反映了我们主观认识的缺陷,难以完全消除,但必须努力减少和避免。从辩证唯物主义的角度来看,诊断错误是对疾病不充分、不全面,因而也是不正确的认识,是对疾病本质的否定。其积极意义在于为正确认识疾病开辟了新的道路,如果我们认清了误诊的原因,吸取了误诊的教训,我们就可能对误诊做出再次否定和扬弃,从而得到相对正确的诊断。这也完全符合古典哲学“正、反、合”的辩证法命题。另一方面,即使相对正确的诊断,也只能反映疾病某一阶段的状况。疾病是一个不断发展、变动不居的动态过程。“人不能踏入同一条河流”,作为矛盾斗争的双方,人体与疾病双方也时刻发生此消彼长的变化,病情的主要矛盾或矛盾的主要方面也会相互转化。因此,医生应充分认识到自身知识水平和思维方式的局限性,真正做到以患者为师,虚心求教,在临床工作中力求完整搜集第一手资料,全面分析病情,随时推敲原有判断,在新证据面前勇于反思甚至否定自己,才能不断提高诊断水平。(作者:吴东,系北京协和医院消化内科主任医师)