(报告出品方/分析师:国信证券 唐旭霞 戴仕远)
车灯控制器全球龙头,核心竞争力突出
智能、节能电子部件系统方案提供商,车灯控制器全球龙头
公司以灯控产品起家,公司2003年9月成立于上海浦东,2005年研发HID-400电子镇流器通过德国大众实验,2008年获得德国奥迪LED首个车灯控制器产品开发协议与定点采购合同,2009年无汞HID镇流器切入奥迪Q7产业链,已成为大众集团、奥迪、保时捷、宾利、捷豹、路虎、福特、宝马、雷诺等全球知名整车厂商供应商,提供主光源、辅助光源、氛围灯控和尾灯控制器等产品,公司为车灯控制器领域龙头,2021年全球灯控市占率约14%。

公司是汽车智能、节能电子部件系统方案提供商,当前业务覆盖汽车照明控制系统、电机控制系统、能源管理系统和车载电器与电子四大板块。


公司业务分为四大板块,灯控贡献五成收入业绩。
2021年公司实现28亿营收,实现归母净利润 3.89亿元。收入来自汽车照明控制系统、汽车电机控制系统、能源管理系统和车载电器与电子等一百多种产品,照明控制、电机控制、能源管理、车载电器与电子分别贡献营收13.79亿元、6.05亿元、0.69亿元、5.25亿元,占收入整体的49%、22%、2%、19%。
1)照明控制系统包括主光源控制器、辅助光源控制器和氛围灯控制器和尾灯控制器,分别应用于前大灯、日间行车灯、车内氛围灯及尾灯的控制和调节;
2)电机控制系统包括中小型电机控制系统和机电一体化,可应用于整车各部位;
3)能源管理系统主要包括DC/AC逆变器和DC/DC转换模块等,可实现电压间的转换;
4)车载电器与电子包括汽车电器产品和电磁阀,主要为在汽车环境下能够独立使用的电器电子装置。

灯控市占率持续提升,2021年主光源控制器全球市占率约14%。
灯控是公司收入来源核心,招股说明书显示,公司2018年主光源控制器销售741万只(HID主光源243万只),获得收入9.85亿元,全球市占率为5.26%;随后几年公司顺应行业发展趋势,大力布局LED照明控制相关产品,不断获得相应客户新定点。
考虑产品结构变化,我们根据公司披露的2019年前三季度主光源控制器(LED及氙气)产品单价做年降调整,假设主光源产品单价为114元,2021年全球乘用车产量为5705万辆,根据fortune business insights的数据大灯中62%为LED及氙气车灯,以此得到2021年公司主光源控制器全球市占率约为13.97%,相较2018年提升8.71pct。
客户+技术+品质+供应链优势,核心竞争力突出
汽车电子行业对企业规模化生产能力、生产工艺专业化水平、生产设备先进化程度、采购供应链管理能力和产品质量控制能力等多方面提出严格要求。
公司具备强悍的软硬件实力、完备的人才体系、顶级生产能力。大众集团包括其下属子公司奥迪公司、保时捷汽车、宾利汽车和*博兰**基尼汽车等知名车企是公司核心客户,公司与核心客户合作多年,具备强悍供应能力。
批量出货保证采购端规模优势,同时公司拥有全球领先的供应链资源,全球前10强汽车半导体公司中有8家是公司的战略伙伴,也已与全球30多家知名汽车电子器件供应商建立战略合作关系。
对应整车厂大部分采取“零库存”和“及时供货”供应链管理模式,公司依托信息化系统和管理手段,实行准时化供应和以销定产模式,有效缩短制造周期,提高库存周转率,减少资金占用,实现稳定和高效的生产运营。
1) 核心竞争力一:客户资源优质。
2022年前三季度,公司前五大终端客户合计营收占比 82.5%,德国大众、一汽集团、上汽大众、康明斯、潍柴动力营收占比分别为 23.9%、25.9%、21.5%、6.6%、4.7%。
公司已先后成为上汽大众、奥迪公司、一汽大众和保时捷汽车的*级A**供应商。
公司在传统优势客户的基础上拓展某北美新能源主机厂、丰田本田日产等日系客户、福特、宝马、雷诺等国际汽车集团,以及国内造车新势力理想、蔚来、小鹏等。

2) 核心竞争力二:技术全球领先,重视人才培养。
软件+硬件+工艺,公司拥有达到国际先进水平的汽车电子开发实力。
1)公司具有自主开发符合AUTOSAR标准架构的汽车电子产品并可与整车厂商车型开发平台直接对接的研发技术,且应用水平已达到该开发标准4.3版本的要求,所生产的产品通过了代表行业领先研发水平的SPICE 2级审核,并达到了行业最严苛的安全标准ASIL B,处于行业领先水平。
2)公司建立了达到国际先进水平的EMC实验室,该实验室不但通过中国合格评定国家认可委员会(CNAS)的实验室检测能力认证,拥有第三方检测资质,还获得了包括奥迪公司、大众集团在内的重要客户的试验资质认证,可进行第二方认证。此外,公司还拥有100余台(套)试验与检测设备,用于产品性能参数的可靠性测试,并与同济大学、浙江大学、宁波大学、英飞凌、安森美成立联合实验室进行汽车电子相关产品前期技术的研究和开发。
3)具有多年模具设计制造历史,其连续深拉伸自动冲压模具的设计开发能力领先于国内同行。拥有一支富有经验和能力的工艺开发团队,多年来致力于提供一流的工艺解决方案,提供先进的产线设备、试验设备、开发设备、工装、夹具等的设计开发。
在汽车零部件工艺制程领域的技术已经从SMT、DIP到ASSEMBLY形成了完整的工艺链。在SMT领域掌握并导入了全球领先的激光刻印、真空回流焊技术。最小的贴片芯片尺寸为0402/0201,最大为 100*90*21mm,芯片间距最小0.3mm,PCBA设计可以做到24层板;并已掌握并导入了铝基板的贴片工艺技术。
DIP部分已经熟练掌握并导入了波峰焊及选择性波峰焊技术。在后段ASSEMBLY领域导入了先进的在线ICT、在线分板、接插件压接、自动点涂胶、灌胶、自动焊接、自动锁螺丝、涂层技术等工艺。除了专注车身电子及动力总成工艺之外,还研究汽车新能源产品等多个汽车领域的先进工艺。

汽车电子行业是典型的知识密集型行业,专业人才的规模和质量决定了汽车电子企业的技术水平和行业竞争实力。
因此,公司在业务不断发展壮大同时始终重视人才培养,截至2021年末拥有一支由博士、硕士和富有经验的工程师组成的844人研发团队,占公司总人数40%。
同时设立汽车电子研发中心、机电研发中心、德国技术中心等多个研发机构,技术能力涵盖系统设计、硬件、软件、机械、仿真、工艺与设备开发等多领域,具备软硬件仿真、EMC仿真、热仿真、有限元分析、HIL测试等多种设计开发能力。
公司还拥有高效、专业、具有国际化视野的管理团队,团队成员长期供职于汽车电子相关领域,平均从业经验超过10年,对行业有着深刻理解,拥有丰富的汽车电子相关领域管理经验和项目开发执行能力。

横向对比,科博达研发人员人均薪酬、研发人员人均产值、研发费用率位居汽车电子汽车前列。
从研发人数来看,德赛西威、华阳集团、均胜电子均超1500人,科博达844人;
从研发费用率来看,科博达、德赛西威、经纬恒润、天准科技研发费用率超10%;
从研发人员数量占比来看,汽车电子企业研发人员数量占比大多超过30%;
从研发人员人均产值来看,均胜电子(997万元/人)、保隆科技(504万元/人)、德赛西威(424万元/人)、科博达(333万元/人)领先其他汽车电子企业;
从研发人员人均薪酬来看,科博达研发人员人均薪酬位居前列(24万元)。



3) 核心竞争力三:产品品质卓越、客户响应高效。
在产品生产制造方面,公司具备完整的产品工程设计与设备开发能力,自主设计、组装的自动化生产线达到行业领先水平,可满足全球知名整车厂商对于生产工艺的严苛标准,公司所生产的主要产品零公里 PPM 低于 10。
此外,在客户服务方面,公司以客户需求为导向,搭建灵活高效的客户响应体系,以最大程度地提高客户满意度,为整车厂提供全方位的服务,多次获得整机厂的优秀服务奖。
4) 核心竞争力四:一流的供应链资源和高效的供应链管理能力。
电子元器件约占公司营业成本的40%,公司拥有全球领先的供应链资源、优势明显。全球前 10 强汽车半导体公司中有 8 家是公司的战略伙伴;同时,公司已与全球 30 多家知名汽车电子器件供应商建立了战略合作关系。
对应整车厂大部分采取的“零库存”和“及时供货”的供应链管理模式,公司依托信息化系统和管理手段,实行准时化供应和以销定产模式,有效缩短制造周期,提高库存周转率,减少资金占用,实现稳定和高效的生产运营。

公司目前主要的芯片供应商包括安富利、英飞凌、微芯科技、威雅利、瑞萨电子等。

产品逻辑一:打造汽车域控制器平台件
汽车智能化程度提升,电子电气架构升级
新一代信息通信技术、大数据、人工智能、互联网等影响下,万物互联时代即将到来。
汽车随之进入第四次技术革命,成为可移动第三空间,通过肢体动作、语音命令操作实现自动化。

同时,汽车将人、车、路、信息等融为一体,纵向实现无人驾驶,横向与智慧交通、智慧城市、智慧能源、智慧基建融为一体,有效改善居民出行效率,改变居民生产生活方式,催生新的产业,形成新的经济增长点。

汽车智能化下车辆架构发生改变适应需求——从EE(电子电气)到“计算+通信”。
传统电子电气架构中,车辆主要由硬件定义,采用分布式的控制单元,专用传感器、专用ECU及算法,资源协同性不高,有一定程度的浪费;计算+通信架构中,旨在实现软件定义汽车,信息互通互联。
汽车电子电气架构奠定车辆底层框架。
汽车电子电气架构(Electronic and Electrical Architecture,文中简称EEA)是由车企所定义的一套整合方式,是一个偏宏观的概念,类似于人体结构和建筑工程图纸,也就是搭了一副骨架,需要各种“器官”、 “血液”和“神经”来填充,使其具有生命力。
具体到汽车上来说,EEA把汽车中的各类传感器、ECU(电子控制单元)、线束拓扑和电子电气分配系统完美地整合在一起,完成运算、动力和能量的分配,实现整车的各项智能化功能。
车辆架构从分布向集中发展。
全球零部件龙头企业博世曾经将汽车电子电气架构划分为三个大阶段:分布式电子电气架构-【跨】域集中电子电气架构-车辆集中电子电气架构,三个大阶段之中又分别包含两大发展节点,一共六个发展节点,细化了电子电气架构将从分布式向车辆集中式演变的过程。
伴随汽车自动化程度从L0-L5逐级提升,目前大部分的传统车企电子电气架构处在从分布式向【跨】域集中过渡的阶段。分布式的电子电气架构主要用在L0-L2级别车型,此时车辆主要由硬件定义,采用分布式的控制单元,专用传感器、专用ECU及算法,资源协同性不高,有一定程度的浪费;
从L3级别开始,【跨】域集中电子电气架构走向舞台,域控制器在这里发挥重要作用,通过域控制器的整合,分散的车辆硬件之间可以实现信息互联互通和资源共享,软件可升级,硬件和传感器可以更换和进行功能扩展;再往后发展,以特斯拉Model 3领衔开发的集中式电子电气架构基本达到车辆终极理想——即车载电脑级别的中央控制架构。
同时高等级自动驾驶发展带来传感器数量和融合算法骤增,现有广泛使用的传统分布式电子电气架构面临ECU数量增加冗余成本提升、传感器数据耦合困难、布线复杂度提升、线束成本提升等问题,难以支撑车辆L3+自动驾驶功能的实现。

参照特斯拉成长路径,国内新能源车企蔚来、小鹏、理想接连升级电子电气架构,比亚迪紧随其后。
蔚来率先在2018年推出的ES6上使用域控架构,以车身域、底盘域、动力域、信息娱乐域以及辅助驾驶域构成整车;
比亚迪2022年全面转型新能源,同时推出智能动力域、智能车控域、智能座舱域、智能驾驶域四域布局,脱离油改电路线;
理想在2022年L9车型中使用中央控制域、自动驾驶域、智能座舱域架构,中央控制域集成动力、车身和部分底盘功能;小鹏同年推出G9,率先推动中央计算+区域控制器架构,领先国内车企。

域控制器市场空间广阔,预计2025年市场规模为753亿元
博世经典的五域分类拆分整车为动力域(安全)、底盘域(车辆运动)、座舱域/智能信息域(娱乐信息)、自动驾驶域(辅助驾驶)和车身域(车身电子),这五大域控制模块较为完备的集成了L3及以上级别自动驾驶车辆的所有控制功能。
1)动力域控制器是一种智能化的动力总成管理单元,借助CAN/FLEXRAY实现变速器管理、引擎管理、电池监控、交流发电机调节。
其优势在于为多种动力系统单元(内燃机、电动机\发电机、电池、变速箱)计算和分配扭矩、通过预判驾驶策略实现CO2减排、通信网关等,主要用于动力总成的优化与控制,同时兼具电气智能故障诊断、智能节电、总线通信等功能。公司暂无动力域控产品,但具备车载充电模块OBC等相应待集成模块业务布局。
2)底盘域与汽车行驶相关,由传动系统、行驶系统、转向系统和制动系统共同构成。
传动系统负责把发动机的动力传给驱动轮,行驶系统把汽车各个部分连成一个整体并对全车起支承作用,转向系统保证汽车能按驾驶员的意愿进行直线或转向行驶,制动系统迫使路面在汽车车轮上施加一定的与汽车行驶方向相反的外力,对汽车进行一定程度的强制制动,负责减速停车、驻车制动。智能化推动线控底盘发展。
公司域控产品起步于底盘,2021年获得比亚迪若干车型底盘域控制器和底盘悬架控制器项目定点,同时公司积极扩展业务,积极沟通国内外新能源头部企业及传统主机厂,未来有望获得更多项目订单。
3)智能座舱主要包括全液晶仪表、大屏中控系统、车载信息娱乐系统、抬头显示系统、流媒体后视镜等,核心控制部件是域控制器。
座舱域控制器(DCU)通过以太网/MOST/CAN,实现抬头显示、仪表盘、导航等部件的融合,不仅具有传统座舱电子部件,还进一步整合智能驾驶ADAS 系统和车联网V2X 系统,从而进一步优化智能驾驶、车载互联、信息娱乐等功能,实现“独立感知”和“交互方式升级”。
一方面,车辆具有“感知”人的能力。智能座舱系统通过独立感知层,能够拿到足够的感知数据,例如车内视觉(光学)、语音(声学)以及方向盘、刹车踏板、油门踏板、档位、安全带等底盘和车身数据,利用生物识别技术(车舱内主要是人脸识别、声音识别),来综合判断驾驶员(或其他乘员)的生理状态(人像、脸部识别等)和行为状态(驾驶行为、声音、肢体行为),随后根据具体场景推送交互请求。
另一方面,车内交互方式从仅有“物理按键交互”升级至“触屏交互”、“语音交互”、“手势交互”并存的状态。
此外,多模交互技术通过融合“视觉”、“语音”等模态的感知数据,做到更精准、更智能、更人性化的交互。
公司暂无独立智能座舱域控产品提供,其与控股股东成立的合资公司提供自动驾驶域+智能座舱域+网关三合一产品配套。
4)自动驾驶域控制器使车辆具备多传感器融合、定位、路径规划、决策控制能力,通常需要外接多个摄像头、毫米波雷达、激光雷达等设备,完成的功能包含图像识别、数据处理等。域控制器的输入为各项传感器的数据,进行涵盖感知、决策、控制三个层面的算法处理,最终将输出传送至执行机构,进行车辆横纵向控制,产品整体技术难度较高。
公司合资公司突破技术壁垒,提供自动驾驶域控、座舱域控及网关相关功能三合一产品配套,已获得蔚来下一代车型“Firefly”(萤火虫)订单,预计生命周期销量超过100万只。
5)车身域控制器从分散化的功能组合,逐渐过渡到集成所有车身电子的基础驱动、钥匙功能、车灯、车门、车窗等的大控制器,控制系统综合灯光、雨刮洗涤、中控门锁、车窗控制;PEPS 智能钥匙、低频天线、低频天线驱动、电子转向柱锁、IMMO 天线;网关的CAN、可扩展CANFD 和FLEXRAY、LIN 网络、以太网接口;TPMS 和无线接收模块等进行总体开发设计。
公司产品技术已从底盘域领域延伸至车身域,获得国内一家新能源车企业后续车型产品定点,同时也在积极沟通国内外车企,项目有望持续拓展。


智驾域、座舱域先行突破,底盘域、车身域、动力域紧随其后。
我们预期在国内各方势力布局下,汽车域控制器需求将加速提升。其中智能驾驶域、智能座舱域得益于前瞻技术布局,率先起量,2030将成为大部分智能汽车标配。
车身域控制器、动力域控制器及底盘域控制器预计2023年开始量产,成长期内产品单价、渗透率均处于加速提升阶段。整车域控制器市场规模有望从2021年的55亿元成长到2025年的753亿元,成长空间广阔。

域控制器总成为核心环节,国产供应商取得突破
域控制器(DCU)底层硬件仍然是汽车电子控制单元(即ECU),只是相较于ECU而言,DCU的处理器算力更强、接口数目更多,软件方法更新。
两者(DCU/ECU)产业链上游核心产品为芯片,决定域控制器核心计算能力,芯片设计层面主要由海外垄断,晶圆代工和封装测试层面大部分国产化半导体龙头企业具备实力;中游核心产品MCU(海外为主),PCB板(国产化率较高)、无源器件(一定程度国产化);下游域控制器总成厂商由全球零部件巨头企业领先,近年来国内部分上市公司和初创企业逐渐实现产品研发和订单斩获。
1)上游—芯片层面,晶圆的原始材料是硅,通过纯化、融解、注入籽晶、拉出成单晶硅晶棒、硅晶棒再经过切段,滚磨,切片,倒角,抛光,激光刻,包装后,即成为积体电路工厂的基本原料——硅晶圆片,即晶圆,也就是芯片制作的原料;
芯片厂收到晶圆后,通过使用化学、电路光刻制版技术,将晶体管蚀刻到硅晶圆之上,蚀刻完成后将单个的芯片一块块地从晶圆上切割下来,并进行封装测试,这一步芯片制作完成;将发去下游的控制器制造厂SMT产线上,进行PCBA(印刷电路板)。
将需要的各种芯片贴装到电路板上,最后进行Housing(外壳组装)。
芯片直接反映域控制器技术应用和性能,国内在晶圆代工和封装测试方面都有一定积累,但在芯片设计方面尚较为空白,而这正是国内外汽车控制器差距所在。

2)中游MCU(微型控制器)端——域控制器中游环节主要是微控制单元(MCU),又称单片微型计算机或单片机,是把CPU(中央处理器)的频率与规格做适当缩减,并将内存、计数器、USB、A/D转换、UART、PLC、DMA等周边接口,甚至LCD驱动电路都整合在单一芯片上,形成芯片级的计算机,为不同的应用场合做不同组合控制。
MCU可以视为一个小型的控制器,大多数ECU会基于多个MCU、PCB板进行更为复杂的控制功能设计。市场主要被瑞萨电子、恩智浦等海外供应商占据,国内芯旺微、杰发科技和小华半导体等进入汽车前装市场,所占份额极小。

3)中游PCB端——PCB(印刷电路板)是汽车控制器内部元器件电气连接的载体,主要材料是覆铜板,当前国产化率较高,中国PCB厂商在全球占据重要地位。

4)中游无源器件端——无源器件分为RCL和射频元器件两大类,其中RCL约占无源器件的90%,在RCL中,电容、电阻和电感是三种主要类型。电容的主要功能是旁路、去耦、滤波和储能,产值约占无源器件整体的66%;电感的主要功能是滤波、稳流和抗电磁干扰,产值占比约14%;电阻的主要功能是分压、分流、滤波和阻抗匹配,产值占比约9%。
电容器主要包括陶瓷电容、铝电解、钽电解、薄膜电容等,其中陶瓷电容可以做到更小的体积、更大的电压范围,更低廉的价格,在整个电容器领域占比约50%,陶瓷电容器中又以MLCC(片式多层陶瓷电容器)为主导(占比超90%)。
全球MLCC厂商可分为三个层级,村田、三星电机、太阳诱电、TDK等日韩厂商位于第一梯队,占据超过50%市场份额;国巨、AVX等港台厂商位于第二梯队;风华高科、火炬电子、三环集团、宇阳及鸿远电子等占据第三梯队,市场份额约10%。

5)下游域控制器总成端——域控制器总成的领先企业主要包括博世、电装、大陆、TTTech、Aptiv、伟世通等国际TIER 1巨头,其中奥地利企业TTTech的自动驾驶域控制器和奥迪A8和上汽进行深度合作,伟世通的座舱域控制器已经在吉利、奔驰等车企进行装配量产;国内以德赛西威为代表的零部件企业在座舱域和自动驾驶域方面近年来也和部分造车新势力企业(车和家、小鹏汽车等)建立了配套关系,其余的域控制器布局企业还有华为、东软睿驰、合众汽车、布谷鸟、百度、环宇智行、知行科技、海高汽车、领目科技等等。
目前,技术先行的智能驾驶域、智能座舱域竞争格局初现,底盘域、车身域、动力域处于产业化初级阶段。
智能座舱域天下三分,蔚来、小鹏、理想、特斯拉等部分主机厂存在自研诉求,考虑与第三方共研软硬件解耦路线;智能座舱平台供应商如华阳集团、诚迈集团等致力建立智能汽车开放生态,以此切入市场;德赛西威、哈曼、博世等传统海内外Tier 1供应商具备先发优势,不断构筑全平台产品线格局。

智能驾驶领域四王圈地,主机厂在智能驾驶领域自研以求软件定义汽车下底层硬件自主权;另有TTTech、创时智驾等公司以中间件切入,打造通用化平台;另有博世、采埃孚、大陆等Global Tier1努力转型;德赛西威、经纬恒润等提供软硬件一体化自动驾驶全栈解决方案,深度合作赋能主机厂。

自动驾驶域控制器行业玩家包含传统外资Tier1、本土Tier1、互联网科技与软件公司、整车企业。
1)传统外资Tier1,基于底层芯片,建设软件平台(比如博世、采埃孚发布中间件),向整车厂出售域控制器,代表性厂商有采埃孚、博世、大陆等;
2)本土Tier1,主要联合芯片厂商、软件公司和整车企业合作,构建软硬件一体的自动驾驶全栈解决方案,契合国内交通场景需求,代表性厂商有德赛西威、经纬恒润等;
3)互联网科技公司,专注于自动驾驶技术软件平台,AI、算法能力突出,代表性玩家有TTTech(自动驾驶软件平台MotionWise);
4)车企,特斯拉全栈自研FSD。

竞争格局层面,国外巨头布局早,其中伟世通目前是智能座舱域控制器领域的佼佼者,国内厂商近年来加码布局并落地相关产品。
伟世通SmartCore早在2018年通过搭载于奔驰MBUX系统上实现量产,采用伟世通Smart Core方案的厂家最多,Smart Core中高端支持语音助手、车内感知、驾驶员监控、AI集成驾驶员健康、360环视等,未来,计划将SmartCore座舱域与DriveCore驾驶域结合成智能座舱解决方案。
此外,德赛西威、华为、华阳集团、诺博科技等本土供应商也纷纷推出座舱域控制器产品,配套主流的自主品牌客户。

2021年,中国市场乘用车前装标配搭载行车(不含融合泊车)域控制器(含行泊一体)上险量为52.83万辆,同比增长102%;搭载行泊一体域控制器上险量为37.34万辆,同比增长159.13%。
2022年,高工智能发布智能驾驶域控制器、行泊一体(本土)供应商市场竞争力TOP10榜单,该榜单基于高工智能汽车研究院前装定点及量产项目数据库为基础,通过企业规模、资本实力、研发实力、经营能力、行业影响力、成长潜力等六个一级指标评判,德赛西威、东软睿驰、诺博科技、福瑞泰克等企业上榜。

2022年,座舱域控制器装机量快速增长,以德赛西威、东软、华阳集团为代表的本土Tier1开始崛起。
根据盖世汽车、高工数据,2022年1-5月,国内座舱域控制器装机量突破47万套,同比增长25%,TOP10供应商市占率超95%,本土化座舱域控制器上榜厂商为德赛西威、东软、诺博科技、博泰,市占率分别14.2%、12.4%、5.6%、1.2%。

汽车智能化催生线控底盘需求。
线控底盘用电信号代替传统的机械、液压或气动连接,驾驶员的操作指令被传感器装置感知,然后以电信号的形式通过网络传输到执行器和电子控制器。
智能汽车需要大量的、精确的底盘系统信号、精确的车辆模型以及复杂场景下精度的感知状态,自动驾驶的执行层需要功能完善、系统相应和高精度,从而催生线控底盘技术的需求。

线控汽车底盘主要由线控转向、线控制动、线控换挡、线控油门和线控悬架组成。
智能底盘将全方位实现机械解耦,实现纵,横,垂三向一体化主动控制,并且具备自学习能力,必须实现线控制动系统、线控转向系统、智能悬架系统的深度协同,在底盘域的基础上协同控制。
底盘域控制器常见集成的有空气弹簧的控制、悬架阻尼器的控制、后轮转向功能、电子稳定杆功能、转向柱位置控制功能等。通过与智能执行器的结合,预留足够算力的底盘域控制器可以支持集成整车制动、转向、悬架等车辆横向、纵向、垂向相关的控制功能。

竞争格局:外资领先,自主品牌取得突破。
底盘域零件复杂、集成技术难度大、安全要求高,量产较少。
(1)马瑞利为阿尔法罗密配套底盘域控制模块、大陆集团为大众MEB平台开发的ICAS1车辆控制域控制器将车⾝域、动⼒域、底盘域三域融合、采埃孚cubiX集成控制底盘、转向、制动和动力系统预计与2023年量产。
(2)自主品牌方面:科博达取得了比亚迪的底盘域控定点,并预计与2023年量产。经纬恒润参与了蔚来智能底盘域控制的研发和配套,助力蔚来智能旗舰电动轿车ET7和首款大五座ES7上市发布。

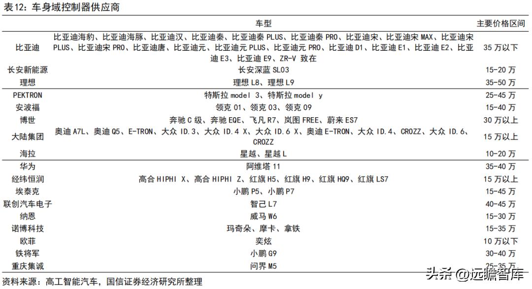
车身域控制器从分散化的功能组合,逐渐过渡到集成所有车身电子的基础驱动、钥匙功能、车灯、车门、车窗等的大控制器,控制系统综合灯光、雨刮洗涤、中控门锁、车窗控制;PEPS 智能钥匙、低频天线、低频天线驱动、电子转向柱锁、IMMO 天线;网关的CAN、可扩展CANFD 和FLEXRAY、LIN 网络、以太网接口;TPMS 和无线接收模块等进行总体开发设计。
竞争格局:车企自研与tier 1供应并行,自主品牌取得突破。
车身域控制器主要有两条路线,一条是比亚迪、理想、长安新能源等主机厂自研路线,另外一条是tier 1供应路线,大陆、博世、海拉等外资配套合资及部分自主车型,华为、经纬恒润、埃泰克等自主品牌主要配套自主品牌车企。

科博达域控制器产品多点开花
公司布局底盘域控制器、车身域控制器产品。公司在汽车智能化、电动化领域具有较多的技术积累,具备充足的技术储备和领先的研发能力,切入域控领域先后布局底盘域控制器、车身域控制器产品,相关产品有望明年SOP,项目持续拓展。
1)底盘域控制器是公司先发力点,可集成的功能多样,常见的有空气弹簧的控制、悬架阻尼器的控制、后轮转向功能、电子稳定杆功能、转向柱位置控制功能等。通过与智能执行器的结合,预留足够算力的底盘域控制器可以支持集成整车制动、转向、悬架等车辆横向、纵向、垂向相关的控制功能。现阶段底盘域控制器主要实现系统通讯和逻辑控制功能,该产品功能仍在快速迭代。公司底盘域控制器产品定点比亚迪,并将于2023年SOP。
2)车身域控制器负责集中处理车身控制类功能逻辑,简化各子节点ECU功能,减少其运算资源的浪费,算力集中化。一般集成BCM、PEPS、TPMS、Gateway等功能,也可拓展增加座椅调节、后视镜控制、空调控制等功能,综合统一管理各执行器,同时使用TSN骨干网络,加速域控间信息交互响应。公司车身域控制器定点某造车新势力客户,预计2023年量产。
3)智能驾驶域控制器负责处理车辆驾驶过程传感器数据融合、计算任务,并基于此向汽车动力单元下达指令,赋予汽车多传感器融合、定位、路径规划、决策控制能力,是决策层核心。一般由AI芯片、CPU、MCU等高算力芯片构成,外接摄像头、激光雷达等传感器,具备图像识别、数据处理能力。
公司也在积极布局智能驾驶域控制器相关产品,具备车规级智能驾驶域控制器完全自主研发、硬件设计、生产制造、全栈软件算法及解决方案能力,可以全周期赋能L1-L4级别智能驾驶,目前处于和主机厂深度沟通阶段。域控制器行业进入发展快车道,公司在该领域的布局和拓展未来有望形成新的增长点。
公司出资4000万设立合资企业,正式进入智能驾驶领域。
在域控制器与智能执行器的技术架构与通讯要求积累基础上,为更好布局汽车智能化技术领域,推进现有产品的技术升级,2022年10月11日,公司发布公告,拟与上海恪石、三亚恪石共同出资设立合资公司科博达智能科技。
主营汽车智能化技术平台的软件算法与中心域控制器硬件产品,以及相关高性能传感器等相关产品,同时提供高级别自动驾驶的整套技术解决方案及全栈式技术咨询与服务。
合资公司注册资本2亿元,公司以自有资金出资4,000万元,占比20%。科博达智能科技公司已获得蔚来汽车中央集成控制器产品定点,定点车型为“Firefly”(萤火虫)。

智能驾驶相关硬件产品与公司现有汽车电子产品可形成较好协同效应,提升公司综合竞争力和可持续发展能力。公司借助控股股东的资金和资源优势,有利于加快推动现有汽车电子产品迭代升级,对公司技术创新、成果转化带来积极作用,进一步提高科博达产品市场占有率,提升公司品牌影响力。
产品逻辑二:打造汽车执行层中小微电控系列产品
公司产品聚焦低压部件层,通过对电流电压的控制实现对终端电器功能的调节以及终端机械件精密位移运动的控制。公司2003与上汽大众开发镇流器(实现高低压转换),后开发LED车灯控制器等,在电源控制的基础上将产品拓展至各类中小微电控制器(调光天幕控制器、悬架控制器)、智能执行器(控制电磁阀、继电器等)、域控制器(管理和控制各类ECU、传感器和执行器)、车载电子电器等产品。

车灯控制器:产品升级,公司产品布局完善、客户拓展顺利
车灯集外观件-安全件-电子件于一体,是车身上具备强消费驱动力的核心零部件,是汽车每次大小改款的必改项目,产品升级几乎是必然趋势。细分来看,车灯的技术升级主要围绕光源和和功能两条主线进行。
1)前大灯:基于光源的卤素-氙气-LED-激光光源升级;基于功能的传统照明到智能车灯(矩阵式LED/ADB/AFS/像素级成像)升级。各车企的选择路线来看,奥迪和奔驰侧重LED方向(多颗粒),宝马侧重激光光源。
2)后尾灯:基于光源的卤素-LED-OLED光源升级,基于形态的分离式到贯穿式升级。各车企的选择路线来看,市面上主流车企的新车基本都开始使用LED作为尾灯光源,奥迪在全新A8上开始使用贯穿式后尾灯及OLED后组合灯。
3)氛围灯:基于覆盖范围(顶部-底部-环绕)的升级;基于功能(传统-智能控制变色)的升级。各车企的选择路线来看,宝马全新X5全景天窗的玻璃上均匀分布着LED灯,可以组合成15000种图案;奔驰E级轿车已经可以提供64种颜色的氛围灯供车主选择。
LED渗透率持续上行、ADB前景广阔。
近年来LED前大灯渗透率持续上行,从2018年的23%快速增长至2020年的68%,LED前大灯市场逐渐释放潜能。目前LED全面辐射高中低端车型,从最开始的豪华车ABB搭载LED-国内30万以上的高端车型标配LED化-中端车型呈现LED化趋势-低端车型高配版LED化。
2020年ADB销量在乘用车总销量中占比约6%。当前,LED前大灯已得到广泛应用,成为市场主流选择,ADB作为在中高端重点车型中仍显空白,市场空间广阔。

车灯控制器在LED车灯成本中占比15%-20%,地位显著。
我们拆分LED车灯结构来看,主流的LED前大灯由LED远光/近光灯模组(近50%成本占比)、塑料边框与灯罩(10%左右成本占比)、驱动器(即控制器,约15%-20%成本占比)、PCB板及散热器(10%左右成本占比),有的LED远光/近光灯模组内还有内含驱动器(控制器),可见LED车灯在光源和电子结构层面更为复杂,随着未来车灯行业光源LED化、LED多颗粒化趋势,车灯控制器在车灯内部的重要性会日渐提升(控制光源颗粒数增加、控制功能算法复杂化),综合来看,当前LED车灯控制器成本约占车灯总成的15%-20%。

灯控产品迭代升级,公司行业领先。
公司目前主光源控制器已经完成三版迭代,第四版产品研制中,已代表行业领先水平。
三代矩阵式LED主光源控制器最高包含12路LED驱动控制(其中10路可扩展为矩阵LED,最多120颗矩阵LED光源),3路步进电机控制(水平调节),4路高边开关。
可驱动并控制前照灯中所有LED灯及功能,如远光灯(矩阵式)、近光灯(矩阵式)、日间行车灯、转向灯、位置灯等,同时包含自适应弯道辅助照明系统的控制,可精确控制每一颗LED的开关以及亮度等级,根据不同的驾驶状况实现自动调整和补偿上下、左右的照明角度,智能开启或关闭灯组内相应的LED光源,从而为驾驶员提供最佳照明效果、提高行车便利性和安全性。

持续拓展产品客户,打造灯控全球龙头。
2021年开始灯控产品逐步在宝马、福特、雷诺批量配套使用;新开发成功的多个智能光源产品逐步在上汽大众、一汽大众ID 4、CC、AUDI A3、途昂等车型正式配套使用。
2022年上半年,公司新获宝马重点打造的“新世代”系列车型NCAR架构大灯和尾灯控制器项目,对其灯控产品立足全球高端市场具有重要战略意义。
同时尾灯控制器顺利拓展到上汽大众,产品首次进入大众配套体系;大灯控制器获得东风本田定点,标志着公司产品已全面进入丰田、本田、日产和铃木等日系主流汽车市场,为下一步进入其全球市场打下基础;灯控和车内智能光源产品也全面进入了造车新势力配套体系。

1)主光源控制器
主光源控制器为汽车前大灯控制器,前大灯负责夜间行驶时照明前方道路,是保障汽车安全行驶的重要部件之一。
前照灯的照明距离越远、配光性能越好,汽车行驶的安全性就越高。随着照明技术发展,汽车前照灯经历乙炔气前照灯、白炽前照灯、卤素前照灯、氙气前照灯、LED前照灯五代发展。
公司产品主要针对氙气前照灯及LED前照灯两种,氙气灯使用寿命长、节电性强和安全可靠性高,研发技术成熟且性价比高,目前得到广泛应用。
LED车灯相比氙气灯具备高节能性、高耐用性、响应速度快、亮度衰减低、使用成本低和使用寿命长等优势,其车灯控制器可通过复杂的控制逻辑及算法推演实现LED车灯最优照明亮度、角度及高效节能性,逐渐应用于中高端汽车市场,未来有望随技术进步和成本降低进一步推广。

2)辅助光源控制器
辅助光源控制器是指LED日间行车灯控制器,LED日间行车灯是安装在汽车前端的白光灯,通过辅助光源控制器可实现在汽车启动后自动打开的功能,以引起路上其他机动车、非机动车以及行人的注意,提高汽车行驶的安全性。
LED以其低功耗,高效率,长寿命成为日间行车灯的理想光源。其控制器是LED日间行车灯的控制核心,负责系统的启动和正常运行。
公司的LED日间行车灯控制器基于DSP数字控制实现LED灯串的驱动以及对应的控制算法,保证宽电压、高功率、稳定和高精度电流输出,具有诊断和保护功能。

3)氛围灯控制器
氛围灯控制系统一般由1个主机和多个从机组成,主机负责搜集车身状态信号和用户的控制信号,确定每个从机的颜色和亮度,然后通过LIN总线将颜色和亮度命令发送给从机,从机负责调节RGB三色的PWM占空比实现需要的颜色和亮度输出。氛围灯配置融光源和智能技术为一体,形成全方位人机交互协同,是实现智能座舱场景化功能、优化座舱内视觉环境重要配置。
基于其未来市场前景,公司以氛围灯业务为基础成立独立智能光源业务中心,围绕智能座舱氛围照明布局,努力打造“第三生活空间”的智能座舱先进视觉系统。目前智能光源业务中心已累计获得上汽大众、一汽大众和德国大众多个定点项目,为未来发展打下坚实基础。

4)尾灯控制器
汽车尾灯从单一的简单信号功能发展成为集信号、个性化造型、人性化功能的多功能产品,各种造型独特的尾灯成为各整车厂商的个性化标识。
光导式LED尾灯、动态转向灯、个性化工作模式等在汽车尾灯上引入,提高车辆的可识别度同时大幅提升美观度。
在高端车型的汽车尾灯上,整车厂商正进一步引入总线连接、亮度动态调节、光型动态变化等更复杂的功能。随着技术的发展,上述功能将逐步推广和普及至中低端车型。
公司基于LED主光源控制器及LED辅助光源控制器上的技术积累及市场声誉切入尾灯控制器市场,2018年初获得宝马汽车关于LED尾灯控制器的提名信,2021年初尾灯控制器产品进入试生产阶段,今年上半年实现收入1,500万元。

电控悬架控制器:2025年中国乘用车市场规模为38亿元,公司取得多项定点
空悬给车企提供差异化竞争点。
传统燃油车时代,空气悬架是豪华车型专属。近年中国汽车市场竞争加剧,车企均通过增加配置向高端车型进阶,能直观提升汽车舒适性的空气悬架成为车企新的差异化竞争点。
同时由于新能源车有更高的底盘稳定性要求,新势力等车企率先将空气悬架技术下放,蔚来把空气悬架配置车型价格拉到30-50万、岚图free把价格拉到31-32万,极氪001在26.8万车型上加钱选装空气悬架。未来国产化替代浪潮+软硬件解耦二次降本,空气悬架有望加速在25W车型普及。

新能源趋势催化空气悬架渗透率加速上行。
我们认为,国内乘用车市场中,新能源车增速将远大于传统燃油车。空气悬架可更好满足新能源车舒适性、续航、电池保护需求,其在新能源车型渗透率提升速度应远快于乘用车市场整体。

自适应悬架价格优势明显,将用于中低端车型。
相较空气悬架,自适应悬架没有采用技术壁垒强、产品单价高的空气供给单元、空气弹簧等部件,放弃调整弹簧刚度,仅通过改变悬架阻尼适应多种路况,在过弯时增强抓地力,颠簸路面下调整软阻尼,综合提升驾乘体验感。在保障适应多种路况的优质体验同时,以相对可控的成本加速行业配套,优势显著。

自适应悬架阻尼调整实现路径包括增加渐进式液压缓冲垫(PHC减震器)、使用新材料磁流变体填充减震器(MRC减震器)、增加电磁阀改善减震器的油压(DCC悬架)等多种;PHC减震器在系统上下两端增加两个渐进式液压缓冲垫,通过纵向排列的不同孔径的PHC节流孔调节阻尼,是物理条件预设调整;磁流变体减震器是新型材料,通过电场或磁场可改变液体粘度,进而调整悬架阻尼,整体调节速度快,但材料成本过高、故障率高等问题,根据泓域咨询数据,单个MRC减震器价格在4000元+。
而DCC悬架通过CDC减震器外加电磁阀,以电磁阀开度调整油液流动管径,进而改变悬架阻尼,CDC电磁阀方案减震器单车价值量大约在3000-5000元,兼顾成本与性能,是目前主流技术路线,也是悬架系统快速下放到20万元车型标配的主要推手。

2025年电控悬架渗透率达到35%,控制器市场规模为38亿元。
假设2025年中国市场乘用车销量约为2482万辆,其中约有接近15%配置空气悬架、20%配置自适应悬架DCC,电控悬架(DCC悬架、空气悬架)搭载率达35%。
乘用车空气悬架市场规模为261亿元,DCC悬架市场规模为234亿元,空气悬架及DCC悬架控制器市场规模约38亿元。



DCC自适应悬架控制器,相对传统悬架在减震器上增加电磁阀,通过改变内部流体流向调整悬架阻尼软硬,增强底盘的舒适性。
最早搭载于奔驰,随后出现在凯迪拉克、宝马、沃尔沃等豪华品牌车上。ASC空气悬架控制器相对DCC增加空气弹簧配置,利用压缩空气作为悬架弹簧,不减稳定性前提下大幅降低悬架质量及噪音干扰,符合悬架系统以及汽车底盘轻量化发展方向,起到减震效果,有效提升驾驶安全性。
悬架控制器负责接收传感器输入信息,经过计算后发出实时指令,以达到对汽车的精准控制,这中间也需要高效软件算法参与。
科博达悬架控制器产品目前已获小鹏、比亚迪、理想等车型定点,部分产品实现量产,2022年上半年营收超过1,000万元,预计下半年快速放量,明年贡献可观营收增量。

调光天幕控制器:2025年全球市场规模15亿元,公司获得戴姆勒定点
汽车智能化大趋势,玻璃为智能汽车数据流的核心视觉输出载体,其中全景天幕玻璃提升整车颜值、空间感、体验感,在主打差异化卖点的时代,已被特斯拉 Model 3/Y/S、小鹏 P7、蔚来 EC6/ET7、长安 UNIT、吉利星锐等主流新势力和自主品牌采用。我们认为,全景天幕以其极大的覆盖面,有望承接车机成为车内“第四屏”。
在享受全景天窗极佳采光的同时,解决强烈的日晒带来的隔热问题重要性凸显,调光玻璃凭借其隔热、隔音与隐私等功能应运而生,岚图 FREE、广汽埃安AION S PLUS、极氦 001 等重磅电动智能车开始搭载可调光天幕玻璃,发展前景可期。

全景天幕玻璃对于玻璃厂商和车企可降本,而调光功能对于用户满足功能化需求,预计全球调光天幕玻璃市场规模将由2021年的4.3亿元增至2025年的147.1亿元,对应调光天幕控制器市场规模2025年达到14.7亿元。

2022年12月公司公告与圣戈班合作,获得了戴姆勒 PDLC(天窗玻璃调光控制器)产品项目定点,预计生命周期销量超过400万只。
智能执行器&车载电子电器:进气格栅控制系统、USB等
智能执行器(包括主动进气格栅 AGS)是接收信号的自动化操作机构,是 未来汽车智能化过程中不可缺少的主要零件,其在汽车上的应用前景非常广阔, 可以广泛应用于车内外空气流量管理、新能源汽车热管理与自动充电接口等各系 统智能化的功能,预计 2025 年全球市场规模约 300 亿元。
公司将利用智能执行器现有的技术优势与市场渠道资源,在汽车舱内空调自动出风口、进气格栅 (AGS)、智能座舱屏幕转换、新能源车热管理系统和自动充电接口等相关领域加强推广应用。
主动进气格栅系统(AGS):可以根据车速、机舱温度等参数改变进气格栅的开闭角度,控制发动机舱的进气量以及整车风阻。低温时采用 AGS 可以减少暖机时间达到降低油耗的目的;高速时采用 AGS 可以减少整车风阻,提高动力性;甚至在空调处于冷却功能时,依然可以控制 AGS 处于适当的开度以减少风阻。
通过优化 AGS 控制器的控制策略,AGS 可以显著提升汽车的节能性和动力性。AGS应用的范围非常广,诸如进气格栅,自动驾驶摄像头清洗,电机冷却系统都可以使用。其核心是电机精确控制,驱动齿轮来实现电机驱动。根据客户的力矩需求,转速需求来设计,实现电机的转速,功率,力矩的系统性要求,本质上是一个执行器的控制,核心的是电机控制算法。
AGS 在电动车上主要作用为降低风阻、控制电机、电池温度,助于提升纯电动车续航(能够提升续航 3%,蔚来EC6、小鹏 P7、上汽ER6等配套)以及商用车节能减排效果显著。

公司自主开发的 AGS 应用了无刷微电机、无感电机控制软件、精密齿轮系传动等关键技术,具有小功率、大力矩、高精度的特性。
公司5 年完成产品开发并于 2015 年成型,客户覆盖大众、沃尔沃、蔚来、长安、一汽解放等。
2021年度整体销售情况较好,全年实现销售收入1,800 万元,2022上半年智能控制器 AGS 产品实现收入近2000万元,同比增长 170%。
USB是主流车厂新一代车型的标配,最初的功能是充电,后续发展到数据传输,目前产品仍然在迭代。以前传输数据的带宽、速率比较有限,现在向更高数据传输能力去发展,未来还会叠加更多新功能。
一方面,车载 USB 产品具备充电、数据传输、点烟器等多功能,且使用方便、连接灵活,因此汽车装配率越来越高,单车配套数量约 3~5 个;另一方面,车载 USB 价格与是否有通讯协议、传输速度、接口类型及接口个数等正相关。
USB 产品价格跟功能、参数等要求相关,一般带通讯模块的 USB 产品价格更高,根据功能情况单价可达百元以上。

车载 USB 产品不同于普通消费 USB 产品,对产品的稳定性要求更高,如承受更高的工作温度、电源需要过压、过流、ESD 和短路保护,因此消费 USB 厂家很难进入车载 USB 市场。
科博达在自主品牌厂商中处于领先地位。公司 USB 产品客户开拓情况较好,除了大众客户外,之前还获得了标致 PSA 全球平台定点,日产国内项目定点,江铃汽车、长安福特等项目。2021年度,公司获得广汽丰田以及北美新势力主机厂定点产品定点,某北美新势力主机厂的 USB与2021年四季度SOP。2022年1-9 月份,公司 USB 产品实现营业收入 1.56 亿,同比增长 65%。
财务分析:盈利水平处于汽车电子第一梯队
科博达核心业务灯控领域竞争对手主要包括海拉、法雷奥、日本电装等国际知名供应商,我们选取三家核心竞争对手,另选取国内上市公司中与科博达同为车灯产业链上核心标的的星宇股份、国内汽车电子行业龙头的德赛西威、智能底盘核心供应商拓普集团,将各公司营收情况进行对比分析:
1)营收体量:法雷奥、电装、海拉、拓普等业务范围广、产品种类多,收入位于第一梯队;德赛西威产品价值量高,营收位于第二梯队,科博达收入体量较小。
2)增长趋势:由于公司体量巨大,电装、法雷奥等公司近几年营收增速较为缓慢,而拓普集团八大业务持续增长、星宇股份客户与产能配套扩张、德赛西威智能化产品陆续落地、科博达新品推进顺利同时灯控市占率提升,四者营收均实现快速增长。

我们将各公司毛利率进行比较:
1)毛利率:科博达近几年毛利率均高于国内外可比公司,位于第一梯队;海拉、德赛西威、星宇股份毛利率大于20%,位于第二梯队。
2)增长趋势:行业受限于产品价格年降,原材料价格上涨等原因,各供应商毛利率普遍呈下降趋势。科博达成本控制力强,毛利率水平显著高于行业,下滑近10%仍维持35%左右水平;法雷奥、德赛西威持续有新品落地,毛利率小幅提升。

我们将国内上市公司近五年研发费用率进行比较:
科博达、德赛西威持续投入预研项目及新定点项目,研发费用率高于可比公司,均在10%+,位于第一梯队,星宇股份、拓普集团研发费用率相对较低,均在5%左右。

我们将各公司销售净利率进行比较:
科博达、星宇股份控本能力强悍,净利率均在15%左右,位于可比公司内第一梯队;德赛西威、拓普集团销售净利率均在8%左右,位于第二梯队,海拉、电装、法雷奥等供应商净利率水平较低。

我们将各公司净资产收益率进行比较:
国内公司净资产收益率普遍高于海外,科博达9.85%的ROE在国内可比公司中排位较低,德赛西威、星宇股份分别以16.69%、13.78%的ROE位于可比公司第一梯队,拓普集团ROE为11.07%。

科博达ROE较低主要受融资及利润率影响,2018年及以前科博达以30%左右ROE水平位于可比公司第一梯队,2019年公司上市融资,募资用于产能扩建及新能源车项目等,公司总资产周转率及权益乘数下降引发净资产收益率下降;2021年受疫情等因素影响,公司收入结构中毛利率较高的内销产品营收减少,叠加原材料价格上涨,公司整体净利润减少,销售净利率下降,净资产收益率进一步下降。


盈利预测
假设前提
假设一:营收方面,公司盈利来源为照明控制系统、车载电器与电子、电机控制系统、能源管理系统四大部分,考虑到公司传统产品灯控市场地位稳固,销量收入不断增长,新产品域控、悬架控制器逐渐放量,我们预计2022-2024年公司整体收入为33/44/58亿元。
假设二:毛利率方面,2021年芯片等原材料紧张,价格高企,同时公司核心产品存在年降,考虑新品域控、悬架控制器逐步量产,我们预计2022-2024年公司整体毛利率为34.4%/34.6%/35.6%。
假设三:费用率方面,考虑2022年芯片供应紧张程度整体趋缓,汽车行业向好,随着营收增长,公司将呈费用总额上涨但费用率下降趋势。同时,公司持续推进产品定点量产,预计研发费用总额处于高位。因此,我们假设2022-2024年管理费用率为4.5%/4.4%/4.2%;研发费用率为10.3%/10.1%/9.2%;销售费用率为2.0%/2.0%/2.0%。2021年公司期间费用率为19.2%,根据假设我们预计2022-2024年公司期间费用率为16.4%/15.9%/14.8%。
假设四:所得税税率方面,公司 2021 年所得税税率为7.69%,低于企业所得税税率15%,主要由于加计扣除政策,因此我们假设公司2022-2024年所得税率为10%,出于谨慎原则2025年所得税税率为15%。


盈利预测:我们维持盈利预测,预计2022-2024年归属母公司净利润5.24/7.28/10.32亿元,利润年增速分别为35%/39%/42%。每股收益22-24年分别为1.31/1.82/2.58元。
盈利预测的敏感性分析
乐观情景:预计2022-2023年营业收入33.65/45.61/61.40亿元,2022-2024年归属母公司净利润7.74/10.81/15.23亿元。
中性情景:预计2022-2023年营业收入33.14 /43.85/57.64 亿元,2022-2024年归属母公司净利润5.24/7.28/10.32亿元。
悲观情景:预计2022-2023年营业收入32.64/42.12/54.05亿元,2022-2024年归属母公司净利润2.87/4.08/6.03亿元。

估值
考虑公司的业务特点,我们采用绝对估值和相对估值两种方法来估算公司的合理价值区间。
绝对估值:71-83元
未来10年估值假设条件见下表:


无风险利率为十年期国债收益率2.86%,股票风险溢价5%,考虑到公司产品结构拓展,永续增长率假设为2%。
根据以上主要假设条件,采用FCFF估值方法,得出公司价值区间为71-83元。从估值方法特征来看,以DCF、FCFF为代表的绝对估值更适用于连续盈利、商业模式较为稳定的公司。

绝对估值的敏感性分析
该绝对估值相对于WACC和永续增长率较为敏感,下表为敏感性分析。

相对估值:73-82元
我们选取同为域控制器核心标的经纬恒润-W、德赛西威以及线控制动核心供应商伯特利作为可比公司。德赛西威、科博达、经纬恒润-W均为域控制器行业优质标的,科博达兼具软、硬件能力,以车灯控制器为起点持续向域控、中小微电控等部件拓展。
德赛西威聚焦智能座舱、智能驾驶和网联服务三大领域整合,为全球客户提供安全、舒适、高效的智慧出行解决方案。
经纬恒润-W业务覆盖电子系统研发、生产制造到运营服务的各个阶段,电子产品、研发服务及解决方案、高级别智能驾驶整体解决方案业务形成“三位一体”业务布局。伯特利、科博达均布局底盘业务,科博达专注底盘域控制器、底盘悬架控制器,伯特利线控制动取得国产化突破并布局线控底盘相关产品。
我们选取这三家公司进行相对估值,可比公司均为汽车智能化相关标的,具备高成长性和稀缺性,故具备较高的平均估值(2023年平均估值40倍),考虑公司产品拓展顺利,域控、悬架控制器等产品量产在即,我们维持科博达2023年的PE为40-45倍,维持一年期目标估值区间为73-82元。

报告总结
公司是国内汽车电子稀缺标的,客户结构优质,核心产品车灯控制器具备强竞争优势,未来受益于量增、价升和多品类。
我们维持盈利预测,预计2022-2024年归属母公司净利润5.24/7.28/10.32亿元,利润年增速分别为35%/39%/42%。
每股收益22-24年分别为1.31/1.82/2.58元,对应PE为50/36/25倍。我们维持一年期目标估值区间为73-82元,对应2023年PE为40-45倍,相对于公司目前股价有12%-26%溢价空间。
风险提示
估值的风险
我们采取了绝对估值和相对估值方法,多角度综合得出公司的合理估值在73-82元之间,但该估值是建立在相关假设前提基础上的,特别是对公司未来几年自由现金流的计算、加权平均资本成本(WACC)的计算、TV的假定和可比公司的估值参数的选定,都融入了很多个人的判断,进而导致估值出现偏差的风险,具体来说:
可能由于对公司显性期和半显性期收入和利润增长率估计偏乐观,导致未来10年自由现金流计算值偏高,从而导致估值偏乐观的风险;
加权平均资本成本(WACC)对公司绝对估值影响非常大,我们在计算WACC时假设无风险利率为2.86%、风险溢价6%,可能仍然存在对该等参数估计或取值偏低、导致WACC计算值偏低,从而导致公司估值高估的风险;
我们假定未来10年后公司TV增长率为2%,公司所处行业可能在未来10年后发生较大的不利变化,公司持续成长性实际很低或负增长,从而导致公司估值高估的风险;
相对估值方面:我们选取了与公司业务相同或相近的经纬恒润、德赛西威、伯特利的相对估值指标进行比较,选取了可比公司2023年平均PE做为相对估值的参考,同时考虑公司的龙头地位和成长性,最终给予公司21年40-45倍PE估值,可能未充分考虑市场及该行业整体估值偏高的风险。
盈利预测的风险
我们假设公司未来3年收入增长18%/32%/31%,可能存在对公司产品销量及价格预计偏乐观、进而高估未来3年业绩的风险。
我们预计公司未来3年毛利分别为34.4%/34.6%/35.6%,可能存在对公司成本估计偏低、毛利高估,从而导致对公司未来3年盈利预测值高于实际值的风险。
现供车型销量下滑及新供车型销售不畅。汽车制造商为迎合消费者需求,不断加快新车型推出及现有车型改型频率,如果公司目前配套车型被升级或改型,而公司又未能成为新车型的供应商,势必影响公司相应产品持续销售。
经营风险
对大众集团存在过度依赖的风险:公司销售收入的70%来源于大众及其产业链收入、占比较高,存在过度依赖大众集团的风险;若大众集团经营出现较大的、长期的不利变动,或者公司产品无法获得大众集团认证,则可能对公司业务的稳定性、盈利能力产生重大不利影响。
产品价格下行及毛利率下降的风险:未来随着行业竞争加剧,整个产业也将逐渐进入成熟期,将导致产品价格进一步降低。另外,受原材料价格及人工成本上涨等因素的影响,未来公司产品毛利率存在进一步下降的风险。
行业竞争加剧的风险。
财务风险
应收账款风险:截至2022年三季报公司应收票据和应收账款账面价值为12.64亿元,占总资产的比例为24%、占比较高。如果宏观经济形势及行业发展前景发生重大不利变化或个别客户经营状况发生困难,则公司存在因应收账款难以收回而产生坏账的风险。
存货跌价风险:公司存货账面价值为12.15亿元,占当期总资产的比例为23.2%。若未来市场环境发生变化或竞争加剧导致产品滞销、存货积压等情况,将造成公司存货跌价损失增加,对公司的盈利能力产生不利影响。
——————————————————
报告属于原作者,我们不做任何投资建议!如有侵权,请私信删除,谢谢!
精选报告来自【远瞻智库】藏经阁-远瞻智库|为三亿人打造的有用知识平台